湖北省黄石市阳新县陶港镇初级中学2023-2024学年九年级上学期期末模拟化学试题
展开一、选择题
1. 明代《本草纲目》记载“豆腐之法,始于淮南王刘安”,介绍了豆腐的制作方法。下列制作豆腐的传统工艺中涉及化学变化的是
A. 磨制豆浆B. 滤去豆渣
C. 煮浆点兑D. 压制成型
【答案】C
【解析】
【详解】化学变化是有物质生成的变化。煮浆点兑,在煮浆过程中,加入石膏在水分子的作用下形成胶体,有新物质生成,属于化学变化,故选C。
2. 2023年10月26日,神舟十七号顺利进驻中国空间站,中国载人航天一步一个脚印地向着制定的发展战略稳步前进。下列不属于化学研究范畴的是
A. 研制火箭的燃料B. 计算返回舱落点
C. 空间站内氧气的制取D. 返回舱外层耐高温涂料的制造
【答案】B
【解析】
【详解】A、研制火箭的燃料,属于研究、制取新物质,属于化学研究的范畴,故A错误;
B、计算返回舱落点需要物理知识,属于物理学领域研究的内容,不属于化学研究的范畴,故B正确;
C、空间站内氧气的制取,属于化学物质的制备,属于化学研究的范畴,故C错误;
D、返回舱外层耐高温涂料的制造,属于化学物质的制备,属于化学研究的范畴,故D错误。
故选B。
3. 原子是构成物质的一种粒子。下列不是由原子直接构成的物质是
A. C60B. 金刚石C. 汞D. 金更多课件 教案 视频 等低价同类优质滋源请 家 威杏 MXSJ663 【答案】A
【解析】
【详解】A、C60是由C60分子构成的,符合题意;
B、金刚石是由碳原子直接构成的,不符合题意;
C、汞是由汞原子直接构成的,不符合题意;
D、金是由金原子直接构成的,不符合题意;
故选A。
4. 化学方程式表示
A. 碳加氧气等于二氧化碳
B. 碳和氧气混合后生成二氧化碳
C. 碳和氧气在点燃条件下生成二氧化碳
D. 在点燃条件下12份质量碳与16份质量氧气生成28份质量二氧化碳
【答案】C
【解析】
详解】A、加号读作和或跟,等号读作生成,条件要读出来,故A错;
B、碳与氧气在点燃的条件下生成二氧化碳,不是简单的混合,故B错;
C、该方程式的正确读法为:碳和氧气在点燃的条件下生成二氧化碳,故C正确;
D、在点燃的条件下,12份质量的碳与32份质量的氧气反应生成44份质量的二氧化碳,故D错。
故选C。
【点睛】加号读作和或跟,等号读作生成,条件要读出来,按质量读时要用物质前面的计量数乘以该物质的相对分子质量。
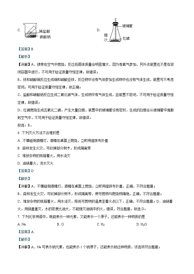
5. 下列实验可用于验证质量守恒定律的是( )
A. B.
C. D.
【答案】B
【解析】
【详解】A、镁带在空气中燃烧,反应后固体质量会明显增大,因为有氧气参加,另外该装置也不是在密闭容器中进行,不可用于验证质量守恒定律,故错误;
B、铁和硫酸铜反应生成铜和硫酸亚铁,反应物中没有气体参加生成物中也没有气体生成,装置可不考虑密闭,可用于验证质量守恒定律,故正确;
C、盐酸和碳酸钠反应生成二氧化碳气体,生成物中有气体生成,且装置不密闭,不可用于验证质量守恒定律,故错误;
D、红磷燃烧生成五氧化二磷,产生大量白烟,装置中的玻璃管没有密封,生成的白烟会从玻璃管中逸散到空气中,不可用于验证质量守恒定律,故错误。
故选:B。
6. 下列灭火方法不合理的是
A. 不慎碰倒酒精灯,酒精在桌面上燃烧,立即用湿抹布扑盖
B. 森林发生火灾,可砍掉部分树木,形成隔离带
C. 堆放杂物的纸箱着火,用水浇灭
D. 油锅着火,泼水灭火
【答案】D
【解析】
【详解】A.不慎碰倒酒精灯,酒精在桌面上燃烧,立即用湿抹布扑盖,正确,不符合题意;
B.森林发生火灾,可砍掉部分树木,形成隔离带,使可燃物与燃烧物隔绝,正确,不符合题意;
C.堆放杂物的纸箱着火,用水浇灭,降低可燃物的温度至着火点以下,正确,不符合题意;D.油锅着火,用锅盖盖灭,水的密度比油大,不能熄灭油锅中的火,错误,符合题意。故选D。
7. 下列化学用语中,既能表示一种元素,又能表示一个原子,还能表示一种物质的是
A. NaB. OC. H2D. H2O
【答案】A
【解析】
【详解】A、Na可表示钠元素,也能表示1个钠原子,还能表示钠这种物质,该选项符合题意;
B、O可表示氧元素及1个氧原子,但不能表示氧气,该选项不符合题意;
C、H2可表示氢分子和氢气,不能表示元素及原子,该选项不符合题意;
D、H2O可表示水和水分子,不能表示元素及原子,该选项不符合题意。
故选A。
8. 实验室加热高锰酸钾制取氧气,下列有关实验操作的分析错误的是
A. 加热:直接用酒精灯的火焰对准药品所在的位置加热
B. 试管口略向下倾斜:防止试管壁上的水流入试管底部,导致试管破裂
C. 气密性检查:用手握紧试管,观察到水中导气管有气泡冒出,说明装置不漏气
D. 停止加热:先把导管移出水面,再熄灭酒精灯
【答案】A
【解析】
【详解】A、直接用酒精灯的火焰对准药品所在位置加热,试管受热不均,引起试管炸裂,故错误;
B、试管口略向下倾斜:防止试管壁上的水流入试管底部,导致试管炸裂,故正确;
C、气密性检查:用手握紧试管,观察到水中导气管有气泡冒出,说明装置不漏气,故正确;
D、停止加热:先把导管移出水面,再熄灭酒精灯,防止水会倒流,可能引起试管炸裂,故正确。
故选A。
9. 2021年10月16日,搭载“神舟十三号”载人飞船的“长征二号”F遥十三运载火箭,在酒泉卫星发射中心点火发射成功。常用的固体火箭推进剂为高氯酸钾和铝。如图是铝元素和氯元素的粒子结构示意图和在元素周期中的信息。下列说法正确的是
A. 铝原子核内有13个中子B. 图1所示的粒子结构示意图中,x等于8
C. 氯相对原子质量是35.45gD. 图2所示粒子结构示意图表示的是阳离子
【答案】B
【解析】
【详解】A、根据元素周期中铝元素一格可知:铝原子核内有13个质子数,选项A错误;
B、质子数等于核外电子数,根据图1所示的粒子结构示意图可知,13=2+x+3,x=8,选项B正确;
C、氯的相对原子质量是35.45,单位是“1”,常省略不写,不是“g”,选项C错误;
D、根据图2所示粒子结构示意图可知:质子数等于17,电子数等于18,质子数小于电子数,表示的是阴离子,选项D错误。
故选:B
10. 下列物质的用途与性质对应正确的是
A. 金属钨用于制作灯丝——熔点高B. 氮气用作食品保护气——没有颜色和气味
C. 干冰可用于人工降雨——不支持燃烧D. 氦气用于填充探空气球——通电时能发光
【答案】A
【解析】
【详解】A、金属钨用于制作灯丝,利用了钨熔点高的性质,正确;
B、氮气用作食品保护气,是因为氮气的化学性质不活泼,错误;
C、干冰可用于人工降雨是由于干冰易升华获得低温,不是由于不支持燃烧,错误;
D、氦气用于填充探空气球,是由于密度比空气的小,化学性质稳定,错误。
故选A。
11. 密闭容器中有甲、乙、丙、丁四种物质,在一定条件下反应,测得反应前、反应中某时刻、反应后各物质的质量分数如图所示。下列说法正确的是
A. c=10B. 乙可能是单质
C. 丙一定是该反应的催化剂D. 甲和丁的质量变化之比为2:1
【答案】D
【解析】
【分析】由四种物质反应前后各物质的质量分数可知,反应前后甲的质量分数减少了30%,故甲是反应物;同理可以确定乙的质量分数增加了85%-40%=45%,故乙是生成物;丙的质量分数不变,可能作该反应的催化剂,也可能没有参加反应;丁的质量分数减少了25%-(1-85%-5%)=15%,丁是反应物;反应表达式可写成甲+丁乙。
【详解】A、反应后,参加反应的甲的质量为30%,生成的乙的质量为85%-40%=45%;反应中,乙的质量为40%+=70%,丁的质量c%=1-(70%+10%+5%)=15%,c=15,故选项说法错误。
B、乙为化合反应的生成物,一定是化合物,不可能是单质,故选项说法错误;
C、丙的质量分数不变,可能作该反应的催化剂,也可能没有参加反应,故选项说法错误。
D、参加反应的甲和丁的质量变化之比为30%:15%=2:1,故选项说法正确。
故选D。
12. 一种新型绿色电池——燃料电池,是把H2、CO、CH4和空气不断输入,直接氧化,使化学能转变成电能,被称为21世纪的“绿色”发电站。这三种气体可以作为燃料的原因是
A. 都是无毒无害的气体B. 都可以燃烧并放出大量的热
C. 燃烧产物均为二氧化碳和水D. 均在自然界大量存在
【答案】B
【解析】
【详解】A、三种气体中,一氧化碳有剧毒,且无毒、无害气体不一定能用作燃料,如氮气无毒无害,不能用作燃料;是否为无毒、无害的气体不是可作为燃料的原因,故选项错误。
B、三种气体都能燃烧并放出大量的热,这是可用作燃料的主要原因,故选项正确。
C、氢气燃烧产物是水,不能生成二氧化碳,甲烷燃烧产物是二氧化碳和水;燃烧产物是否均为二氧化碳不是可作为燃料的原因,故选项错误。
D、H2、CO等没有在自然界大量存在,且在自然界大量存在的物质不一定能用作燃料,如水在自然界大量存在,不能用作燃料;是否在自然界大量存在不是可作为燃料的原因,故选项错误。
故选:B。
二、非选择题
13. 实验室制取气体的装置如图所示,根据所学的知识回答下列问题。
(1)图中标有①、②的仪器名称:①______________;②_________。
(2)写出用装置A制氧气的一个化学方程式__________________________。A装置中试管口略向下倾斜的目的是_______________________________。
(3) 写出用石灰石和稀盐酸制取二氧化碳的化学方程式____________________________,可选用图中和_______________(填标号)组装一套制取二氧化碳的装置。检验二氧化碳集满的方法是__________________________________________。
【答案】 ①. 长颈漏斗 ②. 集气瓶 ③. ④. 防止水蒸气遇冷倒流入试管使试管破裂 ⑤. ⑥. BC ⑦. 将燃着的小木条放在集气瓶口,木条熄灭,证明二氧化碳收集满
【解析】
【详解】(1)仪器名称:①长颈漏斗;②集气瓶;
(2)实验室常用加热氯酸钾在二氧化锰催化下制取氧气,产物为氯化钾和氧气,该反应的化学方程式;
A装置中试管口略向下倾斜的目的是防止水蒸气遇冷倒流入试管使试管破裂;
(3)实验室常用石灰石和稀盐酸反应制取二氧化碳,产物是氯化钙、水和二氧化碳,该反应的化学方程式为;
该反应的反应条件不需要加热,且二氧化碳密度比空气大,能溶于水,可选用图中BC组装一套制取二氧化碳的装置;
二氧化碳不能燃烧,也不支持燃烧,可以用燃着的小木条检验,将燃着的小木条放在集气瓶口,木条熄灭,证明二氧化碳收集满。
14. 资源、能源、环境与人类的生活和社会发展密切相关。
(1)目前,人类以化石燃料为主要能源。煤、___________和天然气是常见的化石燃料。
(2)燃料的充分燃烧对于节约能源、减少环境污染非常重要。汽车化油器将汽油喷成雾状进入内燃机气缸,能使汽油充分燃烧是因为___________。
(3)近年来,我国航天事业发展取得重大进展,其中发射用的火箭燃料之一为液氢,液氢燃烧发生反应的化学方程式为___________。
(4)天然气也是重要的化工原料。甲烷与二氧化碳在一定条件下反应会生成两种常见的可燃性气体,写出该反应的化学方程式___________。
(5)科技发展可促进新能源的开发利用,实现低碳生活。请你写出一种新能源___________;下列做法不符合“低碳”要求的是___________。(填字母)
A.纸张双面使用B.尽量乘坐公共交通工具出行C.提倡使用节约技术和节能产品D.大量使用化石燃料
【答案】(1)石油 (2)增大汽油与空气的接触面积
(3)
(4)
(5) ①. 太阳能 ②. D
【解析】
【小问1详解】
目前,人类以化石燃料为主要能源。煤、石油和天然气是常见的化石燃料。
【小问2详解】
汽车化油器将汽油喷成雾状,增大汽油与空气的接触面积,可以让汽油更充分燃烧。
【小问3详解】
液氢和氧气在点燃条件下反应生成水,反应的化学方程式为:。
【小问4详解】
甲烷与二氧化碳在一定条件下反应会生成两种常见的可燃性气体,根据质量守恒定律,化学反应前后元素种类不变,故两种气体为一氧化碳和氢气,反应的化学方程式为:。
【小问5详解】
常见的新能源有太阳能、风能、地热能等;
A、纸张双面使用,节约纸张,减少树木的砍伐,则符合低碳要求,故选项A不符合题意;
B、尽量乘坐公共交通工具出行,符合低碳要求,故选项B不符合题意;
C、提倡使用节约技术和节能产品,符合低碳要求,故选项C不符合题意;
D、化石燃料属于不可再生能源,大量使用化石燃料,会污染环境且排放大量二氧化碳,不符合低碳要求,故选项D符合题意;
故选:D。
15. 全方位认识水
水的组成。某兴趣小组的同学对此进行了实验探究。
(提出问题)水是由什么组成的?
(查阅资料)通过电解水和点燃氢气证明燃烧产物的方法均可证明水的组成。
(设计实验)兴趣小组的同学设计了如图所示的实验来探究水的组成,其中图甲是电解水的实验装置,图乙实验是将电解水产生的氢气直接缓缓地通过装有足量碱石灰(可吸收水份干燥气体)的仪器c,并在导管口d处将气体点燃,然后把盛有冷水的烧杯置于如图乙所示的位置。
(实验与结论)
(1)图甲中玻璃管a和玻璃管b得到气体的体积比为______;检验b管中产物的方法是______。
(2)图乙所示的实验过程中可以观察到的实验现象:导管口d处______;烧杯底部有______。
(3)写出实验甲中反应文字表达式______;该反应属于______(填反应的基本类型)。
(4)实验甲中没有发生变化的微粒是______和______(填微粒符号)。
(5)由以上探究可以得到的有关水的组成的结论是______。反思提升:由此,你还能得出的微观结论是______(写一个)。
【答案】15. ①. 2:1 ②. 用带火星的木条放到b玻璃管口处,慢慢打开活塞看木条是否复燃,木条复燃,说明是氧气
16. ①. 产生淡蓝色火焰 ②. 水珠
17. ①. ②. 分解反应
18. ①. H ②. O
19. ①. 水是由氢元素和氧元素组成的 ②. 水分子由氢原子和氧原子构成(答案合理均可)
【解析】
【小问1详解】
图甲装置中,玻璃管a中的气体体积较大,是氢气,玻璃管b中的气体体积较小,是氧气,氢气与氧气的体积比为2:1;b管内是氧气,具有助燃性,能使带火星的木条复燃,所以检验b管中产物的方法是用带火星的木条放到b玻璃管口处,慢慢打开活塞看木条是否复燃,木条复燃,说明是氧气。故填:2:1;用带火星的木条放到b玻璃管口处,慢慢打开活塞看木条是否复燃,木条复燃,说明是氧气。
【小问2详解】
氢气燃烧产生淡蓝色火焰,生成水,因此烧杯底部有水珠;故填:产生淡蓝火焰;水珠。
【小问3详解】
水通电生成氢气和氧气,该反应的的文字表达式为:;该反应符合“一变多”的特征,基本反应类型属于分解反应;故填:;分解反应。
【小问4详解】
原子是化学变化的最小粒子,不发生变化,因此实验甲中没有发生变化的微粒是氢原子(H)和氧原子(O);故填:H;O。
【小问5详解】
水通电生成氢气和氧气,由质量守恒定律可知,化学反应前后元素种类不变,水是由氢元素和氧元素组成的;由化学反应的微观实质以及物质的结构可知,水分子由氢原子和氧原子构成,化学变化中分子可分原子不可分等,故填:水是由氢元素和氧元素组成的;水分子由氢原子和氧原子构成(答案合理均可)。
16. 向 20g 铜锌合金中不断加入一定浓度的稀硫酸,加入稀硫酸的质量与剩余固体质量的关系如下表所示。请回答下列问题:
(1)铜锌合金属于______;(填“纯净物”或“混合物”)
(2)剩余的固体是______;(填“铜”或“锌”)
(3)20g 铜锌合金中锌的质量为______g,整个过程产生的氢气质量是______。(写出计算过程)
【答案】16. 混合物
17. 铜 18. ①. 6.5 ②. 解:设产生氢气的质量为x
x=0.2g
答:产生氢气的质量为0.2g。
【解析】
【小问1详解】
铜锌合金是由铜和锌混合在一起,属于混合物;
【小问2详解】
根据表格数据,每加30g稀硫酸固体减少3g,但是第三次加入30g稀硫酸,固体只减少0.5g,说明锌完全反应,故剩余的固体是铜;
【小问3详解】
根据(2)的分析可知锌的质量是20g-13.5g=6.5g;
利用锌的质量计算产生氢气的质量,过程见答案。第一次
第二次
第三次
稀硫酸的质量/g
30
30
30
剩余固体的质量/g
17
14
13.5
湖北省黄石市阳新县陶港镇初级中学2023~2024学年九年级下学期化学开学考模拟试题: 这是一份湖北省黄石市阳新县陶港镇初级中学2023~2024学年九年级下学期化学开学考模拟试题,共13页。试卷主要包含了本大题包括5小题,共28分等内容,欢迎下载使用。
湖北省黄石市阳新县陶港镇初级中学2023_2024学年九年级下学期化学开学考模拟试题: 这是一份湖北省黄石市阳新县陶港镇初级中学2023_2024学年九年级下学期化学开学考模拟试题,共5页。试卷主要包含了本大题包括5小题,共28分等内容,欢迎下载使用。
湖北省阳新县陶港镇初级中学2023-2024学年九年级上学期十一月份月考化学试卷: 这是一份湖北省阳新县陶港镇初级中学2023-2024学年九年级上学期十一月份月考化学试卷,共5页。试卷主要包含了选择题等内容,欢迎下载使用。

