专题14:口语交际与综合性学习-2023-2024学年五年级上册语文期末专项知识点(统编版)
展开一、选择题。
1、下列不适合做春节海报宣传语的一项是( )。
A.张灯结彩迎新春,尊老爱幼促和谐。
B.辞旧迎新,佳节如意。
C.爆竹声中一岁除,春风送暖入屠苏。
D.让蓝天白云永驻,愿绿水青山长留。
2、下列句子中,表达最得体的一项是( )。
A.妻子对酒驾的丈夫说:“你想死,别带上我!”
B.小明为了阻止过道上乱停车的行为,贴出标语:乱停车则放气!
C.医院欢送康复病人的临别赠言:但愿您身体健康,哪怕我们的药生虫也不怕。
D.李刚邀请赵明参加父亲的寿宴,赵明高兴地对李刚的父亲说:“祝家君福如东海,寿比南山。”
3、班里要举行以“珍惜时间”为主题的活动,下列不符合主题的一组是
( )。
A.不饱食以终日,不弃功于寸阴。
B.一寸光阴一寸金,寸金难买寸光阴。
C.三更灯火五更鸡,正是男儿读书时。
D.长风破浪会有时,直挂云帆济沧海。
4、下列不能作为班级公约的是( )。
A.拒绝违规操作,保护生命安全。
B.服从管理加自理,遵守纪律觉悟高。
C.思想觉悟要提高,班队活动不能少。
D.课间休息不吵闹,文明整洁要做到。
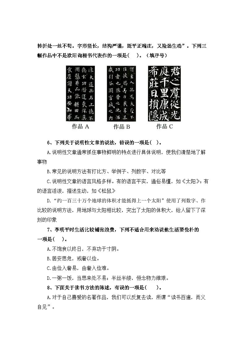
5、初唐著名书法家欧阳询的楷书“用笔方整,笔力刚劲,点画的起、收及
转折处一丝不苟。字形竖长,结构严谨,既平正端庄,又险劲生动”。下列三
幅作品中不是欧阳询楷书代表作的一项是( )。(填序号)
6、下列关于说明性文章的说法,错误的一项是( )。
A.说明性文章通常抓住事物鲜明的特点进行具体说明,使我们清楚地了解
事物
B.常见的说明方法有打比方、举例子、列数字、对比等
C.说明性文章的语言风格多样。有的语言平实,通俗易懂,如《太阳》;有
的语言活泼,描述生动,如《松鼠》
D.“约一百三十万个地球的体积才能抵得上一个太阳”使用了列数字、作
比较的说明方法,用地球与太阳相比较,突出了太阳的体积大,给人留下了深
刻的印象
7、李明平时生活比较铺张浪费,下列不适合用来劝说他生活要俭朴的
一项是( )。
A.不饱食以终日,不弃功于寸阴。
B.居安思危,戒奢以俭。
C.由俭入奢易,由奢入俭难。
D.一粥一饭,当思来处不易;半丝半缕,恒念物力维艰。
8、下面关于读书方法的陈述,有误的一项是( )。
A.对于自己喜爱的名著作品,我们可以反复去读,所谓“读书百遍,而义
自见”。
B.“温故知新”,也叫“隔时读书法”,就是隔一段时间去温习已读过的书,
这样才能巩固已有的知识。
C.把内容或形式相近的或相对的两篇文章或一组文章放在一起,对比着进
行阅读,可以使我们的认识更加充分、深刻。
D.读书必须一知半解地读,随便拿起一本书就看,在文字里走马观花,不
求甚解。
9、关于简要复述课文,错误的一项是( )。
A.复述前多读几遍课文,熟悉课文内容。
B.复述时不仅要抓住主要内容,其他内容也要尽量说得详细一些。
C.复述要有条理,要注意按一定的顺序展开。
D.复述时为了不遗漏情节,要注意课文中一些提示顺序的词句
二、口语交际。
1、书籍是人类进步的阶梯,如图,这是一幅关于书的哲理
漫画,请仔细观察,回答问题。
(1)用一个成语作为漫画的题目: 。
(2)通过这幅漫画,你获得什么启示?
天越来越冷了,小明安装了空调取暖,奶奶不会用新空调,小明怎么教
奶奶呢?(想一想,写在下面)
奶奶:
小明:(第一步)
(第二步)
(第三步)
奶奶:
为了锻炼同学们的语言组织能力和灵活运用说明方法的能力,老师要求
每个同学向大家介绍一件商品,当一次“小小推销员”。你可以选择自己喜欢的或熟知的商品,从外观、规格、用途、使用方法等方面来介绍。
4、请以“试卷马上就要发下来了”为开头,运用心理描写写一段话。
5、小亮说:“老师说我聪明,我觉得我不写作业也能取得好成绩。”你能用学过的诗句或谚语来劝诫他吗?
6、让我们来做一名“小小推销员”向别人介绍一种你喜欢的“商品”。你准备从哪些方面去介绍“商品”呢?比如:外观、用途、使用方法等,找出产品最能打动人的地方,准备精彩的描述,介绍时至少用上两种说明方法。
7、你怎样看待故事中爸爸的做法?如果你是他们中的一个,会怎样与父母交流?写出你的看法。
故事:李刚的学习成绩忽高忽低,考得不好时,爸爸会严厉批评他。批评完之后,爸爸对李刚说:“我们爱你,所以这么严格要求你。”
张敏放学回家,见妈妈正在愉看她的日记,就责问道:“妈妈,你怎么
能看我的日记?”没想到妈妈说:“我是你的妈妈,我有权力了解你的情况,监督你向好的方面发展。”
你怎样看待张敏妈妈的做法?请选择恰当的材料支持向己的观点(材料可
以是类似的经历、身边的人和事,或者从电视、书籍中看到的)。
阅读文学书籍或观看影视作品时,我们常常会被其中的一些人物吸引或
感动。个性鲜明、充满魅力,让人由衷地欣赏和喜爱。请你将自己喜欢的一个人物介绍给大家,并说清楚喜欢的理由。
最近,李红发现爸妈越来越忽略自己了,一有空就做“低头族”——
玩手机,一家人的交流越来越少了。为此,她感到很苦恼,可又不知道怎样跟自己的父母说。假如你是李红,你会怎样和父母沟通呢?
四、综合性学习。
1、4月23日是“世界读书日”,为了鼓励大家多阅读,学校举行了“爱阅读”活动。同学们都积极地推荐了不少好书,有冰心的《寄小读者》,林海音的《城南旧事》……你一定也看过不少课外书,针对书里你喜欢的人物形象与同学交流一下吧!
我最喜欢的人物形象
人物: 出处:《 》
喜欢的理由:①
②
2、
请参加“感念父母恩,回报三春晖”活动,完成下面的问题。
(1)请简要说明右边这幅漫画的内容。
(2)这幅漫画讽刺了什么现象?
(3)请补写句子,表达对父母之爱的理解。
母亲的爱,
父亲的爱,是夏日里的一丝凉风,吹散了我心中的烦热。父母的爱,无处不该学会知恩、感恩、报恩。
3、国庆期间,实验小学开展了庆国庆书画比赛。请你根据要求完成练习。
(1)请给这次活动选一个最合适的标题。( )
A.情系祖国翰墨飘香
B.迎国庆 颂祖国
C.精彩华诞 举国同庆
(2)丹丹想选一首诗词来作为参赛的书法作品,下面的诗词不合适的是
( )
A.《过零丁洋》 B.《满江红·怒发冲冠》
C.《春日》 D.《已亥杂诗》
(3)欣赏着一幅幅精美的书画作品,能感受到每个人心中对祖国的深情,你
最想说些什么?用排比手法写一写。
亲爱的祖国,您是 ;
您是 ;您是
。
育才小学五(1)班的同学围绕“开卷是否有益”这一话题展示了激烈的
辩论,你能辩一辩吗?
正方:我方的观点是 。理由是:多读书可以 ;
多读书可以提高阅读、理解能力;多读书可以 。
反方:我方认为开卷未必有益。理由是:
。
六、非连续性文本阅读。
【材料一】每年四月是我国的“全民读书月”。只有一个爱阅读的民族,才能真正铸就过硬的软实力。
【材料二】湖北省有一位著名的百岁将军,他的健康经验有“三乐”,即心宽为乐,读书为乐,助人为乐。他深知读书可以陶冶性情,延缓衰老。他除了读医学、文学杂志外,还整理出了多个诗集和回忆录。
【材料三】《语文课程标准》向小学生推荐了几十本经典必读书目,但遗憾的是,我们常常看到现在的许多小学生的经典阅读方式只停留在了根据古典名著改编的影视作品上,而不是纸质书上。
1、请根据材料一和材料二的内容概括出一个结论。
2、针对材料三中读书的现象,学校准备开展“与经典有约”的主题活动,请你参加并完成下面的任务。
(1)请你为这次活动拟一条宣传标语。
(2)如果让你去邀请这位百岁将军到学校为全校师生做报告,你准备怎样对他说?
参考答案
一、1、D
2、C
3、D
4、A
5、C
6、B
7、A
8、D
9、B
二、1、高瞻远瞩 多读书,能获得更多的知识,站得越高,看得越远。
2、这个空调该怎么用呀
第一步先开启电源
第二步选择模式夏季就制冷、冬季就制热
第三步设定好温度,就可以使用了
小明真厉害,奶奶明白了。
3、试卷马上就要发下来了,我的心里像十五个吊桶打水——七上八下。
我到底考了多少分呢?要是考得不好,回家怎么向妈妈说呢?万一考不及格,老师让拿回家签字,我该怎么办呢?试卷发到我这儿时,我立马把试卷翻到背面,调整好心情后,才慢慢地翻过卷子,看到卷面上写着90分时,我心里终于踏实了
4、少年易老学难成,一寸光阴不可轻。
5、去年“六一”儿童节这天,爸爸送给我一个颜色鲜艳,造型新颖的“小狗”储蓄罐。这“小狗”长得真神气!它昂着头,翘着尾巴,圆溜溜的眼睛像两颗水汪汪的葡萄。脖子上挂了个小铃铛。它的身子和前腿都是雪白的,只有头是花的;两只耳朵耷拉着,还伸着长长的红舌头。脑袋后面还有一道1寸长的缝——这是塞钱的地方。我越看越喜欢,对爸爸说:“有了这只储蓄罐,我要把零钱省下来丢进去,等装满了,买一件有用的东西。”
6、母亲看到儿子给自己端水洗脚,万分欣喜,但儿子的话让她心冷如冰,他告诉母亲等到记者开始采访时才能洗。儿子帮助母亲洗脚并不是出于真的孝心,而是为了出名,在表演,是做给别人看的。
孝敬父母只做表面文章,做给他人看,人前一个样,人后一个样,孝敬成为博取名利的工具。
是春天里的一缕阳光,和煦地照耀在我的身上。
7、不同意。我觉得光靠训斥是不行的,应该多和孩子沟通,找到更有效的方法
8、张敏妈妈的做法不正确。我们应该保护每个人的个人隐私,女儿发现妈
妈偷看自己的日记,会对妈妈产生不信任,自己的事情更不会与妈妈交流,影响心理的健康发展。如果妈妈想关心女儿,可以通过其他方式(如谈心)来了解女儿,监督女儿的发展。
9、在诸多的文学书籍和影视作品中,我最喜欢的人物的是诸葛亮。诸葛亮,
字孔明,号卧龙先生。自古不争的忠臣楷模兼智慧的化身,世称其为“智圣”。
而我喜欢诸葛亮这个人物,并不是他的娴熟韬略,多谋善断,而是他尽心尽力
辅佐刘备让我感动。刘备三顾茅庐请出来诸葛亮,诸葛亮感其诚意,帮助刘备
完成兴复汉室的大业,从此诸葛亮勤勉谨慎,大小政事必亲自处理,赏罚分明,
与东吴联盟,改善和西南各族的关系,前后六次北伐中原,最后终因积劳成疾
而病逝五丈原军中。诸葛亮的一生是勤勉的一生,是鞠躬尽瘁的一生。
10、爸爸,妈妈,你们老玩手机对你们的身体不好。请你们放下手中的手
机,我们一家人一起到外面走走吧!
四、1、孙悟空 西游记
孙悟空有很多被人们所喜欢的优点:神通广大,聪明好学,嫉恶如仇,敢于挑战权威,遇见困难不回头,失败后不气馁,讲究朋友情谊,对唐僧忠心耿耿,乐观向上的性格等等吧,孙悟空在人们的眼里,就是完美的化身。在它身上有许多东西值得我们去学习。
2、(1)母亲看到儿子给自己端水洗脚,万分欣喜,但儿子的话让她心冷如冰,他告诉母亲等到记者开始采访时才能洗。儿子帮助母亲洗脚并不是出于真的孝心,而是为了出名,在表演,是做给别人看的。
(2)孝敬父母只做表面文章,做给他人看,人前一个样,人后一个样,孝敬成为博取名利的工具。
(3)是春天里的一缕阳光,和煦地照耀在我的身上。
3、A
C
我们心中最慈爱的母亲,给了我们无限的爱 一个温馨的港湾,
无论我们走多远,都走不出您温暖的怀抱 我心中的太阳,永远照亮我的心
4、开卷有益 增长知识 提高写作水平
过于沉迷课外书会影响学习 不良书籍会影响我们的健康成长
六、1、示例:阅读对一个人乃至整个民族来说都是很重要的。
2、(1)示例:与圣贤为友,与经典同行。
(2)爷爷您好!我校即将开展“与经典有约”的主题活动,真诚地邀请您去学校为全校师生作报告,谈谈读书的感悟。我们全体师生期盼着您的到来!
专项10+口语交际与综合性学习-+2023-2024学年六年级语文下册期末专项练习+统编版: 这是一份专项10+口语交际与综合性学习-+2023-2024学年六年级语文下册期末专项练习+统编版,共23页。试卷主要包含了选择题,口语交际,综合性学习等内容,欢迎下载使用。
专项7+口语交际与综合性学习-+2023-2024学年三年级语文下册期末专项练习+统编版: 这是一份专项7+口语交际与综合性学习-+2023-2024学年三年级语文下册期末专项练习+统编版,共21页。试卷主要包含了选择题,口语交际,综合性学习等内容,欢迎下载使用。
专题05 口语交际与综合性学习-人教部编版统编版小升初语文知识点梳理讲义及专项练习: 这是一份专题05 口语交际与综合性学习-人教部编版统编版小升初语文知识点梳理讲义及专项练习,共30页。试卷主要包含了知识点梳理讲义,专项练习,综合实践等内容,欢迎下载使用。

