【期末复习】人教版九年级上册化学期末计算题专题训练(含解析)
展开1.实验室常加热高锰酸钾制取氧气,现将混有少量杂质的高锰酸钾样品5g装入试管中,加热至固体的质量不再减少为止,待试管冷却,称得试管内的固体剩余物为4.52g。计算:
(1)制得氧气的质量为 g。
(2)样品中所含高锰酸钾的质量分数是多少?(请写出计算过程)
2.某校实验室工作人员欲测定某氯酸钾样品中氯酸钾的质量分数,现取14g该样品与2g二氧化锰混合,放入试管中充分加热(杂质不发生反应),反应过程和数据如图所示,请计算:
(1)生成氧气的质量为 g。
(2)该样品中氯酸钾的质量分数。(写出计算过程)
3.某课外兴趣小组同学取含杂质(杂质不参与反应)的高锰酸钾混合物403g 放入试管,加热至不再产生气体为止(损耗忽略不计),反应后试管中固体的质量为371g,请回答:
(1)完全反应后生成氧气的质量为 g;
(2)计算混合物中高锰酸钾的质量。(写出计算过程)(用到的相对原子质量 K-39 Mn-55 O-16)
4.某石灰厂为了测定石灰石样品中 CaCO3的质量分数,向盛有300g稀盐酸的烧杯中加入25克粉碎后的石灰石样品(杂质不参与反应),充分反应后,再次称量烧杯中的物质质量为316.2克。请计算:
(1)CaCO3中钙、碳、氧三种元素的质量比为 (最简比)
(2)生成气体的质量为 g。
(3)该石灰石样品中CaCO3的质量分数(利用方程式计算,最终结果用百分数表示)。
5.硝酸铵(NH4NO3)可作炸药,也可作化学肥料。试计算:
(1)硝酸铵中各元素的质量比。
(2)100g硝酸铵中含有的氮元素质量。
(3)多少克硫酸铵(NH4)2SO4中的氮元素与100g硝酸铵中氮元素的质量相等。
6.大蒜中的硫化丙烯(化学式为CxH6S)能杀菌,具有一定的抗病功能和食疗价值。
(1)硫化丙烯的相对分子质量为74,则x的数值为 。
(2)硫化丙烯中,碳、氢、硫三种元素的质量比为 。
(3)求硫化丙烯中硫元素的质量分数 。(写出计算过程,计算结果精确到0.1%)。
7.过氧化钠是一种供氧剂,与水反应的化学方程式为,将一定量的加入到足量水中,完全反应后所得溶液的质量比反应前各物质的质量总和减少了(水的挥发忽略不计),请计算:
(1)生成氧气的质量 g
(2)参加反应的过氧化钠的质量。
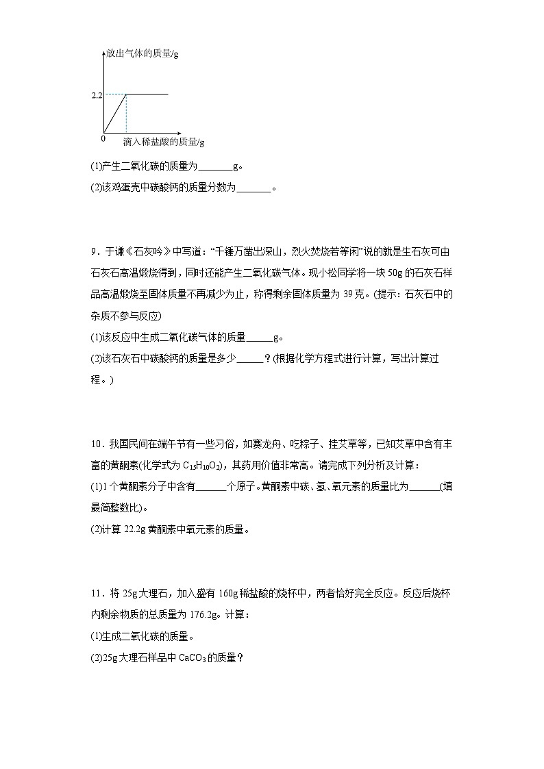
8.鸡蛋壳的主要成分是碳酸钙。为了测定某鸡蛋壳中碳酸钙的质量分数,小华同学进行了如下实验:将该鸡蛋壳洗净、干燥并捣碎后,称取10g放在烧杯里,然后往烧杯中滴加足量的稀盐酸,加入稀盐酸的质量与生成气体的质量如图所示(假设鸡蛋壳中其他成分不与稀盐酸反应)。计算:
(1)产生二氧化碳的质量为 g。
(2)该鸡蛋壳中碳酸钙的质量分数为 。
9.于谦《石灰吟》中写道:“千锤万凿出深山,烈火焚烧若等闲”说的就是生石灰可由石灰石高温煅烧得到,同时还能产生二氧化碳气体。现小松同学将一块50g的石灰石样品高温煅烧至固体质量不再减少为止,称得剩余固体质量为39克。(提示:石灰石中的杂质不参与反应)
(1)该反应中生成二氧化碳气体的质量 g。
(2)该石灰石中碳酸钙的质量是多少 ?(根据化学方程式进行计算,写出计算过程。)
10.我国民间在端午节有一些习俗,如赛龙舟、吃粽子、挂艾草等,已知艾草中含有丰富的黄酮素(化学式为C15H10O2),其药用价值非常高。请完成下列分析及计算:
(1)1个黄酮素分子中含有 个原子。黄酮素中碳、氢、氧元素的质量比为 (填最简整数比)。
(2)计算22.2g黄酮素中氧元素的质量。
11.将25g大理石,加入盛有160g稀盐酸的烧杯中,两者恰好完全反应。反应后烧杯内剩余物质的总质量为176.2g。计算:
(1)生成二氧化碳的质量。
(2)25g大理石样品中CaCO3的质量?
12.三氯甲硅烷(化学式为)是制取高纯度硅的重要原料,反应原理为。
(1)三氯甲硅烷的组成元素均属于 (选填“金属”或“非金属”)元素,一个分子由 个原子构成。
(2)反应物HCl的相对分子质量为 。
(3)三氯甲硅烷中氯元素的质量分数为多少?(精确到0.1%,写出计算过程)
13.据《自然》杂志报道,科学家最近研制出一种以元素锶(Sr)的原子做钟摆的钟,这是世界上最精确的钟。锶元素在元素周期表中的原子序数为38,锶原子的相对原子质量为88.一个碳原子的质量为。求:
(1)锶原子的核内质子数为 ,中子数为 。
(2)一个锶原子的质量(要求写出公式后再计算,计算结果保留两位小数并用科学记数法表示)。
14.硝酸铵与熟石灰混合可发生2NH4NO3 +Ca(OH)2Ca(NO3)2 + 2NH3↑+2H2O反应。若准确称取某硝酸铵氮肥样品8.5 g,与足量的熟石灰混合充分反应后,最多生成1.7g氨气(NH3),确定该氮肥样品中硝酸铵的纯度。
15.用煤直接做燃料如果不进行处理,会因煤中的硫生成SO2气体造成大气污染。
(1)现有南方产的一种煤含硫8%。某火力发电厂燃烧100t这种煤,实际含硫元素的质量为 。
(2)假设燃烧100t煤时,其中的硫全部转化为SO2,则产生SO2的质量是多少 ?(写出计算过程)
16.镁是一种重要金属,广泛应用于制造火箭、导弹和飞机的部件等。工业上通过电解熔融氯化镁制备单质镁:(熔融)。请计算:
(1)中镁元素的化合价为 。
(2)应用此法制备48t镁,至少需要消耗的质量是多少?
17.已知氢氧化铜的化学式是【】,请计算
(1)氢氧化铜的化学式量;
(2)氢氧化铜中氧元素的质量分数;
(3)氢氧化铜中各元素的质量比。【精确到0.1%】
18.某化学小组用加热氯酸钾和二氧化锰固体混合物的方法制取氧气,其中氯酸钾的质量分数为70%。加热混合物至完全分解,得到氧气的质量为4.8g。
(1)鉴别氯酸钾和二氧化锰的最简单方法是 。
(2)求反应前固体混合物的质量 。(请在答题卡上写出解题过程)
19.工业上用分离液态空气制取氧气,现用工业方法制取210L氧气,氧气密度为1.429g/L,请计算:
(1)制得的氧气质量为 (结果保留两位小数)克。
(2)至少要消耗空气多少升?(写出计算过程)
20.炎炎夏日,很多同学喜欢吃水果味的雪糕。雪糕公司在制造这类雪糕时,大多不用新鲜水果,如制造菠萝雪糕时,在原料中加入一种能散发菠萝香味的物质——戊酸乙酯(C7H14O2)。请计算:
(1)戊酸乙酯中各元素的质量比;
(2)戊酸乙酯中碳元素的质量分数;(精确到0.1%)
(3)100g戊酸乙酯中含碳元素多少克?
21.媒体近日报道:市面上部分方便面遭到塑化剂污染,长期接触塑化剂可引起血液系统、生殖系统损害,其中,塑化剂(DMP)化学式为C10H10O4。求:
(1)DMP的相对分子质量为 。
(2)DMP中C、H、O三种元素的质量比为 。
(3)DMP中氧元素的质量分数为 (精确到0.01%,写出计算过程,下同)。
(4)97kg DMP中含有的碳元素的质量为多少?
22.某石灰石样品(主要成分是碳酸钙)18.0g,将其充分煅烧后剩余固体质量为11.4g,请回答下列问题:(已知:碳酸钙高温分解生成氧化钙固体和二氧化碳。)
(1)CaCO3中钙元素质量分数 。
(2)列式计算生成氧化钙的质量。
23.过氧化钙(CaO2)与水反应可产生氧气:,因此广泛用于水产养殖、污水处理等领域。
(1)标出过氧化钙(钙元素为+2 价)中氧元素的化合价为 ;
(2)过氧化钙中钙元素与氧元素的质量比为 ;
(3)若用 28.8g 过氧化钙来给鱼池增氧,理论上可释放出多少克氧气? (要求写出过程)
24.黑火药由硝酸钾、硫黄和木炭组成,爆炸时主要反应的化学方程式为。
(1)反应涉及的物质中,属于空气主要成分的是 。
(2)中钾元素、氮元素、氧元素的质量比为 。
(3)硝酸钾分解的化学方程式为:。根据化学方程式计算,生成24 g氧气所需硝酸钾的质量。(写出计算过程)
25.实验中学兴趣小组的同学在实验室加热氯酸钾和二氧化锰的混合物制取氧气,反应过程中测量的有关数据记录如下,请计算:
(1)生成氧气质量是 g。
(2)原混合物中氯酸钾的质量分数。(写出计算过程,精确到0.1%)
反应时间(min)
0
1
2
3
4
试管中固体质量(g)
27
23.8
20.6
17.4
17.4
参考答案:
1.【小题1】0.48g 【小题2】解:设样品中所含高锰酸钾的质量为x。
得x=4.74g
故样品中所含高锰酸钾的质量分数=。
【详解】(1)高锰酸钾加热生成锰酸钾、二氧化锰和氧气,固体减轻的质量为产生氧气的质量,故氧气质量为:5g-4.52g=0.48g。
2.(1)4.8
(2)解:设该样品中氯酸钾的质量为x。
x=12.25g
样品中氯酸钾的质量分数=
答:该样品中氯酸钾的质量分数为87.5%。
【详解】(1)根据质量守恒定律,固体减少的质量就是氧气的质量,所以生成氧气的质量为16g-11.2g=4.8g。
(2)见答案。
3.(1)32
(2)解:设混合物中高锰酸钾的质量为x,则
解得x=316g
答:混合物中高锰酸钾的质量为316g。
【详解】(1)根据质量守恒定律,完全反应后生成氧气的质量为403g-371g=32g,故填写:32;
(2)见答案。
4.(1)10:3:12
(2)8.8
(3)解:设该石灰石样品中碳酸钙的质量为x
=, =20g
该石灰石样品中CaCO3的质量分数为×100%=80%
【详解】(1)CaCO3中钙、碳、氧三种元素的质量比=(40×1):(12×1):(16×3)=10:3:12;
(2)根据质量守恒定律,生成二氧化碳的质量是300+25g-316.2g=8.8g;
(3)见答案。
5.(1)硝酸铵(NH4NO3)中,N、H、O三种元素的质量比为(14×2)∶(1×4)∶(16×3)=7∶1∶12。
(2)100g硝酸铵中含有的氮元素质量为100g×=35g。
(3)设质量为x的硫酸铵(NH4)2SO4中的氮元素与100g硝酸铵中氮元素的质量相等,则有x·=35g,解得x=165g。
【详解】(1)见答案。
(2)见答案。
(3)见答案。
6.(1)3
(2)18:3:16
(3)解:硫化丙烯中硫元素的质量分数为×100%43.2%
【详解】(1)硫化丙烯的相对分子质量为:12×x+1×6+32×1=74,解得x=3;
(2)硫化丙烯中,碳、氢、硫三种元素的质量比为:(12×3):(1×6):(32×1)=18:3:16;
(3)见答案。
7.(1)3.2
(2)解:设参加反应的过氧化钠的质量为x
x=15.6g
答:参加反应的过氧化钠的质量为15.6g
【详解】(1)根据质量守恒定律,化学反应前后,物质的总质量不变,则减少的质量即为反应生成氧气的质量,则生成氧气的质量为3.2g;
(2)见答案。
8.(1)2.2
(2)解:设鸡蛋壳中碳酸钙的质量为
鸡蛋壳中碳酸钙的质量分数=
答:该鸡蛋壳中碳酸钙的质量分数为50%。
【详解】(1)由稀盐酸的质量与生成气体的质量图可知:生成二氧化碳的质量=2.2g。
(2)解析见答案。
9.(1)11
(2)解:设石灰石中含有碳酸钙的质量为x
x=25g
答:该石灰石中含碳酸钙的质量为25g。
【详解】(1)根据质量守恒定律,固体减少的质量即为生成二氧化碳的质量:50g-39g=11g;
(2)见答案。
10.(1) 27 90:5:16
(2)22.2g黄酮素中氧元素的质量=。
【详解】(1)根据黄酮素的化学式可知,1个黄酮素分子中含有15个碳原子,10个氢原子,2个氧原子,共计27个原子。
黄酮素中碳、氢、氧元素的质量比=(12×15):(1×10):(16×2)=90:5:16。
故填:27;90:5:16。
(2)详见答案。
11.(1)根据质量守恒定律,烧杯内物质减少的质量就是生成的二氧化碳的质量为:25g+160g=176.2g=8.8g;
答:生成二氧化碳的质量为8.8g。
(2)解:设25g大理石样品中CaCO3的质量为x,
x=20g
答:25g大理石样品中CaCO3的质量为20g。
【详解】(1)见答案;
(2)见答案。
12.(1) 非金属 5/五
(2)36.5
(3)三氯甲硅烷中氯元素的质量分数为
答:三氯甲硅烷中氯元素的质量分数为78.6%。
【详解】(1)三氯甲硅烷是由硅、氢、氯三种元素组成,且均属于非金属元素;
由化学式可知,一个三氯甲烷分子中含有1个硅原子、1个氢原子和3个氯原子,共1+1+3=5个原子。
(2)HCl的相对分子质量为1+35.5=36.5。
(3)见答案。
13.(1) 38 50
(2)设锶元素原子的质量为x。
根据则有:
x=1.46×10-25kg。
答:锶元素原子的质量为1.46×10-25kg。
【详解】(1)原子中原子序数=核电荷数=质子数=核外电子数,锶元素在元素周期表中的原子序数为38,则该元素的原子核内质子数和核外电子数均为38;相对原子质量≈质子数+中子数,锶元素的相对原子质量为88,核内中子数= 88-38= 50;
(2)相对原子质量是以一种碳原子质量 的为标准,其他原子的质量与它相比较所得到的比。。详见答案。
14.设:氮肥样品中NH4NO3的质量为x
x=
纯度=
【详解】详解见答案。
15.(1)8t/8吨
(2)解:设可产生二氧化硫的质量为x
x=16t
答:生成二氧化硫的质量是16t。
【详解】(1)现有南方产的一种煤含硫8%。某火力发电厂燃烧100t这种煤,实际含硫元素的质量为100t×8%=8t;
(2)见答案。
16.(1)+2
(2)解:设至少需要消耗氯化镁的质量是x
x=190t
答:至少需要消耗氯化镁的质量是190t
【详解】(1)氯化镁中氯元素显-1价,设镁元素的化合价为x,根据化合物中,正、负化合价的代数和为零,可得:,x=+2;
(2)见答案。
17.(1)氢氧化铜的相对分子质量是64+(16+1)×2=98
(2)氢氧化铜中氧元素的质量分数为
(3)氢氧化铜中铜、氢、氧三种元素的质量比是64:(1×2):(16×2)=32:1:16
【详解】(1)见答案
(2)见答案
(3)见答案
18.(1)观察颜色
(2)解:设反应前固体混合物中氯酸钾的质量为x
=
x=12.25g
反应前固体混合物的质量为=17.5g
答:反应前固体混合物的质量为17.5g。
【详解】(1)氯酸钾是白色固体,二氧化锰是黑色固体,所以鉴别氯酸钾和二氧化锰的最简单方法是观察颜色。
(2)见答案。
19.(1)300.09
(2)氧气约占空气总体积的21%,至少要消耗空气的体积为210L÷21%=1000L;答:至少要消耗空气1000L。
【详解】(1)制得的氧气质量为m=ρV=1.429g/L×210L=300.09g;
(2)见答案。
20.(1)戊酸乙酯中碳、氢、氧三种元素的质量比为(12×7):(1×14):(16×2)=42:7:16;
(2)戊酸乙酯中碳元素的质量分数为;
(3)100g戊酸乙酯中含碳元素的质量为答:100g戊酸乙酯中含碳元素64.6克。
【详解】(1)见答案;
(2)见答案;
(3)见答案。
21.(1)194
(2)60:5:32
(3)32.99%
(4)97kgDMP中含有的碳元素的质量为97kg××100%=60kg
【分析】(1)根据相对分子质量为构成分子的各原子的相对原子质量之和,进行分析解答;(2)根据化合物中各元素质量比=各原子的相对原子质量×原子个数之比,进行分析解答;(3)根据化合物中某元素的质量分数=×100%,进行分析解答;(4)根据一定质量的化合物中某元素的质量=化合物的质量×化合物中该元素的质量分数,进行分析解答。
【详解】(1)DMP的相对分子质量为(12×10)+(1×10)+(16×4)=194。
(2)DMP中C、H、O三种元素的质量比为(12×10):(1×10):(16×4)=60:5:32。
(3)DMP中氧元素的质量分数为×100%≈32.99%。
(4)见答案。
【点睛】本题难度不大,考查同学们结合新信息、灵活运用化学式的有关计算进行分析问题、解决问题的能力。
22.(1)40%
(2)解:设生成氧化钙质量为x,
依据质量守恒定律可知:反应产生二氧化碳质量为:
答:生成氧化钙质量为8.4g。
【详解】(1)CaCO3中钙元素质量分数= 。
(2)解析见答案。
23.(1)-1
(2)5:4
(3)设释放出的氧气的质量为x,则:解得x=6.4g答:理论上可释放出6.4克氧气。
【详解】(1)过氧化钙(CaO2)中钙元素为+2 价,设氧元素化合价为x,根据“化合物中各元素化合价代数和为零”,则+2+2x=0,解得x=-1。
(2)过氧化钙(CaO2)中钙元素与氧元素的质量比为40:(16×2)=5:4。
(3)见答案。
24.(1)
(2)39∶14∶48
(3)
解:设所需硝酸钾的质量为x
【详解】(1)该反应中氮气是空气的主要成分,符号为N2;
(2)KNO3中钾元素、氮元素、氧元素的质量比=39:14:16×3=39∶14∶48;
(3)见答案。
25.(1)9.6
(2)解:设混合物中氯酸钾质量为x,
x=24.5g
则原混合物中氯酸钾的质量分数为
答:原混合物中氯酸钾的质量分数为90.7%。
【详解】(1)根据质量守恒定律,反应完全时生成氧气的质量是27g-17.4g=9.6g;
(2)见答案。
2024中考化学压轴专题训练-专题09计算类-实验计算题(含解析): 这是一份2024中考化学压轴专题训练-专题09计算类-实验计算题(含解析),共23页。
2024中考化学压轴专题训练-专题08计算类-框图计算题(含解析): 这是一份2024中考化学压轴专题训练-专题08计算类-框图计算题(含解析),共13页。
2024中考化学压轴专题训练-专题07计算类-文字计算题(含解析): 这是一份2024中考化学压轴专题训练-专题07计算类-文字计算题(含解析),共10页。

