安徽省六安市霍邱县2023-2024学年九年级上学期12月月考化学试题(解析版)
展开
这是一份安徽省六安市霍邱县2023-2024学年九年级上学期12月月考化学试题(解析版),共13页。
2.试卷包括“试题卷”和“答题卷”两部分,“试题卷”共4页,“答题卷”共2页。
3.请务必在“答题卷”上答题,在“试题卷”上答题是无效的。
4.考试结束后,请将“试题卷”和“答题卷”一并交回。
可能用到的相对原子质量:H-1 C-12 O-16 Cl-35.5 K-39
一、选择题(本大题包括12小题,每小题1分,共12分。每小题的4个选项中只有1个符合题意。)
1. 成语是我国语言文化的瑰宝。下列成语的原意中蕴涵化学变化的是( )
A. 星火燎原B. 绳锯木断C. 积水成渊D. 披荆斩棘
【答案】A
【解析】
【详解】A. 星火燎原就是物质的燃烧,有新物质生成,属于化学变化,选项正确;
B. 绳锯木断只是物质形状发生了变化,没有生成新物质,属于物理变化,选项错误;
C. 积水成渊只是水的量增多,没有生成新物质,属于物理变化,选项错误;
D. 披荆斩棘只是物质的形状发生改变,没有生成新物质,属于物理变化,选项错误,故选A。
【点睛】物理变化与化学变化的区别在于有没有生成新物质:没有生成新物质的变化属于物理变化,有新物质生成的变化属于化学变化。
2. 实验室用过氧化氢制氧气的实验中,通常要加入少量二氧化锰作催化剂。下列关于二氧化锰的说法中正确的是
A. 二氧化锰只能作过氧化氢分解的催化剂
B. 只有二氧化锰才能作过氧化氢分解的催化剂
C. 二氧化锰能加快过氧化氢的分解速率
D. 加入二氧化锰可以增加过氧化氢分解产生氧气的质量
【答案】C
【解析】
【详解】A、二氧化锰也可以作其他物质反应的催化剂,如氯酸钾分解制取氧气,错误;
B、不是二氧化锰才能作过氧化氢分解的催化剂,例如硫酸铜溶液、氧化铁也能作过氧化氢分解的催化剂,错误;更多课件教案等优质滋源请 家 威杏 MXSJ663 C、用过氧化氢制氧气的实验中二氧化锰作催化剂,二氧化锰加快过氧化氢分解的化学反应速率,说法正确;
D、催化剂只能改变化学反应速率,但对生成物的质量无影响,加入二氧化锰不能增加过氧化氢分解产生氧气的质量,只是加快反应速率,说法错误。
故选C。
3. 电动汽车电池核心原材料之一是碳酸锂。在元素周期表中锂元素的某些信息如图所示,下列有关锂元素的说法不正确的是
A. 核内质子数为3B. 核内中子数为3
C. 核外电子数为3D. 相对原子质量为6.941
【答案】B
【解析】
【详解】A、由图示可知,左上角的数字代表原子序数,根据在原子中,原子序数=质子数=核电荷数=核外电子数可知,因此,锂原子的质子数为3,故选项说法正确,不符合题意;
B、由图示可知,最下面的数字代表相对原子质量,因此,锂原子的相对原子质量约为6.941,质量数为7,质子数为3,原子中质量数=质子数+中子数≈相对原子质量,则锂原子的中子数为7-3=4,故选项说法错误,符合题意;
C、根据在原子中,原子序数=质子数=核电荷数=核外电子数可知,锂原子的核外电子数为3,故选项说法正确,不符合题意;
D、由图示可知,最下面的数字代表相对原子质量,因此,锂原子的相对原子质量约为6.941,故选项说法正确,不符合题意,故选B。
4. 千金藤素(C37H38N2O6)是一种能促进白细胞增生的药物成分,需低温、避光、密封保存。下列关于千金藤素的说法正确的是
A. 含有氮分子B. 碳、氢元素质量比为37∶38
C. 属于氧化物D. 可能与空气中的成分发生反应
【答案】D
【解析】
【详解】A、千金藤素(C37H38N2O6)中的“2”表示一个千金藤素分子中含有两个氮原子,而不是氮分子,不符合题意;
B、37∶38为千金藤素中碳原子和氢原子的个数比。要求元素的质量比还需要在原子个数比的基础上乘以相对原子质量,碳、氢元素质量比为37×12∶38×1,不符合题意;
C、氧化物为含两种元素且其中一种元素为氧元素的化合物,千金藤素含有四种元素,不属于氧化物,不符合题意;
D、千金藤素需低温、避光、密封保存,可推断出其可能与空气中的成分发生反应,符合题意;
故选D。
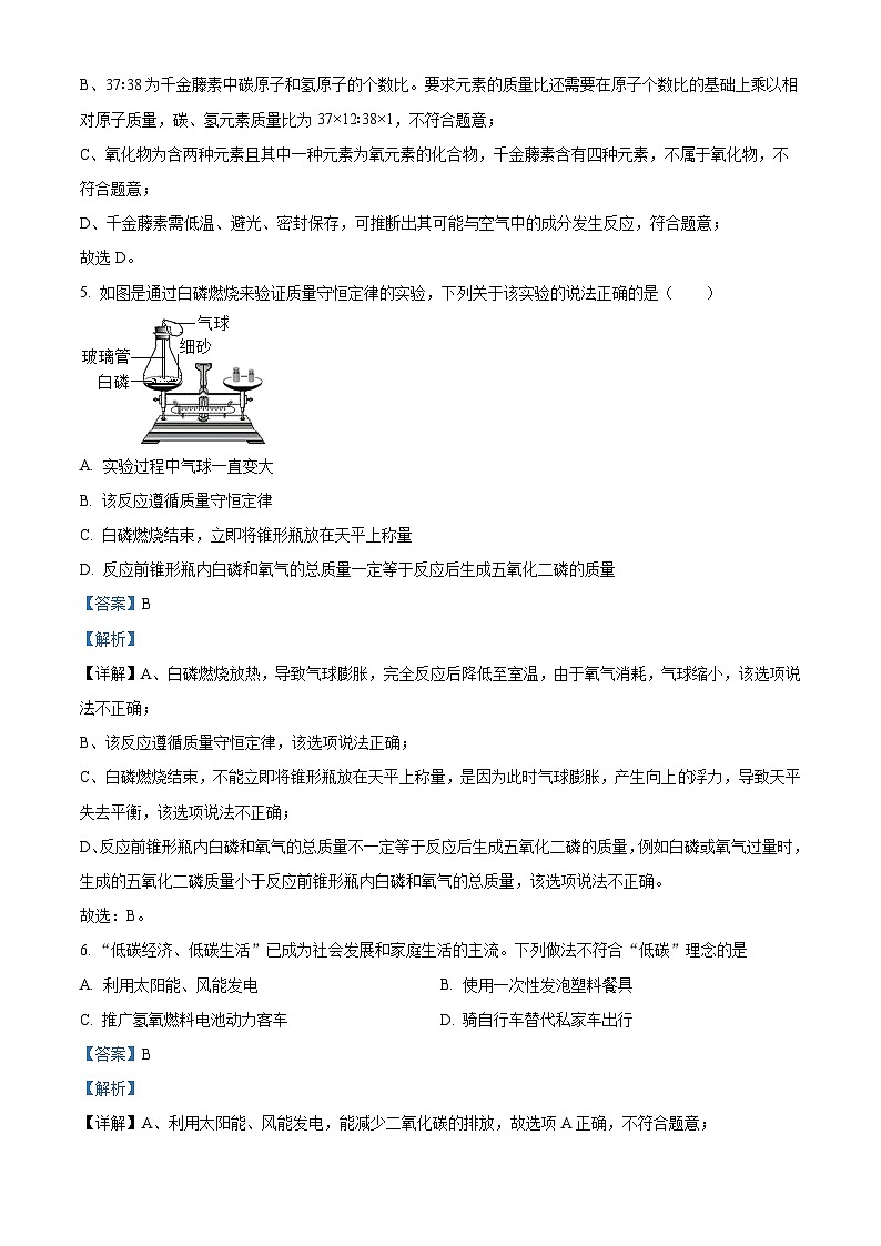
5. 如图是通过白磷燃烧来验证质量守恒定律的实验,下列关于该实验的说法正确的是( )
A. 实验过程中气球一直变大
B. 该反应遵循质量守恒定律
C. 白磷燃烧结束,立即将锥形瓶放在天平上称量
D. 反应前锥形瓶内白磷和氧气的总质量一定等于反应后生成五氧化二磷的质量
【答案】B
【解析】
【详解】A、白磷燃烧放热,导致气球膨胀,完全反应后降低至室温,由于氧气消耗,气球缩小,该选项说法不正确;
B、该反应遵循质量守恒定律,该选项说法正确;
C、白磷燃烧结束,不能立即将锥形瓶放在天平上称量,是因为此时气球膨胀,产生向上浮力,导致天平失去平衡,该选项说法不正确;
D、反应前锥形瓶内白磷和氧气的总质量不一定等于反应后生成五氧化二磷的质量,例如白磷或氧气过量时,生成的五氧化二磷质量小于反应前锥形瓶内白磷和氧气的总质量,该选项说法不正确。
故选:B。
6. “低碳经济、低碳生活”已成为社会发展和家庭生活的主流。下列做法不符合“低碳”理念的是
A. 利用太阳能、风能发电B. 使用一次性发泡塑料餐具
C. 推广氢氧燃料电池动力客车D. 骑自行车替代私家车出行
【答案】B
【解析】
【详解】A、利用太阳能、风能发电,能减少二氧化碳的排放,故选项A正确,不符合题意;
B、一次性餐具制作过程消耗能源和资源,多用一次性餐具,能增大消耗的能量、二氧化碳的排放,故选项B错误,符合题意;
C、氢气在氧气中燃烧产物是水,无污染,故选项C正确,不符合题意;
D、骑自行车替代私家车出行,能减少二氧化碳的排放,故选项D正确,不符合题意;
故选:B。
7. 下列实验操作正确的是
A. 点燃酒精灯B. 称量10.05g固体
C. 液体加热D. 量9.5mL液体
【答案】C
【解析】
【详解】A、点燃酒精灯时,不可用一燃着的酒精灯去引燃另一酒精灯,以免引起火灾,错误;
B、普通托盘天平称量药品,只能准确到0.1g,不能称得10.05g药品,错误;
C、给试管内液体加热时,试管内液体的体积不能超过试管体积的三分之一,用酒精灯的外焰加热,正确;
D、量筒量液时要注意量程的选择,应选择略大于量取液体体积的量程。故应选10毫升量筒,错误。
故选C。
8. 实验室加热一定质量的高锰酸钾制取氧气,随着反应的进行,试管内固体的质量逐渐减少。如下图中的点表示的含义错误的是
A. a点表示反应前高锰酸钾的质量
B. b点表示高锰酸钾、锰酸钾和二氧化锰混合物的质量
C. c点表示生成二氧化锰的质量
D. d点表示生成的锰酸钾和二氧化锰混合物的质量
【答案】C
【解析】
【详解】A、a点对应的时间为0,高锰酸钾还未发生分解,则a点表示反应前高锰酸钾的质量,说法正确;
B、b点时高锰酸钾已分解了一段时间,b点时试管内物质为剩余的高锰酸钾、生成的锰酸钾和二氧化锰,说法正确;
C、c点时高锰酸钾相对于b点,又分解了一段时间,但还没有完全分解,c点时试管内物质为剩余的高锰酸钾、生成的锰酸钾和二氧化锰,说法错误;
D、d点之后剩余固体不再减少,说明高锰酸钾在此时恰好完全分解,所以d点表示生成的锰酸钾和二氧化锰混合物的质量,说法正确。
故选C。
9. 为纪念俄国科学家门捷列夫对元素周期表的编制做出巨大贡献,人们特将101号元素命名为“钔”。已知钔原子相对原子质量为258,则钔原子的中子数为
A. 101B. 157C. 258D. 359
【答案】B
【解析】
【详解】在原子中,原子序数=核内质子数=核电荷数=核外电子数,相对原子质量=质子数+中子数,所以钔原子的中子数=258-101=157;
答案:B。
10. 清华大学化学工程学院研究人员成功研制出一种纳米纤维催化剂,可将二氧化碳转化成液体燃料甲醇(CH3OH),其微观示意图如下图所示(图中的微粒恰好完全反应)。下列说法正确的是
A. 丁的化学式为H2O2
B. 参加反应的甲与乙的质量比为3:1
C. 物质丙属于氧化物
D. 该反应前后氢元素的化合价发生改变
【答案】D
【解析】
【分析】根据质量守恒定律,反应前后原子种类和数目不变,反应前有6个H、2个O、1个C,反应后有4个H、1个O、1个C,则丁中含有2个H和1个O,化学式为H2O,氢气和二氧化碳在纳米催化剂的作用下反应生成甲醇和水,化学方程式为:。
【详解】A、由分析可知,丁的化学式为H2O,故A说法错误;
B、由化学方程式可知,参加反应的甲与乙的质量比应为6:44=3:22,故B说法错误;
C、氧化物是指由两种元素组成,其中一种是氧元素的化合物。物质丙为CH3OH,含有碳、氢、氧三种元素,所以物质丙不可能属于氧化物,故C说法错误;
D、由图可知,反应前氢元素存在于单质氢气中,其化合价为零,反应后氢元素存在于化合物中,其化合价为+1价,即该反应前后氢元素的化合价发生改变,故D说法正确;
故选:D。
11. 钯(Pd)是优良的储氢金属,其储氢原理为,其中x的最大值为0.8。已知:Pd的相对原子质量为106,金属钯的密度为12g/cm3,则212cm3Pd能储存H2的最大质量为
A. 9.6g
B. 19.2g
C. 28.8g
D. 38.4g
【答案】B
【解析】
【详解】212cm3Pd的质量为:212cm3×12g/cm3=2544g
设能储存氢气的最大质量是x
x=19.2g
故选B。
12. 如图1装置是某化学实验小组利用数字化实验研究25℃时二氧化碳气体的溶解性。先打开止水夹,向3个充满二氧化碳的100mL烧瓶中分别注入20mL、40mL、60mL蒸馏水,再关闭止水夹,振荡前后压强的变化如图2所示。则下列说法不正确的是
A. 曲线①中ab段对应的操作是迅速注入蒸馏水
B. 曲线①中cd段对应的操作可能进行了振荡
C. 曲线③对应的实验是注入60mL蒸馏水
D. 终点气压高于初始气压可能是因为在25℃时,1体积水中最多能吸收的二氧化碳气体的量小于1体积
【答案】C
【解析】
【详解】A、曲线①中ab段压强迅速增大,是因为迅速注入的蒸馏水占据了一定体积,气体被压缩,故A正确;
B、cd段压强明显减小,可能是通过振荡操作使二氧化碳与水充分接触,充分溶解、充分反应,所以使得压强明显减小,故B正确;
C、曲线③加入水后压强上升最小,说明注入水的体积最小,故对应的实验是注入20mL蒸馏水,故C错误;
D、终点气压高于初始气压的原因可能是在25℃时,1体积水最多吸收二氧化碳的量小于1体积,意思为注入1体积的水,溶解的二氧化碳不足1体积,因此终点气压高于初始气压,故D正确。
故选C。
二、非选择题(本大题包括5小题,共28分。)
13. 阅读科技短文,回答下列问题。
菠菜的营养价值非常高,含有膳食纤维、微量元素,维生素以及叶黄素等,叶黄素对预防和治疗白内障很有帮助。研究发现,菠菜中的草酸能与人体中的钙离子反应生成难溶的草酸钙(化学式CaC2O4),有引发人体缺钙或导致结石的风险,烹任前若将菠菜用一定方法处理,可以除去一部分草酸。研究者通过实验研究了不同浸泡方式对菠菜中草酸去除率的影响,结果如图1。除了浸泡方式,焯水也可以除去一部分草酸。实验研究菠菜在不同水温下焯水1分钟后的草酸去除率,结果如图2。
进一步研究发现,用苏打水做浸泡剂时,虽然草酸去除率较高,但苏打水对菠菜中的维生素C有一定的破坏作用。食盐水做浸泡剂可去除草酸,但同时也可能导致菠菜中营养素的流失。
综上,菠菜烹饪前用果蔬清洗剂浸泡一定时间,再焯水,既可以较好地除去草酸,又能较大限度的保存其营养成分。
(1)CaC2O4中碳元素的化合价是_______。
(2)由图1可知,影响菠菜中草酸去除率的因素有_______和_______。
(3)为了较好地除去草酸,又能较大限度的保存菠菜的营养成分,食用菠菜前正确的做法是_______。
(4)下列说法正确的是_______。
A. 苏打水对维生素C有一定的破坏作用
B. 菠菜的营养价值非常高,每天应该只吃菠菜
C. 由图2可知,菠菜焯水的最佳温度为95℃
D. 菠菜中叶黄素对预防和治疗白内障很有帮助
【答案】(1)+3 (2) ①. 浸泡剂的种类 ②. 浸泡时间
(3)果蔬清洗剂浸泡一定时间,再焯水 (4)ACD
【解析】
【小问1详解】
草酸钙中钙元素为+2价,氧元素为-2价,根据化合物中元素化合价代数和为零,设碳元素化合价为x,(+2)×1+x×2+((-2)×4=0,x=+3;
【小问2详解】
分析图像,由图1可知,影响菠菜中草酸去除率的因素有浸泡剂的种类、浸泡时间;
【小问3详解】
分析图像,菠菜烹饪前用果蔬清洗剂浸泡一定时间,再焯水,既可以较好地除去草酸,又能较大限度的保存其营养成分;故填:果蔬清洗剂浸泡一定时间,再焯水;
【小问4详解】
A、根据文中叙述,苏打(碳酸钠)水的溶液呈碱性,对维生素C有一定的破坏作用;正确;
B、菠菜的营养价值非常高,不能每天只吃菠菜,会导致营养摄入不均衡;错误;
C、分析图2可知,菠菜焯水的最佳温度为95℃;正确;
D、根据文中叙述,可以知道菠菜中的叶黄素对预防和治疗白内障很有帮助;正确;
故选ACD。
14. 根据下图回答问题。
(1)仪器a的名称是_______。
(2)实验室用高锰酸钾制取氧气的化学方程式为_______;应选用的发生装置是_______(填序号)。
(3)实验室用块状大理石和稀盐酸制取二氧化碳,若选择C装置作为发生装置,其优点是_______。
(4)若实验室需要得到较纯净的氧气应选用的收集装置是_______(填序号)。
【答案】(1)长颈漏斗
(2) ①. ②. A
(3)可以控制反应的发生与停止
(4)F
【解析】
【小问1详解】
由图可知,仪器a的名称是长颈漏斗;
【小问2详解】
高锰酸钾在加热条件下生成锰酸钾、二氧化锰和氧气,反应的化学方程式为:;该反应属于固体加热型,故应选用的发生装置是A;
【小问3详解】
C装置中含有多孔塑料片,通过关闭或打开活塞,可以控制反应物的接触与分离,进而控制反应的发生与停止;
【小问4详解】
若实验室需要得到较纯净的氧气应选用排水法,故选用的收集装置是F。
15. 如图为工业制备硝酸的生产过程示意图,请据图回答以下问题。
(1)步骤①反应中负极产生的气体是_______。
(2)步骤②发生的是_______变化(填“物理”或“化学”)。
(3)步骤③中发生的反应属于基本反应类型中的_______反应。
(4)步骤⑥中发生反应的化学方程式为_______。
(5)制取硝酸过程中可循环使用的物质是_______。
【答案】(1)氢气##H2
(2)物理 (3)化合
(4)
(5)一氧化氮##NO
【解析】
【小问1详解】
步骤①水通电分解生成氢气和氧气,负极产生的是氢气;
【小问2详解】
步骤②是分离液态空气,利用氮气和氧气的沸点不同进行分离,过程中没有新物质生成,属于物理变化;
【小问3详解】
步骤③为氮气和氢气在高温、高压和催化剂的作用下反应生成氨气,该反应是两种物质反应生成一种物质,符合“多变一”的特点,属于化合反应;
【小问4详解】
步骤⑥为二氧化氮和水反应生成硝酸和一氧化氮,该反应的化学方程式为:;
【小问5详解】
反应⑥生成一氧化氮,反应⑤需要消耗一氧化氮,一氧化氮既是某个反应的生成物,又是某个反应的反应物,故该流程中可循环使用的物质是NO。
16. 某化学兴趣小组同学在做镁在空气中燃烧的实验时,发现生成物中有少许黑色固体,针对这一现象,小组同学设计实验进行了以下实验探究。
【提出问题】
(1)________。
【猜想与假设】
猜想一:黑色固体是镁与氧气反应生成的;
猜想二:黑色固体是镁与氮气反应生成的;
猜想三:黑色固体是镁与水蒸气反应生成的;
猜想四:黑色固体是镁与二氧化碳反应生成的。
【进行实验】
【实验一】镁与氧气的反应
打磨镁带至光亮,点燃,伸入盛满氧气的集气瓶中,有大量白烟产生,并生成白色固体。
(2)点燃前,用砂纸打磨镁带的目的是_______。
实验结论:镁与氧气反应生成白色的氧化镁,猜想一不成立。
【实验二】镁与氮气的反应
(3)获取氮气:获取氮气的常用方法是将空气加压降温液化后再升温汽化。液态空气汽化时首先分离出氮气,则沸点:N2_______O2(选填“高于”、“等于”或“低于”)。
打磨镁带至光亮,点燃,伸入盛有氮气的集气瓶中,瓶内壁附着一层淡黄色的固体。
实验结论:镁与氮气在点燃的条件下反应生成淡黄色的氮化镁(Mg3N2),猜想二不成立。
【实验三】镁与水蒸气的反应
实验装置如图所示:
(4)实验开始时,应先点燃A处酒精灯,等观察到水沸腾一段时间后,再点燃B处酒精灯。将生成的气体通入肥皂液中,用燃着的木条靠近肥皂泡,有爆鸣声,稍后有肥皂泡飘到空中,说明生成的气体是_______(填化学符号)。
实验结论:镁粉能和水蒸气反应,但装置B中并没有产生黑色固体,猜想三不成立。
【实验四】镁与二氧化碳的反应
(5)把燃着的镁条插入盛满二氧化碳的集气瓶中能剧烈燃烧,发现在白烟中夹杂着大量黑色物质,该反应的化学方程式为_______。
【探究结论】镁在空气中燃烧的实验时,生成物中少许黑色固体是碳,猜想四成立。
【实验反思】
(6)在【实验三】中先点燃A处酒精灯,等观察到水沸腾一段时间后,再点燃B处酒精灯的目的是_______,其中冰水混合物的作用是_______。
(7)通过本次探究,我们知道镁能与氮气反应生成淡黄色氮化镁(Mg3N2)固体。但在空气中燃烧镁条时很难观察到生成物中有淡黄色固体,原因是_______。
【答案】(1)黑色固体是镁与空气中哪种物质反应生成的
(2)除去镁带表面的氧化膜
(3)低于 (4)H2
(5)
(6) ①. 排尽装置内的空气,避免镁和氧气等发生反应 ②. 降低气体温度使水蒸气液化,除去氢气中的水蒸气
(7)氮气化学性质不活泼,只有极少量的镁与氮气反应
【解析】
【小问1详解】
根据猜想与假设,提出的问题是:黑色固体是镁与空气中哪种物质反应生成的;
小问2详解】
点燃前,用砂纸打磨镁带的目的是:除去镁带表面的氧化膜;
【小问3详解】
获取氮气的常用方法是将空气加压降温液化后再升温汽化。液态空气汽化时首先分离出氮气,则沸点:N2低于O2;
【小问4详解】
根据质量守恒定律,化学反应前后,元素的种类不变,反应物中含Mg、H、O,生成物中也应含Mg、H、O,点燃B处酒精灯。将生成的气体通入肥皂液中,用燃着的木条靠近肥皂泡,有爆鸣声,稍后有肥皂泡飘到空中,说明该气体密度比空气小,具有可燃性,生成的气体是:H2;
【小问5详解】
根据质量守恒定律,化学反应前后,元素的种类不变,反应物中含Mg、C、O,生成物中也应含Mg、C、O,把燃着的镁条插入盛满二氧化碳的集气瓶中能剧烈燃烧,发现在白烟中夹杂着大量黑色物质,说明生成物是氧化镁和碳,该反应的化学方程式为:;
【小问6详解】
镁能与空气中的氧气等反应,故在【实验三】中先点燃A处酒精灯,等观察到水沸腾一段时间后,再点燃B处酒精灯的目的是:将装置内空气排尽,防止镁和空气中的氧气等反应;
其中冰水混合物的作用是:降低气体温度使水蒸气液化,除去氢气中的水蒸气;
【小问7详解】
氮气化学性质不活泼,只有极少量的镁与氮气反应,故在空气中燃烧镁条时很难观察到生成物中有淡黄色固体。
17. 将16g氯酸钾和二氧化锰的混合物加热到不再放出气体时,可得11.2g固体混合物。计算:
(1)该过程生成了_______g氧气。
(2)求原混合物中氯酸钾的质量分数?
【答案】17. 4.8
18. 解:设原混合物中氯酸钾的质量为x。
x=12.25g;
氯酸钾的质量分数=
答:原混合物中氯酸钾的质量分数约为76.6%。
【解析】
【小问1详解】
氯酸钾在二氧化锰催化作用下受热分解生成氯化钾和氧气,根据质量守恒定律可知,该过程生成氧气质量=16g-11.2g=4.8g;
【小问2详解】
详见答案。
相关试卷
这是一份2024年安徽省六安市霍邱县九年级一模化学试题(原卷版+解析版),文件包含2024年安徽省六安市霍邱县九年级一模化学试题原卷版docx、2024年安徽省六安市霍邱县九年级一模化学试题解析版docx等2份试卷配套教学资源,其中试卷共23页, 欢迎下载使用。
这是一份安徽省六安市霍邱县2023-2024学年九年级上学期12月月考化学试题,共4页。
这是一份安徽省六安市霍邱县2023-2024学年九年级上学期11月期中化学试题,共6页。试卷主要包含了选择题,非选择题等内容,欢迎下载使用。

