2024届高考政治二轮专题复习与测试必修部分专题九文化传承与文化创新考点二学习借鉴外来文化的有益成果吸收外来
展开1.文化的民族性与多样性
(1)民族文化。
①地位:民族文化是一个民族区别于其他民族的独特标识。每个民族都有自己独特的文化。
②产生:每个民族的文化都是这个民族历史发展的产物和人民智慧的结晶。
③作用:民族文化起着维系社会生活、维持社会稳定、激发民族创造力和凝聚力的重要作用,是一个民族生存与发展的精神根基。
④核心和体现:民族文化体现在民族的生活方式、生产方式、思维方式,以及民族节日、民族服饰等方面。价值观是民族文化的核心和灵魂。
(2)文化具有多样性。
①地位:文化多样性表征文化存在的丰富程度。每一个国家和民族的文化都扎根于本国本民族的土壤之中,各国和各民族的政治、经济等社会条件不同,形成了各具特色的民族文化。
②作用:文化多样性是发展本民族文化的内在要求,也是实现世界文化繁荣的必然要求。只有保持世界文化的多样性,世界才能更加丰富多彩。充满生机与活力。世界各国都对人类文化发展作出了重要贡献。
③要求:在坚持各民族平等的基础上,尊重差异,理解个性。既要认同本民族文化,又要尊重其他民族文化,相互借鉴,求同存异,共同促进人类文明繁荣进步。
【知识拓展】 正确认识和理解文化的民族性与世界性的关系
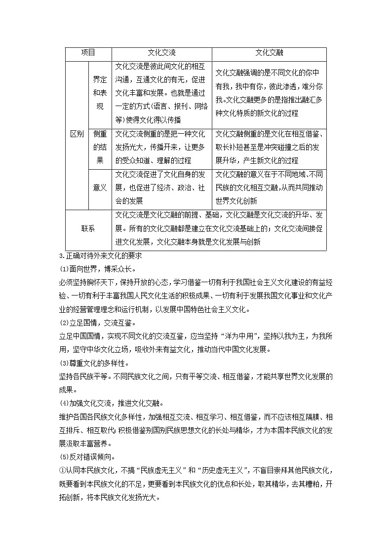
2.正确理解文化交流与文化交融
3.正确对待外来文化的要求
(1)面向世界,博采众长。
必须坚持胸怀天下,保持开放的心态,学习借鉴一切有利于我国社会主义文化建设的有益经验、一切有利于丰富我国人民文化生活的积极成果、一切有利于发展我国文化事业和文化产业的经营管理理念和运行机制,以发展中国特色社会主义文化。
(2)立足国情,交流互鉴。
立足中国国情,实现不同文化的交流互鉴,应当坚持“洋为中用”,坚持以我为主,为我所用,坚守中华文化立场,吸收外来有益文化,推动当代中国文化发展。
(3)尊重文化的多样性。
坚持各民族平等。不同民族文化之间,只有平等交流、相互借鉴,才能共享世界文化发展的成果。
(4)加强文化交流,推进文化交融。
维护各国各民族文化多样性,加强相互交流、相互学习、相互借鉴,而不应该相互隔膜、相互排斥、相互取代;积极借鉴别国别民族思想文化的长处与精华,才为本国本民族文化的发展汲取丰富营养。
(5)反对错误倾向。
①认同本民族文化,不搞“民族虚无主义”和“历史虚无主义”,不盲目崇拜其他民族文化,既要看到本民族文化的不足,更要看到本民族文化的优点和长处,取其精华,去其糟粕,开拓创新,将本民族文化发扬光大。
②尊重其他民族文化,不搞“封闭主义”,不盲目排斥其他民族文化,对其他民族文化的个性给予充分的理解和尊重。
[典例剖析]
考向一 文化的民族性与多样性
1.(2023·北京西城区二模)“意大利之源——古罗马文明展”在中国国家博物馆展出,用500多件珍贵文物系统讲述意大利半岛的历史进程。刻画古罗马起源传说的圣坛,不同族群的丧葬习俗、铭文石碑和神灵,英雄人物的雕像,诉说着不同文化群体如何经历冲突、融合与杂糅,实现政治、文化的大统一。据此,对该展主旨理解正确的是( )
A.文物记载文明,保护文物就是保护文明
B.民族文化是本民族历史发展的产物,是独一无二的
C.传统文化是财富,善于继承才能更好地创新发展
D.交流交融促发展,探索文明发展的多样性
解析:文物是文明的物化形式,但据题干可知,该展览的主旨不是保护文物,故A项不符合题意。由题干可知,该展览不是旨在表现古罗马文明的独特性,而是“诉说着不同文化群体如何经历冲突、融合与杂糅,实现政治、文化的大统一”,故B项不符合题意。传统文化既有糟粕也有精华,不能笼统地说是财富,故C项表述不当。该展览用500多件珍贵文物系统讲述意大利半岛的历史进程……诉说着不同文化群体如何经历冲突、融合与杂糅,实现政治、文化的大统一,意在展现文化交流交融对社会历史发展的作用,故D项正确。故本题选D项。
答案:D
考向二 文化交流与文化交融
2.(2023·河南郑州二模)2023年中央电视台春晚节目《一带繁花一路歌》,九个“一带一路”沿线国家的艺术家演唱了本国极具代表性的曲目,并与中国艺术家“隔空”联袂演唱了中国歌曲《茉莉花》,展现了我国的文化自信与开放气象。这表明( )
①要发挥中国文化引领世界文化发展的作用
②不同国家的文化在交流、借鉴中融为一体
③不同国家文化的交流是人类文明进步的动力
④文化在交流互鉴中能够更好地实现创新发展
A.①② B.①④
C.②③ D.③④
解析:“要发挥中国文化引领世界文化发展的作用”的说法夸大了中国文化的作用,排除①。文化具有多样性。②中“融为一体”的说法错误,排除②。九个“一带一路”沿线国家的艺术家演唱了本国极具代表性的曲目,并与中国艺术家“隔空”联袂演唱了中国歌曲《茉莉花》,展现了我国的文化自信与开放气象,这表明文化因交流而多彩,文化因交融而丰富,不同国家文化的交流是人类文明进步的动力,③符合题意。材料强调,中央电视台春晚节目《一带繁花一路歌》,通过中外文化交流互鉴,让九个“一带一路”沿线国家的艺术家演唱本国极具代表性的曲目,并与中国艺术家“隔空”联袂演唱了中国歌曲《茉莉花》,实现了创新,这说明文化在交流互鉴中能够更好地实现创新发展,④符合题意。故本题选D。
答案:D
考向三 正确对待外来文化
3.(2023·辽宁名校联考)唐朝西域音乐对民族音乐的影响很大,宫廷专有高昌乐。佛教的传入对中国的建筑、雕塑、绘画产生了影响。天主教传教士来华的同时带来了科技和宗教。外来文化与本地文化相对,外来文化作用于本地文化的过程既是文化入侵的过程,同时也是同化和改造的过程。无论外来文化形态如何,其对本土文化均会产生一定的冲击和影响。对此,我们正确的态度是( )
①坚决抵制外来文化影响,维护民族文化安全 ②要充分吸收外来文化,促进中华文化繁荣发展 ③坚守中华文化立场,以我为主,为我所用 ④要立足本国国情,避免盲目照搬照套
A.①② B.①③
C.②④ D.③④
解析:对待外来文化要保持开放的态度,坚决抵制外来文化影响的做法是错误的,①错误。我们要充分吸收外来文化中的有益成果,②错误。对待外来文化,我们要坚守中华文化立场,以我为主,为我所用,立足本国国情,避免盲目照搬照套,③④符合题意。故本题选D。
答案:D
[创新演练]
1.(2023·广州一模)被列入第一批国家级非遗代表性项目名录的广绣是我国四大名绣之一。广绣在发展中吸收了西洋油画的艺术风格和明暗透视及光线折射的原理,而广绣的金银线绣法也对西方绘画产生了重大影响,如法国描绘宫廷生活的油画就借鉴了这一绣法。这表明( )
①经济社会条件的不同造就了文化多样性 ②文化既是民族的,也是世界的 ③文化趋同是当今世界文化发展的趋势 ④文化因交流而多彩,因交融而丰富
A.①③ B.①④
C.②③ D.②④
解析:材料未体现经济和文化多样性的关系,①不符合题意。广绣在发展中吸收了西洋油画的艺术风格,广绣的金银线绣法也对西方绘画产生了重大影响,这表明文化既是民族的,也是世界的,文化因交流而多彩,因交融而丰富,②④符合题意。文化具有多样性,各民族文化有各自的特色,“文化趋同”说法错误,③错误。故本题选D。
答案:D
2.(2023·江苏徐州一模)2022年11月18日,德国柏林中国文化中心与中国国家大剧院合作,在柏林成功举办“文明互鉴携行致远”音乐会交流活动。中欧艺术家用精湛的技艺和饱满的热情演绎了《瑶族舞曲》《茨冈狂想曲》《降E大调五重奏》《雪花》等多首东西方经典曲目,博得观众掌声、欢呼声不断。这体现出( )
A.保持开放心态是夯实我国文化自信的基础
B.融通不同资源,可以促进文化创造性转化
C.不同文化交流能搭起人民心灵契合的桥梁
D.文化交流要以我为主,坚守中华文化立场
解析:坚持中华优秀传统文化的创造性转化、创新性发展是夯实我国文化自信的基础,故A项错误。材料中指出中外文化交流交融,推动了中华文化走出去,未强调文化的创造性转化和坚守中华文化立场,故B、D项不选。材料中指出德国柏林中国文化中心与中国国家大剧院合作,在柏林成功举办“文明互鉴携行致远”音乐会交流活动,推动了中华文化走出去,这体现出不同文化交流能搭起人民心灵契合的桥梁,故C项正确。故本题选C项。
答案:C
3.(2023·陕西二模)借助数字技术,古老的北京中轴线、西安城墙等在“虚实相生”中绽放夺目光彩;海量文化资源上“线”入“云”,让精彩文化生活“一键直达”“触手可及”;数字艺术、线上演播等文化新业态发展势头强劲,赋予文化产业无限想象空间……神州大地上,数字文化建设蹄疾步稳。这说明,数字文化建设有利于( )
①学习借鉴一切外来文化,增加高品质文化产品供给
②改变文化功能,为文化创新发展提供新的技术支撑和广阔舞台 ③对传统文化进行全新解读,更好满足人民精神文化生活新期待 ④增强文化的传播力、吸引力、感染力,铸就中华文化新辉煌
A.①② B.①④ C.②③ D.③④
解析:外来文化有优秀和糟粕之分,要学习借鉴优秀的外来文化,增加高品质文化产品供给,故①错误。数字文化建设有利于更好地通过线上形式满足人民的精神文化需求,但不会改变文化功能,故②错误。材料中指出借助数字技术,推进了中华优秀传统文化的创造性转化和创新性发展,助推文化产业的发展,这表明数字文化建设有利于对传统文化进行全新解读,增强文化的传播力、吸引力、感染力,铸就中华文化新辉煌,更好满足人民精神文化生活新期待,故③④符合题意。故本题选D。
答案:D项目
文化是世界的
文化是民族的
含义
不同民族文化之间存在共性和普遍规律
各民族文化之间存在着差异,有自己的文化个性和特征
原因
世界各民族的社会实践有其共性,有普遍的规律
各民族间经济和政治、历史和地理等多种因素的不同
联系
①文化的民族性和世界性的关系是个别与一般、特殊与普遍的关系,它们反映了世界各种文化的差异性和统一性的辩证关系。
②任何一种文化,都是世界性与民族性的统一。文化的世界性存在于文化的民族性之中,并通过文化的民族性表现出来。如果失去了文化的民族性,文化的世界性也就不存在了。
③民族性与世界性具有相对性,它们在一定条件下能够相互转化
项目
文化交流
文化交融
区别
界定和表现
文化交流是彼此间文化的相互沟通,互通文化的有无,促进文化丰富和发展。也就是通过一定的方式(语言、报刊、网络等)使得文化得以传播
文化交融强调的是不同文化的你中有我,我中有你,彼此渗透,难分你我。文化交融更多的是指推出融汇多种文化特质的新文化的过程
侧重的结果
文化交流侧重的是把一种文化发扬光大,传播开来,让更多的受众知道、理解的过程
文化交融侧重的是文化在相互借鉴、取长补短甚至是冲突碰撞之后的发展升华,产生新文化的过程
意义
文化交流促进了文化自身的发展,也促进了经济、政治、社会的发展
文化交融的意义在于不同地域、不同民族的文化相互交融,从而共同推动世界文化创新
联系
文化交流是文化交融的前提、基础,文化交融是文化交流的升华、发展。所有的文化交融都是建立在文化交流基础上的;文化交流间接促进文化发展,文化交融本身就是文化发展与创新
高中人教统编版正确对待外来文化达标测试: 这是一份高中人教统编版正确对待外来文化达标测试,共6页。
2024版高考政治一轮总复习必修4第三单元文化传承与文化创新第八课学习借鉴外来文化的有益成果课时演练: 这是一份2024版高考政治一轮总复习必修4第三单元文化传承与文化创新第八课学习借鉴外来文化的有益成果课时演练,共3页。试卷主要包含了选择题,非选择题等内容,欢迎下载使用。
课时训练25 学习借鉴外来文化的有益成果-2024届高考政治一轮复习统编版必修四哲学与文化: 这是一份课时训练25 学习借鉴外来文化的有益成果-2024届高考政治一轮复习统编版必修四哲学与文化,文件包含课时训练25学习借鉴外来文化的有益成果解析版-备战2024年高考一轮复习专项练习docx、课时训练25学习借鉴外来文化的有益成果原卷版-备战2024年高考一轮复习专项练习docx等2份试卷配套教学资源,其中试卷共27页, 欢迎下载使用。

