浙江省浙南名校朕盟2023-2024学年高三上学期第一次联考技术试题(Word版附解析)
展开考生须知:
1.本卷共14页满分100分,考试时间90分钟。
2.答题前,在答题卷指定区域填写班级、姓名、考场号、座位号及准考证号并填涂相应数字。
3.所有答案必须写在答题卷上,写在试卷上无效。
4.考试结束后,只需上交答题卷。
第一部分 信息技术(共50分)
一、选择题(本大题共12小题,每小题2分,共24分。每小题列出的四个各选项中只有一个是符合题目要求的,不选、多选、错选均不得分)
1. 下列关于数据和信息的说法,正确的是( )
A. 数据的表现形式只能是数字
B. 计算机中保存的数据可以是未经数字化的
C. 同一信息对所有人而言其价值是相同的
D 信息可以变换其载体,但永远也不能脱离载体
【答案】D
【解析】
【详解】本题考查数据和信息。选项A错误,因为数据的表现形式可以包括数字、文字、图像、声音等,不仅限于数字。选项B错误,计算机中保存的数据通常是经过数字化的,但也可以存储未经数字化的二进制数据。选项C错误,信息的价值对于不同的人或上下文可能是不同的。信息的价值通常取决于接收者的需求和背景,因此不同的人可能会对相同的信息赋予不同的价值。选项D正确,信息可以变换其载体,但永远也不能脱离载体。这意味着信息总是依赖于某种形式的数据或媒介来传递。信息需要存在于某种载体中,例如文字、声音、图像、数字等。即使信息可以以不同的形式呈现,但它仍然依赖于某种形式的数据。故答案为D选项。
2. 阅读下列材料,回答问题:
某餐厅点餐系统的部分功能是:顾客扫描二维码进入菜单界面,选择菜品后提交订单信息到系统服务器,服务器根据提交的订单信息进行智能统筹处理,并将备菜流程实时提供给厨房,厨房对流程进行语音确认,便于顾客知道能否对订单进行修改;顾客餐后可以通过在线支付或者现金支付方式进行结算,系统对订单信息进行统计分析,自动生成餐厅年月日的报表。
下列关于该系统功能和应用的说法不正确的是( )
A. 对外部环境的依赖是该系统最大的局限性
B. 该系统的使用可以提升餐厅的管理效率
C. 该系统只具有数据输入和处理功能,不具有输出等功能
D. 服务器基于数据分析的智能统筹处理,为厨房的备菜流程提供了科学的决策
【答案】C
【解析】
【详解】本题考查智能系统应用问题。A选项,比如系统在网络故障时无法完成自助下单,这体现了信息系统对外部环境的依赖性,选项正确;B选项,系统的使用,可以提升餐厅的管理效率,选项正确;C选项,一个完备的系统,除了必要的输入功能外,输出功能是必须的,选项错误;D选项,服务器基于数据分析的智能统筹处理,可以为厨房的备菜流程提供了科学的决策,选项正确。故本题答案是C选项。
3. 阅读下列材料,回答问题:
某餐厅点餐系统的部分功能是:顾客扫描二维码进入菜单界面,选择菜品后提交订单信息到系统服务器,服务器根据提交的订单信息进行智能统筹处理,并将备菜流程实时提供给厨房,厨房对流程进行语音确认,便于顾客知道能否对订单进行修改;顾客餐后可以通过在线支付或者现金支付方式进行结算,系统对订单信息进行统计分析,自动生成餐厅年月日的报表。
该系统下列应用中,体现人工智能技术的是( )
A. 顾客扫描二维码打开菜单界面B. 厨房对系统提供的备菜流程进行语音确认
C. 顾客餐后可以通过在线支付方式进行结算D. 系统自动生成餐厅年月日报表
【答案】B
【解析】
【详解】本题考查人工智能技术的引用。A选项,二维码和条形码本身只是物体标记技术,主要用于物流,不体现人工智能技术;B选项,语音识别属于人工智能技术;C选项,在线支付是一种通过第三方提供的与银行之间的支付接口进行支付的方式,不体现人工智能技术;D选项系统自动生成餐厅年月日报表属于系统设定功能,不体现人工智能技术。故本题答案是B选项。
4. 阅读下列材料,回答问题:
某餐厅点餐系统的部分功能是:顾客扫描二维码进入菜单界面,选择菜品后提交订单信息到系统服务器,服务器根据提交的订单信息进行智能统筹处理,并将备菜流程实时提供给厨房,厨房对流程进行语音确认,便于顾客知道能否对订单进行修改;顾客餐后可以通过在线支付或者现金支付方式进行结算,系统对订单信息进行统计分析,自动生成餐厅年月日的报表。
下列关于信息系统安全和信息社会责任的说法,正确的是( )
A. 只要不停电,信息系统就不会有任何安全隐患
B 只要安装了杀毒软件,信息系统就不会被病毒感染
C. 只要对数据进行定期备份,系统数据就不会有任何丢失
D. 只要对系统用户有严格的身份认证,系统就能提升数据的访问安全
【答案】D
【解析】
【详解】本题考查数据安全相关内容。信息系统不断电并不意味着没有安全漏洞,不能免除被攻击,A选项错误;杀毒软件能预防病毒感染,但不能有效避免未知病毒感染,B选项错误;数据进行定期备份可以增强数据安全性,但也不能完全避免数据丢失的可能,C选项错误。对系统用户进行应严格的身份验证,可以提升数据访问安全性,D选项正确。本题答案是D选项。
5. 下列关于网络知识的说法正确的是( )
A. URL是互联网中最基本的通信协议B. 网络资源指网络中所有的硬件资源
C. 无线网络中数据通信不需要传输介质D. 数据通信、资源共享和分布处理是网络的三个主要功能
【答案】D
【解析】
【详解】本题考查网络知识。选项A错误,URL(Unifrm Resurce Lcatr)是一种统一资源定位符,它是用于定位互联网资源的标识符,而不是通信协议。HTTP(Hypertext Transfer Prtcl)通常用于与URL一起以获取互联网资源,但URL本身并不是协议。选项B错误,网络资源通常指网络中的数据、服务、应用程序等,而不仅仅是硬件资源。硬件资源包括计算机、路由器、交换机等,但网络资源更广泛,包括各种数字内容和服务。选项C错误,无线网络中的数据通信仍然需要传输介质,如无线信号传输介质。数据通过无线信号传输,而不需要物理电缆,但仍然需要传输介质。选项D正确,数据通信、资源共享和分布处理是网络的三个主要功能。这是网络的基本功能之一,网络的主要目的之一是允许计算机之间的数据通信,同时还支持资源共享和分布处理。故答案为D选项。
6. 下列有关计算机硬件与软件的说法正确的是( )
A. 计算机操作系统是属于应用软件
B. 根据软件所起的作用不同,计算机软件可分为系统软件和应用软件等
C. 计算机硬件由CPU、控制器、存储器、输入设备和输出设备五大部件组成
D. 计算机硬件中的存储器可存放计算机中所有的数据和程序,是计算机最核心的部件
【答案】B
【解析】
【详解】本题考查计算机软硬件相关知识。A选项,操作系统属于系统软件,选项错误;B选项,软件可以分为系统软件和应用软件,选项正确;C选项,计算机的硬件主要由五部分组成,分别是运算器、控制器、存储器、输入设备和输出设备,选项错误;D选项,计算机硬件中最核心的部件是CPU,选项错误。故本题答案是B选项。
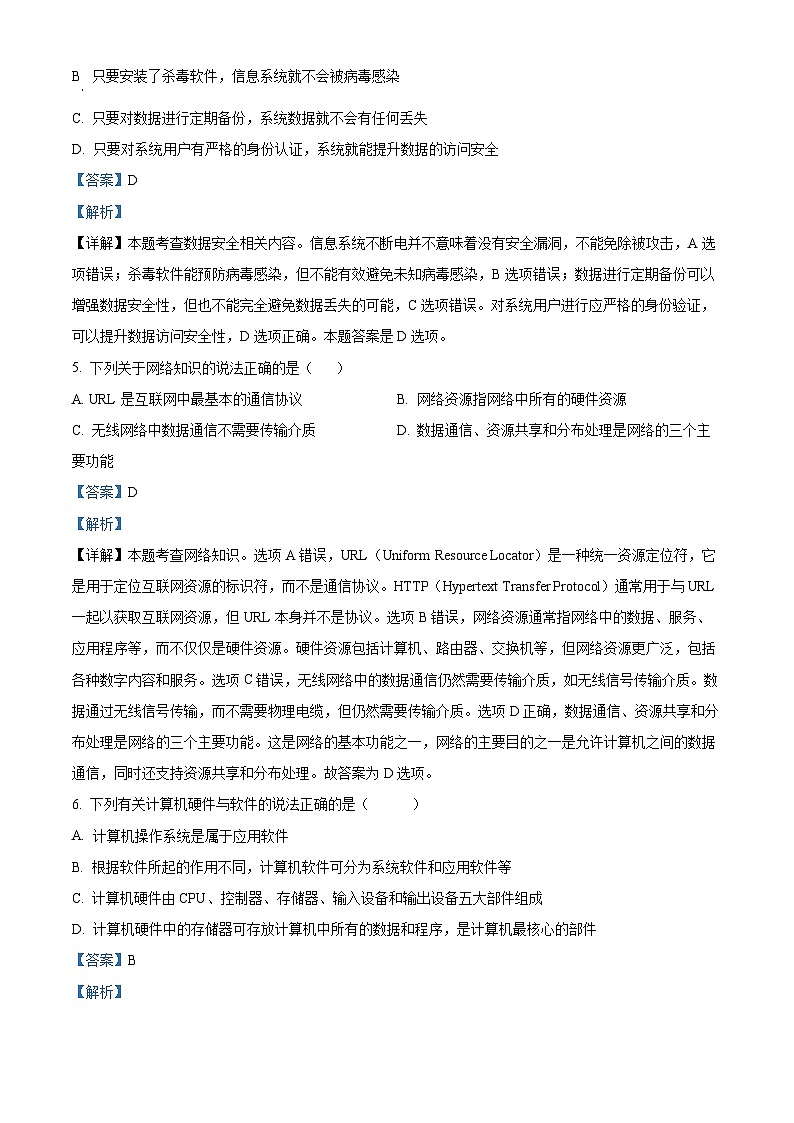
7. 某算法的部分流程图如下图所示:
执行该部分流程,若依次输入的数据为2、-3、5、-1、2、1、-3、0,则输出m的值为( )
A. 7B. 8C. 9D. 10
【答案】A
【解析】
【详解】本题考查流程图相关知识。通过分析流程图可以得出:当输入2、-3后,m=2;当输入5、-1后,m=5;当输入2时,m=6;当输入1、-3、0后,m=7。本题答案是A选项。
8. 有一棵二叉树,如图所示,下列说法正确的是( )
A. 此二叉树是完全二叉树
B. 此二叉树的叶子节点有3个
C. 此二叉树的后序遍历为F—D—B—E—C—A
D. 此二叉树用一维数组表示为[‘A’‘B’,‘C’,‘D’,‘E’,‘F’]
【答案】C
【解析】
【详解】本题考查二叉树相关知识。A选项,观察此图,结合完全二叉树的定义,发现该二叉树不是完全二叉树,A错误;该二叉树的叶子节点有2个,不是3个,B错误;C选项,按照后序遍历(左右根)规则,该二叉树后序遍历序列为:FDBECA,正确。D选项,观察一维数组可以发现,B节点的孩子为D、E节点,这不符合二叉树图示,D错误。故本题答案是C选项。
9. 下列关于队列和栈的说法,不正确的是( )
A. 队列是一种先进先出的线性表,可在队尾进行插入操作
B. 栈的特性是″先进后出,后进先出″
C. 某栈的入栈的顺序为″abc″,出栈顺序只有3种
D. 队列和栈都是线性数据结构,都可以用数组来实现
【答案】C
【解析】
【详解】本题主要考查栈和队列的相关知识。栈的特点是先进后出(后进先出),队列的特点是先进先出;队列只允在一端(队尾)进行插入,在另一端(队头)进行删除;栈限定仅能在一端(栈顶)进行插入和删除操作;栈和队列均为操作受限的线性表,可以用数组来实现;入栈的顺序为″abc″,其出栈序列共有5中:abc、acb、bac、bca、cba。故本题答案是C选项。
10 有如下Pythn程序段:
def f(x):
if x==1:
return 2
else:
return f(x-1)**2
y=f(3)
print(y)
执行该程序段后,输出的结果是( )
A. 4B. 8C. 16D. 32
【答案】C
【解析】
【详解】本题考查Pythn程序设计相关内容。通过分析代码段,可以得知,该函数为递归函数,将参数值3代入函数,可以得出结果16。故本题答案是C选项。
11. 已知字符″a″的ASCⅡ码值为97,有如下Pythn程序段:
que=[" "]*20
head,tail=0,0
fr i in range(3):
que[tail]=chr(97+i)
tail+=1
st=["b""c","d","a"]
tp=3
while head
if st[tp]==que[head]:
head+=1
else:
que[tail]=st[tp]
tail+=1
tp-=1
print(que[head:tail])
执行该程序段,则输出的结果是( )
A. [’c’,’d’,’c’]B. [’c’,’c’,’d’]
C. [’c’,’’,’d’]D. [’c’,’d’]
【答案】A
【解析】
【详解】本题考查数据结构栈、队列相关知识。Que为队列,st为栈。代码段功能是:当队首元素与栈顶元素相等时,队首元素出队,栈顶元素出栈;当队首元素与栈顶元素不相等时,将栈顶元素出栈并将其入队。循环结束时,队列中存在三个元素’c’、’d’、’c’,栈已空。最后输出队列元素,即[’c’,’d’,’c’]。故本题答案是A选项。
12. 有如下Pythn程序段
frm randm imprt randint
x=randint(2,4)*2
a=[9,2,5,1,3,4,8,7]
n=len(a)
fr i in range(0,n-1):
k=i
fr j in range(i+1,x):
if a[k]>a[j]:
k=j
if i!=k:
a[k],a[i]=a[i],a[k]
print(a)
执行后,输出结果不可能是( )
A. [1,2,3,4,5,7,8,9]B. [1,2,3,4,5,9,8,7]
C. [1,2,5,9,3,4,8,7]D. [1,2,3,4,5,9,7,8]
【答案】D
【解析】
【详解】本题考查Pythn程序。这是一个简单的选择排序算法实现。选择排序的目的是将数组按升序排列。在这个算法中,你选取列表中的最小元素并将其与第一个元素交换,然后选取第二小的元素并将其与第二个元素交换,以此类推,直到整个列表排好序。现在,让我们逐一分析选项:[1, 2, 3, 4, 5, 7, 8, 9]:这是选择排序的升序排列结果,是可能的输出。[1, 2, 3, 4, 5, 9, 8, 7]:这也是选择排序的一种可能结果,其中有一个逆序对在第6和第7位置(8和7之间)。虽然这不是最常见的排序结果,但仍然是可能的输出。[1, 2, 5, 9, 3, 4, 8, 7]:这是选择排序的一种可能结果,其中在第2和第3位置(2和5之间)有一个逆序对。虽然不太常见,但仍然是可能的输出。[1, 2, 3, 4, 5, 9, 7, 8]:这个选项中,数字7和8的顺序被颠倒了,这不是选择排序的结果。在选择排序中,从左到右,每次都会选择列表中的最小元素,并将其放在正确的位置。因此,选项D不是选择排序的可能输出,因为它没有按照升序排列。故答案为D选项。
二、非选择题(本大题共3小题,其中第13小题7分,第14小题10分,第15小题9分,共26分)
13. 某酒店共有A、B、C三种房间型号,A、B、C型房间的住宿团队价分别为500元/晚、300元/晚、200元/晚。因房型和房间数量原因,酒店规定A型房间只能订1-9个,而B型和C型房间都必须订10-99个。每两个团队的订房信息共同组成一个订单码,该订单码以第一个团队编号″g1″和字符″-″开头,后面由房间型号及其数量组成,两个团队的信息编号以逗号分隔。例如,订单码″g1-A2B15C27,g2-A6B11C22″,表示团队g1所订A、B、C型房间的数量分别为2个、15个、27个,团队g2所订A、B、C型房间的数量分别为6个、11个、22个。请回答下列问题:
(1)若某订单码为″g1-A2B11C17,g2-A8B19C23″,则该订单一天住宿的总金额为____①元。
(2)实现上述功能的部分Pythn程序如下,请在划线处填入合适的代码。
def fi(s,b,e):
incme=0
i=b
while i<=e:
if s[i]=="A":
incme+=____②
i+=2
elif s[i]=="B":
incme+=int(s[i+1:i+3])*300
i+=3
elif s[i]=="C":
incme+=int(s[i+1:i+3])*200
i+=3
return incme
s=input("请输入订单码:")
flag=False
fr i in range(len(s)):
if s[i]=="-"and nt flag:
____③
flag=True
elif s[i]=="-":
q=i
elif s[i]==",":
e=i
ttal=fi(s,p+1,e-1)
ttal+=fi(s,____④ ,len(s)-1)
print(ttal)
【答案】 ①. 22000 ②. int(s[i+1])*500 ③. p=i ④. q+1
【解析】
【详解】本题考查Pythn程序设计相关内容。根据预定房型数量及房费,进行计算,可得出①处最终结果:(2+8)*500+(11+19)*300+(17+23)8200=22000。②处是计算预定A型房的费用,分析订单码“g1-A2B15C27,g2-A6B11C22”,并结合A型房间只能订1-9个的规定,可知,订单码中A后的1位数即为人数,故此处应该填写:int(s[i+1])*500;p标识团队1订单号中“-”的位置、q标识团队2订单号中“-”的位置。故③处填写p=i,④处填写q+1。
14. 小明设计并搭建了泳池水质监测系统,该系统通过水质传感器采集水中的余氯浓度、浊度、PH值等水质参数数据,由智能终端通过IOT模块发送到web服务器并存储到数据库中,用户可以通过浏览器实时查看泳池的水质情况。当水质参数值超出标准范围时,执行器发出警报并净化水质,使得水质达到标准。系统结构图如图a所示。请回答以下问题。
图a
(1)在搭建信息系统的前期准备过程中下列说法正确的是____(单选,填字母)
A.选择传感器的品牌和型号属于需求分析
B.设计该系统时对存放数据的数据库系统的选择属于详细设计
C.可行性分析只需要从技术方面考虑分析系统的可行性
(2)若传感器提交数据到web服务器的网址为:
:5000/tdata?trc=4.5&ph=7.0&tb=3.0,则服务器端应用实例app中与该URL关联的路由设置语句是@app.rute(‘____’,methds=[′GET′,′POST′]),请补充该路由设置语句。
(3)游泳池中的余氯含量trc的标准范围为rl~r2(不含r1,r2),若符合此标准则系统状态变量flag设为0;若低于标准值则系统状态变量flag设为1;若高于标准值则系统状态变量flag设为2。下列Pythn程序要求的是____(多选,填字母)
(4)水质监测系统运行一段时间后,小明发现智能终端显示数据上传失败提示,经检查web服务器访问数据库正常,造成上述问题的原因可能为____(多项,填字母)
A.web服务器连接无线路由器出现故障 B.浏览器出现故障
C.传感器获取数据超过阈值 D.智能终端与I0T模块通讯故障
(5)小明将系统中某天(开放时间为8时~20时)的数据表导出,部分数据如图b所示,分析每小时的平均浑浊度值,线性图如图c所示。
图b 图c
部分代码下:
imprt pandas as pd
imprt matpltlib.pyplt as plt
plt.rcParams[′fnt.sans-serif′]=[′SimHei′]#显示中文字体
df=pd.read_excel(″ycjc.xlsx″)
df.insert(0,′小时′,″)
fr i indf.index:
df.at[i,′小时′]=str(df.at[i,′监测时间′])[11:13]
hzdf=____ #分组求出浑浊度平均值
x=hzdf.index
y=hzdf.values
plt.____(x,y) #绘制折线图
#设置图表的样式如图c所示,代码略
并在划线①、②处填入合适的代码(单选,填字母)。
A.df.grupby(″监测时间″)[′浑浊度′].mean
B.df.grupby(″小时″)['浑浊度'].mean
C.df.srt_values(″小时″,as_index=False)[′浑浊度′].mean
D.df.grupby(″小时″,as_index=False)[′浑浊度′].mean
【答案】 ①. A ②. /tdata ③. BD ④. AD ⑤. B ⑥. plt
【解析】
【详解】本题考查信息系统搭建。
(1)前期准备包括需求分析,需求分析要考虑传感器的选择,因此选择传感器的品牌和型号属于需求分析。A选项正确。数据库系统的选择通常属于前期准备的一部分,因为在详细设计之前,需要确定要使用的数据库系统以及数据库结构。B选项错误。可行性分析应该从多个方面考虑,包括技术、经济、法律和操作等方面。仅从技术方面考虑是不够的。C选项错误。故答案为A选项。
(2)这个URL中的路径是/tdata,这是web服务器端接收数据的路径。因此,我们应该在@app.rute()装饰器中设置这个路径,以便服务器能够正确处理传感器提交的数据。故答案为:/tdata。
(3)题目要求根据余氯含量 trc 的不同情况来设置系统状态变量 flag,具体规则如下:若 trc 在标准范围 rl 到 r2 之间(不含 r1 和 r2),则 flag 应该被设置为0。若 trc 低于标准值 rl,则 flag 应该被设置为1。若 trc 高于标准值 r2,则 flag 应该被设置为2。选项B和选项D 分别满足这些条件。让我们具体看看它们为什么正确:选项B 使用了逻辑运算符 nt 来检查 trc 是否不小于或等于 rl 且 trc 不小于 r2,然后将 flag 设置为0。如果 trc 小于或等于 rl,则将 flag 设置为1,否则设置为2。这正确地处理了标准范围内和低于标准值的情况。选项D 直接将 flag 设置为0,然后依次检查 trc 是否小于或等于 r1 和 trc 是否大于或等于 r2,分别将 flag 设置为1和2。这同样正确地处理了标准范围内和高于标准值的情况。选项A和选项C 是不正确的,因为它们未正确处理 r1 和 r2 边界情况,导致 flag 在这些情况下可能不正确。因此,选项B和选项D 是正确的答案。故答案为BD选项。
(4)web服务器连接无线路由器出现故障:如果服务器连接无线路由器出现故障,它将无法正常接收从智能终端或传感器发送的数据。这可能导致数据上传失败。智能终端与I0T模块通讯故障:如果智能终端与IOT模块之间的通信出现故障,智能终端将无法将数据发送到web服务器。这也可能导致数据上传失败。浏览器出现故障 和 传感器获取数据超过阈值 通常不会导致数据上传失败。浏览器故障只会影响数据的可视化,而不是上传。传感器获取数据超过阈值应该在传感器端得到处理,不会直接导致上传失败。因此,选项A和D 是更有可能导致数据上传失败的原因。故答案为AD选项。
(5)这是因为小明要分析每小时的平均浑浊度值。首先,他根据时间数据创建一个新的“小时”列,然后需要使用grupby方法按小时对数据进行分组,并计算每个小时内的浑浊度平均值。所以,df.grupby("小时")['浑浊度'].mean 正是这个任务所需的代码。故答案为B选项。答题空6中的答案是plt,这是绘制折线图的标准方法。当数据分析完成后,小明需要使用plt方法绘制折线图以可视化每小时的平均浑浊度值。这样可以更清晰地展示数据趋势。故答案为:plt。
15. 某工厂将送达的各批次物品按品种打包。小李将各批次物品信息按送达时间顺序合并,得到如图a-2所示数据data。同一个包裹只能装入同一品种任意批次的物品,当某一个品种物品A送达使得已送达的该品种物品总重量超过m时,则将在该物品之前送达的物品按重量由大到小依次装入包裹,其余重量不足m的品种,按各品种依次装入包裹。编写程序,读取物品合并更新后的信息,按送达时间顺序打包,输出各包裹中的物品序号,运行结果如图b所示。
图a-1
图b
请回答下列问题:
(1)送达物品信息合并后如图a-2所示,若包裹装入物品重量不能超过8千克,则首先打包完成的包裹中装入品种为0,各物品的序号依次是________。
(2)定义data_srt(lst)函数。先将数据(如图a-1中所示)合并得到1st列表(如图a-1中所示),函数data_srt(lst)的功能是对1st列表按送达时间升序排列,并对序号进行更新。
def data_srt(1st):
fr i in range(n-1):
fr j in range(n-1,i,-1):
if 1st[j][2]<1st[j-1][2]:
1st[j],1st[j-1]=1st[j-1],1st[j]
1st[i][0]=i+1
return 1st
执行上述代码后,________(填写:能/不能)正确得到如图a-2中的数据。
(3)实现上述功能的部分Pythn程序如下,请在划线处填入合适的代码。
def pack(k):#对品种k已送达待打包的物品按重量由大到小输出
#部分代码略
p=b[k][1]
num+=1
print(″第″+str(num)+″个包裹中品种为″+str(k)+″,各物品的序号依次是:″,end=″ ″)
while p!=-1:
print(data[p][0],end=″,″)
p=x[p]
″″
合并后排序得到n件物品的数据存储在数组data中并输出,包裹最大承受最大重量为m千克。物品品种的数量是sn,代码略
″″
b=[0,-1] fr i in range(sn)]
x=[-1 fr i in range(n)]
num=0
fr i in range(n):
k=data[i][1]
if b[k][0]+data[i][4]>m:
pack(k)
b[k]=[0,-1]
p=_______
if p==-1:
b[k][1]=i
else:
if data[i][4]>data[p][4]:
b[k][1]=i
_______
else:
q=-1
while_______
q=p
p=x[p]
x[q]=i
x[i]=p
b[k][0]+=data[i][4]
#重量不足m的品种,按各品种依次装入包裹
fr i in range(sn):
if b[i][1]!=-1:
pack(i)
【答案】 ①. 3,1或3 1 ②. 不能 ③. b[k][1] ④. x[i]=p ⑤. p!=-1 and data[i][4]<=data[p][4] 或 p>-1 and data[i][4]<=data[p][4] 或 p>=0 and data[i][4]<=data[p][4]
【解析】
【详解】本题主要考查Pythn程序的综合应用。
(1)由图a-2可知,序号3、1、5、6为同一个品种,即品种0,重量依次是3、4、2、4,若包裹装入物品重量不能超过8千克,则首先打包完成的包裹中装入品种为0,各物品的序号依次是3、1。
(2)分析该排序函数,每循环一次,将送达时间最小的一个物品放到了最前面,然后执行1st[i][0]=i+1,即更新序号,但是i的范围是0~4,最后一个物品,即送到时间为9点15的物品,其序号不能得到更新,故不能正确得到如图a-2中的数据。
(3)b[k][0]保存k品种累计的重量, b[k][1]保存k品种重量最大的商品索引,第一空更新p为b[k][1]以与当前物品进行比较,故第一空为p=b[k][1]。如果k品种出现了重量更大的物品,则更新b[k][1]为i,同时用x[i]保存k品种重量次大值,即第二空填x[i]=p。反之如果当前i物品的重量不大于p物品的重量,则需要通过while循环按重量大小找到i 的对应位置,以更新对应列表x的值,故第三空while循环条件是p!=-1 and data[i][4]<=data[p][4] 或 p>-1 and data[i][4]<=data[p][4] 或 p>=0 and data[i][4]<=data[p][4]。
A.if trc>rl r tre
elif trc<=rl:
flag=1
else:
flag=2
B.if nt tre<=rl an dtre
elif trc<=rl:
flag=1
else:
flag=2
C.if tre<=r1:
flag=1
if trc>=r2:
flag=2
else:
flag=0
D.flag=0
if trc<=r1:
flag=1
if trc>=r2:
flag=2
监测时间
余氯单位:mg/mL
PH值
浑浊度
2023/7/22 08:00
0.58
7.3
1.7
2023/7/22 08:05
0.58
7.3
2.0
2023/7/22 08:10
0.59
7.6
2.2
2023/7/22 08:15
0.58
7.9
2.4
2023/7/22 08:20
0.57
7.2
2.2
2023/7/22 19:49
0.59
7.6
3.0
2023/7/22 19:54
0.53
7.7
3.4
2023/7/22 19:59
0.56
7.9
2.3
2023/7/22 20:04
0.60
7.7
2.0
序号
品种
送达时间
批次
重量(千克)
序号
品种
送达时间
批次
重量(千克)
1
2
8:35
1
6
1
0
8:30
2
3
2
1
8:50
1
8
2
2
8:35
1
6
3
0
9:10
1
2
3
0
8:40
3
4
4
0
9:15
1
4
4
1
8:50
1
8
5
0
9:10
1
2
序号
品种
送达时间
批次
重量(千克)
6
0
9:15
1
4
1
0
8:30
2
3
图a-2
序号
品种
送达时间
批次
重量(千克)
1
0
8:40
3
4
m=10
data=[1,0,’8:30’,2,3],[2,2,’8:35’,1,6],[3,0,’8:40’,3,4],
[4,1,’8:50’,1,8],[5,0,’9:10’,1,2],[6,0,’9:15’,1,4]
第1个包裹中品种为0,各物品的序号依次是:3,1,5,
第2个包裹中品种为0,各物品的序号依次是:6,
第3个包裹中品种为1,各物品的序号依次是:4,
第4个包裹中品种为2,各物品的序号依次是:2,
浙江省台州市名校联盟2023-2024学年高三上学期12月联考信息技术试卷(Word版附解析): 这是一份浙江省台州市名校联盟2023-2024学年高三上学期12月联考信息技术试卷(Word版附解析),文件包含浙江省台州市名校联盟2023-2024学年高三上学期12月联考信息技术试题Word版含解析docx、浙江省台州市名校联盟2023-2024学年高三上学期12月联考信息技术试题Word版无答案docx等2份试卷配套教学资源,其中试卷共22页, 欢迎下载使用。
浙江省北斗星盟2023-2024学年高三上学期12月联考技术试卷(Word版附解析): 这是一份浙江省北斗星盟2023-2024学年高三上学期12月联考技术试卷(Word版附解析),文件包含浙江省北斗星盟2023-2024学年高三上学期12月月考技术试卷原卷版docx、浙江省北斗星盟2023-2024学年高三上学期12月月考技术试卷Word版含解析docx等2份试卷配套教学资源,其中试卷共24页, 欢迎下载使用。
浙江省金丽衢十二校2023-2024学年高三上学期第一次联考技术试题(Word版附解析): 这是一份浙江省金丽衢十二校2023-2024学年高三上学期第一次联考技术试题(Word版附解析),共13页。

