浙江省嘉兴市八校联盟2023-2024学年高二上学期期中联考技术试题(Word版附解析)
展开考生须知:
1.本卷共10页,第一部分信息技术1至6页,第二部分通用技术7至10页,满分100分,考试时间90分钟。
2.答题前,在答题卷指定区域填写班级、姓名、考场号、座位号及准考证号并填涂相应数字。
3.所有答案必须写在答题纸上,写在试卷上无效。
4.考试结束后,只需上交答题纸。
第一部分信息技术(共50分)
一、选择题(本大题共15小题,每小题2分,共30分。每小题列出的四个备选项中只有一个是符合题目要求的,不选、多选、错选均不得分)
1. 王华同学报名参加了校园运动会,为了了解运动会期间的天气情况,他上网进行了查询,结果如图所示,下列说法正确的是( )
A. 查询结果中的数字、文字、图片都是信息
B. 知识是数据经过存储、分析及解释后所产生的意义
C. 预报18日下雨,实际上当天是晴天,这体现了信息的时效性
D. 由查询结果可知,18日当天的温差较大,要及时增减衣物
【答案】D
【解析】
【详解】本题考查数据、信息与知识相关内容。数据是可以被记录和识别的一组有意义的符号,其表现形式为:包括文字、数字、符号、图像、语音、视频等,A选项错误;知识是人类在实践中认识客观世界(包括人类自身)的成果,它包括事实、信息的描述或在教育和实践中获得的技能,B选项错误;信息,指音讯、消息、通讯系统传输和处理的对象,泛指人类社会传播的一切内容。预报18日下雨,实际上当天是晴天,这体现了信息的不准确性,C选项错误;观察图片,对比几日温差,可知,18日当天的温差较大,要及时增减衣物,D选项正确。故本题答案是D选项。
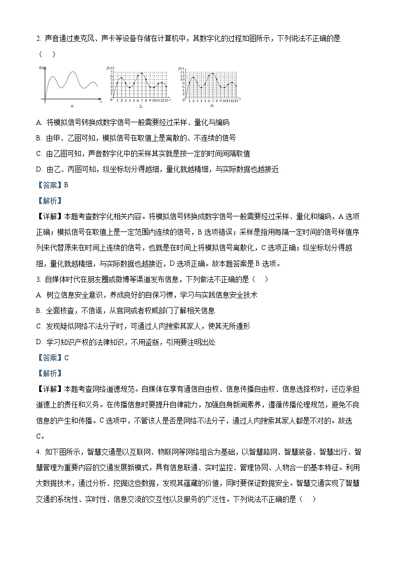
2. 声音通过麦克风、声卡等设备存储在计算机中,其数字化的过程如图所示,下列说法不正确的是( )
A. 将模拟信号转换成数字信号一般需要经过采样、量化与编码
B. 由甲、乙图可知,模拟信号在取值上是离散的、不连续的信号
C. 由乙图可知,声音数字化中的采样其实就是按一定的时间间隔取值
D. 由乙、丙图可知,纵坐标划分得越细,量化就越精细,与实际数据也越接近
【答案】B
【解析】
【详解】本题考查数字化相关内容。将模拟信号转换成数字信号一般需要经过采样、量化和编码,A选项正确;模拟信号在取值上是一定范围内连续的信号,B选项错误;采样是指用每隔一定时间的信号样值序列来代替原来在时间上连续的信号,也就是在时间上将模拟信号离散化,C选项正确;纵坐标划分得越细,量化就越精细,与实际数据也越接近,D选项正确。故本题答案是B选项。
3. 自媒体时代在朋友圈或微博等渠道发布信息,下列做法不正确的是( )
A. 树立信息安全意识,养成良好的自保习惯,学习与实践信息安全技术
B. 全面核查,不信谣,从官网或者权威部门了解相关信息
C. 发现疑似网络不法分子时,可通过人肉搜索其家人,使其无所遁形
D. 学习知识产权的法律知识,不用盗版,引用要注明出处
【答案】C
【解析】
【详解】本题考查网络道德规范。自媒体在享有通信自由权、信息传播自由权、信息选择权时,还应承担道德上的责任和义务。在传播信息时要提升自律能力,加强自身新闻素养,遵循传播伦理规范,避免不良信息的产生和传播。C选项中,不管该人是否是网络不法分子,通过人肉搜索其家人都是不对的。故选C。
4. 如下图所示,智慧交通是以互联网、物联网等网络组合为基础,以智慧路网、智慧装备、智慧出行、智慧管理为重要内容的交通发展新模式,具有信息联通、实时监控、管理协同、人物合一的基本特征。利用大数据技术,通过分析、挖掘这些数据,发现其蕴藏的价值,同时要保证数据安全。智慧交通实现了智慧交通的系统性、实时性、信息交流的交互性以及服务的广泛性。下列说法不正确的是( )
A. 智慧交通借助传感器、摄像头等设备实现多种类型数据的快速采集
B. 智慧交通大数据其价值密度非常高,所以要对全体数据进行分析
C. 智慧交通热力图所呈现的车流量及拥挤情况,是数据可视化的体现
D. 智慧交通大数据让决策更加精准,交通问题处理更加高效
【答案】B
【解析】
【详解】本题考查物联网技术的应用。智慧交通借助传感器、摄像头等设备实现多种类型数据的快速采集;智慧交通大数据分析的是全体数据,其价值密度非常低;智慧交通热力图所呈现的车流量及拥挤情况,是数据可视化的体现;智慧交通大数据让决策更加精准,交通问题处理更加高效。故选B。
5. 如下图所示,智慧交通是以互联网、物联网等网络组合为基础,以智慧路网、智慧装备、智慧出行、智慧管理为重要内容的交通发展新模式,具有信息联通、实时监控、管理协同、人物合一的基本特征。利用大数据技术,通过分析、挖掘这些数据,发现其蕴藏的价值,同时要保证数据安全。下列有关数据管理与安全说法正确的是( )
A. 借助云计算与大数据等技术,能提高智慧交通的数据管理水平
B. 智慧交通系统的运转完全是自动化的,不需要人为干预
C. 台风、雷暴等极端自然灾害不会导致智慧交通出现数据的安全问题
D. 智慧交通的数据在传输过程中不需要进行数据加密
【答案】A
【解析】
【详解】本题考查数据管理与安全描述。借助云计算与大数据等技术,能提高智慧交通的数据管理水平;智慧交通系统的运转不完全是自动化的,需要人为干预;台风、雷暴等极端自然灾害会导致智慧交通出现数据的安全问题;智慧交通的数据在传输过程中需要进行数据加密。故选A。
6. 如下图所示,智慧交通是以互联网、物联网等网络组合为基础,以智慧路网、智慧装备、智慧出行、智慧管理为重要内容的交通发展新模式,具有信息联通、实时监控、管理协同、人物合一的基本特征。利用大数据技术,通过分析、挖掘这些数据,发现其蕴藏的价值,同时要保证数据安全。智慧交通系统中使用无人机拍摄事故现场。未经压缩的1024×800像素、24位真彩色的BMP图像另存为JPEG格式文件,存储后的JPEG文件存储容量为150KB,则BMP文件与JPEG文件的存储容量比约( )
A. 5∶1B. 16∶1C. 63∶1D. 126∶1
【答案】B
【解析】
【详解】本题考查图像处理相关内容。未经压缩的图像大小:存储容量=水平像素×垂直像素×每个像素色彩所需位数/8(单位:字节)=1024*800*24/8/1024=2400KB,JPEG文件存储容量为150KB,存储容量比约为2400:150=16:1。故本题答案是B选项。
7. 下列关于数制的说法,正确的是( )
A. 对100种产品进行编码至少需要使用6位二进制数
B. 一个二进制数n末位为0,则n与n+1的位数肯定相同
C. 在二进制数10B后面添加2个0,得到的数是原数的100倍
D. 小写字母“p”的ASCII码值为70H,则小写字母“”的ASCII码值为69H
【答案】B
【解析】
【详解】本题考查数制的描述。26=64<100<27=128,对100种产品进行编码至少需要使用7位二进制数;一个二进制数n末位为0,则n与n+1的位数肯定相同;在二进制数10B后面添加2个0,得到的数是原数的2*2=4倍;小写字母“p”的ASCII码值为70H,则小写字母“”的ASCII码值为70H-1=6FH。故选B。
8. 下列Pythn表达式,值为False的是( )
A. 14//6<14/6B. "20"<"8"C. len("18%4")<23%5D. int(2.5)<2.1
【答案】C
【解析】
【详解】本题考查Pythn运算符及表达式相关内容。A选项,14//6<14/6结果为True;B选项,"20"<"8"结果为True;C选项,len("18%4")结果为4,23%5结果为3,4<3不成立,结果为False,符合题意;D选项,结果为True。故本题答案是C选项。
9. 某算法的部分流程图如图所示,执行这部分流程后,输出s的值是( )
A. 5050B. 2050C. 50D. -50
【答案】D
【解析】
【详解】本题考查算法流程图相关内容。分析流程图可知,s的值为1-2+3-4+5-6++99-100,其结果为-50。故本题答案是D选项。
10. 某超市部分商品信息用Pythn存储在列表gds中,gds={"蔬菜":["青菜","土豆","萝卜"],"水产":["鲫鱼","明虾","青蟹"],"水果":["西瓜","苹果","桔子"]},若要将“明虾”改为“河虾”,则正确的语句是( )
A. gds[1]["明虾"]="河虾"B. gds[1][1]="河虾"
C. gds["水产"]["明虾"]="河虾"D. gds["水产"][1]="河虾"
【答案】D
【解析】
【详解】本题考查Pythn字典和列表数据类型的应用。字典是一种通过名字或者关键字引用的得数据结构,通过字典中的【键】来访问字典中的值,访问的格式如下:字典名[键]。列表的索引从0开始。gds={"蔬菜":["青菜","土豆","萝卜"],"水产":["鲫鱼","明虾","青蟹"],"水果":["西瓜","苹果","桔子"]},gds["水产"]=["鲫鱼","明虾","青蟹"],若要将“明虾”改为“河虾”,则正确的语句是gds["水产"][1]="河虾"。故选D。
11. 模拟飞行棋掷骰子操作,实现该功能的Pythn程序段如下:
imprt randm
num=
print("您所掷骰子的点数为:"+str(num))
程序划线处应填入的代码为( )
A. randm.randint(1,7)B. randm.chice(range(1,6))
C int(randm.randm( )*6)+1D. int(randm.randm()*5)+1
【答案】C
【解析】
【详解】本题考查Pythn随机数相关内容。骰子有六面,值为1--6。A选项,randm.randint()方法返回指定范围内的整数,randm.randint(1,7)将返回1--7的随机整数,有可能产生7,不符合骰子特点,错误;B选项,range(1,6)产生1--5的序列,randm.chice(range(1,6))值为1--5,不符合骰子特点,错误;C选项,randm.randm()用于生成一个0到1的随机浮点数,int(randm.randm()*6)将产生0--5的整数,则int(randm.randm()*6)+1产生1--6的随机数,符合骰子特点,正确;D选项,int(randm.randm()*5)+1将产生1-5的随机数,不符合骰子特点,错误。故本题答案是C选项。
12. 已知k为整数(k>9),能表示“若k十位上的数字是偶数则flag为True,否则为False”的是( )
A. B. C. D.
【答案】A
【解析】
【详解】本题考查Pythn分支结构的应用。选项B,无法保证k//100的末位是十位上的数字。选项C、D,判断的是个位上的数字。选项A符合题意。故选A。
13. 有如下Pythn程序段:
s="2023hz923yy108!"
sum=t=0
fr i in s:
if "0"<=i<="9":
t=t*10+int(i)
else:
sum+=t
t=0
print(sum)
执行该程序段后,变量sum的值为( )
A. 2023B. 2946C. 2131D. 3054
【答案】D
【解析】
【详解】本题考查Pythn程序执行。分析程序,可知该程序实现将字符串s中的数取出来再进行累加求和,s="2023hz923yy108!",因此sum=2023+923+108=3054。故选D。
14. 有如下Pythn程序段:
a=[0,2,1,4,3,6,7]
ans=t=1
fr i in range(len(a)-1):
if a[i] < a[i+1]:
t+=1
else:
t=1
if t>ans:
ans=t
print(ans)
该程序运行后,ans的值为( )
A. 3B. 4C. 5D. 7
【答案】A
【解析】
【详解】本题考查Pythn程序设计相关内容。初始状态:ans=t=1,由fr语句进入循环。
(1)i=0,a[0]ans成立,则ans=t=2;
(2)i=1,a[1]ans不成立,ans保持上一步结果不变,即ans=2;
(3)i=2,a[2]ans不成立,ans保持上一步结果不变,即ans=2;
(4)i=3,a[3]ans不成立,ans保持上一步结果不变,即ans=2;
(5)i=4,a[4]ans不成立;,ans保持上一步结果不变,即ans=2;
(6)i=5,a[5]ans成立;则ans=t=3;
i=6,循环结束。ans最终值为3。
故本题答案A选项。
15. 有如下Pythn程序段:
s="PYTHON"
ch=""
i=0
while i
t=(n+1)%6
ch=ch+s[t]
i=i+1
print(ch)
运行程序后,依次输入3、1、4、5、2、6,输出ch的值是( )
A. THONPYB. OTNPHYC. YPNOHTD. TOPHNY
【答案】B
【解析】
【详解】本题考查Pythn程序的执行。依次输入3、1、4、5、2、6,执行t=(n+1)%6后对应t的值依次是4、2、5、0、3、1,将索引为t的元素s[t]依次拼接到变量ch中,得到ch的值是OTNPHY。故选B。
二、非选择题(本大题共2小题,每小题10分,共20分)
16. 某加密算法要求对输入的小写英文字符串(明文)做如下处理:将一个字母的八位二进制编码分为前四位和后四位,分别转换为十进制数后从密码表中取出对应字符得到密文,例如字符a的二进制编码为01100001,前四位为6,后四位为1,对应字符为G和B,因此字符a加密后的密文为GB。实现上述功能的代码如下,请回答下列问题。
(1)若输入英文字符串为“bz”,其Ascii码值分别为98和122,则密文为____
(2)请在划线处填入合适的代码。
(3)加框处代码有误,请修改。____
def change(ch): #该函数将明文转换为密文
dic='ABCDEFGHIJKLMNOP'
a=rd(ch)//16
b=①____
zf=
return zf
s=input("请输入一串小写英文字符串:")
new_str=""
②____
while i
i+=1
print(new_str)
【答案】 ①. GCHK ②. dic[a]+dic[b] ③. rd(ch)%16 ④. i=0 ⑤. new_str+change(s[i])
【解析】
【详解】本题考查Pythn程序设计相关内容。
①处,字符b对应的二进制编码为:0110 0010,其前四位为6,后四位为2,对应的字符为GC;字符z对应的二进制编码为:0111 1010,其前四位为7,后四位为10,对应的字符为HK;bz对应的密文为:GCHK。故此处应填写:GCHK。
②处,加框处代码有误,分析上下文得知,字符ch的二进制编码前四位对应整数值a,后4位对应整数值b,由a、b值去dic中查找对应字符进行组合即为字符ch的密文,不需要执行a+1,b+1操作。故此处应修改位:dic[a]+dic[b]。
③处,分析上下文,结合二进制与十六进制关系可知,a=rd(ch)//16即为进制编码前四位对应整数值,若要计算后4位对应整数值,采用取余方法即可,即b=rd(ch)%16;故此处填:rd(ch)%16。
④处,代码段中while循环作用是对输入的每一个字符进行加密处理,则循环变量在进入循环之前,应进行初始化操作,即i=0。故此处应填写:i=0。
⑤处,new_str为字符串加密后的密文,初始状态为空,每加密一个字符,就需要进行连接,形成新的密文。故此处应填写:new_str+change(s[i])。
17. 李华用Pythn编写一个统计学生选考科目的程序,用于检查每位学生选课组合是否有效(选课组合为3门且不重复),并对有效选择结果统计每个科目的选课人数及选课率(选课率=选考人数/选课有效总人数)。学生选课信息存储在“xuanke.txt”文件中,其中subject列的数据为学生的选课科目数据,均以科目代码显示。科目名称与科目代码的对应关系如下表:
chse.txt文件的部分界面及程序运行结果分别如图a、图b所示。
图a 图b
(1)由图a可知,许光远同学的七选三科目为:____(单选,填字母:A.政治地理生物B.地理化学生物C.地理物理生物D.地理物理)
(2)请在划线处填入合适代码。
def check(x):#检测选课组合是否有效
flag=False
sum=0
lista=[0]*7
if len(x)==3:
fr i in range(3):
if "0"<= x[i] <= "6":
lista[int(x[i])]=1
fr i in range(7):
sum+=lista[i]
if ①____:
flag=True
return ②____
dict={0:"物理",1:"化学",2:"生物",3:"政治",4:"历史",5:"地理",6:"技术"}
f=pen("xuanke.txt","r") #打开"xuanke.txt"文件
line= f.readline()#读取一行内容,以字符串形式返回,例如line="id,number,name,subject\n"
num=0
listn=[0]*7
while line !="":
listb=line.strip().split(",")#将字符串按照逗号进行分割,以列表的形式存储
s = listb[3]#例如 listb=['id',number','name','subject']
if check(s):
fr i in range(3):
listn[int(s[i])] = ③____
num+=1
line= f.readline()#读取下一行内容,以字符串的形式返回,同上。
f.clse()#关闭文件
print("科目","人数","选课率")
fr i in range(7):
④____
print(dict[i],"{:<4d}"frmat(listn[i]),"{:.2%}".frmat(k))
#按照固定的格式输出dict[i]、listn[i]和k
#"{:<4d}".frmat(listn[i])作用为将listn[i]左对齐输出(宽度为4)
#"{:.2%}".frmat(k)作用为将k以百分比格式输出(保留2位小数)
【答案】 ①. B ②. sum==3 ③. flag ④. listn[int(s[i])]+1 ⑤. k=listn[i]/num
【解析】
【详解】本题考查Pythn程序的综合应用。
①由图a可知,许光远同学的七选三科目代码是512,由科目名称与科目代码的对应关系表可知512对应科目是地理化学生物。故选B。
②check(x)检测选课组合是否有效,即选课组合为3门且不重复。上一个fr循环统计选课组合数,此处判断是否为3。故填sum==3。
③flag用于标记选择组合是否有效,此处返回flag值。故填flag。
④此处通过fr循环统计科目i选考人数,即每循环一次,listn[int(s[i])]递增1。故填listn[int(s[i])]+1。数字
0
1
2
3
4
5
6
7
8
9
10
11
12
13
14
15
字符
A
B
C
D
E
F
G
H
I
J
K
L
M
N
O
P
科目名称
物理
化学
生物
政治
历史
地理
技术
科目代码
0
1
2
3
4
5
6
浙江省台金七校联盟2023-2024学年高二上学期期中联考技术试题(Word版附解析): 这是一份浙江省台金七校联盟2023-2024学年高二上学期期中联考技术试题(Word版附解析),共14页。试卷主要包含了考试结束后,只需上交答题纸等内容,欢迎下载使用。
浙江省台州市八校联盟2023-2024学年高二上学期期中联考技术试题(Word版附解析): 这是一份浙江省台州市八校联盟2023-2024学年高二上学期期中联考技术试题(Word版附解析),共9页。试卷主要包含了考试结束后,只需上交答题纸,2℃,说明信息具有真伪性, 下列关于数制的说法,正确的是等内容,欢迎下载使用。
浙江省杭州市六县九校联盟2023-2024学年高二上学期期中联考技术试题(Word版附解析): 这是一份浙江省杭州市六县九校联盟2023-2024学年高二上学期期中联考技术试题(Word版附解析),共11页。试卷主要包含了考试结束后,只需上交答题纸等内容,欢迎下载使用。

