2022年高三化学寒假课时作业(含答案):31油脂
展开
这是一份2022年高三化学寒假课时作业(含答案):31油脂,共5页。试卷主要包含了知道油脂的组成和结构,结构,一种有机物的结构简式为,00 g,40 g/ml)=0等内容,欢迎下载使用。
目标要求 1.知道油脂的组成和结构。2.能结合油脂的官能团,学习油脂的性质。
一、油脂的组成和结构
1.概念
油脂是由一分子______与三分子__________脱水形成的酯,称为________。
2.结构
油脂的结构可表示为:
________________________________________________________________________。
若R、R′、R″相同,称为______________。若R、R′、R″不相同,称为______________。天然油脂大多数都是______________。
3.脂肪酸的饱和程度对油脂熔点的影响
组成油脂的脂肪酸的饱和程度对油脂的熔点影响很大。
(1)油:植物油为含较多不饱和脂肪酸成分的甘油酯,常温下呈____态。
(2)脂肪:动物油为含较多饱和脂肪酸成分的甘油酯,常温下呈____态。
二、油脂的性质
1.物理性质
油脂的密度比水____,____溶于水,易溶于汽油、氯仿等有机溶剂。天然油脂没有固定的熔沸点。
2.化学性质
(1)油脂的水解
①酸性条件下,油脂水解生成__________和______。
②硬脂酸甘油酯在碱性条件下水解的化学方程式:
________________________________________________________________________。
油脂在碱性条件下的水解反应又叫做______反应。工业上常用来制取______;
____________是肥皂的有效成分。
(2)油脂的氢化
油酸甘油酯的氢化反应为
________________________________________________________________________。
知识点1 油脂的组成和结构
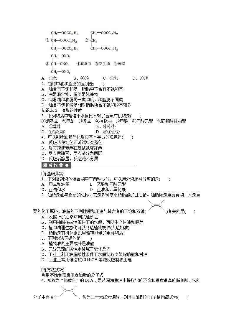
1.下列物质属于油脂的是( )
A.①② B.④⑤ C.①⑤ D.①③
2.油脂中油和脂肪的区别是( )
A.油含有不饱和基,脂肪中不含有不饱和基
B.油是混合物,脂肪是纯净物
C.润滑油和油属同一类物质,和脂肪不同类
D.油含不饱和烃基相对脂肪所含不饱和烃基较多
知识点2 油脂的性质
3.下列物质中难溶于水且比水轻的含氧有机物是( )
①硝基苯 ②甲苯 ③溴苯 ④植物油 ⑤甲酸 ⑥乙酸乙酯 ⑦硬脂酸甘油酯
A.①②③ B.④⑥⑦
C.①②④⑤ D.②④⑥⑦
4.可以判断油脂皂化反应基本完成的现象是( )
A.反应液使红色石蕊试纸变蓝色
B.反应液使蓝色石蕊试纸变红色
C.反应后静置,反应液分为两层
D.反应后静置,反应液不分层
练基础落实
1.下列各组液体混合物中有两种成分,可以用分液漏斗分离的是( )
A.甲苯和油脂 B.乙酸和乙酸乙酯
C.豆油和水 D.豆油和四氯化碳
2.油脂是油与脂肪的总称,它是多种高级脂肪酸的甘油酯。油脂既是重要食物,又是重要的化工原料。油脂的下列性质和用途与其含有的不饱和双键()有关的是( )
A.衣服上的油脂可用汽油洗去
B.利用油脂在碱性条件下的水解,可以生产甘油和肥皂
C.植物油通过氢化可以制造植物奶油(人造奶油)
D.脂肪是有机体组织里储存能量的重要物质
3.下列说法正确的是( )
A.植物油的主要成分是油酸
B.乙酸乙酯的碱性水解属于皂化反应
C.工业上利用油脂酸性条件下水解制取高级脂肪酸和甘油
D.工业上常用硬脂酸和NaOH溶液反应制取肥皂
练方法技巧
利用不饱和程度确定油脂的分子式
4.被称为“脑黄金”的DHA,是从深海鱼油中提取出的不饱和程度很高的脂肪酸,它的分子中有6个,称为二十六碳六烯酸,则其甘油酯的分子结构简式为( )
A.(C25H51COO)3C3H5 B.(C25H39COO)3C3H5
C.(C26H41COO)3C3H5 D.(C26H47COO)3C3H5
有关油脂的计算
5.某种直链饱和脂肪酸单甘油酯22.25 g,皂化时需3.00 g NaOH,则这种脂肪酸中碳原子数是( )
A.15 B.16 C.17 D.18
练综合拓展
6.区别植物油和矿物油的正确方法是( )
A.看色态,是否澄清、透明
B.加NaOH溶液,煮沸
C.加新制Cu(OH)2悬浊液
D.加酸性KMnO4溶液,振荡
7.下列关于皂化反应的说法中,错误的是( )
A.油脂经皂化反应后,生成的高级脂肪酸钠、甘油和水形成混合液
B.加入食盐可以使肥皂析出,这一过程叫盐析
C.加入食盐搅拌后,静置一段时间,溶液分成上下两层,下层是高级脂肪酸钠
D.皂化反应后的混合溶液中加入食盐,可以通过过滤的方法分离提纯
8.一种有机物的结构简式为:
试回答下列问题:
(1)该化合物的种类是________。
A.烯烃 B.酯
C.油脂 D.高分子化合物
(2)该化合物的密度________。
A.比水大 B.比水小
(3)该化合物常温下的状态为________。
A.液体 B.固体 C.气体
(4)与该物质能反应的化合物有________。
A.NaOH(aq) B.碘水 C.乙醇
D.乙酸 E.H2
写出该有机物与选出的化合物反应的方程式(任写一个)
________________________________________________________________________。
9.油脂A的通式为 (R中不含有三键),0.1 ml A与溶有96 g Br2的四氯化碳溶液恰好完全反应。0.1 ml A完全燃烧时生成的CO2和H2O的物质的量之和为10.6 ml。求油脂A的结构简式,写出油脂A完全氢化的化学方程式。
油脂
知识清单
一、1.甘油 高级脂肪酸 甘油三酯
C17H35COOH C15H31COOH C17H33COOH
C17H31COOH
2. 简单甘油酯 混合甘油酯 混合甘油酯
3.(1)液 (2)固
二、1.小 不
2.(1)①高级脂肪酸 甘油
对点训练
1.C [油脂是高级脂肪酸与甘油形成的酯,天然植物油和动物脂肪均属于油脂,故①⑤正确。]
2.D [油和脂肪都属于甘油三酯,它们都是混合物,只不过油含有不饱和烃基相对脂肪所含有不饱和烃基较多。]
3.B [④⑥⑦均属于酯类物质,它们的密度比水小且不溶于水。]
4.D [油脂与NaOH溶液在未反应前分层,发生完全皂化反应后,生成高级脂肪酸钠盐、甘油和水的混合液,不会出现分层现象,故C错;高级脂肪酸钠为强碱弱酸盐,水解呈碱性,即皂化反应前后反应液均呈碱性,不能依据红色石蕊试纸变蓝来判断反应是否完成,A错;B也显然错误;故选D。]
课后作业
1.C
2.C [油脂易溶于有机溶剂中,汽油易挥发,从而可洗去衣服上的油污,这是生活小常识,这里涉及油脂的物理性质,与碳碳双键无关。油脂在碱性条件下的水解只是酯键的断裂。油与脂肪的主要差异是油中含有较多的碳碳双键,脂肪中含较少碳碳双键,油的氢化就是分子中的碳碳双键与氢加成。]
3.C [油脂是高级脂肪酸的甘油酯,在酸、碱性条件下均可水解,且在碱性条件下的水解反应称为皂化反应。]
4.B [饱和的二十六碳酸的分子式应为C25H51COOH,由于二十六碳六烯酸含有6个碳碳双键应减少12个氢原子,即C25H39COOH。]
5.D [由油脂的皂化反应方程式知,n(油脂)∶n(NaOH)=1∶3,故n(油脂)=eq \f(1,3)n(NaOH)=eq \f(1,3)×eq \f(3.00 g,40 g/ml)=0.025 ml,M(油脂)=eq \f(22.25 g,0.025 ml)=890 g/ml。设该油脂的结构简式为(CnH2n+1COO)3C3H5,则有3×(14 n+45)+41=890,解得n=17。所以该脂肪酸中碳原子数为18。]
6.B [植物油的成分是不饱和高级脂肪酸的甘油酯,矿物油指汽油、煤油等,其成分为液态烷烃、烯烃等。纯净的植物油和矿物油都是澄清透明的无色液体,A项错误;植物油和矿物油都不与新制Cu(OH)2悬浊液反应,C项错误;植物油分子中含有不饱和键,可使酸性KMnO4溶液褪色,若矿物油是裂化汽油,同样也能使酸性KMnO4溶液褪色,D项错误;向两者中分别加入NaOH溶液煮沸,分层现象消失的为植物油,无变化的为矿物油,B项正确。]
7.C [油脂在碱溶液的作用下发生水解,叫皂化反应,生成的是高级脂肪酸钠、甘油和水形成的混合液,加食盐细粒,可发生盐析,上层是高级脂肪酸钠,下层是甘油和食盐的混合溶液,可用过滤的方法分离提纯。]
8.(1)BC (2)B (3)A (4)A
9.设与油脂A中的羧酸有相同碳原子数的饱和高级脂肪酸为CnH2nO2,则其形成的甘油酯的分子通式为C3n+3H6n+2O6
n(Br2)=eq \f(96 g,160 g/ml)=0.6 ml
说明此油脂A中含有6个不饱和键,所以A的分子通式为C3n+3H6n+2-12O6,即C3n+3H6n-10O6。
每摩尔A燃烧可生成CO2(3n+3) ml,H2O(3n-5)ml,0.1 ml×(3n+3)+0.1 ml×(3n-5)=10.6 ml,解得n=18
油脂A的结构简式为:油脂A发生氢化反应的化学方程式为:
解析 从油脂A与Br2发生加成反应的物质的量之比可求出油脂分子中双键的个数。然后从与A具有相同碳原子数的饱和高级脂肪酸甘油酯应具有的分子通式,推知油脂A的分子通式,最后从燃烧后生成的CO2和H2O的总物质的量可求出油脂A的分子式和结构简式。
相关试卷
这是一份2022年高三化学寒假课时作业:18实验化学(含答案),共22页。试卷主要包含了选择题,非选择题等内容,欢迎下载使用。
这是一份2022年高三化学寒假课时训练:14油脂 Word版含答案,共4页。
这是一份2022年高三化学寒假课后训练:19油脂 Word版含解析,共9页。试卷主要包含了选择题,非选择题等内容,欢迎下载使用。

