2023-2024学年江苏省南京市师大附中高二上学期期中学情调研测试生物含答案
展开1.(2分)下列关于人体内环境及其稳态的叙述,正确的是( )
A.淋巴细胞生活的液体环境只有淋巴液
B.静脉注射后药物经血浆、组织液可到达肝细胞
C.血液、组织液和淋巴液构成人体的内环境
D.正常情况下抗体、氨基酸和糖原均可存在于内环境中
2.(2分)某运动型“功能饮料”的配料有:水、白砂糖、葡萄糖、柠檬酸、柠檬酸钠、磷酸二氢钾、食用香精、日落黄和食用盐。下列关于功能饮料及内环境稳态的叙述,错误的是( )
A.功能饮料中的白砂糖等糖类,可补充剧烈运动中的能量消耗
B.大量出汗后喝功能饮料,既可以补充水分也可以补充无机盐
C.功能饮料中的钠、钾离子,是维持细胞外液渗透压的主要成分
D.内环境中各种化学成分的相对稳定是稳态的标志之一
3.(2分)下列关于神经系统的叙述,正确的是( )
A.神经系统由中枢神经系统和周围神经系统组成
B.运动时支配消化道的副交感神经处于兴奋状态
C.反射弧是人和动物神经调节的基本方式
D.神经元对神经胶质细胞起保护、支持等作用
4.(2分)下列关于人脑功能的叙述,错误的是( )
A.位于下丘脑的呼吸中枢是维持生命的必要中枢
B.学习和记忆涉及脑内神经递质的作用以及某些蛋白质的合成
C.高级神经中枢和低级神经中枢对躯体运动都有调控作用
D.大脑皮层的S区受损后病人不能口头表达但能听懂别人说话
5.(2分)下列关于吸烟、酗酒、吸毒的叙述,错误的是( )
A.酗酒会使人的中枢神经系统过度兴奋或麻痹抑制
B.长期吸烟会使人的记忆力和注意力增强
C.毒品会严重影响神经系统的调节功能,危害人的身心健康
D.青少年应该不吸烟、不喝酒,终身远离毒品、拒绝毒品
6.(2分)下列关于动物激素的叙述,错误的是( )
A.机体内、外环境的变化都可能影响激素的分泌
B.切除动物垂体后,血液中生长激素的浓度下降
C.给雌性动物注射过量性激素可促进卵巢的发育
D.通过对转录调节可影响蛋白质类激素的合成量
7.(2分)下丘脑是调节内脏活动和内分泌活动的较高级神经中枢。下列相关叙述错误的是( )
A.人体剧烈运动大量出汗后,下丘脑合成和分泌抗利尿激素增加
B.当血糖浓度上升时,下丘脑通过副交感神经使胰岛B细胞兴奋
C.寒冷刺激时,下丘脑调节肾上腺髓质分泌肾上腺素以增加产热
D.刺激下丘脑前部动物有出汗现象,说明产热中枢在下丘脑前部
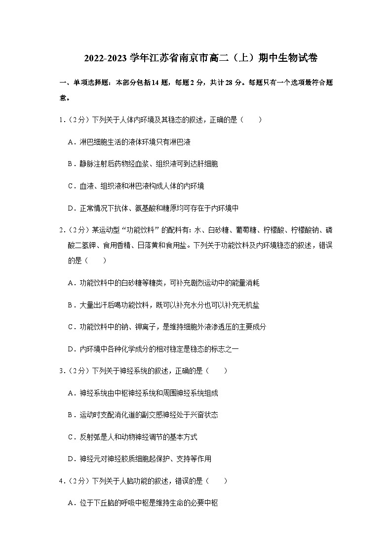
8.(2分)人和高等动物进食可引起胰液大量分泌,过程如图。下列相关叙述错误的是( )
A.过程①和②引起胰腺分泌胰液分别为先天和后天形成的反射
B.食物刺激通过①③途径引起胃窦分泌胃泌素的过程属于神经调节
C.食物刺激经过程⑥⑦引起胰腺分泌胰液比经过程①⑤要缓慢
D.图中反映出胰腺细胞接受信号分子的特异性受体有3种
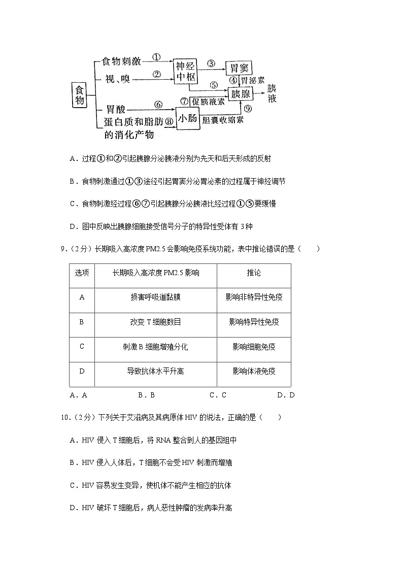
9.(2分)长期吸入高浓度PM2.5会影响免疫系统功能,表中推论错误的是( )
A.AB.BC.CD.D
10.(2分)下列关于艾滋病及其病原体HIV的说法,正确的是( )
A.HIV侵入T细胞后,将RNA整合到人的基因组中
B.HIV侵入人体后,T细胞不会受HIV刺激而增殖
C.HIV容易发生变异,使机体不能产生相应的抗体
D.HIV破坏T细胞后,病人恶性肿瘤的发病率升高
11.(2分)如图为神经系统、内分泌系统与免疫系统之间通过信息分子相互作用的示意图。下列叙述错误的是( )
A.图中的信息分子都是直接与受体接触而发挥作用
B.①能促进神经系统发育并提高神经系统的兴奋性
C.细胞间传递信息的分子都由细胞内的核糖体合成
D.②③是细胞因子,可在特异性免疫中发挥作用
12.(2分)下列关于植物生长素的叙述,正确的是( )
A.达尔文通过实验发现并命名了生长素
B.生长素在植物体内的运输不需要消耗能量
C.生长素能够控制黄瓜花芽向雌花分化进而提高产量
D.胚芽鞘中的生长素可以从形态学下端运输到形态学上端
13.(2分)图1表示将一株植物幼苗水平放置培养一段时间后的生长情况;图2表示不同生长素浓度与对图1植株茎作用效应的关系。下列相关叙述正确的是( )
A.图1根的向地生长和茎的背地生长分别是由重力和单侧光引起的
B.若图1幼苗茎顶端的生长素浓度为图2的h时,顶端不能生长
C.图1植物的根、茎、叶等器官生长的最适生长素浓度均为图2的g
D.若图1幼苗a侧生长素浓度为图2的f时,则b侧生长素浓度应大于f、小于2f
14.(2分)如图为生物兴趣小组利用燕麦胚芽鞘进行向光性探究实验示意图。下列相关叙述错误的是( )
A.实验组①④生长但不弯曲
B.实验组②生长且向光弯曲
C.实验组③不生长也不弯曲
D.实验组⑤生长且向右弯曲
二、多项选择题:本部分包括5题,每题3分,共计15分。每题有不止一个选项符合题意。每题全选对者得3分,选对但不全的得1分,错选或不答的得0分。
(多选)15.(3分)脑卒中是一种急性脑缺血性或脑出血性疾病,患者虽四肢和脊髓都没有损伤但四肢却不能运动。研究表明脑卒中出现血浆渗透压升高、代谢性酸中毒的患者死亡率明显增高,机体内环境稳态失调是脑卒中患者的主要死因。下列相关叙述正确的是( )
A.内环境酸碱平衡的维持与肺和肾脏两种器官密切相关
B.患者出现的症状表明脊髓控制的运动受到大脑的调控
C.血液中含氧不足可能是引起代谢性酸中毒的重要原因
D.脑卒中患者只有神经系统功能受损不影响内分泌功能
(多选)16.(3分)下列关于周围神经系统的叙述,错误的是( )
A.周围神经系统是由脑神经和脊神经组成
B.脑神经和脊神经中都含有传入神经和传出神经
C.脑神经与脑相连只分布在头面部,没有支配内脏器官的神经
D.脊神经主要分布在躯干和四肢,只负责管理躯干和四肢的运动
(多选)17.(3分)如图为影响人体血糖调节的因素及有关激素发挥作用的过程示意图,图中字母表示物质,丙和丁代表不同细胞。下列相关叙述错误的是( )
A.正常机体中对胰岛素分泌起影响作用的物质只有葡萄糖和神经递质
B.图中的下丘脑相应区域被破坏,血糖调节能力不会完全丧失
C.图中丙细胞膜上的受体受到抗体攻击后引起的糖尿病是一种自身免疫病
D.图中丁细胞只可以表示胰岛A细胞,不能表示其他细胞
(多选)18.(3分)如图为抗原首次进入人体时,免疫系统清除抗原的部分过程示意图。下列相关叙述正确的是( )
A.细胞甲分裂分化为细胞乙,常需要两个信号的刺激
B.细胞甲为B淋巴细胞,细胞乙、丙都能接受抗原刺激
C.细胞丙参与的免疫过程一定属于人体的特异性免疫
D.细胞丙消化抗原—抗体后得到的部分产物可被细胞利用
(多选)19.(3分)下列关于植物激素的叙述,正确的是( )
A.植物激素是植物内分泌腺合成并分泌的小分子有机物
B.细胞分裂素可以延长蔬菜的贮藏时间,具有保鲜作用
C.乙烯能促进果实的成熟,所以在幼嫩的果实中含量较多
D.赤霉素和脱落酸在影响种子萌发的过程中呈现拮抗作用
三、非选择题:本部分包括5题,共计57分。
20.(11分)内环境是人体细胞生活的直接液体环境,正常情况下能够维持相对稳定的状态,这是人体完成各项生命活动的必要条件。图1为内环境稳态与相关系统的功能关系模式图;图2是人体体液之间的关系模式图,a~e代表人体不同部位的体液。请回答下列问题:
(1)人体各器官、系统协调一致地进行,是维持内环境稳态的基础。图1中1、2分别是 系统、 系统。
(2)图2中d表示 ,能表示细胞内液的是 。
(3)尝试构建人体肝脏内部分体液间O2、CO2扩散的模型(如图3所示,说明:在图形框间用实线箭头表示O2扩散方向,用虚线箭头表示CO2扩散方向;不考虑CO2进入成熟红细胞内液)。
(4)肌细胞会因无氧呼吸产生乳酸,乳酸进入血浆后,会使血浆pH下降 发生反应,使血浆的pH维持相对稳定。
(5)维持内环境相对稳定,除了图1中所示的器官、系统的协调活动外,还必须在 的调节网络下进行。
(6)某人长期营养不良,血浆渗透压会 (填“增大”、“减小”或“不变”),最终导致组织水肿。当细胞外液渗透压发生变化时,细胞内液的渗透压 (填“会”或“不会”)发生变化。
21.(12分)图1是用橡皮锤轻轻叩击膝盖下面的韧带引起膝跳反射的示意图,图2是突触结构局部放大示意图。请回答下列问题:
(1)图1中,叩击引起的膝跳反射属于 反射。叩击使伸肌受到牵拉,刺激其中的肌梭(感受器)产生兴奋,使传出神经元A兴奋引起伸肌 (填“收缩”或“舒张”),还使图中抑制性中间神经元产生 (填“兴奋”或“抑制”)后释放神经递质,进而导致传出神经元B支配的屈肌 (填“收缩”或“舒张”),从而协调完成膝跳反射活动。
(2)图2中,细胞X产生兴奋时,兴奋部位的膜内为 (填“正”或“负”)电位。当兴奋沿着轴突传导至轴突末梢时,轴突末梢对Ca2+的通透性增大使其大量内流,Ca2+进入突触小体内的主要作用是促进 与①融合。大多数神经递质是小分子物质,但大多以胞吐作用释放到[②] 中。在①处发生的信号转换是 (用文字和箭头表示)。
(3)已知细胞外钙离子较多时会在膜上形成屏障,使钠离子内流减少。若某测试者血钙含量偏高,在进行膝跳反射实验时 。
(4)研究表明,在突触小体未产生动作电位的情况下,用微电极在细胞Y上也会记录到随机产生的、幅度几乎相等的微小电位变化 (填序号)。
①细胞Y内的K+不断持续少量外流造成静息电位的连续波动变化
②未刺激时突触小泡也会随机与突触前膜融合,会释放少量神经递质引起微小电位变化
③发挥作用后的神经递质没有被彻底降解,极微量的神经递质引起微小的电位变化
④因某种原因细胞Y膜上的离子通道透性增大,少量Na+内流引起微小的电位变化
(5)在某些突触中,突触小体产生动作电位后,细胞Y上记录到电位负值增大的抑制性突触后电位(IPSP)+通道和Cl﹣通道都参与了IPSP的形成,IPSP产生的机理可能是 。
22.(12分)甲状腺激素(TH)作用于体内几乎所有的细胞,能使靶细胞代谢速率加快,产热量增加。图1为TH分泌的调节途径示意图,请回答下列问题:
(1)寒冷环境中,机体冷觉感受器兴奋,通过相关神经传递到下丘脑的 ,经分析和综合后再经下丘脑—垂体—甲状腺轴的 调节作用,TH分泌增加,TH作用于某些靶细胞后(UCP),导致有机物氧化分解释放的能量无法转化成 中的化学能,而以热能的形式释放。
(2)当血液中的TH浓度增高时,会抑制 的活动,使TH含量维持正常生理水平。该过程中,垂体分泌TSH可受到TRH和TH的调节 。
(3)TH必须通过TH转运体穿过血—脑和血—脑脊液屏障进入TRH神经元才能发挥调控作用,该过程如图2所示,T3和T4为甲状腺分泌的两种有活性的甲状腺激素。
①TH进入伸长细胞,需膜上的TH转运体、消耗ATP,由此判断TH进入伸长细胞内的方式是 。
②TRH神经元位于 (填器官名称),进入该细胞中的T3与其 内的受体(T3﹣TR)以及辅因子结合,调控TRH基因的表达。
③伸长细胞的焦谷氨酰肽酶1(PPI)能降解释放的TRH,其意义是 。
(4)人类促甲状腺激素(TSH)含α、β两条肽链,两条肽链只有结合在一起才有活性。TSH的α链与人绒毛膜促性腺激素(hCG) ,形成类似于TSH的物质,促进 。
(5)在甲亢患者的体内,产生了刺激甲状腺免疫球蛋白(TSI),其化学结构与TSH相似,刺激甲状腺细胞持续分泌激素。故虽然甲状腺激素的分泌存在反馈调节,但由于 ,导致甲亢患者体内的甲状腺激素总是处于较高水平。
23.(11分)新冠病毒进入机体可刺激机体产生IgM和IgG两类抗体,检测血清中的gM和IgG常作为诊断是否感染的指标之一。图1表示病毒感染及发病流程,图2表示多次免疫应答时机体产生抗体水平。请回答下列问题:
(1)对密切接触者实行一定时间集中医学观察的依据是 。接种新冠病毒疫苗者和既往感染新冠病毒者,原则上不以抗体检测作为诊断依据的原因是 。
(2)初次免疫应答首先产生 类抗体,该抗体主要分布在 中。二次免疫应答时, 细胞受抗原刺激后增殖分化为浆细胞产生两种抗体。
(3)接种疫苗是预防感染新冠病毒的有效手段,接种第三针(加强针)疫苗的作用是 。
(4)对某患者的四位密切接触者进行抗体检测,四人均未接种新冠疫苗也无既往新冠病毒感染病史,结果如表。
注:“﹣”表示未检出相应抗体;“+”表示检出相应抗体
从检测结果推测, 已被感染,理由是 ;其中,首先被感染的最可能是 。不能判断其余人员是否被感染,原因是 ,需要通过核酸检测来进一步诊断。
24.(11分)为研究生长素类生长调节剂NAA对某植物插条生根的影响,实验小组按表格进行了实验,请回答下列问题:
(1)完善补充实验操作步骤:① 、② 。
(2)本实验的自变量是 ,插条带有一定数目芽的目的是 。
(3)该实验结果说明 ;根据该实验结果 (填“能”或“不能”)确定促进该植物插条生根的最适NAA浓度。
(4)有人提出插条生根可能需要光照,为此开展了如下探究实验。
实验步骤:
①将用适宜浓度NAA溶液处理过的生理状态相同插条随机均分为甲、乙两组,分别扦插在潮湿沙土中。
②甲组置于光照条件下培养,乙组置于 条件下培养,其他条件 。
③培养一段时间后, 。
预期实验结果和结论: 。
2022-2023学年江苏省南京市高二(上)期中生物试卷
参考答案与试题解析
一、单项选择题:本部分包括14题,每题2分,共计28分。每题只有一个选项最符合题意。
1.(2分)下列关于人体内环境及其稳态的叙述,正确的是( )
A.淋巴细胞生活的液体环境只有淋巴液
B.静脉注射后药物经血浆、组织液可到达肝细胞
C.血液、组织液和淋巴液构成人体的内环境
D.正常情况下抗体、氨基酸和糖原均可存在于内环境中
【分析】1、内环境主要由血浆、组织液和淋巴等细胞外液组成,其中血浆是血细胞直接生存的环境;组织液是组织细胞直接生存的环境;淋巴是淋巴细胞和吞噬细胞直接生存的环境。
2、内环境稳态是指正常机体通过调节作用,使各个器官,系统协调活动,共同维持内环境的相对稳定状态,内环境的稳态的调节机制是:神经—体液—免疫调节网络。
【解答】解:A、淋巴细胞位于淋巴和血液中、血浆等;
B、静脉注射后药物经过体液运输、组织液可到达肝细胞;
C、血浆(而不是血液),C错误;
D、正常情况下抗体和氨基酸均可存在于内环境中,不能出现在内环境中。
故选:B。
【点评】本题结合考查内环境和稳态的知识,考生识记内环境的组成,明确内环境各成分间的关系、内环境的理化性质是解题的关键。
2.(2分)某运动型“功能饮料”的配料有:水、白砂糖、葡萄糖、柠檬酸、柠檬酸钠、磷酸二氢钾、食用香精、日落黄和食用盐。下列关于功能饮料及内环境稳态的叙述,错误的是( )
A.功能饮料中的白砂糖等糖类,可补充剧烈运动中的能量消耗
B.大量出汗后喝功能饮料,既可以补充水分也可以补充无机盐
C.功能饮料中的钠、钾离子,是维持细胞外液渗透压的主要成分
D.内环境中各种化学成分的相对稳定是稳态的标志之一
【分析】1、正常机体通过调节作用,使各个器官、系统协调活动,共同维持内环境的相对稳定状态叫作稳态。
2、细胞中大多数无机盐以离子的形式存在。
【解答】解:A、运动员在剧烈运动时比平时消耗更多的能量,白砂糖分解成葡萄糖后可以被细胞吸收,A正确;
B、汗液中不光有水,出汗的过程中不仅丢失水分,因此补充水分的同时,喝功能饮料,B正确;
C、细胞外液渗透压的90%以上来源于钠离子和氯离子,C错误;
D、内环境中各种化学成分的相对稳定是稳态的标志之一。
故选:C。
【点评】本题考查内环境稳态的相关知识,意在考查学生的识记能力和判断能力,运用所学知识综合分析问题的能力是解答本题的关键。
3.(2分)下列关于神经系统的叙述,正确的是( )
A.神经系统由中枢神经系统和周围神经系统组成
B.运动时支配消化道的副交感神经处于兴奋状态
C.反射弧是人和动物神经调节的基本方式
D.神经元对神经胶质细胞起保护、支持等作用
【分析】1、神经系统由脑和脊髓组成的中枢神经系统和脑神经和脊神经构成的周围神经系统组成。
2、人和动物神经调节的基本方式是反射,反射的结构基础是反射弧。
【解答】解:A、神经系统由脑和脊髓组成的中枢神经系统和脑神经和脊神经构成的周围神经系统组成;
B、运动时交感神经处于兴奋状态;
C、人和动物神经调节的基本方式是反射,C错误;
D、神经胶质细胞对神经与起保护,D错误。
故选:A。
【点评】本题考查了神经调节的结构基础,需要学生归纳整理相关基础知识。
4.(2分)下列关于人脑功能的叙述,错误的是( )
A.位于下丘脑的呼吸中枢是维持生命的必要中枢
B.学习和记忆涉及脑内神经递质的作用以及某些蛋白质的合成
C.高级神经中枢和低级神经中枢对躯体运动都有调控作用
D.大脑皮层的S区受损后病人不能口头表达但能听懂别人说话
【分析】人脑的功能包括学习、记忆、思考、语言等功能。人类的记忆分为四个阶段,即感觉性记忆,第一级记忆。第二级记忆和第三级记忆。前两个阶段相当于短时记忆,可能与神经元之间即时的信息交流有关;后两个阶段相当于长时记忆,可能与突触形态及功能的改变以及新突出的建立有关。
【解答】解:A、位于脑干的呼吸中枢是维持生命的必要中枢;
B、学习和记忆是条件反射建立的过程,B正确;
C、高级神经中枢可通过低级神经中枢对躯体运动进行调控作用,C正确;
D、大脑皮层的S区是运动性语言中枢,D正确。
故选:A。
【点评】本题考查了人脑的高级功能,意在考查考生理解所学知识要点,把握知识间内在联系的能力;能运用所学知识,对生物学问题作出准确的判断,难度适中。
5.(2分)下列关于吸烟、酗酒、吸毒的叙述,错误的是( )
A.酗酒会使人的中枢神经系统过度兴奋或麻痹抑制
B.长期吸烟会使人的记忆力和注意力增强
C.毒品会严重影响神经系统的调节功能,危害人的身心健康
D.青少年应该不吸烟、不喝酒,终身远离毒品、拒绝毒品
【分析】1、香烟中含有1400多种成分。吸烟时产生烟雾里有40多种致癌物质,还有十多种会促进癌发展的物质,其中对人体危害最大的是尼古丁、一氧化碳和多种其它金属化合物。吸烟使血液凝结加快,容易引起心肌梗塞、中风、心肌缺氧等心血管疾病。更为严重的是,吸烟者还严重妨碍他人健康。
2、酒精会麻痹人的神经系统。少量饮酒可以促进中枢神经兴奋,在神经系统的作用下心跳加快,出现面红耳赤现象;小脑维持躯体的平衡,使动作准确协调,过量饮酒使小脑中毒,出现走路不稳的现象;过量饮酒会使大脑皮层的语言中枢和视觉中枢中毒,导致说话不清、出现幻觉等现象;严重时酒精会使整个神经中枢中毒,导致思维混乱、失去知觉,昏睡。由此表明过量的酒精会麻痹人的中枢神经系统。此外,过量饮酒还会导致生殖质量的下降,持续饮酒过量会导致脂肪肝等症状。长期过量摄入酒精,会发生“酒精依赖综合征”,使脑组织萎缩,中枢神经系统功能下降,导致思维、情感、智能、行为等方面的异常。
3、毒品对中枢神经系统和周围神经系统都有很大的损害,可产生异常的兴奋、抑制等作用,出现一系列神经、精神症状,对心血管系统也有损害。
【解答】解:A、酒精会麻痹人的神经系统,A正确;
B、由分析可知,B错误;
C、毒品会严重影响神经系统的调节功能,C正确;
D、由分析可知香烟,故青少年应该不吸烟,终身远离毒品,D正确。
故选:B。
【点评】本题考查脑的高级功能,要求考生识记相关知识,能理论联系实际,运用所学的知识解释日常生活中的生物学问题。
6.(2分)下列关于动物激素的叙述,错误的是( )
A.机体内、外环境的变化都可能影响激素的分泌
B.切除动物垂体后,血液中生长激素的浓度下降
C.给雌性动物注射过量性激素可促进卵巢的发育
D.通过对转录调节可影响蛋白质类激素的合成量
【分析】由内分泌腺分泌器之或细胞分泌的化学物质﹣激素进行调节的方式,就是激素调节。常见的激素包括胰岛素、生长激素、甲状腺激素、促性腺激素等。
【解答】解:A、激素是由内分泌腺分泌器之或细胞分泌的、外环境的变化都可能影响激素的分泌;
B、生长激素是由垂体分泌的,血液中生长激素的浓度下降;
C、给雌性动物注射过量性激素可反馈抑制下丘脑和垂体分泌TRH和TSH的分泌,C错误;
D、基因通过转录和翻译控制蛋白质的合成,D正确。
故选:C。
【点评】本题考查了激素调节相关知识,意在考查考生理解所学知识要点,把握知识间内在联系的能力;能运用所学知识,对生物学问题作出准确的判断,难度适中。
7.(2分)下丘脑是调节内脏活动和内分泌活动的较高级神经中枢。下列相关叙述错误的是( )
A.人体剧烈运动大量出汗后,下丘脑合成和分泌抗利尿激素增加
B.当血糖浓度上升时,下丘脑通过副交感神经使胰岛B细胞兴奋
C.寒冷刺激时,下丘脑调节肾上腺髓质分泌肾上腺素以增加产热
D.刺激下丘脑前部动物有出汗现象,说明产热中枢在下丘脑前部
【分析】下丘脑在机体稳态的调节中具有以下作用:
(1)作为感受器:感受渗透压变化,维持水代谢平衡;
(2)传递兴奋:将渗透压感受器产生的兴奋传导至大脑皮层,使之产生渴觉;
(3)分泌功能:分泌促激素释放激素作用于垂体,使之分泌相应的促激素,如在外界环境温度低时分泌促甲状腺激素释放激素,合成分泌抗利尿激素并储存在垂体;
(4)作为神经中枢:下丘脑是体温调节中枢、血糖调节中枢和渗透压调节中枢等。
【解答】解:A、人体剧烈运动大量出汗后,下丘脑合成和分泌抗利尿激素增加;
B、当血糖浓度上升时,通过反射弧把兴奋传递给胰岛B细胞,从而降低血糖;
C、当受到寒冷刺激时,通过传出神经支配肾上腺髓质分泌肾上腺素,增加产热;
D、分析题意可知,动物有出汗现象;刺激下丘脑后部,有利于增加产热,D错误。
故选:D。
【点评】本题考查下丘脑的功能,意在考查学生能理解所学知识的要点,把握知识间的内在联系,形成知识网络的能力。通过比较、分析与综合等方法对问题进行解释、推理,做出合理判断或得出正确结论的能力。
8.(2分)人和高等动物进食可引起胰液大量分泌,过程如图。下列相关叙述错误的是( )
A.过程①和②引起胰腺分泌胰液分别为先天和后天形成的反射
B.食物刺激通过①③途径引起胃窦分泌胃泌素的过程属于神经调节
C.食物刺激经过程⑥⑦引起胰腺分泌胰液比经过程①⑤要缓慢
D.图中反映出胰腺细胞接受信号分子的特异性受体有3种
【分析】体液调节与神经调节的区别
【解答】解:A、过程①和②引起胰腺分泌胰液分别为先天和后天形成的反射,A正确;
B、食物刺激通过①③途径引起胃窦分泌胃泌素的过程是通过神经中枢实现的,B正确;
C、食物刺激经过程⑥⑦引起胰腺分泌胰液涉及促胰液素的血液运输,C正确;
D、图中反映出胰腺细胞接受信号分子的特异性受体有4种、神经递质、胆囊收缩素。
故选:D。
【点评】本题考查了神经调节和体液调节的相关知识,意在考查考生理解所学知识要点,把握知识间内在联系的能力;能运用所学知识,对生物学问题作出准确的判断,难度适中
9.(2分)长期吸入高浓度PM2.5会影响免疫系统功能,表中推论错误的是( )
A.AB.BC.CD.D
【分析】免疫三道防线:
(1)第一道:皮肤、黏膜的屏障作用及皮肤、黏膜的分泌物(泪液、唾液)的杀灭作用。
(2)第二道:吞噬细胞的吞噬作用及体液中杀菌物质的杀灭作用。
(3)第三道:免疫器官、免疫细胞、免疫物质共同组成的免疫系统。前两道防线为非特异性免疫,第三道防线为特异性免疫。
【解答】解:A、损害呼吸道黏膜,影响非特异性免疫;
B、改变T细胞数目,B正确;
C、刺激B细胞增殖分化,C错误;
D、导致抗体水平升高,D正确。
故选:C。
【点评】本题考查免疫调节的相关知识,意在考查学生的识记能力和判断能力,运用所学知识综合分析问题的能力是解答本题的关键。
10.(2分)下列关于艾滋病及其病原体HIV的说法,正确的是( )
A.HIV侵入T细胞后,将RNA整合到人的基因组中
B.HIV侵入人体后,T细胞不会受HIV刺激而增殖
C.HIV容易发生变异,使机体不能产生相应的抗体
D.HIV破坏T细胞后,病人恶性肿瘤的发病率升高
【分析】艾滋病全称是获得性免疫缺陷综合征,是由人类免疫缺陷病毒HIV所引起的一种严重的传染性疾病。HIV侵入人体,攻击的主要对象是T淋巴细胞,病毒在寄主细胞内能逆转录形成病毒DNA并整合到染色体的DNA上,并能随寄主细胞染色体的复制而复制,且不会被人体的免疫系统所识别。大量的T淋巴细胞的死亡导致患者免疫功能相继严重缺陷,各种病原体乘虚而入。
【解答】解:A、HIV是逆转录病毒,先逆转录形成DNA,A错误;
B、HIV侵入人体后,B错误;
C、HIV容易发生变异,使机体产生相应的抗体;
D、HIV破坏T细胞后,病人恶性肿瘤的发病率升高。
故选:D。
【点评】本题考查了艾滋病病毒的生命活动特点及特点,意在考查了学生的识记和理解能力,试题难度一般。解答本题的关键是明确艾滋病的发病机理和体液免疫和细胞免疫的过程。
11.(2分)如图为神经系统、内分泌系统与免疫系统之间通过信息分子相互作用的示意图。下列叙述错误的是( )
A.图中的信息分子都是直接与受体接触而发挥作用
B.①能促进神经系统发育并提高神经系统的兴奋性
C.细胞间传递信息的分子都由细胞内的核糖体合成
D.②③是细胞因子,可在特异性免疫中发挥作用
【分析】据图分析,神经系统、内分泌系统与免疫系统之间通过信息分子相互作用,其中激素、神经递质需要与受体结合发挥作用。
【解答】解:A、图中的信息分子包括激素,都是直接与受体识别并接触来发挥作用的;
B、①甲状腺激素能促进神经系统发育并提高神经系统的兴奋性,B正确;
C、细胞间传递信息的分子只有蛋白质类的由细胞内的核糖体合成,如乙酰胆碱;
D、②白细胞介素,在特异性免疫反应中可以发挥作用。
故选:C。
【点评】本题考查了神经系统、内分泌系统与免疫系统之间的相互作用,需要学生掌握各种调节的基本方式及相互关系。
12.(2分)下列关于植物生长素的叙述,正确的是( )
A.达尔文通过实验发现并命名了生长素
B.生长素在植物体内的运输不需要消耗能量
C.生长素能够控制黄瓜花芽向雌花分化进而提高产量
D.胚芽鞘中的生长素可以从形态学下端运输到形态学上端
【分析】1、生长素产生:主要是幼嫩的芽、叶和发育中的种子。
生长素分布:集中分布于生长旺盛的部位,如胚芽鞘、芽、和根顶端的分生组织、形成层、发育中的种子等处。
生长素运输:
(1)极性运输:生长素只能由形态学上端运向形态学下端;极性运输是细胞的主动运输.在成熟组织中可以通过韧皮部进行非极性运输。
(2)横向运输:影响因素﹣﹣单侧光、重力、离心力
2、生长素具有促进植物生长的作用,在生产上的应用主要有:(1)促进行插的枝条生根;(2)促进果实发育;(3)防止落花落果等。
【解答】解:A、命名生长素的是温特;
B、生长素在体内的运输是极性运输,B错误;
C、生长素调节黄瓜花芽向雌花分化,C正确;
D、胚芽鞘中的生长素只能从形态学上端运输到形态学下端。
故选:C。
【点评】本题考查各种生长素产生、分布、运输和功能的相关知识,意在考查学生的识记能力和判断能力,运用所学知识综合分析问题的能力。
13.(2分)图1表示将一株植物幼苗水平放置培养一段时间后的生长情况;图2表示不同生长素浓度与对图1植株茎作用效应的关系。下列相关叙述正确的是( )
A.图1根的向地生长和茎的背地生长分别是由重力和单侧光引起的
B.若图1幼苗茎顶端的生长素浓度为图2的h时,顶端不能生长
C.图1植物的根、茎、叶等器官生长的最适生长素浓度均为图2的g
D.若图1幼苗a侧生长素浓度为图2的f时,则b侧生长素浓度应大于f、小于2f
【分析】题图分析:图1中由于重力作用,b点生长素高于a点,b生长较快,因此茎背地生长。
图2在单侧光的刺激下,生长素向背光一侧运输,导致背光侧生长素浓度高于向光侧;又生长素生理作用具有双重性,在一定的范围内,浓度增大,促进作用增强;而超过一定的浓度范围,则浓度增大,促进作用反而逐渐减弱。
【解答】解:A、图1根的向地生长和茎的背地生长都是由重力引起的;
B、若图1幼苗茎顶端的生长素浓度为图4的h时,但由于植物体含有内源激素,B错误;
C、图1植物的茎的生长的最适生长素浓度为图2的g,最适生长素浓度应小于g;
D、由于背光面生长素浓度高于向光面,故若图3幼苗a侧生长素浓度为图2的f时、小于2f。
故选:D。
【点评】本题结合图示,考查生长素作用的相关知识,意在考查考生的识图能力和理解所学知识要点,把握知识间内在联系,形成知识网络结构的能力;能运用所学知识,准确判断问题的能力,属于考纲识记和理解层次的考查。
14.(2分)如图为生物兴趣小组利用燕麦胚芽鞘进行向光性探究实验示意图。下列相关叙述错误的是( )
A.实验组①④生长但不弯曲
B.实验组②生长且向光弯曲
C.实验组③不生长也不弯曲
D.实验组⑤生长且向右弯曲
【分析】1、胚芽鞘生长情况的判断方法:一看有无生长素,有,生长;没有,不长;二看生长素分布是否均匀,均匀:直立生长;不均匀:弯曲生长(向生长素少的一侧弯曲生长)。
2、分析题图:①直立生长;②弯向光源生长;③不生长,不弯曲;④直立生长;⑤向左弯曲生长。
【解答】解:A、①组不透光的锡箔遮住尖端,生长素均匀分布;④组无尖端,含生长素的琼脂块居中放置,A正确;
B、②组不透光的锡箔放在胚芽鞘尖端下方,生长素分布不均,B正确;
C、③组无尖端,故胚芽鞘不生长也不弯曲;
D、⑤组含生长素的琼脂块放在右侧,故胚芽鞘生长且向左弯曲。
故选:D。
【点评】本题考查植物向光性的相关知识,要求考生具备一定的识图和分析能力,解题的关键是明确生长素的合成和感光部位应该在尖端。
二、多项选择题:本部分包括5题,每题3分,共计15分。每题有不止一个选项符合题意。每题全选对者得3分,选对但不全的得1分,错选或不答的得0分。
(多选)15.(3分)脑卒中是一种急性脑缺血性或脑出血性疾病,患者虽四肢和脊髓都没有损伤但四肢却不能运动。研究表明脑卒中出现血浆渗透压升高、代谢性酸中毒的患者死亡率明显增高,机体内环境稳态失调是脑卒中患者的主要死因。下列相关叙述正确的是( )
A.内环境酸碱平衡的维持与肺和肾脏两种器官密切相关
B.患者出现的症状表明脊髓控制的运动受到大脑的调控
C.血液中含氧不足可能是引起代谢性酸中毒的重要原因
D.脑卒中患者只有神经系统功能受损不影响内分泌功能
【分析】内环境稳态是指正常机体通过调节作用,使各个器官、系统的协调活动,共同维持内环境相对稳定的状态,内环境稳态的实质是内环境各种成分和理化性质都处于动态平衡中。
【解答】解:A、呼吸性碱中毒,因此两种器官与内环境酸碱平衡的维持密切相关;
B、题干信息可以说明脊髓控制的运动受到大脑的调控;
C、血液中含氧不足会引起机体呼吸加深加快,使CO2大量排出,造成血浆pH升高;
D、脑卒中患者神经系统功能受损会影响内分泌功能。
故选:AB。
【点评】本题主要考查动物生命活动的调节的相关知识,意在考查考生的识记能力与理解能力,难度中等。
(多选)16.(3分)下列关于周围神经系统的叙述,错误的是( )
A.周围神经系统是由脑神经和脊神经组成
B.脑神经和脊神经中都含有传入神经和传出神经
C.脑神经与脑相连只分布在头面部,没有支配内脏器官的神经
D.脊神经主要分布在躯干和四肢,只负责管理躯干和四肢的运动
【分析】神经系统包括中枢神经系统和外周神经系统,中枢神经系统由脑和脊髓组成,脑分为大脑、小脑和脑干;外周神经系统包括脊神经、脑神经、自主神经,自主神经系统包括交感神经和副交感神经。交感神经和副交感神经是调节人体内脏功能的神经装置,所以也叫内脏神经系统,因为其功能不完全受人类的意识支配,所以又叫自主神经系统,也可称为植物性神经系统。
【解答】解:A、由脑发出的脑神经和由脊髓发出的脊神经是神经系统的周围部分,A正确;
B、外周神经系统分布在全身各处,它们都含有传入神经(感觉神经)和传出神经(运动神经);
C、脑神经有12对,分布在头面部,有支配内脏器官的神经;
D、脊神经有31对、四肢,也含有支配内脏器官的神经。
故选:CD。
【点评】本题考查学生对神经系统结构相关知识的了解,要求学生掌握周围神经系统的组成和分布,属于识记层次的内容,难度较易。
(多选)17.(3分)如图为影响人体血糖调节的因素及有关激素发挥作用的过程示意图,图中字母表示物质,丙和丁代表不同细胞。下列相关叙述错误的是( )
A.正常机体中对胰岛素分泌起影响作用的物质只有葡萄糖和神经递质
B.图中的下丘脑相应区域被破坏,血糖调节能力不会完全丧失
C.图中丙细胞膜上的受体受到抗体攻击后引起的糖尿病是一种自身免疫病
D.图中丁细胞只可以表示胰岛A细胞,不能表示其他细胞
【分析】由图示可知:丙为胰岛B细胞,a为胰岛素;丁为胰岛A细胞、肾上腺髓质细胞、甲状腺细胞等,b为胰高血糖素、肾上腺素、甲状腺激素等。
【解答】解:A、正常机体中对胰岛素分泌起影响作用的物质除了有葡萄糖和神经递质,A错误;
B、由图示可知,血糖还可以直接刺激胰岛B细胞分泌胰岛素或胰岛A细胞分泌胰高血糖素进行血糖调节,B正确;
C、图中丙细胞膜上的受体受到抗体攻击后,从而引起的糖尿病是一种自身免疫病;
D、图中丁细胞分泌的激素可以升高血糖浓度、肾上腺髓质细胞,D错误。
故选:AD。
【点评】本题考查了血糖调节的相关知识,意在考查考生理解所学知识要点,把握知识间内在联系的能力;能运用所学知识,对生物学问题作出准确的判断,难度适中。
(多选)18.(3分)如图为抗原首次进入人体时,免疫系统清除抗原的部分过程示意图。下列相关叙述正确的是( )
A.细胞甲分裂分化为细胞乙,常需要两个信号的刺激
B.细胞甲为B淋巴细胞,细胞乙、丙都能接受抗原刺激
C.细胞丙参与的免疫过程一定属于人体的特异性免疫
D.细胞丙消化抗原—抗体后得到的部分产物可被细胞利用
【分析】据图分析可知,该图表示体液免疫过程,细胞甲表示B淋巴细胞,细胞乙表示浆细胞,细胞丙表示吞噬细胞。
【解答】解:A、B淋巴细胞初次受到病原体的刺激和辅助性T细胞表面特定分子发生变化并与B细胞结合,A正确;
B、由分析可知,浆细胞不能识别抗原;
C、吞噬细胞丙即参与特异性免疫,C错误;
D、细胞丙(吞噬细胞)消化抗原—抗体后得到的产物,另一部分排出体外。
故选:AD。
【点评】本题考查免疫调节的相关知识,意在考查学生的识记能力和判断能力,运用所学知识综合分析问题的能力是解答本题的关键。
(多选)19.(3分)下列关于植物激素的叙述,正确的是( )
A.植物激素是植物内分泌腺合成并分泌的小分子有机物
B.细胞分裂素可以延长蔬菜的贮藏时间,具有保鲜作用
C.乙烯能促进果实的成熟,所以在幼嫩的果实中含量较多
D.赤霉素和脱落酸在影响种子萌发的过程中呈现拮抗作用
【分析】不同植物激素的生理作用:
生长素:合成部位:幼嫩的芽、叶和发育中的种子。主要生理功能:生长素的作用表现为两重性,即:低浓度促进生长,高浓度抑制生长。
赤霉素:合成部位:幼芽、幼根和未成熟的种子等幼嫩部分。主要生理功能:促进细胞的伸长;解除种子、块茎的休眠并促进萌发的作用。
细胞分裂素:合成部位:正在进行细胞分裂的幼嫩根尖。主要生理功能:促进细胞分裂;诱导芽的分化;防止植物衰老。
脱落酸:合成部位:根冠、萎蔫的叶片等。主要生功能:抑制植物细胞的分裂和种子的萌发;促进植物进入休眠;促进叶和果实的衰老、脱落。
乙烯:合成部位:植物体的各个部位都能产生。主要生理功能:促进果实成熟;促进器官的脱落;促进多开雌花。
【解答】解:A、植物没有内分泌腺;
B、细胞分裂素的主要作用是促进细胞分裂,延缓叶片衰老的作用,具有保鲜作用;
C、乙烯有催熟果实的作用,在成熟的果实中含量较多;
D、赤霉素能促进种子的萌发,两者是拮抗作用。
故选:BD。
【点评】本题考查植物激素的作用,要求考生识记各植物激素的合成部位和作用,意在考查考生对基础知识的识记能力,难度不大。
三、非选择题:本部分包括5题,共计57分。
20.(11分)内环境是人体细胞生活的直接液体环境,正常情况下能够维持相对稳定的状态,这是人体完成各项生命活动的必要条件。图1为内环境稳态与相关系统的功能关系模式图;图2是人体体液之间的关系模式图,a~e代表人体不同部位的体液。请回答下列问题:
(1)人体各器官、系统协调一致地进行,是维持内环境稳态的基础。图1中1、2分别是 消化 系统、 循环 系统。
(2)图2中d表示 淋巴液 ,能表示细胞内液的是 c和e 。
(3)尝试构建人体肝脏内部分体液间O2、CO2扩散的模型(如图3所示,说明:在图形框间用实线箭头表示O2扩散方向,用虚线箭头表示CO2扩散方向;不考虑CO2进入成熟红细胞内液)。
(4)肌细胞会因无氧呼吸产生乳酸,乳酸进入血浆后,会使血浆pH下降 碳酸氢钠 发生反应,使血浆的pH维持相对稳定。
(5)维持内环境相对稳定,除了图1中所示的器官、系统的协调活动外,还必须在 神经—体液—免疫 的调节网络下进行。
(6)某人长期营养不良,血浆渗透压会 减小 (填“增大”、“减小”或“不变”),最终导致组织水肿。当细胞外液渗透压发生变化时,细胞内液的渗透压 会 (填“会”或“不会”)发生变化。
【分析】图1中2处于循环中,说明2是循环系统;1进入内环境,说明1是消化系统;3可以出内环境,说明是泌尿系统;4与内环境有双向的箭头,说明是泌尿系统。图2中b到d的箭头是单向的,说明b是组织液,d是淋巴液,a是血浆,c和e都是细胞内液。
【解答】解:(1)根据图1分析,在图1中6处于循环中;1只进入内环境;3出内环境;8与内环境有双向的箭头。
(2)根据图2分析,图2中b到d的箭头是单向的,d是淋巴液,因为血浆,故c和e都是细胞内液。
(3)肝脏细胞属于组织细胞,与组织液双向交换物质,但是成熟红细胞与血浆是单向交换
(4)肌细胞会因无氧呼吸产生乳酸,乳酸进入血浆后,但乳酸可以与血浆中碱性物质碳酸氢钠、水,二氧化碳随呼吸排出。
(5)机体维持内环境稳态的主要调节机制是神经—体液—免疫调节网络。
(6)某人长期营养不良,血浆蛋白减少,最终导致组织水肿,细胞内液的渗透压也会发生变化。
故答案为:
(1)消化 循环
(2)淋巴液 c和e
(3)
(4)碳酸氢钠
(5)神经—体液—免疫
(6)减小 会
【点评】本题考查内环境的相关知识,意在考查学生的识记能力和判断能力,运用所学知识综合分析问题的能力是解答本题的关键。
21.(12分)图1是用橡皮锤轻轻叩击膝盖下面的韧带引起膝跳反射的示意图,图2是突触结构局部放大示意图。请回答下列问题:
(1)图1中,叩击引起的膝跳反射属于 条件 反射。叩击使伸肌受到牵拉,刺激其中的肌梭(感受器)产生兴奋,使传出神经元A兴奋引起伸肌 收缩 (填“收缩”或“舒张”),还使图中抑制性中间神经元产生 兴奋 (填“兴奋”或“抑制”)后释放神经递质,进而导致传出神经元B支配的屈肌 舒张 (填“收缩”或“舒张”),从而协调完成膝跳反射活动。
(2)图2中,细胞X产生兴奋时,兴奋部位的膜内为 正 (填“正”或“负”)电位。当兴奋沿着轴突传导至轴突末梢时,轴突末梢对Ca2+的通透性增大使其大量内流,Ca2+进入突触小体内的主要作用是促进 突触小泡 与①融合。大多数神经递质是小分子物质,但大多以胞吐作用释放到[②] 突触间隙 中。在①处发生的信号转换是 化学信号→电信号 (用文字和箭头表示)。
(3)已知细胞外钙离子较多时会在膜上形成屏障,使钠离子内流减少。若某测试者血钙含量偏高,在进行膝跳反射实验时 收缩无力 。
(4)研究表明,在突触小体未产生动作电位的情况下,用微电极在细胞Y上也会记录到随机产生的、幅度几乎相等的微小电位变化 ①③ (填序号)。
①细胞Y内的K+不断持续少量外流造成静息电位的连续波动变化
②未刺激时突触小泡也会随机与突触前膜融合,会释放少量神经递质引起微小电位变化
③发挥作用后的神经递质没有被彻底降解,极微量的神经递质引起微小的电位变化
④因某种原因细胞Y膜上的离子通道透性增大,少量Na+内流引起微小的电位变化
(5)在某些突触中,突触小体产生动作电位后,细胞Y上记录到电位负值增大的抑制性突触后电位(IPSP)+通道和Cl﹣通道都参与了IPSP的形成,IPSP产生的机理可能是 K+通过K+通道大量外流或Cl﹣通过Cl﹣通道大量内流,膜内外的电位差增大 。
【分析】神经调节的基本方式是反射,反射活动的结构基础称为反射弧,包括感受器、传入神经、神经中枢、传出神经和效应器。反射必须通过反射弧来完成,缺少任何一个环节反射活动都不能完成,因此,该反射的神经结构是反射弧。神经冲动产生和传导的顺序是:感受器→传入神经→神经中枢→传出神经→效应器。
【解答】解:(1)反射弧结构包括感受器、传入神经、传出神经和效应器五部分。叩击使图1中的伸肌受到牵拉,即感受器产生兴奋,结果除了使传出神经元兴奋引起伸肌收缩外,进而导致传出神经元支配的屈肌舒张。
(2)图2中,细胞X产生兴奋时。当兴奋沿着轴突传导至轴突末梢时6+的通透性增大使其大量内流,Ca2+进入突触小体内的主要作用是促进突触小泡与①突触前膜融合。大多数神经递质是小分子物质。在①突触前膜处发生的信号转换是神经递质的化学信号→膜电位的电信号。
(3)图2中突触小泡内的神经递质通过胞吐释放到突触间隙,再通过扩散作用到达突触后膜,导致突触后膜兴奋+大量内流;已知细胞外钙离子较多时会在膜上形成屏障。若某测试者血钙含量偏高,图8中伸肌等相关肌群将表现为收缩力度减小。
(4)当细胞Y内的K+不断持续少量外流造成静息电位的连续波动变化或发挥作用后的神经递质没有被彻底降解,极微量的神经递质引起微小的电位变化,用微电极在细胞Y上记录到随机产生的。
(5)突触小体产生动作电位后,为了恢复静息电位K+通过K+通道大量外流或Cl﹣通过Cl﹣通道大量内流,都会加剧膜内外的电位差。
故答案为:
(1)条件;收缩;舒张
(2)正;突触小泡;化学信号→电信号
(3)收缩无力
(4)①③
(5)K+通过K+通道大量外流或Cl﹣通过Cl﹣通道大量内流,膜内外的电位差增大
【点评】本题主要考查兴奋的传递,意在考查考生获取信息的能力,以及能运用所学知识与观点,通过比较、分析与综合等方法对某些生物学问题进行解释、推理,做出合理的判断或得出正确的结论的能力。
22.(12分)甲状腺激素(TH)作用于体内几乎所有的细胞,能使靶细胞代谢速率加快,产热量增加。图1为TH分泌的调节途径示意图,请回答下列问题:
(1)寒冷环境中,机体冷觉感受器兴奋,通过相关神经传递到下丘脑的 体温调节中枢 ,经分析和综合后再经下丘脑—垂体—甲状腺轴的 分级 调节作用,TH分泌增加,TH作用于某些靶细胞后(UCP),导致有机物氧化分解释放的能量无法转化成 ATP 中的化学能,而以热能的形式释放。
(2)当血液中的TH浓度增高时,会抑制 下丘脑和垂体 的活动,使TH含量维持正常生理水平。该过程中,垂体分泌TSH可受到TRH和TH的调节 TRH和TH的受体 。
(3)TH必须通过TH转运体穿过血—脑和血—脑脊液屏障进入TRH神经元才能发挥调控作用,该过程如图2所示,T3和T4为甲状腺分泌的两种有活性的甲状腺激素。
①TH进入伸长细胞,需膜上的TH转运体、消耗ATP,由此判断TH进入伸长细胞内的方式是 主动运输 。
②TRH神经元位于 下丘脑 (填器官名称),进入该细胞中的T3与其 细胞核 内的受体(T3﹣TR)以及辅因子结合,调控TRH基因的表达。
③伸长细胞的焦谷氨酰肽酶1(PPI)能降解释放的TRH,其意义是 调控TRH浓度,使其含量保持相对稳定 。
(4)人类促甲状腺激素(TSH)含α、β两条肽链,两条肽链只有结合在一起才有活性。TSH的α链与人绒毛膜促性腺激素(hCG) hCG的α链与TSH的β链结合 ,形成类似于TSH的物质,促进 甲状腺激素的分泌 。
(5)在甲亢患者的体内,产生了刺激甲状腺免疫球蛋白(TSI),其化学结构与TSH相似,刺激甲状腺细胞持续分泌激素。故虽然甲状腺激素的分泌存在反馈调节,但由于 TSI持续作于甲状腺细胞上的TSH受体 ,导致甲亢患者体内的甲状腺激素总是处于较高水平。
【分析】甲状腺激素的分级调节过程:寒冷时,下丘脑分泌促甲状腺激素释放激素(TRH)促进垂体分泌促甲状腺激素(TSH),促进甲状腺分泌甲状腺激素,甲状腺激素促进代谢增加产热;当甲状腺激素含量过多时,会反过来抑制下丘脑和垂体的分泌活动,这叫做负反馈调节。
【解答】解:(1)寒冷环境中,机体皮肤冷觉感受器兴奋,经分析和综合后再经下丘脑—垂体—甲状腺轴的 分级调节作用,TH作用于某些靶细胞后,导致有机物氧化分解释放的能量无法转化成ATP中的化学能,从而维持体温。
(2)当血液中的TH浓度增高时,会抑制下丘脑和垂体的活动。该过程中,所以垂体分泌TSH可受到TRH和TH的调节。
(3)①主动运输需要载体协助并消耗能量;TH进入伸长细胞、消耗ATP。
②由图1和图2可知,TRH由下丘脑分泌,进入该细胞中的T2与其细胞核内的受体(T3﹣TR)以及辅因子结合。
③伸长细胞的焦谷氨酰肽酶1(PPI)能降解释放的TRH,其意义是调控TRH浓度,使其含量保持相对稳定。
(4)病理状态下高浓度的hCG使患者可能出现轻度甲亢症状的原因是hCG的α链与TSH的β链结合,形成类似于TSH的物质。
(5)在甲亢患者的体内,产生了刺激甲状腺免疫球蛋白(TSI),能与TSH竞争甲状腺细胞质膜上的受体。故虽然甲状腺激素的分泌存在反馈调节,导致甲亢患者体内的甲状腺激素总是处于较高水平。
故答案为:
(1)体温调节中枢 分级
(2)下丘脑和垂体 TRH和TH的受体
(3)主动运输 下丘脑 调控TRH浓度
(4)hCG的α链与TSH的β链结合 甲状腺激素的分泌
(5)TSI持续作于甲状腺细胞上的TSH受体
【点评】本题考查了体温调节的相关知识,意在考查考生理解所学知识要点,把握知识间内在联系的能力;能运用所学知识,对生物学问题作出准确的判断,难度适中。
23.(11分)新冠病毒进入机体可刺激机体产生IgM和IgG两类抗体,检测血清中的gM和IgG常作为诊断是否感染的指标之一。图1表示病毒感染及发病流程,图2表示多次免疫应答时机体产生抗体水平。请回答下列问题:
(1)对密切接触者实行一定时间集中医学观察的依据是 病毒感染后存在潜伏期 。接种新冠病毒疫苗者和既往感染新冠病毒者,原则上不以抗体检测作为诊断依据的原因是 这两种人群体内均有较高的抗体水平,容易造成误诊 。
(2)初次免疫应答首先产生 IgM 类抗体,该抗体主要分布在 血清 中。二次免疫应答时, 记忆B细胞 细胞受抗原刺激后增殖分化为浆细胞产生两种抗体。
(3)接种疫苗是预防感染新冠病毒的有效手段,接种第三针(加强针)疫苗的作用是 可以提高体内抗体水平,增强机体保护能力 。
(4)对某患者的四位密切接触者进行抗体检测,四人均未接种新冠疫苗也无既往新冠病毒感染病史,结果如表。
注:“﹣”表示未检出相应抗体;“+”表示检出相应抗体
从检测结果推测, 三人 已被感染,理由是 三人均已产生相应抗体 ;其中,首先被感染的最可能是 丙 。不能判断其余人员是否被感染,原因是 可能感染时间较短,机体没有产生相应抗体 ,需要通过核酸检测来进一步诊断。
【分析】体液免疫:病原体侵入机体后,一些病原体被树突状细胞、B细胞等抗原呈递细胞摄取,这为激活B细胞提供了第一个信号,抗原呈递细胞将抗原处理后呈递在细胞表面,然后传递给辅助性T细胞,辅助性T细胞表面的特定分子发生变化并与B细胞结合,这为激活B细胞提供了第二个信号,辅助性T细胞开始分裂、分化,并分泌细胞因子,B细胞受到两个信号的刺激后开始分裂、分化,大部分分化为浆细胞,小部分分化为记忆B细胞,细胞因子促进B细胞的分裂、分化过程,浆细胞产生和分泌大量抗体,抗体可以随体液在全身循环并与这种病原体结合,抗体与病原体结合可以抑制病原体增殖或对人体细胞的黏附。
【解答】解:(1)对密切接触者实行一定时间集中医学观察的依据是病毒感染后存在潜伏期。接种新冠病毒疫苗者和既往感染新冠病毒者,容易造成误诊。
(2)初次免疫应答首先产生IgM类抗体,该抗体主要分布在血清中,二次免疫应答时。
(3)接种第三针疫苗的作用是接种第三针疫苗属于三次免疫,可以提高体内抗体水平。
(4)由图中可知:乙、丙和丁三人都产生了相应的抗体。丙体内已无lgM抗体,说明丙感染时间较早。无法判断甲是否被感染,有可能感染时间过短。
故答案为:
(1)病毒感染后存在潜伏期 这两种人群体内均有较高的抗体水平
(2)IgM 血清
(3)可以提高体内抗体水平,增强机体保护能力
(4)三人 三人均已产生相应抗体 可能感染时间较短
【点评】本题考查免疫学的应用的相关知识,意在考查学生的识记能力和判断能力,运用所学知识综合分析问题的能力。
24.(11分)为研究生长素类生长调节剂NAA对某植物插条生根的影响,实验小组按表格进行了实验,请回答下列问题:
(1)完善补充实验操作步骤:① 蒸馏水 、② 等量蒸馏水 。
(2)本实验的自变量是 不同浓度的NAA溶液 ,插条带有一定数目芽的目的是 提高存活率 。
(3)该实验结果说明 生长素类生长调节剂NAA对插条生根的作用具有两重性 ;根据该实验结果 不能 (填“能”或“不能”)确定促进该植物插条生根的最适NAA浓度。
(4)有人提出插条生根可能需要光照,为此开展了如下探究实验。
实验步骤:
①将用适宜浓度NAA溶液处理过的生理状态相同插条随机均分为甲、乙两组,分别扦插在潮湿沙土中。
②甲组置于光照条件下培养,乙组置于 黑暗 条件下培养,其他条件 相同且适宜 。
③培养一段时间后, 分别计数甲、乙两组插条的生根数目 。
预期实验结果和结论: a.如果甲组的插条生根数目高于乙组,则光照有利于插条生根;
b.如果甲组的插条生根数目低于乙组,则黑暗有利于插条生根;
c.如果甲乙两组的插条生根数目相当,则光照、黑暗对插条生根没有影响 。
【分析】分析柱形图:A组生长素类生长调节剂NAA浓度为0,作为对照组;与A组相比,B~E组的生长素类生长调节剂NAA均促进生根,而F组的生长素类生长调节剂NAA抑制生根,说明生长素作用具有两重性。
【解答】解:(1)根据题意可知A组为对照组,应该用蒸馏水处理。
(2)该实验研究生长素类生长调节剂NAA对某植物插条生根的影响,所以该实验的自变量是不同浓度的NAA溶液,选择的植物插条一般带有一定的芽或叶,因此选择的植物插条一般带有一定的芽或叶。
(3)该实验结果说明:F组生根数目少于A组,说明生长素类生长调节剂NAA对插条生根的作用具有两重性,所以可确定促进插条生根的最适2,但不能确定促进该植物插条生根的最适NAA浓度。
(4 )②为研究插条生根可能需要光照,所以应设置有无光照作为自变量进行设计实验,乙组则置于黑暗条件下培养,保持其它条件相同且适宜。
③培养一段时间后,分别计数甲乙两组插条生根数目,则光照有利于插条生根,则黑暗有利于插条生根,则光照。
故答案为:
(1)蒸馏水 等量蒸馏水处理
(2)不同浓度的NAA溶液 带有一定的芽或叶的插条扦插成活率比不带芽或叶的插条成活率高
(3)生长素类生长调节剂NAA对插条生根的作用具有两重性 不能
(4)黑暗 相同且适宜
预期实验结果和结论:a.如果甲组的插条生根数目高于乙组,则光照有利于插条生根,则黑暗有利于插条生根,则光照选项
长期吸入高浓度PM2.5影响
推论
A
损害呼吸道黏膜
影响非特异性免疫
B
改变T细胞数目
影响特异性免疫
C
刺激B细胞增殖分化
影响细胞免疫
D
导致抗体水平升高
影响体液免疫
密切接触者
甲
乙
丙
丁
IgM
+
﹣
﹣
+
IgG
+
﹣
+
﹣
组别
A组
B组
C组
D组
E组
F组
配制不同浓度的NAA溶液(浓度为相对值)
①
30
60
90
120
150
选择插条
选取该植物生长日期、带芽数目等相同的适宜插条若干支,随机分成六等份,并编号
浸泡插条
分别用②相应浓度NAA溶液浸泡插条12h
扦插及培养
浸泡后的插条扦插在潮湿沙土中,培养时间及其他条件均相同
实验结果
比较项目
神经调节
体液调节
作用途径
反射弧
体液运输
反应速度
迅速
较缓慢
作用范围
准确、比较局限
较广泛
作用时间
短暂
比较长
选项
长期吸入高浓度PM2.5影响
推论
A
损害呼吸道黏膜
影响非特异性免疫
B
改变T细胞数目
影响特异性免疫
C
刺激B细胞增殖分化
影响细胞免疫
D
导致抗体水平升高
影响体液免疫
密切接触者
甲
乙
丙
丁
IgM
+
﹣
﹣
+
IgG
+
﹣
+
﹣
组别
A组
B组
C组
D组
E组
F组
配制不同浓度的NAA溶液(浓度为相对值)
①
30
60
90
120
150
选择插条
选取该植物生长日期、带芽数目等相同的适宜插条若干支,随机分成六等份,并编号
浸泡插条
分别用②相应浓度NAA溶液浸泡插条12h
扦插及培养
浸泡后的插条扦插在潮湿沙土中,培养时间及其他条件均相同
实验结果
江苏省南京市五校2023-2024学年高二下学期期初调研测试生物试卷(Word版附答案): 这是一份江苏省南京市五校2023-2024学年高二下学期期初调研测试生物试卷(Word版附答案),共11页。试卷主要包含了单项选择题,多项选择题,非选择题等内容,欢迎下载使用。
13,江苏省南京市2023-2024学年高一上学期期末学情调研测试生物试题: 这是一份13,江苏省南京市2023-2024学年高一上学期期末学情调研测试生物试题,共25页。试卷主要包含了选择题,非选择题等内容,欢迎下载使用。
江苏省南京市六校2023-2024学年高一上学期期中联合调研生物试卷(含答案): 这是一份江苏省南京市六校2023-2024学年高一上学期期中联合调研生物试卷(含答案),共21页。试卷主要包含了单选题,读图填空题,实验探究题等内容,欢迎下载使用。

