所属成套资源:全套2023-2024学年高二上学期期中考试生物试题含答案
2023-2024学年河北省保定市一中六校联盟高二上学期期中考试生物含答案
展开
这是一份2023-2024学年河北省保定市一中六校联盟高二上学期期中考试生物含答案,共40页。试卷主要包含了本试卷分选择题和非选择题两部分,答题前,考生务必用直径0,本卷命题范围,5℃±0,00,33,67等内容,欢迎下载使用。
考生注意:
1.本试卷分选择题和非选择题两部分。满分100分,考试时间75分钟。
2.答题前,考生务必用直径0.5毫米黑色墨水签字笔将密封线内项目填写清楚。
3.考生作答时,请将答案答在答题卡上。选择题每小题选出答案后,用2B铅笔把答题卡上对应题目的答案标号涂黑;非选择题请用直径0.5毫米黑色墨水签字笔在答题卡上各题的答题区域内作答,超出答题区域书写的答案无效,在试题卷、草稿纸上作答无效。
4.本卷命题范围:选择性必修1。
一、单项选择题:本题共13小题,每小题2分,共26分,在每小题给出的四个选项中,只有一项是符合题目要求的。
1. 内环境稳态是指在正常生理情况下机体内环境的各种成分和理化性质在一定范围内波动的现象。下列有关内环境及内环境稳态的叙述,正确的是( )
A. 神经调节是机体维持内环境稳态的主要调节机制
B. 呼吸作用产生的CO2进入血液可参与体液调节
C. 组织液增加引起的下肢水肿一定是由肾功能障碍导致的
D. 体内癌细胞的清除过程体现了机体具有免疫自稳的功能
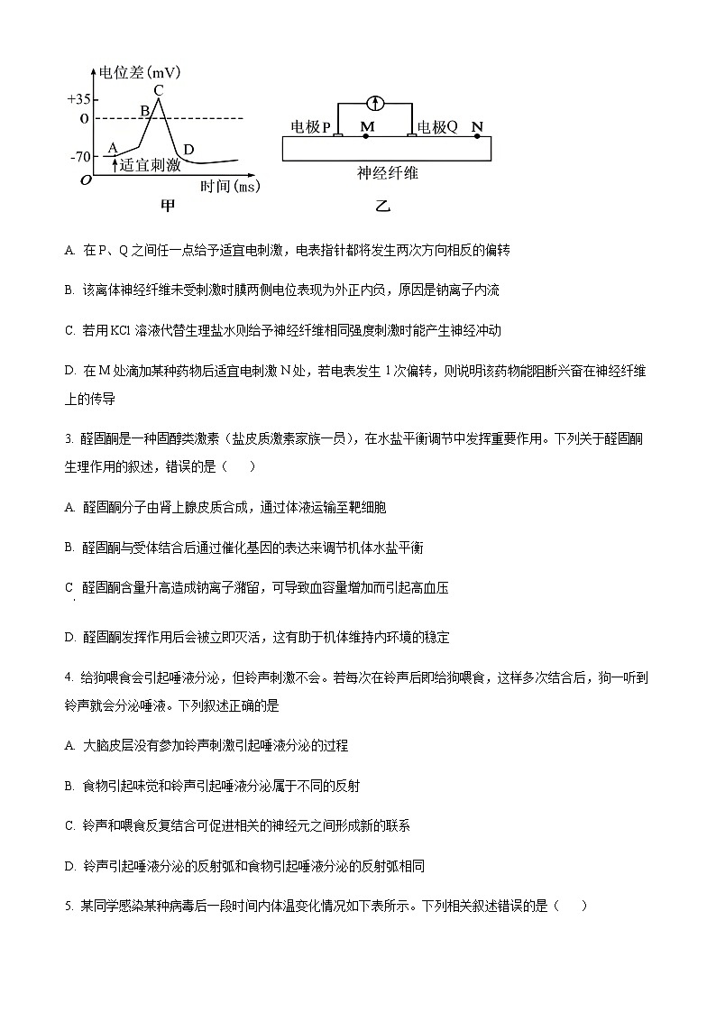
2. 图甲表示置于生理盐水中的离体神经纤维,受刺激前后膜两侧电位变化情况;图乙表示用电表测定神经纤维膜外电位差的装置。下列叙述正确的是( )
A. 在P、Q之间任一点给予适宜电刺激,电表指针都将发生两次方向相反的偏转
B. 该离体神经纤维未受刺激时膜两侧电位表现为外正内负,原因是钠离子内流
C. 若用KCl溶液代替生理盐水则给予神经纤维相同强度刺激时能产生神经冲动
D. 在M处滴加某种药物后适宜电刺激N处,若电表发生1次偏转,则说明该药物能阻断兴奋在神经纤维上的传导
3. 醛固酮是一种固醇类激素(盐皮质激素家族一员),在水盐平衡调节中发挥重要作用。下列关于醛固酮生理作用的叙述,错误的是( )
A. 醛固酮分子由肾上腺皮质合成,通过体液运输至靶细胞
B. 醛固酮与受体结合后通过催化基因的表达来调节机体水盐平衡
C 醛固酮含量升高造成钠离子潴留,可导致血容量增加而引起高血压
D. 醛固酮发挥作用后会被立即灭活,这有助于机体维持内环境的稳定
4. 给狗喂食会引起唾液分泌,但铃声刺激不会。若每次在铃声后即给狗喂食,这样多次结合后,狗一听到铃声就会分泌唾液。下列叙述正确的是
A. 大脑皮层没有参加铃声刺激引起唾液分泌的过程
B. 食物引起味觉和铃声引起唾液分泌属于不同的反射
C. 铃声和喂食反复结合可促进相关的神经元之间形成新的联系
D. 铃声引起唾液分泌的反射弧和食物引起唾液分泌的反射弧相同
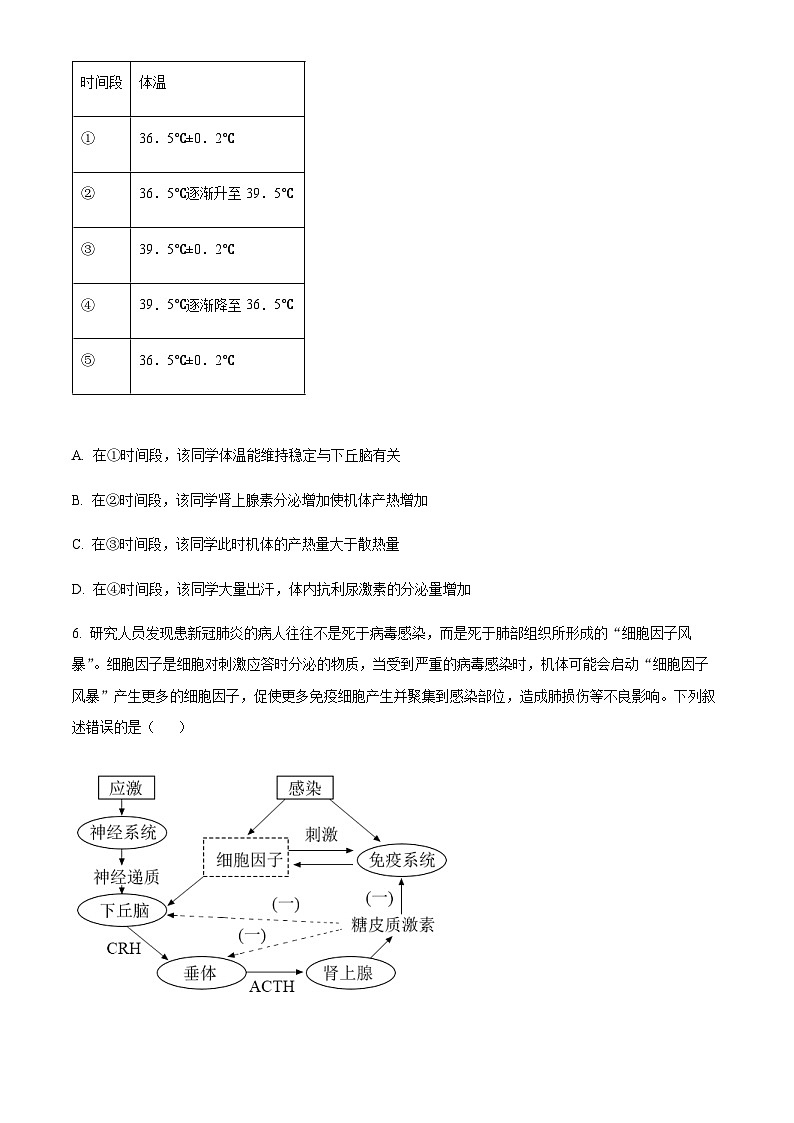
5. 某同学感染某种病毒后一段时间内体温变化情况如下表所示。下列相关叙述错误的是( )
A. 在①时间段,该同学体温能维持稳定与下丘脑有关
B. 在②时间段,该同学肾上腺素分泌增加使机体产热增加
C. 在③时间段,该同学此时机体的产热量大于散热量
D. 在④时间段,该同学大量出汗,体内抗利尿激素的分泌量增加
6. 研究人员发现患新冠肺炎的病人往往不是死于病毒感染,而是死于肺部组织所形成的“细胞因子风暴”。细胞因子是细胞对刺激应答时分泌的物质,当受到严重的病毒感染时,机体可能会启动“细胞因子风暴”产生更多的细胞因子,促使更多免疫细胞产生并聚集到感染部位,造成肺损伤等不良影响。下列叙述错误的是( )
A. 应激状态下,机体神经调节、体液调节和免疫调节的实现都离不开信息分子
B. 长期大剂量使用糖皮质激素可能导致肾上腺分泌能力减弱
C. “细胞因子风暴”产生过程中免疫细胞和“细胞因子”之间存在正反馈调节,导致机体稳态失调
D. 病毒感染通过促进CRH的分泌作用于垂体,使肾上腺产生糖皮质激素增多,进而增强免疫系统的功能
7. 机体合成的抗利尿激素不足或肾脏对抗利尿激素不敏感(肾性尿崩症)均会导致肾小管和集合管重吸收水功能性障碍。下列有关叙述错误的是( )
A. 抗利尿激素是由垂体细胞合成的肽类激素
B. 肾性尿崩症不能通过注射抗利尿激素进行治疗
C. 抗利尿激素增多,使得肾小管和集合管对水的重吸收能力增强
D. 肾脏对抗利尿激素不敏感可能是肾脏细胞缺乏抗利尿激素的受体
8. 下列有关免疫系统组成及免疫调节的叙述,合理的是( )
A. 免疫器官是免疫细胞生成、成熟或集中分布的场所
B. 溶菌酶和树突状细胞都没有特异性,不能参与特异性免疫
C. 抗体可在内环境与抗原结合,也可以进入细胞内与抗原结合
D. 活化的细胞毒性T细胞可直接杀死抗原呈递细胞呈递的病原体
9. 埃博拉出血热是一种丝状病毒感染导致的急性出血性、动物源性传染病,病死率高达50%~90%。疫苗可有效预防感染。下列相关叙述正确的是( )
A. 埃博拉病毒侵入机体后,其增殖所需模板、原料均由宿主细胞提供
B. 志愿者接种埃博拉疫苗后,机体能产生相应的抗体、记忆B细胞和记忆T细胞
C. 树突状细胞能将抗原暴露在细胞表面并呈递给其他细胞而淋巴细胞不能
D. 细胞毒性T细胞识别靶细胞表面发生变化的信号后,可在细胞因子作用下增殖分化
10. 艾滋病是由人类免疫缺陷病毒(HIV)引起的。下列有关艾滋病和HIV的叙述,错误的是( )
A. HIV和人体细胞的遗传物质中含有的五碳糖和碱基种类有差异
B. 被HIV攻击的辅助性T细胞分化成细胞毒性T细胞
C. 艾滋病患者常因免疫功能丧失而引起严重感染或恶性肿瘤
D. 艾滋病不是遗传病,但患病母亲生出患病孩子的可能性较大
11. 胰岛素依赖型糖尿病是患者体内某种T细胞过度激活为细胞毒性T细胞后,选择性地与胰岛β细胞接触,导致胰岛β细胞死亡而发病。临床上可通过注射免疫抑制剂缓解该糖尿病症状。下列叙述正确的是( )
A. 该病与系统性红斑狼疮属于同一类免疫失调疾病
B. 患者症状缓解的检测指标是血液中胰岛素水平高于健康人
C. 胰岛β细胞死亡的原因是细胞毒性T细胞产生的抗体与之结合
D. 治疗该病的过程不会导致患者免疫能力的改变
12. 某同学设计了如图1所示的实验来探究单侧光和重力对植物生长的影响,生长素浓度与植物生长的关系如图2所示。下列相关叙述错误的是( )
A. 若探究重力和单侧光哪个对植物的向性运动影响更大,需分析图1中a和b的实验结果
B. 若要验证植物具有向光弯曲生长的特性,分析图1中c和d的实验结果即可
C. 若图1d装置中茎的背光侧生长素的浓度为2m,则向光侧生长素浓度可能大于m小于g
D. 若图la装置中植物茎近地侧生长素浓度为2m,则远地侧生长素浓度大于0小于m
E.
13. 高等植物的生长发育受到环境因素的调节,光照、温度、重力对植物生长发育的调节作用尤为重要,下列相关叙述错误的有( )
①对植物来说,光只是提供能量②光敏色素是一类色素—蛋白复合体,主要吸收红光和远红光③接受到光照射时,光敏色素的结构会发生变化④植物分布的地域性很大程度上就是由光照决定的⑤高等植物正常生长发育需要各个器官、组织、细胞之间的协调和配合⑥年轮、春化作用均能说明温度参与植物生长发育的调节⑦植物对重力的感受是通过平衡石细胞来实现的
A. 一项B. 二项C. 三项D. 四项
二、多项选择题:本题共5小题,每小题3分,共15分,在每小题给出的四个选项中,有两个或两个以上选项符合题目要求,全部选对得3分,选对但不全的得1分,有选错的得0分。
14. 神经系统对内脏活动的调控存在着分级调节,下列相关叙述不正确的是()
A. 神经系统对内脏活动进行调节的结构基础是反射弧
B. 没有高级中枢的调控,排尿反射将不能进行
C. 自主神经系统不受大脑皮层等高级中枢控制
D. 内脏活动只受交感神经或副交感神经的单一控制
15. 下图是外源性致敏原引起哮喘的示意图。当外源性致敏原首次进入机体后,会使机体产生相应的浆细胞分泌相应的抗体,抗体可被吸附在肺组织中肥大细胞的表面,当该致敏原再一次进入机体后,可促使肥大细胞放出组织胺、白三烯等各种过敏介质。下列叙述正确的是( )
A. 哮喘是人体的一种异常免疫应答现象
B. 临床药物可以通过抑制过敏介质的释放来治疗哮喘
C. 浆细胞识别致敏原后才能够分泌特异性抗体
D. 过敏介质需要与受体结合才能发挥效应
16. 食物的气味,进食等刺激通过迷走神经调节人体胰液分泌,作为主要传出神经的迷走神经有两个作用途径:途径1是直接刺激胰腺分泌胰液;途径2是刺激胃酸分泌,胃酸进入小肠后刺激小肠黏膜上皮细胞分泌促胰液素,胰腺细胞在促胰液素刺激下分泌胰液。下列相关说法正确的是( )
A. 途径1作用途径是反射弧,作用时间比较长
B. 通过途径2促进胰液分泌是神经一体液调节
C. 迷走神经细胞和胰腺细胞之间形成突触结构
D. 促胰液素在完成刺激胰腺细胞后,不会立即失活
17. 如图为人体神经系统对排尿控制的示意图,其中尿道内、外括约肌都是一种环形肌肉,逼尿肌则分布于膀胱壁。下列相关叙述错误的是( )
A. 图中的脊髓对膀胱缩小的控制是由交感神经控制的
B. 人体在排尿反射的过程中,相关的兴奋可以双向传导
C. 神经递质的释放和通过突触间隙都需要细胞有氧呼吸产生的ATP
D. 正常人因紧张而产生尿失禁,说明大脑对脊髓短暂失去控制功能
18. 某生物兴趣小组同学进行了探究环境因素对油麦菜种子萌发率影响的实验,实验结果如下表所示(26℃为当地正常环境温度)。下列相关分析错误的是( )
A. 该实验说明常温下光照可促进油麦菜种子的萌发
B. 该实验说明低温下光照对油麦菜种子的萌发影响较小
C 与常温相比,光照或黑暗条件下,低温处理均会抑制油麦菜种子萌发
D. 油麦菜种子萌发受光照和温度的调控作用,但不受基因表达的调控
三、非选择题:本题共5小题,共59分。
19. 养生是人们通过调节个人生活习惯、心理状态等方式,为达到保健目的进行的一种身心养护活动,其中一个重要的原理就是维持内环境的稳态。图中A、B、C代表组织细胞细胞或结构,1、2、3、4代表体液类型。请据图回答下列问题:
(1)图中毛细血管壁细胞生活的具体内环境是_____(填名称)。
(2)内环境不仅为细胞提供液体的直接生活环境,还是_____。一般情况下,内环境三者成分上的主要区别是1中有_____,1的渗透压的大小主要与_____的含量有关。
(3)人体进行呼吸作用所需的气体通过_____等系统才能到达各组织细胞;血液中的O2被组织细胞中的线粒体利用至少需要通过_____层磷脂双分子层;若图示结构位于肝脏组织,则_____(填序号)处的O2浓度最低。
(4)若图示代表肝局部结构模式图,那么在人体饥饿状态下,与A端液体相比,B端液体葡萄糖含量会_____(填“增加”“减少”或“不变”)。
(5)养生,就是科学合理地运用_____调节网络使各器官、系统之间相互协调、相互配合,达到维持内环境稳态的目的,因为内环境稳态是_____的必要条件。
20. 妊娠后孕妇会产生一系列生理变化,葡萄糖需要量增加、胰岛素抵抗增强和胰岛素分泌相对不足,导致部分孕妇发生妊娠期糖尿病。人体血糖调节的过程如图所示,回答下列问题:
(1)人体血糖平衡调节的中枢甲为_____;胰岛素分泌量增加时,A过程包括_____,反之则导致血糖含量升高,此过程的调节方式为_____。胰岛组织含有丰富的血管,这有利于_____。
(2)研究发现孕妇的雌激素水平升高使胰岛素作用的靶器官对胰岛素敏感性下降,表现为组织细胞吸收利用葡萄糖的量_____(填“增加”或“减少”),肝脏中糖原分解为葡萄糖的抑制作用_____(填“增加”或“减弱”)。
(3)乙为_____,其分泌的肾上腺素与胰高血糖素在升高血糖方面具有_____。
(4)临床上2型糖尿病又称成人发病型糖尿病。药物X具有很好的降血糖作用,科研人员利用2型糖尿病模型鼠进行药物X降糖实验。实验材料和试剂:2型糖尿病模型鼠、药物X溶液和生理盐水。请设计实验证明药物X对2型糖尿病具有降血糖作用。
实验思路:_____。
21. 目前的生理学观点认为,神经—体液—免疫调节网络是机体维持稳态的主要调节机制。如图为下丘脑与部分其他内分泌腺或效应功能关系示意图,A~E代表相关激素,结合所学知识,回答下列问题:
(1)下丘脑和垂体能及时有效地调节甲状腺的分泌量,说明C的分泌存在____调节,图中虚线所示箭头表示C的增加又会反过来调节下丘脑与垂体的分泌量,说明它们还存在____调节作用,对于维持动物体内激素C的含量具有重要的意义。
(2)寒冷环境中,机体散热量____(填“大于”“等于”或“小于”)炎热环境中的散热量,且激素____(填字母)的分泌量将会增加,人在寒冷环境中比在炎热环境精力更集中、兴奋性更高的主要原因是 ___。
(3)手术中常用麻醉剂来阻断痛觉的传导。科研小组给某人踝关节处注入局部麻醉剂,使其踝关节处暂时失去了痛觉,但还能运动,请从反射弧结构的角度分析,该局部麻醉药作用的结构可能有____。
22. 如图1表示病菌感染人体后,免疫细胞作出应答反应的部分过程;图2表示将抗原注射到兔体内后抗体的产生量的变化,当注入抗原X,抗体产生量的变化用曲线A表示。请回答下列问题:
(1)图1中既参与体液免疫,也参与细胞免疫的细胞是_____(填序号),在图1所示的免疫应答过程中该细胞的作用是_____。
(2)当机体受到同种抗原再次刺激时,记忆B细胞的细胞周期将_____(填“变短”“变长”或“基本不变”)。
(3)图2中,若第8天,同时注射抗原X和抗原Y,则表示针对抗原X、抗原Y的抗体的产生量的曲线分别是_____,其中针对抗原X的免疫反应的特点有_____。
(4)新型冠状病毒与病菌在免疫学上都可被称作_____,前者主要通过呼吸道侵入人体,当其侵入人体后寄生在宿主细胞中,_____能识别被寄生的宿主细胞,并与之密切接触,使其裂解死亡;新型冠状病毒被释放出来,而后会被_____(填“细胞”或“体液”)免疫产生的_____所凝集,使之失去侵染能力,最后被_____吞噬消化。
23. 烟草的生长、发育极易受到不良环境的影响,导致烟叶产量和品质下降。烟草对不利环境因素的抗性主要受植物激素的调控。植物激素脱落酸参与植物生长发育的调节,为探究脱落酸在烟草低温胁迫后的作用,某科研小组进行了相关实验。
实验材料:长势相同的烟草苗若干株:人工恒温箱、脱落酸、无菌水。
实验步骤:
①选取长势相同的烟草苗若干株,放在人工恒温箱中进行低温处理后取出并均分为五组(A~E);
②将A组烟草苗用适量的无菌水处理,B~E组烟草苗分别放置在与无菌水等量的10mg/L、20mg/L、30mg/L、40mg/L的脱落酸溶液中处理相同时间;
③将五组烟草苗置于相同且适宜的条件下进行培养,十天后统计烟草叶片的冻伤率及植株恢复率,结果如图所示。
(1)脱落酸的合成部位主要是_____,在烟草种子萌发过程中脱落酸与赤霉素发挥作用的效果_____(填“相同”或“相反”)。一般来说,烟草生长发育过程中植物激素并不是单独起作用,而是_____。
(2)实验中选取长势相同的烟草苗及置于相同且适宜环境培养的目的是_____。据图可知,在烟草低温胁迫后脱落酸的作用表现_____两方面。实验结果_____(填“体现了”或“未体现”)脱落酸对植株恢复率具有低浓度促进、高浓度抑制的特点,理由是_____。
(3)某同学根据实验结果认为最有利于低温胁迫后烟草恢复的脱落酸浓度为30mg/L是不准确的,理由是_____。
六校联盟高二年级期中联考
生物学
考生注意:
1.本试卷分选择题和非选择题两部分。满分100分,考试时间75分钟。
2.答题前,考生务必用直径0.5毫米黑色墨水签字笔将密封线内项目填写清楚。
3.考生作答时,请将答案答在答题卡上。选择题每小题选出答案后,用2B铅笔把答题卡上对应题目的答案标号涂黑;非选择题请用直径0.5毫米黑色墨水签字笔在答题卡上各题的答题区域内作答,超出答题区域书写的答案无效,在试题卷、草稿纸上作答无效。
4.本卷命题范围:选择性必修1。
一、单项选择题:本题共13小题,每小题2分,共26分,在每小题给出的四个选项中,只有一项是符合题目要求的。
1. 内环境稳态是指在正常生理情况下机体内环境的各种成分和理化性质在一定范围内波动的现象。下列有关内环境及内环境稳态的叙述,正确的是( )
A. 神经调节是机体维持内环境稳态的主要调节机制
B. 呼吸作用产生的CO2进入血液可参与体液调节
C. 组织液增加引起的下肢水肿一定是由肾功能障碍导致的
D. 体内癌细胞清除过程体现了机体具有免疫自稳的功能
【答案】B
【解析】
【分析】关于“内环境稳态的调节”应掌握以下几点:
(1)实质:体内渗透压、温度、pH等理化特性和化学成分呈现动态平衡的过程;
(2)定义:在神经系统和体液的调节下,通过各个器官、系统的协调活动,共同维持内环境相对稳定的状态;
(3)调节机制:神经-体液-免疫调节网络;
(4)层面:水、无机盐、血糖、体温等的平衡与调节;
(5)意义:机体进行正常生命活动的必要条件。
【详解】A、稳态的主要调节机制是神经-体液-免疫调节,A错误;
B、呼吸作用产生的CO2,是一种酸性气体, 是种代谢废物,需要及时排出体外,否则可能影响内环境稳态, CO2作为一种化学物质,在体内含量高时,可以引起呼吸加快加深,因而CO2可以参与体液调节,B正确;
C、组织液增加引起的下肢水肿不一定是由肾功能障碍导致的,可能是淋巴管堵塞,C错误;
D、体内癌细胞的清除过程体现了机体具有免疫监控的功能,D错误。
故选B。
2. 图甲表示置于生理盐水中的离体神经纤维,受刺激前后膜两侧电位变化情况;图乙表示用电表测定神经纤维膜外电位差的装置。下列叙述正确的是( )
A. 在P、Q之间任一点给予适宜电刺激,电表指针都将发生两次方向相反的偏转
B. 该离体神经纤维未受刺激时膜两侧电位表现为外正内负,原因是钠离子内流
C. 若用KCl溶液代替生理盐水则给予神经纤维相同强度刺激时能产生神经冲动
D. 在M处滴加某种药物后适宜电刺激N处,若电表发生1次偏转,则说明该药物能阻断兴奋在神经纤维上的传导
【答案】D
【解析】
【分析】静息状态时,膜主要对K+有通透性,造成K+外流,使膜外阳离子浓度高于膜内,膜两侧的电位表现为内负外正;当神经纤维某一部位受到刺激时,膜对Na+的通透性增加,Na+内流,使膜内阳离子浓度高于膜外,膜两侧的电位表现为内正外负;兴奋向前传导,受刺激处恢复为静息电位,即内负外正。
【详解】A、若在P、Q两电极中点位置,给予适宜强度的电刺激,兴奋双向传导同时到达P、Q两两电极,电流表两电极的电位相等,电流表不发生偏转;故在P、Q之间的任意一点,给予适宜强度的电刺激,电流计指针不一定会发生2次方向相反的偏转,A错误;
B、该离体神经纤维未受到刺激时,膜主要对K+有通透性,造成K+外流,使膜外阳离子浓度高于膜内,膜两侧的电位表现为外正内负,B错误;
C、钾离子外流形成静息电位,与动作电位没有关系,因此若用适宜浓度的KC1溶液代替生理盐水,将不会产生动作电位,给予神经纤维相同强度刺激时,不能产生神经冲动,C错误;
D、在图乙M处滴加适量的某种药物,如果该药物能阻断神经冲动在神经纤维上的传导,刺激N,当兴奋传导到电极B处,电位发生改变,电流计偏转1次,随后B处恢复静息电位,但兴奋不能传到A处,故电流计不再偏转,D正确。
故选D。
3. 醛固酮是一种固醇类激素(盐皮质激素家族一员),在水盐平衡调节中发挥重要作用。下列关于醛固酮生理作用的叙述,错误的是( )
A. 醛固酮分子由肾上腺皮质合成,通过体液运输至靶细胞
B. 醛固酮与受体结合后通过催化基因的表达来调节机体水盐平衡
C. 醛固酮含量升高造成钠离子潴留,可导致血容量增加而引起高血压
D. 醛固酮发挥作用后会被立即灭活,这有助于机体维持内环境的稳定
【答案】B
【解析】
【分析】当大量丢失水分使细胞外液量减少以及血钠含量降低时,肾上腺皮质增加分泌醛固酮,促进肾小管和集合管对Na+的重吸收,维持血钠含量的平衡。相反,当血钠含量升高时,则醛固酮的分泌量减少,其结果也是维持血钠含量的平衡。水和无机盐的平衡,是在神经调节和激素调节的共同作用下,通过调节尿量和尿的成分实现的。
【详解】A、肾上腺分为皮质主要分泌醛固酮、皮质醇等,醛固酮是激素,通过体液进行运输至全身,作用于靶器官、靶细胞,A正确;
B、醛固酮与受体结合后可调节基因的表达来调节机体水盐平衡,醛固酮是一种激素,不起催化作用,起催化作用的是酶,B错误;
C、醛固酮作用于肾脏,促进肾小管和集合管对Na+的重吸收,醛固酮含量升高造成钠离子潴留,可导致血容量增加而引起高血压,C正确;
D、激素一经靶细胞接受并起作用后就失活了,有助于机体维持内环境的稳定,D正确。
故选B。
4. 给狗喂食会引起唾液分泌,但铃声刺激不会。若每次在铃声后即给狗喂食,这样多次结合后,狗一听到铃声就会分泌唾液。下列叙述正确的是
A. 大脑皮层没有参加铃声刺激引起唾液分泌的过程
B. 食物引起味觉和铃声引起唾液分泌属于不同的反射
C. 铃声和喂食反复结合可促进相关的神经元之间形成新的联系
D. 铃声引起唾液分泌的反射弧和食物引起唾液分泌的反射弧相同
【答案】C
【解析】
【详解】A、铃声刺激引起唾液分泌为条件反射,需要大脑皮层相关神经中枢参加,A错误;
B、食物引起味觉的产生过程没有经过完整的反射弧,只在大脑皮层的躯体感觉中枢形成味觉而没有作出反应,故不属于反射,B错误;
C、铃声和喂食反复结合可促进相关的神经元之间形成新的联系,如加强神经元之间新的的突触联系,以形成条件反射,C正确;
D、铃声原本不能引起唾液分泌反射活动的发生,但喂食和铃声反复结合刺激后却形成了这种反射活动,说明此过程中相关神经元之间形成新的联系,构成了新建立起的条件反射的反射弧,D错误。
故选C。
【点睛】本题考查神经调节相关知识,意在考查考生能理解所学知识的要点,把握知识间的内在联系,形成知识的网络结构能力。
5. 某同学感染某种病毒后一段时间内体温变化情况如下表所示。下列相关叙述错误的是( )
A. 在①时间段,该同学体温能维持稳定与下丘脑有关
B. 在②时间段,该同学肾上腺素分泌增加使机体产热增加
C. 在③时间段,该同学此时机体产热量大于散热量
D. 在④时间段,该同学大量出汗,体内抗利尿激素分泌量增加
【答案】C
【解析】
【分析】1、机体的体温调节是神经和激素(体液)共同调节的结果,与神经调节相比体液调节反应速度缓慢、作用范围较广、时间较长,在寒冷的条件下甲状腺激素和肾上腺素含量增加,促进新陈代谢,导致产热量增多,以维持体温正常,皮肤是与体温调节相关的重要器官,其中血管舒张是为了增加散热量,血管收缩是为了减少散热量。
2、体温调节的过程为:寒冷环境→皮肤冷觉感受器→下丘脑体温调节中枢→产热增加(骨骼肌战栗、立毛肌收缩、甲状腺激素分泌增加),散热减少(毛细血管收缩、汗腺分泌减少)→体温维持相对稳定。炎热环境→皮肤温觉感受器→下丘脑体温调节中枢→增加散热(毛细血管舒张、汗腺分泌增加)→体温维持相对稳定。
【详解】A、下丘脑是体温调节中枢,在①时间段,该同学体温维持稳定与下丘脑有关,A正确;
B、该同学体温由36.5℃升至39.5℃的过程中,产热增加,散热减少,机体汗腺分泌减少,甲状腺激素和肾上腺素含量增加使机体产热增加,B正确;
C、该同学在③时间段体温维持在39.5℃左右,要维持体温恒定,机体产热量等于散热量,C错误;
D、该同学在④时间段体温由39.5℃逐渐下降至36.5℃,要增加散热。热量的散出主要通过汗液的蒸发、皮肤内毛细血管的散热,其次还有呼气、排尿和排便等。所以在该阶段同学大量出汗,体内抗利尿激素分泌量增加,D正确。
故选C。
6. 研究人员发现患新冠肺炎的病人往往不是死于病毒感染,而是死于肺部组织所形成的“细胞因子风暴”。细胞因子是细胞对刺激应答时分泌的物质,当受到严重的病毒感染时,机体可能会启动“细胞因子风暴”产生更多的细胞因子,促使更多免疫细胞产生并聚集到感染部位,造成肺损伤等不良影响。下列叙述错误的是( )
A. 应激状态下,机体神经调节、体液调节和免疫调节的实现都离不开信息分子
B. 长期大剂量使用糖皮质激素可能导致肾上腺分泌能力减弱
C. “细胞因子风暴”产生过程中免疫细胞和“细胞因子”之间存在正反馈调节,导致机体稳态失调
D. 病毒感染通过促进CRH的分泌作用于垂体,使肾上腺产生糖皮质激素增多,进而增强免疫系统的功能
【答案】D
【解析】
【分析】内环境的稳态:
(1)概念:正常机体通过调节作用,使各个器官、系统协调活动,共同维持内环境的相对稳定状态。
(2)实质:内环境中的各种化学成分和理化性质保持相对稳定的状态。
(3)调节机制:需要各种器官、系统协调一致的运行,主要依靠神经—体液—免疫调节网络。
【详解】A、据图示可知,在应激状态下,由图可知,神经调节、体液调节和免疫调节的实现都离不开信号分子,如细胞因子、糖皮质激素等,A正确;
B、长期大剂量使用糖皮质激素,由于负反馈作用,可能导致肾上腺分泌能力减弱,B正确;
C、据题干信息受到严重的病毒感染时,机体可能会启动“细胞因子风暴”产生更多的细胞因子,促使更多免疫细胞产生并聚集到感染部位,造成肺损伤等不良影响,说明免疫细胞和“细胞因子”之间存在正反馈调节,最终导致机体稳态失调,C正确;
D、由图示可知,病毒感染通过促进CRH的分泌作用于垂体,使肾上腺产生糖皮质激素增多,进而抑制免疫系统的功能,D错误。
故选D。
7. 机体合成的抗利尿激素不足或肾脏对抗利尿激素不敏感(肾性尿崩症)均会导致肾小管和集合管重吸收水功能性障碍。下列有关叙述错误的是( )
A. 抗利尿激素是由垂体细胞合成的肽类激素
B. 肾性尿崩症不能通过注射抗利尿激素进行治疗
C. 抗利尿激素增多,使得肾小管和集合管对水的重吸收能力增强
D. 肾脏对抗利尿激素不敏感可能是肾脏细胞缺乏抗利尿激素的受体
【答案】A
【解析】
【分析】人体水盐平衡的调节:
1、体内水少或吃的食物过咸时→细胞外液渗透压升高→下丘脑感受器受到刺激→垂体释放抗利尿激素多→肾小管、集合管重吸收增加→尿量减少,同时大脑皮层产生渴觉(饮水);2、体内水多→细胞外液渗透压降低→下丘脑感受器受到刺激→垂体释放抗利尿激素少→肾小管、集合管重吸收减少→尿量增加。
【详解】A、抗利尿激素是下丘脑合成分泌的,A错误;
B、肾性尿崩症是由于肾脏对抗利尿激素不敏感,因此肾性尿崩症不能通过注射抗利尿激素进行治疗,B正确;
C、抗利尿激素主要作用是提高肾小管和集合管对水的通透性,促进水的吸收,从而减少尿液的产生,C正确;
D、肾脏对抗利尿激素不敏感可能是肾脏细胞缺乏抗利尿激素的受体,因此出现肾小管和集合管重吸收水功能性障碍,D正确。
故选A。
8. 下列有关免疫系统组成及免疫调节的叙述,合理的是( )
A. 免疫器官是免疫细胞生成、成熟或集中分布的场所
B. 溶菌酶和树突状细胞都没有特异性,不能参与特异性免疫
C. 抗体可在内环境与抗原结合,也可以进入细胞内与抗原结合
D. 活化的细胞毒性T细胞可直接杀死抗原呈递细胞呈递的病原体
【答案】A
【解析】
【分析】1、免疫系统的组成:免疫器官(骨髓、胸腺、脾、淋巴结、扁桃体等)、免疫细胞(吞噬细胞和淋巴细胞)和免疫活性介质(抗体、细胞因子、溶菌酶)。
2、人体免疫系统有三道防线,第一道防线是皮肤、黏膜及其分泌物,第二道防线是吞噬细胞、杀菌物质以及炎症反应,第三道防线是特异性免疫,包括体液免疫和细胞免疫。
【详解】A、免疫器官是免疫细胞生成、成熟或集中分布的场所,A正确;
B、溶菌酶和树突状细胞都没有特异性,但树突状细胞可以参加特异性免疫,树突状细胞能摄取和加工处理抗原,并且可以将抗原信息暴露在细胞表面,以便呈递给其他免疫细胞,B错误;
C、抗体可在内环境与抗原结合,不能进入细胞内与抗原结合,C错误;
D、细胞毒性T细胞能使被病原体入侵的靶细胞裂解、死亡,不能直接杀死病原体,D错误。
故选A。
9. 埃博拉出血热是一种丝状病毒感染导致的急性出血性、动物源性传染病,病死率高达50%~90%。疫苗可有效预防感染。下列相关叙述正确的是( )
A 埃博拉病毒侵入机体后,其增殖所需模板、原料均由宿主细胞提供
B. 志愿者接种埃博拉疫苗后,机体能产生相应的抗体、记忆B细胞和记忆T细胞
C. 树突状细胞能将抗原暴露在细胞表面并呈递给其他细胞而淋巴细胞不能
D. 细胞毒性T细胞识别靶细胞表面发生变化的信号后,可在细胞因子作用下增殖分化
【答案】D
【解析】
【分析】病原体在进入机体后,其表面一些特定的蛋白质等物质,能够与免疫细胞表面的受体结合,从而引发免疫反应这些能引发免疫反应的物质称为抗原。B细胞树突状细胞和巨噬细胞都能摄取和加工处理抗原,并且可以将抗原信息暴露在细胞表面,以便呈递给其他免疫细胞因此,这些细胞统称为抗原呈递细胞。
【详解】A、埃博拉病毒侵入机体后,其增殖所需模板由自己提供,原料由宿主细胞提供,A错误;
B、给志愿者接种埃博拉疫苗,疫苗可作为抗原刺激体内B淋巴细胞增殖分化产生浆细胞和记忆B细胞,浆细胞产生相应抗体,B错误;
C、树突状细胞、B细胞、巨噬细胞都能将抗原暴露在细胞表面并呈递给其他细胞,而B细胞属于淋巴细胞,所以淋巴细胞也能,C错误;
D、细胞毒性T细胞识别靶细胞表面发生变化的信号后,可在细胞因子作用下增殖分化,D正确。
故选D。
10. 艾滋病是由人类免疫缺陷病毒(HIV)引起的。下列有关艾滋病和HIV的叙述,错误的是( )
A. HIV和人体细胞的遗传物质中含有的五碳糖和碱基种类有差异
B. 被HIV攻击的辅助性T细胞分化成细胞毒性T细胞
C. 艾滋病患者常因免疫功能丧失而引起严重感染或恶性肿瘤
D. 艾滋病不是遗传病,但患病母亲生出患病孩子的可能性较大
【答案】B
【解析】
【分析】艾滋病是由人类免疫缺陷病毒引起的,HIV主要侵入并破坏人体的辅助性T细胞,逐渐使免疫系统缺陷,功能瓦解,最终使人无法抵抗其他病毒、病菌的入侵或发生恶性肿瘤而死亡。
【详解】A、HIV是由蛋白质和RNA组成的,遗传物质是RNA,五碳糖是核糖,碱基种类有A、U、G、C,人体细胞的遗传物质中是DNA,五碳糖是脱氧核糖,碱基种类是A、T、G、C,A正确;
B、辅助性T细胞被HIV攻击后会作为靶细胞被细胞毒性T细胞裂解,B错误;
C、HIV主要侵入并破坏人体的辅助性T细胞,逐渐使免疫系统缺陷,功能瓦解,最终使人无法抵抗其他病毒、病菌的入侵或发生恶性肿瘤而死亡,C正确;
D、患病母亲携带的病毒会感染孩子,生出患病孩子的可能性较大,D正确。
故选B。
11. 胰岛素依赖型糖尿病是患者体内某种T细胞过度激活为细胞毒性T细胞后,选择性地与胰岛β细胞接触,导致胰岛β细胞死亡而发病。临床上可通过注射免疫抑制剂缓解该糖尿病症状。下列叙述正确的是( )
A. 该病与系统性红斑狼疮属于同一类免疫失调疾病
B. 患者症状缓解的检测指标是血液中胰岛素水平高于健康人
C. 胰岛β细胞死亡的原因是细胞毒性T细胞产生的抗体与之结合
D. 治疗该病的过程不会导致患者免疫能力的改变
【答案】A
【解析】
【分析】根据题意可知,胰岛素依赖型糖尿病患者的胰岛B细胞由于自身免疫反应而被破坏,导致患者体内胰岛素缺乏,该病属于自身免疫病,该病患者可通过注射胰岛素治疗。
【详解】A、结合自身免疫病的概念可知,该病为自身免疫病,而系统性红斑狼疮也是一种自身免疫病,A正确;
B、患者症状缓解的检测指标是血液中胰岛素水平接近健康人,B错误;
C、胰岛β细胞死亡的原因是细胞毒性T细胞与之结合使其死亡,C错误;
D、治疗该病的过程会抑制T细胞的活性,进而导致患者免疫能力下降,D错误。
故选A。
【点睛】
12. 某同学设计了如图1所示的实验来探究单侧光和重力对植物生长的影响,生长素浓度与植物生长的关系如图2所示。下列相关叙述错误的是( )
A. 若探究重力和单侧光哪个对植物的向性运动影响更大,需分析图1中a和b的实验结果
B. 若要验证植物具有向光弯曲生长的特性,分析图1中c和d的实验结果即可
C. 若图1d装置中茎的背光侧生长素的浓度为2m,则向光侧生长素浓度可能大于m小于g
D. 若图la装置中植物茎近地侧生长素浓度为2m,则远地侧生长素浓度大于0小于m
E.
【答案】C
【解析】
【分析】1、分析题图可知:图甲中,①植株根向地生长,茎背地生长;②植株根向地生长,茎背地生长;③植株直立生长;④植株向光生长。图乙表示生长素生理作用两重性的曲线。
2、植物尖端有感光性,单侧光引起生长素分布不均,背光一侧多,生长素极性向下端运输,使背光一侧生长快,植物表现出弯向光源生长。
【详解】A、图中a中的植株可考虑重力影响,b同时受到重力和单侧光的影响,若探究重力和单侧光哪个对植物的向性运动影响更大,需分析图1中a和b的实验结果,A正确;
B、若要验证植物具有向光弯曲生长的特性,则实验的自变量是单侧光的有无,故分析图1中c和d的实验结果即可,B正确;
C、d植株在单侧光刺激下向光生长,背光侧的生长素浓度高,生长快,若测得其背光侧生长素的浓度为g,则其向光侧的生长素浓度x 的范围为大于0小于g,C错误;
D、由于重力影响,近地侧的生长素浓度高,植物生长慢,若图la装置中植物茎近地侧生长素浓度为2m,则远地侧生长素浓度大于0小于m,D正确。
故选C。
13. 高等植物的生长发育受到环境因素的调节,光照、温度、重力对植物生长发育的调节作用尤为重要,下列相关叙述错误的有( )
①对植物来说,光只是提供能量②光敏色素是一类色素—蛋白复合体,主要吸收红光和远红光③接受到光照射时,光敏色素的结构会发生变化④植物分布的地域性很大程度上就是由光照决定的⑤高等植物正常生长发育需要各个器官、组织、细胞之间的协调和配合⑥年轮、春化作用均能说明温度参与植物生长发育的调节⑦植物对重力的感受是通过平衡石细胞来实现的
A. 一项B. 二项C. 三项D. 四项
【答案】B
【解析】
【分析】激素调节在植物的生长发育和对环境的适应过程中发挥着重要作用,激素调节只是植物生命活动调节的一部分,植物的生长发育过程,根本上是基因组在一定时间和空间上程序性表达的结果。光照、温度等环境因子的变化,会引起植物体内产生包括植物激素合成在内的多种变化,进而对基因组的表达进行调节,环境因素(光照、温度、重力等)对植物的生长发育有一定的影响。
【详解】①对植物来说,光不只是提供能量,还能作为一种信号,影响、调控植物生长、发育的全过程,①错误;
②光敏色素是一类蛋白质(色素—蛋白复合体),主要吸收红光和远红光,②正确;
③接受到光照射时,光敏色素的结构会发生变化,这一变化的信息经过信息传递系统传导到细胞核,影响特定基因的表达,从而表现出生物学效应,③正确;
④植物分布的地域性很大程度上就是由温度决定的,④错误;
⑤高等植物正常生长发育的调控,是基因表达调控、激素调节和环境因素调节共同完成的,需要各个器官、组织、细胞之间的协调和配合,⑤正确;
⑥年轮的宽窄同当年降水或温度关系十分密切,春化作用指用低温诱导促使植物开花说明说明温度参与植物生长发育的调节,⑥正确;
⑦淀粉-平衡石假说认为:植物对重力的感受是通过体内一类富含“淀粉体”的细胞即平衡石细胞来实现的,⑦正确。
以上①④错误,其余均正确。
故选B。
二、多项选择题:本题共5小题,每小题3分,共15分,在每小题给出的四个选项中,有两个或两个以上选项符合题目要求,全部选对得3分,选对但不全的得1分,有选错的得0分。
14. 神经系统对内脏活动的调控存在着分级调节,下列相关叙述不正确的是()
A. 神经系统对内脏活动进行调节的结构基础是反射弧
B. 没有高级中枢的调控,排尿反射将不能进行
C. 自主神经系统不受大脑皮层等高级中枢的控制
D. 内脏活动只受交感神经或副交感神经的单一控制
【答案】BCD
【解析】
【分析】
神经调节的基本方式是反射,反射的结构基础是反射弧。低级神经中枢在脊髓,受大脑皮层相应高级中枢的调控。
【详解】A、神经系统对内脏活动进行调节属于神经调节,神经调节的结构基础是反射弧,A正确;
B、排尿反射的神经中枢在脊髓,没有高级中枢的调控,排尿反射也能进行,B错误;
C、自主神经系统受大脑皮层等高级中枢的控制,C错误;
D、内脏活动受交感神经和副交感神经的共同控制,D错误。
故选BCD。
15. 下图是外源性致敏原引起哮喘的示意图。当外源性致敏原首次进入机体后,会使机体产生相应的浆细胞分泌相应的抗体,抗体可被吸附在肺组织中肥大细胞的表面,当该致敏原再一次进入机体后,可促使肥大细胞放出组织胺、白三烯等各种过敏介质。下列叙述正确的是( )
A. 哮喘是人体的一种异常免疫应答现象
B. 临床药物可以通过抑制过敏介质的释放来治疗哮喘
C. 浆细胞识别致敏原后才能够分泌特异性抗体
D. 过敏介质需要与受体结合才能发挥效应
【答案】ABD
【解析】
【分析】过敏反应是指已经发生免疫的细胞,在相同抗原再次侵入机体时发生的组织损伤或功能紊乱。过敏反应是机体免疫功能过强引起的。
【详解】A、哮喘属于过敏反应,是一种机体免疫功能过强的生理现象,是一种异常免疫应答现象,A正确;
B、图示过程中说明,过敏介质与受体结合后引起过敏反应,因此,临床药物可以通过抑制过敏介质的释放来治疗哮喘,B正确;
C、浆细胞没有识别致敏原的功能,C错误;
D、结合图示可知,过敏介质是信息分子,需要与受体结合才能发挥作用,D正确。
故选ABD。
16. 食物的气味,进食等刺激通过迷走神经调节人体胰液分泌,作为主要传出神经的迷走神经有两个作用途径:途径1是直接刺激胰腺分泌胰液;途径2是刺激胃酸分泌,胃酸进入小肠后刺激小肠黏膜上皮细胞分泌促胰液素,胰腺细胞在促胰液素刺激下分泌胰液。下列相关说法正确的是( )
A. 途径1的作用途径是反射弧,作用时间比较长
B. 通过途径2促进胰液分泌是神经一体液调节
C. 迷走神经细胞和胰腺细胞之间形成突触结构
D. 促胰液素在完成刺激胰腺细胞后,不会立即失活
【答案】BC
【解析】
【分析】1、促胰液素是人们发现的第一种激素,是由小肠黏膜产生的,进入血液,由血液传送到胰腺,使胰腺分泌胰液。
2、在特定的情况下,突触释放的神经递质,也能使肌肉收缩和某些腺体分泌。
3、反射是神经调节的基本方式,完成反射的结构基础是由完整的反射弧。
【详解】A、途径1的调节方式是神经调节,作用途径是反射弧,作用时间比较短,A错误;
B、通过途径2促进胰液分泌的调节方式既有神经调节,又有体液调节,B正确;
C、由题目信息可知,途径1迷走神经直接刺激胰腺分泌胰液,说明迷走神经细胞和胰腺细胞之间形成突触结构,C正确;
D、促胰液素在完成刺激胰腺细胞后,会立即失活,D错误。
故选BC。
17. 如图为人体神经系统对排尿控制的示意图,其中尿道内、外括约肌都是一种环形肌肉,逼尿肌则分布于膀胱壁。下列相关叙述错误的是( )
A. 图中的脊髓对膀胱缩小的控制是由交感神经控制的
B. 人体在排尿反射的过程中,相关的兴奋可以双向传导
C. 神经递质的释放和通过突触间隙都需要细胞有氧呼吸产生的ATP
D. 正常人因紧张而产生尿失禁,说明大脑对脊髓短暂失去控制功能
【答案】ABC
【解析】
【分析】据图分析,排尿反射初级中枢在脊髓,大脑皮层中的高级中枢可调控位于脊髓中的低级中枢。
【详解】A、交感神经兴奋时,不会使膀胱缩小,排尿时,支配膀胱的副交感神经兴奋,使膀胱壁逼尿肌收缩会使膀胱缩小,A错误;
B、人体在排尿反射的过程中,通过反射弧实现信号的传导和传递,相关的兴奋是单向传导的,B错误;
C、神经递质的释放需要能量,通过突触间隙不需要消耗能量,C错误;
D、排尿反射的初级中枢在脊髓,大脑皮层中的高级中枢可调控位于脊髓中的低级中枢,正常人因紧张而产生尿失禁,说明大脑对脊髓短暂失去控制功能,D正确。
故选ABC。
18. 某生物兴趣小组同学进行了探究环境因素对油麦菜种子萌发率影响的实验,实验结果如下表所示(26℃为当地正常环境温度)。下列相关分析错误的是( )
A. 该实验说明常温下光照可促进油麦菜种子的萌发
B. 该实验说明低温下光照对油麦菜种子的萌发影响较小
C. 与常温相比,光照或黑暗条件下,低温处理均会抑制油麦菜种子萌发
D. 油麦菜种子萌发受光照和温度的调控作用,但不受基因表达的调控
【答案】CD
【解析】
【分析】根据图表分析,实验的自变量是光照和温度,因变量是种子萌发率和平均数。由表格数据可知,26℃下24h和36h光照组,油麦菜种子的发芽率明显高于黑暗组的发芽率;与26℃相比,16℃下36h时,黑暗组油麦菜种子萌发率高,说明黑暗条件下,低温处理可以促进油麦菜种子萌发。
【详解】A、26℃为当地正常环境温度,由表格数据可知,26℃下24h和36h光照组,油麦菜种子的发芽率明显高于黑暗组的发芽率,说明常温下光照可以促进油麦菜种子的萌发,A正确;
B、与26℃相比,16℃下36h时,光照组油麦菜种子的发芽率与黑暗组的发芽率差距只有0.1,差距不显著,说明低温下光照对油麦菜种子的萌发影响较小,B正确;
C、由表格数据可知,与26℃相比,16℃下36h时,黑暗组油麦菜种子萌发率高,因此与常温相比,黑暗条件下,低温处理可以促进油麦菜种子萌发,C错误。
D、油麦菜种子萌发受光照和温度的调控作用,同时也受基因表达的调控,D错误。
故选CD。
三、非选择题:本题共5小题,共59分。
19. 养生是人们通过调节个人生活习惯、心理状态等方式,为达到保健目的进行的一种身心养护活动,其中一个重要的原理就是维持内环境的稳态。图中A、B、C代表组织细胞细胞或结构,1、2、3、4代表体液类型。请据图回答下列问题:
(1)图中毛细血管壁细胞生活的具体内环境是_____(填名称)。
(2)内环境不仅为细胞提供液体的直接生活环境,还是_____。一般情况下,内环境三者成分上的主要区别是1中有_____,1的渗透压的大小主要与_____的含量有关。
(3)人体进行呼吸作用所需的气体通过_____等系统才能到达各组织细胞;血液中的O2被组织细胞中的线粒体利用至少需要通过_____层磷脂双分子层;若图示结构位于肝脏组织,则_____(填序号)处的O2浓度最低。
(4)若图示代表肝局部结构模式图,那么在人体饥饿状态下,与A端液体相比,B端液体葡萄糖的含量会_____(填“增加”“减少”或“不变”)。
(5)养生,就是科学合理地运用_____调节网络使各器官、系统之间相互协调、相互配合,达到维持内环境稳态的目的,因为内环境稳态是_____的必要条件。
【答案】(1)组织液和血浆
(2) ①. 细胞与外界环境物质交换的媒介 ②. 较多的蛋白质 ③. 无机盐和蛋白质
(3) ①. 循环系统、呼吸系统 ②. 6 ③. 2
(4)增加 (5) ①. 神经—体液—免疫 ②. 机体进行正常生命活动
【解析】
【分析】1、分析题图:1是血浆,2是细胞内液,3是组织液,4是淋巴,A是红细胞,B是毛细血管,C是毛细淋巴管。
2、内环境又叫细胞外液,由血浆、组织液和淋巴组成。内环境稳态是指正常机体通过调节作用,使各个器官,系统协调活动,共同维持内环境的相对稳定状态,内环境稳态是机体进行生命活动的必要条件。
【小问1详解】
由图可知,毛细血管管壁细胞生活的具体内环境是血浆和组织液。
【小问2详解】
内环境不仅为细胞提供液体的直接生活环境,还是细胞与外界环境物质交换的媒介,三者的主要区别在于1(血浆)中含有较多的蛋白质;血浆渗透压大小主要与无机盐和蛋白质的含量有关。
【小问3详解】
组织细胞所需的营养物质需要通过消化系统和循环系统到达各种组织细胞,组织细胞所需的氧气需要通过呼吸系统、循环系统等才能到达各种组织细胞;血液中的 O2被组织细胞中的线粒体利用至少需要通过6层膜(1层红细胞膜、1层毛细血管壁(2层膜)、1层组织细胞膜、2层线粒体膜),即6层磷脂双分子层。若图示结构位于肝脏组织,氧气在细胞内被消耗,故2(细胞内液)的氧气浓度最低。
【小问4详解】
若图示代表肝局部结构模式图,饥饿时胰岛A细胞中的胰高血糖素将分泌增加,促进肝糖原分解,与 A 端液体相比,B 端液体葡萄糖的含量会增加。
【小问5详解】
内环境稳态的调节机制是神经-体液-免疫调节网络;内环境稳态是机体进行正常生命活动的必要条件,故要科学养生。
20. 妊娠后孕妇会产生一系列生理变化,葡萄糖需要量增加、胰岛素抵抗增强和胰岛素分泌相对不足,导致部分孕妇发生妊娠期糖尿病。人体血糖调节的过程如图所示,回答下列问题:
(1)人体血糖平衡调节的中枢甲为_____;胰岛素分泌量增加时,A过程包括_____,反之则导致血糖含量升高,此过程的调节方式为_____。胰岛组织含有丰富的血管,这有利于_____。
(2)研究发现孕妇的雌激素水平升高使胰岛素作用的靶器官对胰岛素敏感性下降,表现为组织细胞吸收利用葡萄糖的量_____(填“增加”或“减少”),肝脏中糖原分解为葡萄糖的抑制作用_____(填“增加”或“减弱”)。
(3)乙为_____,其分泌的肾上腺素与胰高血糖素在升高血糖方面具有_____。
(4)临床上2型糖尿病又称成人发病型糖尿病。药物X具有很好的降血糖作用,科研人员利用2型糖尿病模型鼠进行药物X降糖实验。实验材料和试剂:2型糖尿病模型鼠、药物X溶液和生理盐水。请设计实验证明药物X对2型糖尿病具有降血糖作用。
实验思路:_____。
【答案】20. ①. 下丘脑 ②. 组织细胞摄取、利用、储存葡萄糖 ③. 神经-体液调节 ④. 相关激素及时通过体液运输至全身
21. ①. 减少 ②. 减弱
22. ①. 肾上腺(髓质) ②. 协同作用
23. 将2型糖尿病模型鼠均分为甲、乙两组,甲组每天灌喂适量药物X溶液,乙组每天灌喂等量生理盐水。在相同且适宜的条件下培养一段时间后检测并比较两组小鼠血糖浓度
【解析】
【分析】血糖含量升高一方面会刺激下丘脑,一方面可以直接刺激胰岛B细胞,分泌胰岛素促进组织细胞加速摄取、利用、储存葡萄糖从而降低血糖。
【小问1详解】
人体血糖平衡调节的中枢在下丘脑处。胰岛素分泌增加可以促进组织细胞加速摄取、利用、储存葡萄糖从而降低血糖,反之则导致血糖含量升高,此过程的调节方式为神经-体液调节。胰岛组织含有丰富的血管,这有利于胰岛素和胰高血糖素分泌之后及时通过体液运输至全身发挥作用。
【小问2详解】
研究发现孕妇的雌激素水平升高使胰岛素作用的靶器官对胰岛素敏感性下降,是受体无法很好的结合胰岛素,导致胰岛素无法发挥作用,那么表现为组织细胞吸收利用葡萄糖的量减少,,肝脏中糖原分解为葡萄糖的抑制作用减弱,导致血糖无法降低。
【小问3详解】
乙为肾上腺,分泌的肾上腺素和胰高血糖素的作用效果相同都可以升高血糖,因此二者具有协同作用。
【小问4详解】
本实验的自变量是有无药物X,因变量是血糖浓度的变化,因此实验思路是:将2型糖尿病模型鼠均分为甲、乙两组,甲组每天灌喂适量药物X溶液,乙组每天灌喂等量生理盐水。在相同且适宜的条件下培养一段时间后检测并比较两组小鼠血糖浓度。
21. 目前的生理学观点认为,神经—体液—免疫调节网络是机体维持稳态的主要调节机制。如图为下丘脑与部分其他内分泌腺或效应功能关系示意图,A~E代表相关激素,结合所学知识,回答下列问题:
(1)下丘脑和垂体能及时有效地调节甲状腺的分泌量,说明C的分泌存在____调节,图中虚线所示箭头表示C的增加又会反过来调节下丘脑与垂体的分泌量,说明它们还存在____调节作用,对于维持动物体内激素C的含量具有重要的意义。
(2)寒冷环境中,机体散热量____(填“大于”“等于”或“小于”)炎热环境中的散热量,且激素____(填字母)的分泌量将会增加,人在寒冷环境中比在炎热环境精力更集中、兴奋性更高的主要原因是 ___。
(3)手术中常用麻醉剂来阻断痛觉的传导。科研小组给某人踝关节处注入局部麻醉剂,使其踝关节处暂时失去了痛觉,但还能运动,请从反射弧结构的角度分析,该局部麻醉药作用的结构可能有____。
【答案】(1) ①. 分级 ②. (负)反馈
(2) ①. 大于 ②. ACD ③. 寒冷环境中甲状腺激素分泌量增加,提高了神经系统的兴奋性
(3)感受器或传入神经
【解析】
【分析】1、寒冷环境→皮肤冷觉感受器→下丘脑体温调节中枢→增加产热(骨骼肌战栗、立毛肌收缩、甲状腺激素、肾上腺素分泌增加),减少散热(毛细血管收缩、汗腺分泌减少)→体温维持相对恒定。
2、根据题意和图示分析可知:A、B、C、D、E分别是促甲状腺激素、抗利尿激素、甲状腺激素、肾上腺素、胰岛素或者胰高血糖素。
【小问1详解】
C是由甲状腺分泌的,为甲状腺激素。甲状腺激素的分泌受下丘脑→垂体→甲状腺的分级调节;同时甲状腺激素的增加又会反过来抑制下丘脑与垂体的分泌量,这叫(负)反馈调节。
【小问2详解】
体温恒定的机制是产热量与散热量的动态平衡,与炎热环境相比,寒冷环境中,体外温差较大,散热增多,因此机体散热量大于炎热环境中的散热量;寒冷环境中,A促甲状腺激素、C甲状腺激素、D肾上腺素分泌增加,使机体代谢增强,产热量增加;寒冷环境中,甲状腺激素含量增多,且甲状腺激素能提高神经系统的兴奋性,故寒冷环境比炎热环境更容易集中精力、兴奋性更高。
【小问3详解】
该科研小组给某人踝关节处注入局部麻醉药,使其踝关节处暂时失去了痛觉,但还能运动,说明兴奋不能传导到大脑,但传出神经和效应器正常,因此,该局部麻醉药作用的结构可能是感受器或传入神经。
【点睛】本题考查甲状腺激素分泌的分级调节和反馈调节、体温调节、反射弧等相关知识,意在考查学生的识记能力、分析能力,熟记相关知识并能运用术语分析作答是解题关键。
22. 如图1表示病菌感染人体后,免疫细胞作出应答反应的部分过程;图2表示将抗原注射到兔体内后抗体的产生量的变化,当注入抗原X,抗体产生量的变化用曲线A表示。请回答下列问题:
(1)图1中既参与体液免疫,也参与细胞免疫的细胞是_____(填序号),在图1所示的免疫应答过程中该细胞的作用是_____。
(2)当机体受到同种抗原再次刺激时,记忆B细胞的细胞周期将_____(填“变短”“变长”或“基本不变”)。
(3)图2中,若第8天,同时注射抗原X和抗原Y,则表示针对抗原X、抗原Y的抗体的产生量的曲线分别是_____,其中针对抗原X的免疫反应的特点有_____。
(4)新型冠状病毒与病菌在免疫学上都可被称作_____,前者主要通过呼吸道侵入人体,当其侵入人体后寄生在宿主细胞中,_____能识别被寄生的宿主细胞,并与之密切接触,使其裂解死亡;新型冠状病毒被释放出来,而后会被_____(填“细胞”或“体液”)免疫产生的_____所凝集,使之失去侵染能力,最后被_____吞噬消化。
【答案】(1) ①. 细胞② ②. 识别处理过的抗原并与B细胞结合从而激活B细胞、产生细胞因子
(2)变短 (3) ①. B、C ②. 免疫反应快且强烈,抗体产生的数量更多
(4) ①. 抗原 ②. 细胞毒性T细胞 ③. 体液 ④. 抗体 ⑤. 吞噬细胞(或其它免疫细胞)
【解析】
【分析】1、体液免疫的过程为,当病原体侵入机体时,一些病原体可以和B细胞接触,这为激活B细胞提供了第一个信号。一些病原体被树突状细胞、B细胞等抗原呈递细胞摄取。抗原呈递细胞将抗原处理后呈递在细胞表面,然后传递给辅助性T细胞。辅助性T细胞表面的特定分子发生变化并与B细胞结合,这是激活B细胞的第二个信号;B细胞受到两个信号的刺激后开始分裂、分化,大部分分化为浆细胞,小部分分化为记忆细胞,细胞因子能促进B细胞的分裂、分化过程;浆细胞产生和分泌大量抗体,抗体可以随体液在全身循环并与这种病原体结合。在多数情况下,抗体与病原体结合后会发生进一步的变化,如形成沉淀等,进而被其他免疫细胞吞噬消化。记忆细胞可以在抗原消失后存活,当再接触这种抗原时,能迅速增殖分化,分化后快速产生大量抗体。
2、细胞免疫的过程:被病毒感染的靶细胞膜表面的某些分子发生变化,细胞毒性T细胞识别变化的信号,开始分裂并分化,形成新的细胞毒性T细胞和记忆T细胞。同时辅助性T细胞分泌细胞因子加速细胞毒性T细胞的分裂、分化。新形成的细胞毒性T细胞在体液中循环,识别并接触、裂解被同样病原体感染的靶细胞,靶细胞裂解、死亡后,病原体暴露出来,抗体可以与之结合,或被其他细胞吞噬掉。
【小问1详解】
图1中细胞②为辅助性T细胞,辅助性T细胞既参与细胞免疫,也参与体液免疫,在图1所示的体液免疫过程中,抗原呈递细胞将处理后的抗原呈递给辅助性T细胞,使其表面分子发生变化并与B细胞结合,这是激活B细胞的信号之一,同时辅助性T细胞受到抗原刺激后分泌细胞因子作用于B细胞。
【小问2详解】
当机体受到同种抗原再次刺激时,记忆B细胞会迅速增殖分化形成浆细胞,其细胞周期将变短。
【小问3详解】
将抗原注射到兔体内后,会刺激B细胞增殖分化形成浆细胞和记忆B细胞,当抗原X再次进入机体后,记忆B细胞能迅速增殖分化,形成大量的浆细胞并分泌大量的抗体,即二次免疫免疫反应快且强烈,抗体产生的数量更多,因此同时注射抗原X和抗原Y,针对抗原X的抗体的产生量的曲线是B,针对抗原Y的抗体的产生量的曲线是C。
【小问4详解】
新型冠状病毒与病菌在免疫学上都可被称作抗原。新型冠状病毒主要通过呼吸道侵入人体,当其侵入人体后寄生在宿主细胞中,被病毒感染的宿主细胞(靶细胞)膜表面的某些分子发生变化,细胞毒性T细胞能识别被寄生的宿主细胞,并与之密切接触,使其裂解死亡,靶细胞裂解、死亡后,新型冠状病毒被释放出来,体液免疫产生的抗体可以与之结合,使其失去侵染能力,最后被吞噬细胞(或其它免疫细胞)吞噬消化。
23. 烟草的生长、发育极易受到不良环境的影响,导致烟叶产量和品质下降。烟草对不利环境因素的抗性主要受植物激素的调控。植物激素脱落酸参与植物生长发育的调节,为探究脱落酸在烟草低温胁迫后的作用,某科研小组进行了相关实验。
实验材料:长势相同的烟草苗若干株:人工恒温箱、脱落酸、无菌水。
实验步骤:
①选取长势相同的烟草苗若干株,放在人工恒温箱中进行低温处理后取出并均分为五组(A~E);
②将A组烟草苗用适量的无菌水处理,B~E组烟草苗分别放置在与无菌水等量的10mg/L、20mg/L、30mg/L、40mg/L的脱落酸溶液中处理相同时间;
③将五组烟草苗置于相同且适宜的条件下进行培养,十天后统计烟草叶片的冻伤率及植株恢复率,结果如图所示。
(1)脱落酸的合成部位主要是_____,在烟草种子萌发过程中脱落酸与赤霉素发挥作用的效果_____(填“相同”或“相反”)。一般来说,烟草生长发育过程中植物激素并不是单独起作用,而是_____。
(2)实验中选取长势相同的烟草苗及置于相同且适宜环境培养的目的是_____。据图可知,在烟草低温胁迫后脱落酸的作用表现_____两方面。实验结果_____(填“体现了”或“未体现”)脱落酸对植株恢复率具有低浓度促进、高浓度抑制的特点,理由是_____。
(3)某同学根据实验结果认为最有利于低温胁迫后烟草恢复的脱落酸浓度为30mg/L是不准确的,理由是_____。
【答案】(1) ①. 根冠、萎蔫的叶片等 ②. 相反 ③. 多种激素共同调节烟草的生长发育和对环境的适应
(2) ①. 控制无关变量,排除无关变量对实验结果的干扰,使实验结果更加真实可靠 ②. 降低叶片的冻伤率及提高植株的恢复率 ③. 未体现 ④. 由实验结果可知,即使在最高的脱落酸浓度下,植株恢复率仍高于对照组
(3)实验中脱落酸浓度梯度较大,还需进一步缩小浓度梯度进行实验才能确定
【解析】
【分析】脱落酸的生理功能有以下几种:
1、抑制生长,外施脱落酸浓度大时抑制茎、下胚轴、根、胚芽鞘或叶片的生长。
2、维持芽与种子休眠,休眠与体内赤霉素与脱落酸的平衡有关。
3、促进果实与叶的脱落。
4、促进气孔关闭,脱落酸可使气孔快速关闭,对植物又无毒害,是一种很好的抗蒸腾剂。
5、影响开花,在长日照条件下,脱落酸可使草莓和黑莓顶芽休眠,促进开花。
6、影响性分化,赤霉素能使大麻的雌株形成雄花,此效应可被脱落酸逆转,但脱落酸不能使雄株形成雌花。
【小问1详解】
脱落酸的合成部位主要是根冠、萎蔫的叶片等;在种子萌发过程中,脱落酸抑制种子发芽,赤霉素促进种子发芽,所以在烟草种子萌发过程中脱落酸与赤霉素发挥作用的效果相反;一般来说,烟草生长发育过程中植物激素并不是单独起作用,而是多种激素共同调节烟草的生长发育和对环境的适应。
【小问2详解】
实验中选取长势相同的烟草苗及置于相同且适宜环境培养的目的是控制无关变量,排除无关变量对实验结果的干扰,使实验结果更加真实可靠;与A组相比,B、C、D、E组叶片受害率降低,植株恢复率升高,说明脱落酸能够使叶片受害率降低,植株恢复率升高。实验结果未体现脱落酸对植株恢复率具有低浓度促进、高浓度抑制的特点,理由是由实验结果可知,即使在最高的脱落酸浓度下,植株恢复率仍高于对照组。
【小问3详解】
实验中脱落酸浓度梯度较大,所以认为最有利于低温胁迫后烟草恢复的脱落酸浓度为30mg/L是不准确的,还需进一步缩小浓度梯度进行实验才能确定。时间段
体温
①
36.5℃±0.2℃
②
36.5℃逐渐升至39.5℃
③
39.5℃±0.2℃
④
39.5℃逐渐降至36.5℃
⑤
36.5℃±0.2℃
处理
发芽种子数(颗)
组别
26℃下光照组
26℃下黑暗组
16℃下光照组
16℃下黑暗组
12h
24h
36h
12h
24h
36h
12h
24h
36h
12h
24h
36h
1
0
10
17
0
0
1
0
0
9
0
0
8
2
0
12
17
0
2
2
0
0
10
0
0
8
3
0
13
18
0
2
3
0
0
7
0
0
4
平均数
0.00
11.67
17.33
0.00
1.33
2.00
0.00
0.00
8.67
0.00
0.00
6.67
萌发率
0.00
0.58
0.87
0.00
0.07
0.10
0.00
0.00
0.43
0.00
0.00
0.33
时间段
体温
①
36.5℃±0.2℃
②
36.5℃逐渐升至39.5℃
③
39.5℃±0.2℃
④
39.5℃逐渐降至36.5℃
⑤
36.5℃±0.2℃
处理
发芽种子数(颗)
组别
26℃下光照组
26℃下黑暗组
16℃下光照组
16℃下黑暗组
12h
24h
36h
12h
24h
36h
12h
24h
36h
12h
24h
36h
1
0
10
17
0
0
1
0
0
9
0
0
8
2
0
12
17
0
2
2
0
0
10
0
0
8
3
0
13
18
0
2
3
0
0
7
0
0
4
平均数
0.00
11.67
17.33
0.00
1.33
2.00
0.00
0.00
8.67
0.00
0.00
6.67
萌发率
0.00
0.58
0.87
0.00
0.07
0.10
0.00
0.00
0.43
0.00
0.00
0.33
相关试卷
这是一份2023-2024学年河北省唐山一中十县一中联盟高二上学期期中考试生物含答案,文件包含生物试题docx、生物答案docx等2份试卷配套教学资源,其中试卷共36页, 欢迎下载使用。
这是一份河北省保定市六校联盟2023-2024学年高二上学期期中生物试题(Word版附解析),共32页。试卷主要包含了本试卷分选择题和非选择题两部分,答题前,考生务必用直径0,本卷命题范围,5℃±0,00,33,67等内容,欢迎下载使用。
这是一份2024合肥六校联盟高二上学期期中考试生物含答案,文件包含安徽省合肥六校联盟2023-2024学年高二上学期期中考试生物试题docx、安徽省合肥六校联盟2023-2024学年高二上学期期中考试生物答题卡pdf等2份试卷配套教学资源,其中试卷共15页, 欢迎下载使用。

