2023-2024学年四川省眉山市仁寿一中(北校区)高二11月期中生物试题含答案
展开第Ⅰ卷(选择题共 50 分)
一、单选题(每题 2 分)
1. 人体内环境是体内细胞直接生活的环境。下列属于人体内环境的是( )
A. 小肠腔内的消化液B. 肝脏组织细胞间隙的液体
C. 肺泡腔内的二氧化碳D. 口腔内的唾液
2. 如图为人体内体液之间的物质交换示意图。下列相关叙述正确的是( )
A. 人体内环境主要由图中的①③④构成
B. 内环境稳态遭到破坏将引起细胞代谢紊乱
C. K+、血红蛋白、葡萄糖均属于内环境成分
D. 内环境的各种化学组成和理化性质恒定不变
3. 正常情况下,人体具有维持内环境相对稳定的能力。下列相关叙述错误的是( )
A. 偶尔吃咸的食物不会长时间影响血浆渗透压的稳定
B. 在高温或寒冷条件下,正常人的体温总是接近37℃
C. 喝水多则尿多,出汗多则尿少,以维持体液中水含量的稳定
D. 血浆的pH是由血浆中的氢离子维持的, 与其他物质无关
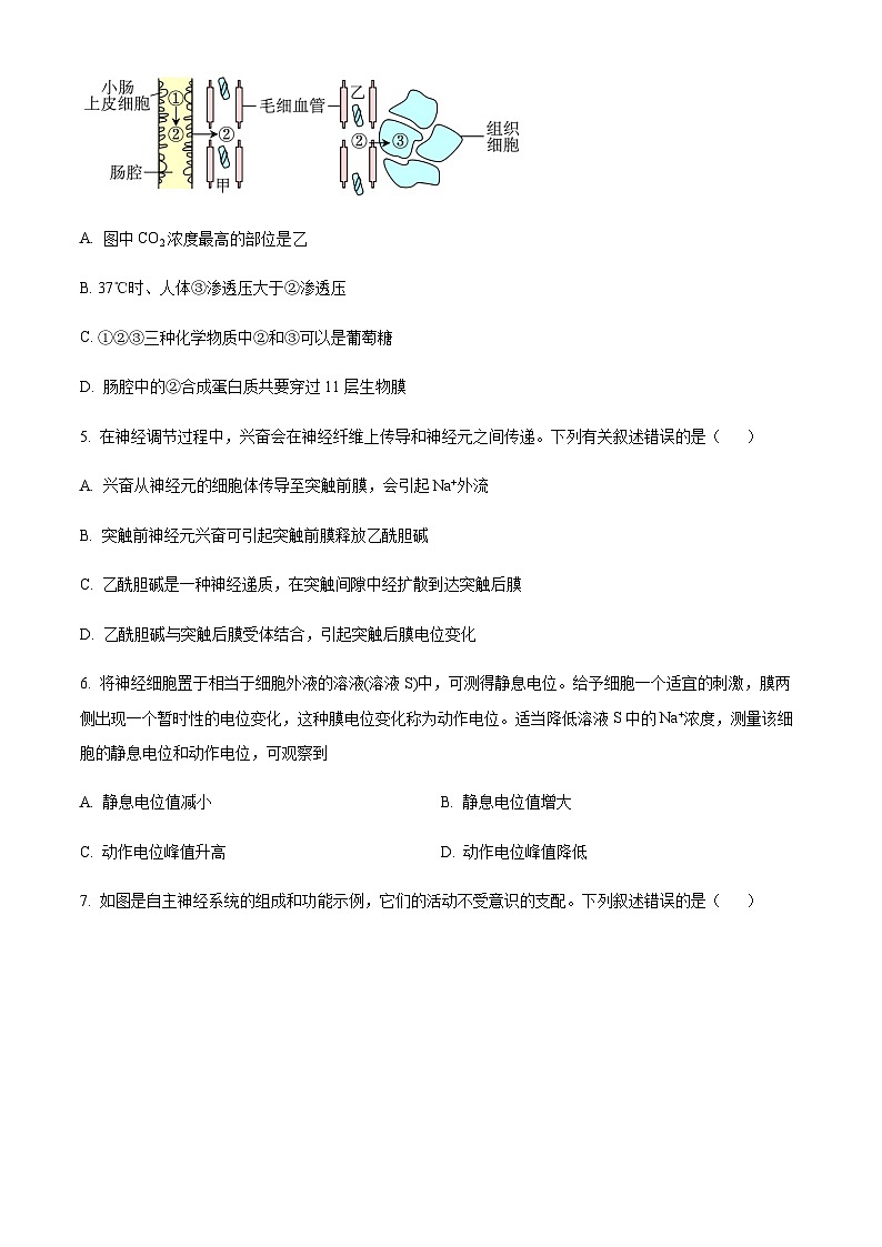
4. 图中甲、乙为体内两种不同组织处的毛细血管,①②③表示化学物质。据图判断下列选项正确的是( )
A. 图中CO2浓度最高的部位是乙
B. 37℃时、人体③渗透压大于②渗透压
C. ①②③三种化学物质中②和③可以是葡萄糖
D. 肠腔中的②合成蛋白质共要穿过11层生物膜
5. 在神经调节过程中,兴奋会在神经纤维上传导和神经元之间传递。下列有关叙述错误的是( )
A. 兴奋从神经元的细胞体传导至突触前膜,会引起Na+外流
B. 突触前神经元兴奋可引起突触前膜释放乙酰胆碱
C. 乙酰胆碱是一种神经递质,在突触间隙中经扩散到达突触后膜
D. 乙酰胆碱与突触后膜受体结合,引起突触后膜电位变化
6. 将神经细胞置于相当于细胞外液的溶液(溶液S)中,可测得静息电位。给予细胞一个适宜的刺激,膜两侧出现一个暂时性的电位变化,这种膜电位变化称为动作电位。适当降低溶液S中的Na+浓度,测量该细胞的静息电位和动作电位,可观察到
A. 静息电位值减小B. 静息电位值增大
C. 动作电位峰值升高D. 动作电位峰值降低
7. 如图是自主神经系统的组成和功能示例,它们的活动不受意识的支配。下列叙述错误的是( )
A. 由惊恐引起的呼吸和心跳变化是不受意识支配的
B. 交感神经使内脏器官的活动加强,副交感神经使内脏器官的活动减弱
C. 当人处于安静状态时,副交感神经活动占优势,心跳减慢,胃肠的蠕动会加强
D. 交感神经和副交感神经犹如汽车的油门和刹车,使机体更好地适应环境的变化
8. 新冠肺炎患者临床上主要表现为发热、乏力、干咳,重症患者会出现急性呼吸窘迫综合征、代谢性酸中毒等症状。下列有关 叙述正确的是( )
A. 重症患者体内血浆和组织液的氧浓度较高
B. 治疗重症患者需要维持患者内环境 pH 的相对稳定
C. 患者呼吸困难是由于病毒损坏了脑干的呼吸中枢
D. 新冠肺炎患者康复其内环境能保持绝对稳定
9. 某人进入高原缺氧地区后呼吸困难、发烧、排尿量减少,检查发现其肺部出现感染,肺组织间隙和肺泡渗出液中有蛋白质、红细胞等成分,被确诊为高原性肺水肿。下列说法不正确的是( )
A. 该患者呼吸困难导致其体内CO2含量偏高
B. 发烧时体温升高,患者体内酶的活性会增强
C. 患者肺部组织液的渗透压升高,肺部组织液增加
D. 若使用药物抑制肾小管和集合管对水的重吸收,可使患者尿量增加
10. 下列哪一组激素是由同一个腺体分泌、且不能口服的( )
A. 肾上腺素和胰高血糖素
B. 促甲状腺激素和促甲状腺激素释放激素
C. 甲状腺激素和生长激素
D 胰岛素和胰高血糖素
11. 分布有乙酰胆碱受体的神经元称为胆碱能敏感神经元,它普遍存在于神经系统中,参与学习与记忆等调节活动。乙酰胆碱酯酶催化乙酰胆碱的分解,药物阿托品能阻断乙酰胆碱与胆碱能敏感神经元的相应受体结合。下列说法错误的是( )
A. 胆碱能敏感神经元的数量改变会影响学习与记忆等调节活动
B. 细胞外液理化性质的变化可能会影响乙酰胆碱的释放及传递
C. 使用乙酰胆碱酯酶抑制剂可导致胆碱能敏感神经元持续抑制
D. 注射阿托品可以减弱胆碱能敏感神经元所引起的生理效应
12. 听毛细胞是内耳中的一种顶端具有纤毛的感觉神经细胞。声音传递到内耳中引起听毛细胞的纤毛发生偏转,使位于纤毛膜上的K+通道打开,K+内流而产生兴奋。兴奋通过听毛细胞底部传递到听觉神经细胞,最终到达大脑皮层产生听觉。下列说法错误的是( )
A. 静息状态时纤毛膜外的K+浓度高于膜内
B. 纤毛膜上的K+内流过程不消耗ATP
C. 兴奋在听毛细胞上以电信号的形式传导
D. 听觉的产生过程属于反射
13. 听到上课铃声,同学们立刻走进教室,这一行为与神经调节有关。该过程中,其中一个神经元的结构及其在某时刻的电位如图所示。下列关于该过程的叙述正确的是( )
A. 此刻①处Na+内流,②处K+外流,且两者均不需要消耗能量
B. ①处产生的动作电位沿神经纤维传播时,波幅逐渐减小
C. ②处产生的神经冲动,只能沿着神经纤维向右侧传播出去
D. 若将电表的两个电极分别置于③、④处,指针不会发生偏转
14. 研究多巴胺的合成和释放机制,可为帕金森病(老年人多发性神经系统疾病)的防治提供实验依据。多巴胺的释放可受乙酰胆碱的调控,该调控方式通过神经元之间的突触联系来实现,如图所示(能神经元表示能够释放相应神经递质的神经元,①②表示相应受体)。下列叙述错误的是( )
A. ①结合乙酰胆碱后即可使相关通道持续开放
B. 长期使用可卡因会抑制多巴胺回收,进而导致②减少
C. 乙膜既能接受信号分子也能释放信号分子
D. 该过程中,甲乙丙细胞均发生了膜电位改变
15. 下列关于中枢神经系统的叙述,正确的是( )
A. 中枢神经系统由大脑和脊髓组成
B. 中枢神经系统与神经中枢是同一概念
C. 下丘脑与生物节律等的控制有关,属于中枢神经系统
D. 小脑和脑干都是大脑的一部分
16. 如果老师现在通知你,马上要进行一个非常重要的考试,你的自主神经系统会发生相应的变化,其相应的观点正确的是( )
A. 自主神经系统是脊神经的一部分,包括交感神经与副交感神经
B. 只要反射弧结构完整,给予适当刺激,即可出现反射活动
C. 交感神经活动占优势,副交感神经活动减弱
D. 自主神经系统是不受意识控制的,因此它对机体活动的调节与大脑皮层无关
17. 科研人员用去除脑但保留脊髓的蛙(称为脊蛙)为材料进行反射活动实验,分别轻轻刺激脊蛙左、右后肢的趾部,可观察到该后肢出现屈腿反射。下列相关表述中不正确的是( )
A. 屈腿反射的反射弧中效应器是传出神经末梢及它支配的后肢皮肤
B. 用针破坏脊髓后,刺激脊蛙右后肢的传出神经,该后肢不能发生屈腿反射
C. 用针破坏脊髓后,刺激脊蛙左后肢的趾部,该后肢不能发生屈腿反射
D. 以上脊蛙的实验结果不能得出“蛙后肢的屈腿反射不受大脑控制”的结论
18. 枪乌贼的神经元是研究神经兴奋的常用材料。研究表明,当改变神经元轴突外Na+浓度的时候,静息电位并不受影响,但动作电位会随着Na+浓度的降低而降低。下列相关叙述不正确的是( )
A. 静息电位的维持需要K+外流,K+外流的运输方式是协助扩散
B. 测定枪乌贼的神经元正常电位时,需要将两个电极都放在神经元细胞膜外侧
C. 动作电位与神经元外的Na+内流相关,神经元外的Na+浓度过低可能无法产生动作电位
D. 刺激枪乌贼的神经元使其释放神经递质的过程不属于反射活动
19. 如图是人体躯体运动调节示意图,小脑与大脑皮层及肌肉之间存在复杂的回路联系,当大脑皮层运动区向脊髓前角运动神经元发出冲动时,可同时将此冲动传入小脑。而当肌肉进行相应活动时,肌梭、肌等器官又将肌肉活动的各种复杂信息连续不断地传入小脑,进而通过小脑对脊髓的控制来影响肌肉活动。下列有关叙述正确的是( )
A. 躯体运动受大脑皮层、小脑、脑干以及脊髓等的共同调控
B. 躯体运动调节过程中存在分级调节,大脑皮层神经元与脊髓之间的突触只能释放兴奋性神经递质
C. 大脑皮层发出的指令必须经过小脑和脑干才能传给低级中枢
D. 肌肉活动的各种信息会不断传入身体平衡中枢--脑干,有利于保持运动的平衡性
20. 缺血性脑卒中是因脑部血管阻塞而引起脑部损伤,可发生在脑的不同区域。若缺血性脑卒中患者无其他疾病或损伤,下列说法错误的是( )
A. 损伤发生在大脑时,患者可能会出现排尿不完全
B. 损伤发生在脑干时,患者可能出现心脏功能失调
C. 损伤导致下肢不能运动时,患者的膝跳反射仍可发生
D. 损伤发生在大脑皮层V区时,患者可能看不清文字
21. 下图表示反射弧和神经纤维局部放大的示意图,相关说法不正确的是( )
A. 在甲图中,①所示的结构属于反射弧的感受器
B. 甲图的⑥结构中,信号的转换模式为电信号→化学信号→电信号
C. 若乙图表示神经纤维受到刺激的瞬间膜内外电荷的分布情况,则a、c为兴奋部位
D. 正常情况下,一次神经冲动只能引起一次递质释放,产生一次突触后膜电位变化
22. 如图表示胰液分泌调节的过程,下列叙述不正确的是( )
A. 物质A是神经递质,胰腺是反射弧的一部分
B. 盐酸能直接作用于胰腺,促进胰腺分泌胰液
C. 物质B是促胰液素,需要经过血液循环输送到全身各处
D. 胰腺分泌胰液受神经和激素的共同调节
23. 在学习了“促胰液素发现"相关的科学史以后,你认为以下叙述正确的是( )
①直接注射稀盐酸到小狗血液中可引起胰液增加
②促胰液素的作用是促进胰腺分泌胰液
③促胰液素是小肠黏膜受盐酸刺激后分泌的,经血液循环作用于胰腺
④法国学者沃泰默认为小肠黏膜受盐酸刺激引起胰液分泌是神经调节
A. ②③④B. ①②③④
C. ①②④D. ①②③
24. 海蜗牛在接触几次电击后,学会利用长时间蜷缩的方式保护自己;没有经过电击刺激的海蜗牛则没有类似的防御行为。研究者提取前者腹部神经元的 RNA 注射到后者颈部,发现原本没有受过电击的海蜗牛也“学会”了防御,而对照组没有此现象。该实验结果支持的观点是( )
A. 没有电击刺激会导致记忆消失
B. 记忆形成与某些种类蛋白质合成有关
C. 短时记忆与神经元之间信息交流有关
D. 长时记忆与新突触的建立有关
25. 图为突触的部分结构,下列叙述不正确的是( )
A. a 的形成与高尔基体有关 ,c 的释放与线粒体有关
B. b 为突触前膜,在 b 处能发生电信号到化学信号的转变
C. c 的释放与 b 的流动性有关,c 与 d 可特异性识别
D. d 接收信号后,使 e 处离子通透性改变而产生动作电位
第II 卷(非选择题 共 50 分)
二、综合题(每空 2 分)
26. 根据图回答有关问题:
(1)图1中A液的名称_____,其中A液与C液在成分上的主要区别是_____。
(2)血浆中维持pH相对稳定的物质是_____物质。人体血浆渗透压的大小主要与_____和 _____有关。
(3)图2中标号①、②代表的系统分别是:_____,_____。由图2可知内环境的功能是_____。
27. 随着人们生活水平的不断提高,越来越多的人开始关注自己的身体健康,进行定期体检成了不少市民的共识。以下是某女子前往重庆某三甲医院体检的部分数据,请分析回答:
(1)血液生化指标中每种成分的参考值都有一个变化范围,说明健康人的血液中每一种成分都处于__中,在葡萄糖、解旋酶、无机盐、水、血红蛋白、甲状腺激素中不属于内环境组成成分的是___。
(2)结合各项体检数据,该女子可能患有脂肪肝,高血脂,朋友建议她应不吃脂肪。多吃糖类食物,你认为该说法是否正确,并说明理由___。
(3)如果该女子某器官的功能出现障碍,就会引起稳态失调。目前普遍认为,机体维持稳态的主要调节机制是___。
(4)尝试构建人体肝脏内血浆,组织液,成熟红细胞内液之间O2、CO2扩散的模型(注①在图形框间用虚线箭头表示O2,用实线箭头表示CO2②不考虑CO2进入成熟红细胞内液)_______________。
28. 每年6月21日被确定为世界“渐冻人”日,物理学家霍金就是一位渐冻症患者。渐冻症又称肌萎缩侧索硬化,是运动神经元疾病的一种,由于大脑、脑干和脊髓中运动神经元受到侵袭,患者肌肉逐渐萎缩和无力,以致瘫痪。请回答下列问题:
(1)神经系统基本结构和功能单位是___。
(2)针刺渐冻人手部皮肤,患者有感觉但不能完成缩手反射,与图甲中[ ]___。(填图中序号和结构名称)结构异常导致神经冲动传导障碍有关。此现象说明完整的___是完成反射的结构基础。
(3)霍金因基本不能完成缩手反射运动,但调节心跳、呼吸的基本生命中枢正常,至少说明其___一定完好无损。
(4)兴奋在反射弧中的传递是___(填“单向”或“双向”)的,原因是___。
(5)部分科学家认为“渐冻症”的发病机理可能与图乙有关,图乙突触间隙中谷氨酸过多,持续作用导致Na+过度内流,神经细胞渗透压___最终吸水胀破。某药物通过(至少2点)。作用于突触来缓解病症,其作用机理可能是___。
29. 兴奋性是指细胞接受刺激产生兴奋的能力。为探究不同缺氧时间对中枢神经元兴奋性的影响,研究人员先将体外培养的大鼠海马神经元置于含氧培养液中,测定单细胞的静息电位和阈强度(引发神经冲动的最小电刺激强度),之后再将其置于无氧培养液中,在不同时间点重复上述测定,结果如图所示。请回答下列问题。
注:“对照”的数值是在含氧培养液中测得的。
(1)本实验的自变量是____________。
(2)静息电位水平是影响细胞兴奋性水平的因素之一,图中静息电位数值是以细胞膜的____________侧为参照并将该侧电位水平定义为0mV测得的。据图分析,当静息电位由-60mV变为-65mV时,神经元更____________(填“容易”或“不易”)产生兴奋。项目
检查结果
参考值
单位
体重指数
30.47
18.5~23.9
kg/m2
血红蛋白(HGB)
145
115~150
g/L
游离甲状腺激素(FT4)
9.09
7.98-16.02
pmllL
丙氨酸氨基转移酶(ALT)
69
7~40
U/L
甘油三酯(TG)
2.76
0~1.70
mml/L
总胆固醇(CHOL)
5.53
0~5.17
mml/L
高密度脂蛋白
1.06
0.91~2.28
mml/L
低密度脂蛋白
3.85
0~3.10
mml/L
四川省仁寿第一中学校北校区2023-2024学年高二上学期期中考试生物试卷(含答案): 这是一份四川省仁寿第一中学校北校区2023-2024学年高二上学期期中考试生物试卷(含答案),共19页。试卷主要包含了单选题,读图填空题,实验探究题等内容,欢迎下载使用。
四川省眉山市仁寿一中北校区2023-2024学年高二上学期11月期中生物试题(Word版附解析): 这是一份四川省眉山市仁寿一中北校区2023-2024学年高二上学期11月期中生物试题(Word版附解析),共23页。试卷主要包含了单选题,综合题等内容,欢迎下载使用。
四川省眉山市仁寿第一中(北校区)2023-2024学年高三11月期中生物试题(Word版附解析): 这是一份四川省眉山市仁寿第一中(北校区)2023-2024学年高三11月期中生物试题(Word版附解析),共12页。

