2023-2024学年宁夏育才中学高二上学期11月期中生物试题含答案
展开(试卷满分 100 分,考试时间为 100 分钟) 出卷人:
一、选择题(共50题,每题1分,共50分)
1. 口腔上皮细胞所处的细胞外液是( )
A. 唾液B. 组织液C. 血浆D. 淋巴
2. 下列有关人体细胞外液(内环境)的叙述,正确的是( )
A. 人体全部体液构成细胞生活内环境
B. 血浆和组织液能相互渗透,所以二者各种成分的含量相差不大
C. 膀胱上皮细胞的内环境是尿液和组织液
D. 内环境是细胞与外界环境进行物质交换的媒介
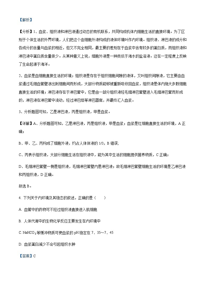
3. 人体内环境甲、乙、丙三大成分之间的转化模式如图所示。下列叙述错误的是( )
A. 甲表示血浆,是红细胞生活的环境
B. 甲、乙、丙的含量约占人体体液的2/3
C. 丙表示组织液,能为细胞提供营养物质
D. 毛细淋巴管壁细胞生活的环境是乙和丙
4. 下列关于内环境及其稳态的叙述,正确的是( )
A. 血管中的药物可不经过组织液直接进入肌细胞
B. 人体代谢中的生物化学反应主要发生在内环境中
C. NaHCO3等缓冲物质可使血浆的pH稳定在7.35~7.45
D. 血浆蛋白减少不会引起组织水肿
5. 无论春夏秋冬,风雨变幻,它却总是轻波微澜。稳态是生命系统的特征,也是机体存活的条件。下列有关内环境及其稳态的说法不正确的是( )
A. 内环境稳态受到破坏,细胞内各种代谢活动都会减慢
B. 组织液中的物质大部分进入血浆,少部分渗入淋巴液
C. 组织细胞的代谢活动能影响细胞外液的渗透压
D. 人体维持稳态的调节能力有限,外界环境剧变可能会引起稳态的失衡
6. 当面临高考、中考等大型考试时,同学们常常会产生紧张、焦虑等情绪,适度的紧张有助于考试发挥,但当人体长期处于过度紧张、焦虑状态时,常会导致心律失常、胸闷、消化不良、食欲不振等症状。下列相关解释正确的是( )
A. 过度紧张、焦虑会使交感神经过度兴奋,心跳加快
B. 过度紧张、焦虑会使交感神经过度兴奋,胃肠蠕动加快
C. 过度紧张、焦虑会使副交感神经兴奋,胃肠蠕动变慢导致食欲不振
D. 过度紧张、焦虑会使副交感神经兴奋,消化腺分泌减少导致消化不良
7. 《中国科学报》报道,美国科学家的一项研究发现,当老年人保持活跃时,他们的大脑中会更多含有一类蛋白质,这些蛋白质可以增强神经元之间的联系,从而保持健康的认知(感觉、知觉、记忆、思维、想象和语言等)。下列相关叙述中不正确的是( )
A. 神经元有很多树突有利于接受更多刺激信息
B. 神经元由轴突和树突组成
C. 神经胶质细胞广泛分布于神经元之间,其数量为神经元数量的10~50倍
D. 在外周神经系统中,神经胶质细胞参与构成神经纤维表面的髓鞘
8. 下列关于神经系统组成的叙述,正确的是( )
A. 神经系统的基本单位是反射弧
B. 周围神经系统包括脊髓和脊神经
C. 中枢神经系统包括大脑和脊髓
D. 脑神经属于周围神经系统
9. 关于条件反射和非条件反射的比较,错误的是( )
A. 条件反射和非条件反射都有助于动物适应环境
B. 条件反射的反射弧及神经联系是暂时可变的,易消退
C. 条件反射建立之后要维持下去,还需要条件刺激的强化
D. 非条件反射的数量是有限的,条件反射的数量几乎是无限的
10. 如下图表示人体的某反射弧模式图,请据图判断,下列叙述正确的( )
A. 该图中,①是神经中枢,②是传出神经,③是传入神经
B. 反射弧是反射结构基础,只要反射弧结构完整,给予适当刺激,即可出现反射活动
C. 若④处受到破坏,刺激②时,机体没有出现相应的反射活动,但有感觉
D. 刺激③时,能产生兴奋的结构是③④①②⑤
11. 下列关于动作电位和静息电位的描述,不正确的是( )
A. 不受刺激时,神经纤维膜内外没有电位差
B. 兴奋时Na+大量内流,需要转运蛋白的协助,不消耗能量
C. K+的大量外流是神经纤维形成静息电位的主要原因
D. 在神经纤维膜外,局部电流的方向与兴奋传导的方向相反
12. 下图为某同学在注射疫苗时与缩手反射有关的反射弧的局部结构示意图,下列说法错误的是( )
A. 该同学在注射疫苗时没有缩手,但神经元A已经产生兴奋
B. 乙酰胆碱是兴奋性神经递质,5-羟色胺是抑制性神经递质
C. 兴奋传至突触小体时,能引起Ca2+内流,促进神经递质的释放
D. 右图中只有Na+内流才能引起神经元C突触后膜膜电位发生变化
13. “杯弓蛇影”是指将映在杯中的弓影误认为蛇而感到恐惧。当人特别恐惧时,肌肉剧烈收缩而发生“颤栗”,甚至会大量排汗。下列相关叙述错误的是( )
A. 接受“弓影”刺激的感受器应位于视网膜上
B. 神经元与肌细胞间信息传递不依赖神经递质
C. 这一反射过程需要大脑皮层的参与
D. 上述过程的效应器包括肌肉和腺体
14. 下列有关人脑高级功能的叙述,不正确的是( )
A. 大脑受损可能会导致小便失禁
B. 高位截瘫可能使大脑皮层无法对脊髓进行调控
C. 长时记忆与神经元的活动以及神经元之间的联系有关
D. 大脑中的不同部位执行的功能不同,因此存在多个功能分区
15. 下图是反射弧的局部结构示意图,刺激a点(a点为两接线端之间的中点),错误的是( )
A. 当e点兴奋时,膜外侧的电流方向是由未兴奋部位流向兴奋部位
B. 电表①和②发生2次方向相反的偏转
C. 用该图可证明兴奋在神经纤维上的传导是双向的
D. 用该图可证明兴奋在神经元之间的传递是单向的
16. 下列关于躯体运动分级调节的叙述错误的是( )
A. 躯体的运动受大脑皮层以及脑干、脊髓等的共同调控
B. 脊髓是机体运动的低级中枢,大脑皮层是高级中枢
C. 大脑通过脑干与脊髓相连,大脑发出的指令,可以通过脑干传到脊髓
D. 刺激大脑皮层中央前回的顶部,会引起头部器官的运动;刺激下部,可引起下肢的运动
17. 下列有关课本中实验的叙述错误的是( )
A. 手术摘除公鸡的睾丸,其雄性性征明显消失,该实验运用了“减法原理”
B. 每次给狗喂食时发出铃声,一段时间后狗只要听到铃声就会分泌唾液,这一现象属于非条件反射
C. 沃泰默发现直接将稀盐酸注入狗的血液中,不会引起胰腺分泌胰液
D. 制备胰腺提取物注射给由胰腺受损诱发糖尿病的狗,降血糖效果不显著,原因是胰蛋白酶破坏了胰岛素
18. 下列关于高等动物激素的叙述,正确的是( )
A. 激素通过降低生物体内化学反应的活化能发挥作用
B. 激素直接进入血液和淋巴
C. 血液中能够检测到激素与激素通过体液运输有关
D. 激素的化学成分都是蛋白质
19. 下列关于人体内多种激素的描述,错误的是( )
A. 某人因病导致垂体萎缩,其血液中生长激素的浓度降低
B. 糖皮质激素、肾上腺素、甲状腺激素都能升高血糖浓度,而胰岛素是唯一能降低血糖的激素
C. 切除下丘脑与垂体的联系后,甲状腺激素、性激素、肾上腺素受影响较大,因为上述三种激素的分泌都存在下丘脑-垂体-靶腺体的分级调节
D. 青春期,性激素水平升高,性激素可激发并维持第二性征
20. 在人体血液中甲状腺激素的含量只有3×10-5~14×10-5mg/mL,而1mg的甲状腺激素却使人体产热增加420kJ。说明了激素调节具有什么特点( )
A. 微量高效
B. 通过体液运输
C. 作用于靶器官、靶细胞
D. 作为信使传递信息
21. 如图是人体某内分泌腺的分泌活动及其调节过程,下列有关说法不正确的是( )
A. 图中甲可表示下丘脑,乙可表示垂体
B. 激素b通过体液运输到全身,但只能定向作用于甲
C. 乙作用于丙,丙再作用于甲的过程体现了激素调节的分级调节机制
D. 若甲代表肾上腺皮质,则a是促肾上腺皮质激素释放激素
22. 当一个人失水过多或吃的食物过咸时,会导致( )
A. 垂体释放抗利尿激素增加B. 垂体渗透压感受器兴奋
C. 下丘脑释放甲状腺激素D. 细胞外液渗透压降低
23. 正常人血压升高时,身体通过一系列调节过程使血压降至正常水平,这种调节机制属于( )
A. 正反馈调节B. 体液调节
C. 负反馈调节D. 免疫调节
24. 如图为血糖平衡的激素调节,图中甲、乙表示器官,a、b表示激素,①~②表示生理过程。下列叙述错误的是( )
A. a和b分别是胰高血糖素和胰岛素
B. ①表示合成糖原
C. 自主神经系统也参与血糖平衡的调节
D. 乙为胰岛,②表示糖类氧化分解
25. 人能够在一定范围内随外界温度变化调整自身的产热和散热,以维持体温的相对稳定。一个人从常温环境进入0℃寒冷环境中,下列叙述正确的是( )
A. 人进入寒冷环境后会不自觉发生颤抖,该过程属于条件反射
B. 皮肤感受器接受寒冷刺激,下丘脑体温调节中枢调节产热散热
C. 与常温环境相比人,在0℃寒冷环境中散热量会减少
D. 在体温调节中枢形成冷觉,甲状腺激素和肾上腺素分泌增加
26. 2023年3月4日,全国竞走大奖赛暨世锦赛及亚运会选拔赛在黄山市举行,鸣枪开赛时运动员的生理状态会有明显的变化。下列叙述正确的是( )
A. 运动员调节水盐平衡的过程中涉及体液调节和神经调节的协调
B. 运动员大量出汗,使抗利尿激素分泌减少,醛固酮分泌量增多
C. 运动时副交感神经兴奋性增强,使支气管扩张,心跳加快
D. 运动员竞走结束后,腿部酸胀的原因是产生的乳酸导致pH持续降低
27. 低钠血症是最常见的一种水盐平衡失调疾病。患者血液中钠离子浓度小于135(mml·L-1),表现为恶心、嗜睡、多尿等症状。下列叙述错误的是( )
A. 低钠血症患者血液中抗利尿激素含量比正常人低
B. 大量出汗后一次性饮水过多易引发低钠血症
C. 低钠血症患者体内醛固酮分泌减少
D. 可通过静脉滴注适宜浓度氯化钠溶液对低钠血症进行治疗
28. 下列关于人体下丘脑的叙述错误的是( )
A. 下丘脑中有体温调节中枢
B. 下丘脑中有渗透压感受器
C. 下丘脑能调节水平衡
D. 下丘脑能合成多种促激素
29. 下列有关免疫系统的组成和功能的说法,不正确的是( )
A. B细胞、T细胞、树突状细胞和巨噬细胞都属于淋巴细胞
B. 免疫器官需要借助于血液循环和淋巴循环相互联系
C. 细胞因子是由辅助性T细胞产生的
D. 骨髓是淋巴细胞产生、分化的场所
30. 乳牛的肠道没有发育完全,可吸收母牛初乳中的IgG抗体。母牛常舔舐初生的小牛犊,“舐犊情深”除了浓浓的母爱,还有免疫学的道理。下列叙述错误的是( )
A. 母牛唾液中的溶菌酶能杀死小牛犊体表的病菌
B. 母牛通过“舐犊”可以摄入小牛犊体表的病原体
C. 母牛体内的浆细胞接受病原体刺激后产生相应抗体
D. 母乳中针对乳牛体表病原体的抗体增强了乳牛的免疫力
31. 免疫调节是人体生命活动调节的重要组成部分,下列有关叙述正确的是( )
A. “病从口入”是因为消化道没有第一道防线,病原体直接进入人体引起疾病
B. 结核分枝杆菌侵染人体后只能引起体液免疫,不能引起细胞免疫
C. 溶菌酶能溶解细菌的细胞壁从而杀死细菌,此过程属于非特异性免疫
D. 脾是重要的免疫器官,是B细胞和T细胞生成、成熟、集中分布的场所
32. 登革热是登革热病毒经蚊媒传播引起的急性传染病,临床特征有起病急、骤发热等。登革热病毒入侵机体后引发的部分免疫过程如图所示,甲、乙表示物质,①~⑥表示细胞,其中细胞⑥可引起靶细胞裂解死亡。下列有关叙述不合理的是( )
A. 物质甲可促进细胞②的分裂、分化
B. 细胞③和细胞④产生的物质乙存在于内环境中
C. 细胞④和细胞⑤在抗原消失后均会存活一段时间
D. 登革热病毒会引发机体产生细胞免疫和体液免疫
33. 下列有关免疫失调的叙述,正确的是( )
A. 过敏反应、自身免疫病和免疫缺陷病都是免疫能力不足引起的疾病
B. 系统性红斑狼疮属于自身免疫疾病
C. 易过敏体质者,初次接触过敏原时,易发生过敏反应
D. 艾滋病(AIDS)患者的细胞免疫功能严重减退而体液免疫功能不受影响
34. 奥密克戎病毒(新冠病毒变异毒株)含有RNA和蛋白质,传染性更强、传播途径更加复杂。病毒侵入人体被吞噬细胞处理后,产生一系列反应。下列有关叙述错误的是( )
A. 浆细胞产生的抗体与此病毒结合后可被吞噬细胞吞噬
B. 奥密克戎病毒的抗原特异性取决于抗原蛋白结构的特异性
C. 细胞毒性T细胞和浆细胞分别参与体液免疫和细胞免疫
D. 新冠肺炎痊愈者的记忆B细胞参与二次免疫时,体内抗体含量快速上升
35. 下图为细胞毒性T细胞通过表面受体(TCR)识别抗原呈递细胞呈递的肿瘤抗原后被激活,进而攻击肿瘤细胞的示意图。下列相关叙述正确的是( )
A. 图中细胞毒性T细胞被抗原激活后,增殖并分化形成的细胞都可以识别该肿瘤抗原
B. 图中抗原呈递细胞通过主动运输的方式摄取肿瘤抗原
C. 图中细胞毒性T细胞分泌的毒素不属于免疫活性物质
D. 细胞毒性T细胞分泌毒素,使肿瘤细胞裂解死亡,该过程并非是细胞凋亡
36. 下列关于特异性免疫及其相关应用的叙述,正确的是( )
A. 细胞毒性T细胞都是在胸腺中由造血干细胞分裂分化产生
B. 若病原体不具有细胞结构或表面不存在蛋白质分子,就不会使人体产生抗体
C. 健康人的细胞毒性T细胞直接移植给肿瘤患者可提高患者的免疫力
D. 细胞免疫和体液免疫的二次免疫应答都与记忆细胞有关
37. 某同学意外被锈钉扎出一较深伤口,经查体内无抗破伤风的抗体。医生建议使用破伤风类毒素(抗原)和破伤风抗毒素(抗体)以预防破伤风。下列叙述正确的是( )
A. 伤口处有化脓现象是人体自身的T细胞攻击破伤风杆菌产生的免疫应答
B. 注射破伤风类毒素属于免疫预防,注射破伤风抗毒素属于免疫治疗
C. 注射破伤风类毒素,会激活记忆细胞产生抗体
D. 有效注射破伤风抗毒素对人体的保护时间长于注射破伤风类毒素
38. 进行器官移植手术常发生免疫排斥反应,下列相关分析不正确的是( )
A. 活化的B细胞通过分泌细胞因子裂解来自供体器官的细胞
B. 发生免疫排斥是由于供体和受体细胞表面的HLA不同
C. 白细胞可识别“非己”的HLA发起攻击而引发免疫排斥
D. 使用T细胞特异性的免疫抑制药物可降低免疫排斥反应
39. 下图为神经系统、内分泌系统与免疫系统之间通过①~④等信息分子相互作用示意图。下列分析错误的是( )
A. 图中的信息分子都属于内环境组成成分
B. ①包括甲状腺激素,它能影响神经系统的发育
C. ④是细胞因子,都是由辅助性T细胞分泌的
D. 内环境稳态的调节机制是神经—体液—免疫调节网络
40. 如下图所示,a、b、c为对胚芽鞘做不同处理的实验,d为一植株被纸盒罩住,纸盒的一侧开口,有单侧光照。下列对实验结果的描述,正确的是( )
A. a直立生长,b、c向光弯曲生长
B. b向光弯曲生长,c背光弯曲生长
C. 图d中如果固定植株,旋转纸盒,一段时间后,植株向左弯曲生长
D. 图d中如果将纸盒和植株一起旋转,则植株直立生长
41. 如图为不同浓度植物生长素(IAA)对豌豆茎生长影响,据图不能得出的结论是( )
A. 生长素具有低浓度促进生长,高浓度抑制生长的特点
B. 用浓度为10-7ml·L-1的生长素(IAA)处理豆茎,茎也会伸长
C. 生长素促进豌豆茎伸长的最适浓度大概为10-5ml·L-1
D. 不同浓度的生长素处理植物的相同部位,可能会有同样的作用效果
42. 植物顶端优势现象与生长素作用有关。下列叙述不正确的是( )
A. 顶芽生长素极性运输到侧芽B. 侧芽处生长素浓度较低限制其生长
C. 去顶芽可缓解侧芽生长受抑制的现象D. 生长素既可促进生长也可抑制生长
43. 水稻的生长发育是由多种激素相互作用共同调控的,下列相关说法不正确的是( )
A. 收获季节水稻乙烯含量上升促进种子的成熟和脱落
B. 受到赤霉菌感染时会引起水稻赤霉素分泌增加使植株疯长
C. 细胞分裂素能促进水稻芽的分化和叶绿素的合成
D. 油菜素内酯能促进水稻茎细胞的分裂、花粉管生长、种子萌发
44. 下列关于农业生产措施或作物生理现象的分析,不正确的是( )
A. 用尿液反复浸过的黄泥封裹树枝能促进其生根,与生长素有关
B. 茄子开花期间遇到连续阴雨天气,可喷洒适量生长素以避免减产
C. “一个烂苹果会糟蹋一筐好苹果”,这种现象主要与脱落酸有关
D. 成熟种子经历持续干热后又遇雨天会在穗上发芽,与脱落酸被降解有关
45. 下列关于生长素的叙述,错误的是( )
A. 生长素的合成一定需要酶的参与且有光和无光生长素都可以合成
B. 生长素在植物体内极性运输受氧气浓度的影响
C. 顶端优势是由于侧芽生长素浓度过高而导致
D. 生长素的非极性运输常在幼嫩的组织中进行
46. 将一幼小植株在适宜条件下横放,一段时间后发现茎弯曲向上生长如图1,并测得B侧生长素浓度为图2中的b,则A侧生长素浓度为( )
A. 小于aB. 大于a,小于bC. 大于b,小于cD. 大于c
47. 下列关于“探究NAA促进插条生根的最适浓度”实验的叙述,不正确的是( )
A. 在正式实验中,不同浓度NAA处理组之间形成相互对照
B. 利用浸泡法处理插条时,所用的NAA溶液浓度比沾蘸法小
C. 植物体内合成的NAA具有微量高效性
D. 由于插条内缺乏相应酶分解NAA,因此其作用效果稳定
48. 下列关于植物激素及植物生长调节剂应用的叙述,不正确的是( )
A. 植物生长调节剂都是分子结构和生理效应与植物激素类似的物质
B. 物生长调节剂是指一些人工合成的,对植物的生长、发育有调节作用的化学物质
C. 水果、蔬菜上残留的植物生长调节剂可能会损害人体健康
D. 用高浓度的2,4-D溶液可以除去小麦田间的双子叶杂草
49. 植物的生长发育离不开环境的影响以及植物激素的调节作用,以下叙述错误的是( )
A. 光作为一种信号,可以影响、调控植物生长、发育的全过程
B. “春化作用”说明光可以促进植物种子萌发
C. 红光和远红光可以调节植物生长发育的原因是植物体内中含有光敏色素
D. 植物的根、茎可以感受重力,并将重力转换为运输生长素的信号
50. 植物体内的IAA(吲哚乙酸)、IBA(吲哚丁酸)和PAA(苯乙酸)都属于生长素。为比较不同浓度的IAA、IBA和PAA对某种植物根系生长的影响,科研人员进行了相关实验,实验结果如图所示。下列相关叙述正确的是( )
A. 实验结果表明,IBA、PAA等生长素低浓度时促进生长高浓度时抑制生长
B. 实验结果表明,相同浓度的IAA、IBA、PAA作用效果的差异可能是由于根细胞中三者的受体数量不同
C. 实验结果表明,随IAA浓度升高总根长度逐渐变小,说明IAA对根生长的抑制作用逐渐增强
D. 实验结果表明,IAA促进生根的最适浓度为0.05uml/L
二、非选择题(共50分)
51. 帕金森氏病的主要临床表现为静止性震颤、运动迟缓、肌强直和姿势步态障碍。图甲中脑内纹状体通过抑制黑质影响神经元a释放多巴胺,而黑质也可以通过抑制纹状体而影响神经元 b 释放乙酰胆碱,以上两种途径作用于脊髓运动神经元,产生兴奋或抑制(“-”表示抑制);图乙表示患者用某种特效药甲后的效果图。回答下列问题:
(1)脑中神经元a可抑制脊髓运动神经元的兴奋,说明低级中枢受____的控制,这体现了神经系统具有____调节的特点。
(2)兴奋在b 神经元和脊髓运动神经元之间的传递是____的,患者的纹状体合成乙酰胆碱填增多,多巴胺合成及分泌____(填“增多”或“减少”),它们的受体都分布在____。
(3)某科研所研制了另一种治疗帕金森氏病的特效药乙,欲证明特效药乙与特效药甲的作用机理是否相同,应该观察b神经元与脊髓运动神经元之间的____的含量。
52. 正常人感染病原体会引起发热,发热过程分为体温上升期、高温持续期和体温下降期。下图为体温上升期机体体温调节过程示意图,其中体温调定点是为调节体温于恒定状态,下丘脑体温调节中枢预设的一个温度值,正常生理状态下为37℃。请回答下列问题:
(1)图中激素a作用于垂体,垂体释放激素b作用于甲状腺,这种调节方式的意义是可以____,形成多级反馈调节,有利于精细调控,从而维持机体的稳态。当激素c含量过高,会抑制下丘脑和垂体,这体现了激素的____调节。
(2)据图分析,体温调定点上调后,人体同时对甲、乙细胞进行调控,使温度上升,下丘脑对甲细胞的调控比对乙细胞____(填“快”或“慢”)。
(3)高温持续期,人体有时会出现脱水现象,大量丢失水和钠盐等,会引起机体细胞外液渗透压下降,刺激下丘脑中的渗透压感受器,使____的分泌量增加,继而促进肾小管和集合管对水分、Na+的重吸收,以维持体内的水盐平衡。
(4)体温下降期,体温调定点下降到正常,机体热量的主要来源是____释放热能,机体增加散热的途径有汗液分泌增多和皮肤____。
53. 科学家研究发现一种树突状细胞(DC细胞),在免疫反应中有强大的摄取、处理和传递抗原的功能。请回答问题:
(1)DC细胞能通过____方式将外来抗原摄入细胞内,将其分解;同时,免疫调节也可对付体内的异常细胞。
(2)辅助性T细胞发生免疫效应时,它产生的____可作用于已被抗原刺激的B细胞,并促进其增殖分化成为____(填两个)。
(3)DC免疫疗法是通过采集患者自体的外周血液,在体外诱导培养出大量DC细胞,使之负载上肿瘤抗原信息后再输回给患者。这些DC细胞进入患者体内后,可诱导____细胞精确杀伤肿瘤细胞,该细胞对肿瘤细胞的杀伤作用体现了免疫系统的____功能。
(4)某人感染新冠病毒患病后,未做皮试就注射了青霉素,结果引发过敏反应,这说明他以前____(填“有”或“没有”)接触青霉素
(5)机体免疫系统误将自身的某些细胞成分当作“异己”时,便会导致____疾病。
54. 植物生命活动调节的基本形式是激素调节,请分析回答:
(1)根据下图所示生长素是经前体物质____经过一系列反应转变而来促进茎生长的生长素最适浓度是10-4 ml/L,此浓度对芽的生长的作用是____,观察同一器官的作用曲线,体现了生长素作用特点是____。
(2)赤霉素的一个重要作用是能打破种子的休眠,促进种子萌发。若要验证赤霉素溶液能促进玉米种子萌发,进行如下实验:
步骤一:取生长状况相同的玉米籽粒,平均分成两组,每组50粒,编号甲、乙。
步骤二:甲组用适宜浓度的赤霉素处理,乙组用____。
步骤三:在相同且适宜的条件下培养相同时间后,统计每组玉米籽粒萌发的情况
①实验中每组选取50粒玉米的目的是____;乙组的作用是____。
2023-2024学年重庆市育才中学高二上学期期中生物试题含答案: 这是一份2023-2024学年重庆市育才中学高二上学期期中生物试题含答案,文件包含重庆市育才中学2023-2024学年高二上学期期中生物试题原卷版docx、重庆市育才中学2023-2024学年高二上学期期中生物试题Word版含解析docx等2份试卷配套教学资源,其中试卷共37页, 欢迎下载使用。
重庆市育才中学2023-2024学年高二上学期期中生物试题(Word版附解析): 这是一份重庆市育才中学2023-2024学年高二上学期期中生物试题(Word版附解析),共20页。试卷主要包含了考试结束后,将答题卡交回等内容,欢迎下载使用。
重庆市育才中学2023-2024学年高二上学期期中生物试题(Word版附解析): 这是一份重庆市育才中学2023-2024学年高二上学期期中生物试题(Word版附解析),共20页。试卷主要包含了考试结束后,将答题卡交回等内容,欢迎下载使用。

