2023-2024学年浙江省嘉兴市桐乡市高级中学八校联盟高二上学期期中联考生物试题含答案
展开选择题部分
一、选择题(本大题共 20 小题,每小题 2 分,共 40 分。每小题列出的四个备选项中只有一个是符 合题目要求的,不选、多选、错选均不得分)
1. 皮下肌肉注射(非静脉)时,药液进入人体到发挥作用一般经过的途径是( )
A. 组织液—血浆—淋巴—靶细胞B. 淋巴—组织液—血浆—靶细胞
C. 组织液—血浆—组织液—靶细胞D. 血浆—淋巴—组织液—靶细胞
【答案】C
【解析】
【分析】1、体液是由细胞内液和细胞外液组成,细胞内液是指细胞内的液体,而细胞外液即细胞的生存环境,它包括血浆、组织液、淋巴液等,也称为内环境,内环境是细胞与外界环境进行物质交换的媒介。
2、血浆、组织液、淋巴液之间的动态关系:血浆与组织液之间是通过毛细血管壁相互渗透,组织液的一部分还可以透过毛细淋巴管壁形成淋巴液,淋巴液经过淋巴循环通过左右锁骨下静脉进入血浆。
【详解】皮下注射(非静脉注射)药物时,药物先进入组织液,然后穿过毛细血管壁进入血浆,药物通过血液循环进行运输,然后穿过毛细血管壁形成组织液,病变细胞生活在组织液中,组织液中的药物作用于病变细胞,因此一般经过的途径是组织液一血浆一组织液一靶细胞,C正确,ABD错误。
故选C。
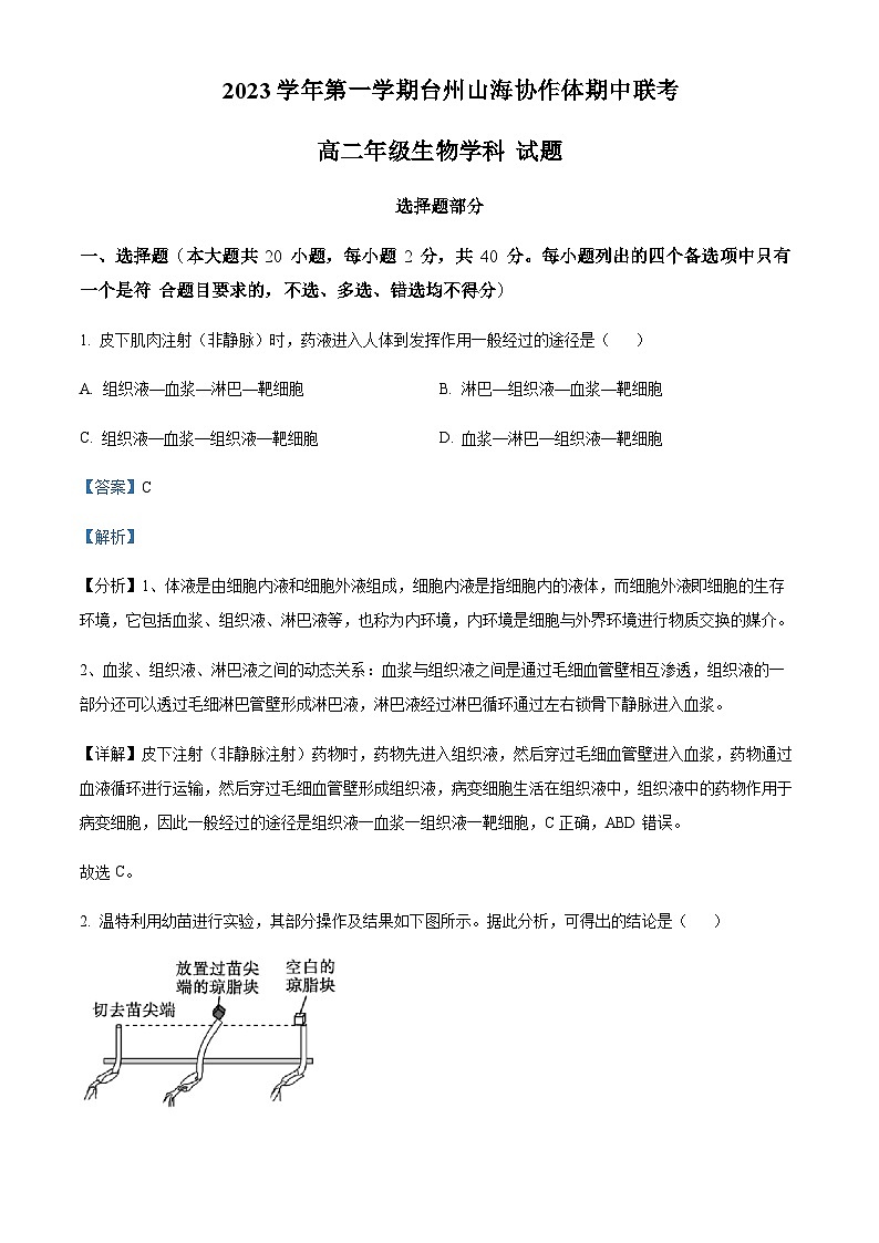
2. 温特利用幼苗进行实验,其部分操作及结果如下图所示。据此分析,可得出的结论是( )
A. 苗尖端能产生促进生长的物质B. 生长素具有促进幼苗生长的作用
C. 幼苗的向光性与苗尖端有关D. 空白琼脂块能够抑制幼苗的生长
【答案】A
【解析】
【分析】由图可知,放置过苗尖端处理的琼脂块促进生长,从而向右弯曲生长,放置空白琼脂块的不会促进生长。
【详解】A、分析温特实验可知,其自变量是琼脂块是否放置过苗尖端,因变量是幼苗是否生长,故得出的结论是苗尖能产生促进生长的物质,A正确;
B、该实验不能得出促进生长的物质是生长素,B错误;
C、该实验没有光变量,所以无法得出苗尖与幼苗的向光性有关,C错误;
D、该实验放置空白琼脂块的不会促进生长,但无法得出空白琼脂块能够抑制幼苗的生长,D错误。
故选A。
3. 内环境稳态的实质是内环境成分、理化性质都处于动态平衡中,以下叙述正确的是( )
A. 细胞外液约占体液总量的 2/3
B. 血浆和组织液都有运输激素的作用
C. K+、血红蛋白、性激素、脂肪酸等物质是内环境的成分
D. 内环境中发生的丙酮酸氧化分解给细胞提供能量
【答案】B
【解析】
【分析】内环境主要由组织液、血浆和淋巴等细胞外液组成,内环境是机体组织细胞生活的具体环境,因此内环境稳态对于维持机体正常的生命活动有重要作用,因为内环境是细胞与外界环境进行物质交换的媒介。
内环境的理化性质主要包括温度、pH和渗透压。人体细胞外液的温度一般维持在37°C左右;(2)正常人的血浆接近中性,pH为7.35~7.45。(3)血浆渗透压的大小主要与无机盐、蛋白质的含量有关。
【详解】A、人体细胞外液约占体液总量的1/3,构成内环境,A错误;
B、内分泌腺产生的激素分泌到体液中,随血液运输到全身,传递各种信息,所以血浆和组织液都有运输激素的作用,B正确;
C、K+、性激素、脂肪酸等物质是内环境的成分,血红蛋白是红细胞的组成成成分,不会在内环境中出现,C错误;
D、丙酮酸的氧化分解发生在细胞中,该过程能给细胞提供能量,不会发生内环境中,D错误。
故选B。
4. 如图表示人体内神经一肌肉突触结构的兴奋传递过程。当乙酰胆碱(ACh)持续与 ACh 受体结 合,引发肌肉痉挛。下列治疗肌肉痉挛方案不合理的是( )
A. 抑制钙离子通道开放
B. 抑制突触前膜释放 ACh
C. 阻止 ACh 与 ACh 受体结合
D. 降低突触间隙降解 ACh 酶活性
【答案】D
【解析】
【分析】题图分析:当动作电位传到轴突末梢,引起突触前膜上的钙离子通道开放,从而促使突触小泡与突触前膜融合。将ACh释放到突触间隙,与突触后膜上的ACh受体结合,引起后膜上的Na+通道开放,实现兴奋的传递过程。
【详解】A、据图可知,钙离子通道开放会促使突触小泡与突触前膜融合,ACh释放到突触间隙,与突触后膜上的ACh受体结合,引发肌肉收缩,不能缓解肌肉痉挛,但抑制钙离子通道开放会减少神经递质的释放,进而可以治疗肌肉痉挛,A正确;
B、抑制突触前膜释放ACh,其与突触后膜上的ACh受体结合的机会减少,进而缓解肌肉痉挛,B正确;
C、阻止ACh与ACh受体结合,ACh不能发挥作用,不引发肌肉收缩从而缓解肌肉痉挛,C正确;
D、降低突触间隙降解ACh酶活性,ACh不能被水解而灭活,ACh持续与ACh受体结合,引发肌肉痉挛,D错误。
故选D。
5. 下列关于人体性激素的叙述,错误的是( )
A. 睾酮是维持男性第二性征的重要物质
B. 雌激素可促进卵泡的生长和卵子的成熟
C. 睾酮会增加代谢率,促进蛋白质合成
D. 孕激素可促进女性皮下脂肪的积聚
【答案】D
【解析】
【分析】凡是没有导管的腺体即内分泌腺,其分泌物——激素直接进入腺体内的毛细血管,并随血液循环输送到全身各处。生长激素是由垂体分泌的调节机体生长发育的激素。性激素可以促进生殖器官发育和生殖细胞形成,还有助于维持第二性征。甲状腺激素具有调节体内的有机物代谢、促进生长和发育、提高神经系统的兴奋性等作用。
【详解】A、睾酮是雄性激素,是激发并维持男性第二性征的重要物质,A正确;
B、雌激素可促进卵泡的生长和卵子的成熟,还能促进雌性生殖器官的发育,同时也能激发并维持女性的第二性征,B正确;
C、睾酮会增加代谢率,也可促进蛋白质的合成和骨骼生长,C正确;
D、’雌激素可促进女性皮下脂肪的积聚,D错误。
故选D。
6. 下列有关植物激素调节的叙述,正确的是( )
A. 向性运动是植物对不利的环境信号做出的生长反应
B. 赤霉素能促进果实生长,抑制种子萌发
C. 根尖分生区细胞数目增加主要与生长素的含量相关
D. 用 2,4-D 溶液喷洒未授粉的番茄雌蕊可获得无籽番茄
【答案】D
【解析】
【分析】1、生长素类具有促进植物生长的作用,在生产上的应用主要有:(1)促进扦插的枝条生根;(2)促进果实发育;(3)防止落花落果。
2、赤霉素的生理作用是促进细胞伸长,从而引起茎秆伸长和植物增高,还有促进麦芽糖化,促进营养生长,防止器官脱落和解除种子、块茎休眠促进萌发等作用。
3、细胞分裂素在根尖合成,在进行细胞分裂的器官中含量较高,细胞分裂素的主要作用是促进细胞分裂和扩大,此外还有诱导芽的分化,延缓叶片衰老的作用。
4、脱落酸:脱落酸在根冠和萎蔫的叶片中合成较多,在将要脱落和进入休眠期的器官和组织中含量较多。脱落酸是植物生长抑制剂,它能够抑制细胞的分裂和种子的萌发,还有促进叶和果实的衰老和脱落,促进休眠和提高抗逆能力等作用。
5、乙烯主要作用是促进果实成熟,此外,还有促进老叶等器官脱落的作用.植物体各部位都能合成乙烯。
【详解】A、向性运动是植物对环境信号做出的生长反应 ,而不一定是不利环境,A错误;
B、赤霉素能促进细胞伸长和种子的萌发,B错误;
C、根尖分生区细胞数目增加主要与细胞分裂素的含量相关,C错误;
D、2,4-D溶液是生长素类似物,能促进果实发育,喷洒未授粉的番茄雌蕊可获得无籽番茄,D正确。
故选D。
7. 下列关于免疫调节的叙述错误的是( )
A. 多种抗体可以作用于同一种病原体
B. 抗原具有大分子性,是细菌表面特异的蛋白质
C. 淋巴结、胸腺、脾、骨髓都是重要的免疫器官
D. 血浆、组织液和淋巴中都含有 T 淋巴细胞和 B 淋巴细胞
【答案】B
【解析】
【分析】免疫系统的组成包括①免疫器官:骨髓、胸腺等。②免疫细胞:树突状细胞、巨噬细胞、淋巴细胞。其中B细胞在骨髓中成熟、T细胞在胸腺中成熟。③免疫活性物质:抗体、细胞因子、溶菌酶。
【详解】A、一种病原体可以有多种抗原,多种抗原可以激发机体产生多种抗体,因此,多种抗体可以作用于同一种病原体,A正确;
B、抗原具有大分子性、异物性和特异性,但未必位于细菌表面,也未必都是蛋白质,B错误;
C、免疫系统包括免疫器官、免疫细胞和免疫活性物质,其中主要的免疫器官包括淋巴结、胸腺、脾、骨髓等,C正确;
D、 T 淋巴细胞和 B 淋巴细胞均可在体液免疫中发挥作用,因据此推测,血浆、组织液和淋巴中都含有 T 淋巴细胞和 B 淋巴细胞,D正确。
故选B。
8. 下列关于“探究 2,4-D 对插枝生根的作用”活动的叙述,正确的是( )
A. 本实验只能用水培法不能用土培法
B. 不同浓度的 2,4-D 对生根的效果肯定不同
C. 2,4-D 具有催化作用,促进枝条生根
D. 实验结果未必能说明低浓度的 2,4-D 促进生根,高浓度的 2,4-D 抑制生根
【答案】D
【解析】
【分析】生长素的生理作用具有两重性,在一定浓度范围内,随着生长素浓度的升高,其促进作用是先增强后减弱;超过一定的浓度范围,随着生长素浓度的升高,抑制作用越来越明显。
在“探究 2,4-D 对插枝生根的作用”活动中,本实验的自变量为2,4-D的浓度,因变量为生根数,因此其它包括:每组选取的枝条数量相同、生长状况、芽的数量、浸泡时间等,均属于无关变量。
【详解】A、本实验可用水培法,也可用土培法,只不过土培法要避免对根的伤害,A错误;
B、2,4-D 是生长素类似物,对促进生根具有两重性,因而可能存在不同浓度的 2,4-D 对生根的效果相同的情况,B错误;
C、2,4-D是生长素类似物,没有催化作用,只有调节作用,C错误;
D、该实验能否说明低浓度的2,4-D促进生根,高浓度的2,4-D抑制生根,要根据设计的浓度范围最终以实验结果与对照组结果比较才能说明,D正确。
故选D。
9. 下图为人体膝反射弧示意图,其中①-④表示结构,下列叙述正确的是 ( )
A. 膝反射反射弧是由①、③和④组成的三个神经元组成的三元反射弧
B. 膝反射的过程中,④处电表也能测到电位变化
C. 用适宜强度的电刺激刺激③引起的伸肌收缩不是膝反射
D. 膝反射活动中涉及的电信号传导是双向的,化学信号是单向的
【答案】C
【解析】
【分析】人体神经调节的方式是反射,反射的结构基础是反射弧,反射弧由感受器、传入神经、神经中枢、传出神经和效应器五部分构成;兴奋在反射弧上单向传递,兴奋在突触处发生电信号到化学信号再到电信号的转变。
【详解】A、膝反射中引起伸肌收缩的反射弧为最简单的反射弧---二元反射弧,即图中的①和③两个神经元组成的二元反射弧,A错误;
B、膝反射发生时,④处神经元受抑制,④处电表将测不到电位变化,B错误;
C、刺激③可以产生反应,但是没有经过完整的反射弧,不能称为是反射,C正确;
D、兴奋在反射弧中传导和传递都是单向的,D错误。
故选C。
10. 用火柴棍由脚跟向前轻划新生儿足底外侧缘时,他的大拇趾会缓缓地上跷,其余各趾呈扇形张开,该现象在 6~18 个月逐渐消失。下列关于该现象的描述正确的是( )
A. 新生儿完成这些动作属于条件反射
B. 交感神经和副交感神经共同控制该动作完成
C. 该现象消失说明低级中枢的活动不受高级中枢的调控
D. 在大脑中央前回的顶部有控制脚趾运动的代表区
【答案】D
【解析】
【分析】1、神经调节的基本方式为反射,完成反射的结构基础是反射弧,反射弧由感受器、传入神经、神经中枢、传出神经、效应器五个部分构成。
2、反射分为条件反射和非条件反射,非条件反射是人人生来就有,而条件反射是后天学习所得。
【详解】A、新生儿生来就可以进行这些动作,说明是非条件反射,A错误;
B、交感神经和副交感神经主要控制心跳、新陈代谢等活动,B错误;
C、该现象在6~18个月大时逐渐消失,而新生儿6~18个月大时高级中枢逐渐发育完全,该现象消失说明低级中枢的活动受高级中枢的调控,C错误;
D、随着新生儿的成长发育,高级神经中枢逐渐发育成熟,如大脑中央前回的顶部逐渐发育成熟,就可以控制脚趾运动,D正确。
故选D。
11. 在离体神经元的神经纤维某点给予适宜强度的刺激,测得的 膜电位变化曲线如图,下列叙述错误的是( )
A. 根据右图无法判断电信号传导方向
B. a 处出现的极化状态就是 K+大量外流导致的
C. 如果适当增加溶液中的钠离子浓度,d 点将上移
D. 刺激神经纤维会产生一个沿着神经传导的负电位
【答案】B
【解析】
【分析】静息状态时,膜主要对K+有通透性,造成K+外流,使膜外阳离子浓度高于膜内,膜两侧的电位表现为内负外正;当神经纤维某一部位受到刺激时,膜对Na+的通透性增加,Na+内流,使膜内阳离子浓度高于膜外,膜两侧的电位表现为内正外负;兴奋向前传导,受刺激处恢复为静息电位,即内负外正。
【详解】A、题图中的X轴表示时间,整个曲线代表神经纤维上某一个点从静息状态到兴奋到恢复静息状态的过程,无论从左往右传还是从右往左传都会出现这样一个坐标曲线,故无法判断传播方向,A正确;
B、由于神经细胞膜内、外各种电解质的离子浓度不同,膜外钠离子浓度大,膜内钾离子浓度大,而神经细胞对不同离子的通透性各不相同,造成细胞膜内、外电位差异,静息状态下,膜外为正电 位,膜内为负电位,因此a 处出现的极化状态不只是与 K+外流有关,B错误;
C、如果适当增加溶液中的钠离子浓度,由于动作电位的产生是由于钠离子内流导致的,进而会导致内流的钠离子量增加,表现为d 点上移,C正确;
D、刺激神经纤维会产生外负内正的动作电位,并与相邻部位产生电位差,产生局部电流,使得动作电位沿着神经传导,即刺激神经纤维会产生一个沿着神经传导的负电位,D正确。
故选B。
根据以下材料回答问题
2022 年 7 月,欧洲爆发大规模猴痘疫情,该疫情由猴痘病毒引起,它是一种包膜的 DNA 病毒 且通过黏膜或破损皮肤入侵人体,潜伏期大约 2~3 周,随后会出现高热、淋巴结肿大、呼吸窘迫、 皮疹等症状。科学家进一步研究发现,接种天花疫苗可有效预防猴痘病毒的感染。
12. 依据上述材料,下列叙述错误的是( )
A. 猴痘病毒侵入细胞的方式可能与 HIV 相同
B. 天花疫苗可以有效预防猴痘病毒,说明两者之间抗原相似
C. 溶菌酶可防止猴痘病毒对机体的侵袭,这属于人体的第一道防线
D. 彻底清除该病毒需要细胞免疫和体液免疫协同作用
13. 关于猴痘患者症状,下列叙述错误的是( )
A. 稳态是机体进行正常生命活动必要条件
B. 患者高热持续 39℃,人体产热量等于散热量
C. 患者出现皮疹并伴有脓液,说明身体正在克服感染
D. 患者呼吸窘迫,可能与血浆中血红蛋白的含量减少有关
【答案】12. C 13. D
【解析】
【分析】1.细胞免疫:细胞毒性T细胞识别到被感染宿主细胞后,增殖分化形成新的细胞毒性T细胞和记忆细胞,细胞毒性T细胞和靶细胞接触,将靶细胞裂解。
2.体液免疫:病原体可以直接和B细胞接触,树突状细胞作为抗原呈递细胞,可对抗原进行加工、处理后呈递至辅助性T淋巴细胞,随后在抗原、激活的辅助性T细胞表面的特定分子双信号刺激下,B淋巴细胞活化,再接受细胞因子刺激后增殖分化成记忆细胞和浆细胞,浆细胞产生抗体,和病原体结合。
【12题详解】
A、猴痘病毒和HIV病毒均具有包膜结构,因而二者侵入细胞的方式可能相同,A正确;
B、天花疫苗可以有效预防猴痘病毒,说明天花疫苗激发机体产生的抗体能与猴痘病毒发生特异性结合,因而可推测两者之间抗原相似,B正确;
C、溶菌酶是位于体液中的免疫活性物质,可防止猴痘病毒对机体的侵袭,这属于人体的第二道防线,C错误;
D、病毒寄生在细胞内,因此彻底清除该病毒需要细胞免疫和体液免疫协同作用,即通过细胞免疫使病毒失去藏身之处而释放出来,而后通过体液免疫产生的抗体与其结合,而后通过吞噬细胞和其他细胞的作用将其彻底消灭,D正确。
故选C。
【13题详解】
A、内环境是组织细胞生活的具体环境,组织细胞需要不断与内环境发生物质交换,因此内环境稳态是机体进行正常生命活动的必要条件,A正确;
B、患者高热持续 39℃,说明此时体温相对稳定,故此时人体产热量等于散热量,B正确;
C、患者出现皮疹并伴有脓液,脓液是吞噬细胞死亡后流出的,说明免疫系统正在发挥作用,即身体正在克服感染,C正确;
D、血浆没有血红蛋白,血红蛋白是红细胞的组成成分,D错误。
故选D。
14. 下图为某人被狗咬伤后的处理和治疗情况。下列叙述错误的是 ( )
A. 注射狂犬病疫苗可以刺激机体进行免疫应答
B. 清理伤口能减少人被狂犬病毒感染的机会
C. 不包扎能降低被厌氧菌感染的风险
D. 注射狂犬病免疫球蛋白可使体内迅速产生抗体
【答案】D
【解析】
【分析】疫苗通常是用灭活或减毒的病原体制成的生物制品。
【详解】A、注射狂犬病疫苗,疫苗相当于免疫反应中的抗原,可以刺激机体进行免疫应答,产生相应抗体和记忆细胞,A正确;
B、清理伤口能冲洗掉部分病毒,能减少人被狂犬病病毒感染的机会,B正确;
C、被狗咬后不包扎增加通氧量,能降低人被厌氧菌感染的风险,C正确;
D、狂犬免疫球蛋白即抗体,可使体内迅速产生抗原-抗体反应,但是注射注射狂犬病免疫球蛋白不会使体内迅速产生抗体,D错误。
故选D。
15. Graves 氏病发病原因如下图所示,是由于患者所产生的某种抗体与 Y 激素受体结合,使甲状 腺细胞持续激发,产生高水平 X 激素所致。研究发现寡核苷酸 UDP 能够减弱 Graves 氏病症状。下列有关说法错误的是 ( )
A. Graves 病是自身免疫病,类风湿性关节炎、系统性红斑狼疮也属于此类疾病
B. 抗体与 Y 激素受体结合后,能起到与 Y 激素相似的功能
C. 患者血液中 Y 激素含量显著高于正常水平
D. UDP 能减弱 Graves 氏病症状可能与 UDP 抑制效应 B 细胞分泌该种抗体有关
【答案】C
【解析】
【分析】1、垂体分泌促甲状腺激素能促进甲状腺分泌甲状腺激素。
2、从免疫角度分析,患者“敌我不分”地将自身物质当外外来异物进行攻击而引起的疾病称为自身免疫病;Graves病是患者所产生的某种抗体与促甲状腺激素的受体结合,使甲状腺细胞持续激发,产生高水平的甲状腺激素所致,所以患者代谢增强,产热增加。
【详解】A、从免疫角度分析,患者“敌我不分”地将自身物质当外外来异物进行攻击而引起的疾病称为自身免疫病,类风湿性关节炎、系统性红斑狼疮也属于自身免疫病,A正确;
B、由题干信息可知,患者产生的某种抗体与Y激素受体结合使甲状腺细胞持续激发,产生高水平X激素,则抗体与Y激素结合后,起到与Y激素相似的功能,B正确;
C、Graves氏病患者的甲状腺激素的含量较多,通过反馈作用,Y激素(促甲状腺激素)含量低于正常水平,C错误;
D、由于本病的发生与某种抗体有关,而“寡核苷酸UDP能够减弱Graves病症状”,说明UDP能减弱Graves病症状可能与UDP抑制浆细胞分泌该种抗体有关,D正确。
故选C。
16. 下图表示内环境稳态的部分调节机制。下列表述错误的是( )
A. 若①表示免疫分子,则①包括抗体、细胞因子等
B. 人体内环境稳态是依靠神经-体液-免疫调节机制来实现的
C. 寒冷时,控制骨骼肌不自主收缩的神经中枢是大脑皮层的躯 体感觉中枢
D. 若②表示促甲状腺激素,则②的分泌量不只受甲状腺激素的 调节
【答案】C
【解析】
【分析】稳态调节机制的研究: 最初,法国生理学家贝尔纳曾推测,内环境的恒定主要依赖于神经系统的调节。后来,美国生理学家坎农提出了稳态维持机制的经典解释:内环境稳态是在神经调节和体液调节的共同作用下通过机体各种器官、系统分工合作、协调统一而实现的。后来人们发现,免疫系统也起着重要的调节作用:它能发现并清除异物、外来病原微生物等引起内环境波动的因素。目前普遍认为,神经—体液一免疫调节网络是机体维持稳态的主要调节机制。
【详解】A、若①表示免疫分子,抗体和细胞因子属于重要的免疫活性物质,因此,①包括抗体、细胞因子等,A正确;
B、目前认为,内环境稳态的主要调节机制是神经-体液-免疫的调节,B正确;
C、寒冷时,控制骨骼肌不由自主颤栗的应该是躯体运动神经,与大脑皮层中的感觉中枢无关,C错误;
D、若②表示促甲状腺激素,则②的分泌量不只受甲状腺激素的调节,还会受到下丘脑分泌的促甲状腺激素释放激素的调节,D正确。
故选C。
17. 下图表示兴奋在甲、乙两个神经元之间传递的过程,电流表②在 D 处的测量电极插在膜内,其他测量电极均置于膜表面,C 表示物质,E、F 是刺激电极。下列说法错误的是( )
A. 若 AB=BD,则刺激 B 处,电流表②发生 2 次方向相同偏转
B. 刺激 F 处,电流表②③偏转次数依次为 1 次、2 次
C. 若将 B 处结扎(阻断神经冲动传导),给予 F 点适宜刺激,电流表①偏转 2 次
D. 若 C 为乙酰胆碱,当 C 与乙表面的特异性受体结合时,将导致 Na+内流
【答案】C
【解析】
【分析】兴奋在神经纤维上的传导形式是电信号,速度快;兴奋在神经元之间的传递是化学信号,存在时间上的延搁,速度较慢。兴奋在神经纤维上的传导是双向的,在神经元之间的传递是单向的。由于神经递质只存在于突触小体的突触小泡中,只能由突触前膜释放作用于突触后膜,使下一个神经元产生兴奋或抑制,因此兴奋在神经元之间的传递只能是单向的。
【详解】A、由于兴奋在突触处的传递速度比在神经纤维上的传导速度慢,若AB=BD,则刺激B处时,兴奋会先传到A处,A处膜电位变为外负内正,而D处膜电位仍为外正内负,由于电流表②在D处的测量电极插在膜内,其他测量电极均置于膜表面,故电流表②的指针会由初始的偏向右方开始向左偏转并指到中央,兴奋传过A点,指针又偏回到右侧,随后兴奋传导到D处,D处膜电位变为外负内正,而A处膜电位已经恢复为外正内负,此时电流表②的指针会由刚才偏向右方的状态开始向左偏转并指到中央,兴奋传过D点,指针又偏回到右侧,故此过程中电流表②发生了两次方向相同的偏转,A正确;
B、由于兴奋在神经纤维上可双向传导,在突触处只能由突触前膜传到突触后膜,故刺激F处,兴奋能向左传导到D,但不能传导到A,故电流表②偏转一次,而兴奋向右可以依次传导到电流表③的左右接线处,故电流表③可发生2次偏转,B正确;
C、兴奋在神经元之间单向传递,若将 B 处结扎(阻断神经冲动传导),给予 F 点适宜刺激,兴奋无法从乙传至甲,电流表①不偏转 ,C错误;
D、乙酰胆碱为兴奋性神经递质,当乙酰胆碱与乙表面的特异性受体结合时,将导致Na+内流,D正确。
故选C。
18. 图为人体下丘脑和垂体的结构示意图,其中 a、b、c、d、e 表示结构,甲、乙表示激素。下列 叙述错误的是 ( )
A. 结构 a 为神经分泌细胞,其分泌的激素(甲),可直接释放到垂体门脉血管的血液中,调节腺 垂体的分泌
B. 结构 d 分泌的激素(乙)可能作用于甲状腺
C. 结构 b 能分泌催乳素等激素
D. 若结构 d 分泌是生长激素,可以促进组织细胞的生长和分裂
【答案】C
【解析】
【分析】甲状腺的分级调节:下丘脑分泌促甲状腺激素释放激素,这种激素作用于垂体后,使垂体分泌促甲状腺激素,促甲状腺激素作用于甲状腺,使甲状腺分泌甲状腺激素分泌增多。
【详解】A、结构a为下丘脑中的神经分泌细胞,能分泌多种促激素释放激素,如分泌的促激素释放激素可直接释放到垂体门脉血管的血液中,调节腺垂体的分泌,A正确;
B、d为腺垂体,分泌的促甲状腺激素可作用于甲状腺,进而促进甲状腺分泌甲状腺激素,B正确;
C、结构d是垂体,催乳素的分泌部位是垂体,C错误;
D、结构d是生长激素,若结构 d 分泌是生长激素,可以促进骨、软骨和肌肉等组织细胞的生长和分裂,D正确。
故选C。
19. 为研究红光、远红光及赤霉素对莴苣种子萌发的影响,研究小组进行黑暗条件下莴苣种子萌发 的实验。其中红光和远红光对莴苣种子赤霉素含量的影响如图甲所示,红光、远红光及外施赤霉素 对莴苣种子萌发的影响如图乙所示。据图分析,下列叙述正确的是 ( )
A. 远红光处理莴苣种子使赤霉素含量增加,促进种子萌发
B. 红光处理可能促进种子细胞内赤霉素的合成
C. 红光与赤霉素处理相比,莴苣种子萌发的响应时间相同
D. 赤霉素为种子萌发提供充足营养
【答案】B
【解析】
【分析】1、赤霉素能够促进种子萌发,脱落酸能够维持种子休眠,二者作用相反。
2、分析题图:结合图甲与图乙,远红光使种子赤霉素含量下降,进而抑制种子萌发;红光使种子赤霉素含量升高,促进种子萌发。
【详解】A、图甲显示远红光使种子赤霉素含量下降,进而抑制种子萌发,与图乙结果相符,而不是远红光处理莴苣种子使赤霉素含量增加,A错误;
B、分析图甲,红光处理后,种子赤霉素的含量增加,种子的萌发率提高,推测红光处理可能促进种子细胞内赤霉素的合成,B正确;
C、图乙显示红光处理6天左右莴苣种子开始萌发,赤霉素处理10天时莴苣种子开始萌发,两种处理莴苣种子萌发的响应时间不同,C错误;
D、赤霉素是植物激素,作用是作为信号分子起到调节植物生命活动的作用,不能提供营养,D错误。
故选B。
20. 研究发现血糖水平的升高与多种激素有关。用不同激素处理生理状况相同的 3 组健康小鼠 (每种激素在不同组别的剂量相同),分别测定处理前、后血液中葡萄糖含量的变化,如下表。下 列相关叙述错误的是( )
A. 处理前需要抽血测定血液中葡萄糖含量,目的是在实验中起对照作用
B. 本实验的自变量是血糖浓度
C. 激素 X 的作用可能是促进胰高血糖素升高血糖
D. 检测丙组小鼠是否出现尿糖可用本尼迪特试剂进行检测
【答案】B
【解析】
【分析】分析表格:本实验中的自变量是不同的激素处理,因变量是血液中葡萄糖含量的变化,通过表格中的甲组数据可以看出胰高血糖素单独作用能升血糖,丙组:胰高血糖素+激素X,升高血糖的效果强于甲组,乙组单独的激素X作用,不能升高血糖,可见激素X的作用是促进胰高血糖素生理作用的发挥使血糖水平升高,但其本身不能升高血糖水平。
【详解】A、处理前测定血液中葡萄糖含量,在实验中的作用是和实验后作对照,A正确;
B、由表格中的实验处理可以看出,本实验中的自变量是不同的激素处理,因变量是血液中葡萄糖含量的变化,B错误;
C、通过表格中的甲组数据可以看出胰高血糖素单独作用能升高血糖浓度,丙组:胰高血糖素+激素X,升高血糖浓度的效果强于甲组,乙组单独的激素X作用,不能升高血糖浓度,可见激素X的作用是促进胰高血糖素生理作用的发挥使血糖水平升高,C正确;
D、血浆中的葡萄糖属于还原糖,本尼迪特试剂与还原糖水浴加热呈红黄色沉淀,所以检测丙组小鼠是否出现尿糖可用本尼迪特试剂进行检测,D正确。
故选B。
非选择题部分
二、非选择题(本大题共 5 大题,共 60 分)
21. 脑脊液是存在于脑室及蛛网膜下腔的一种无色透明液体,是脑细胞生存的直接环境。 脑脊液是由血浆在脑室脉络丛处滤过产生,并可经蛛网膜处重新流入静脉。如图是人体局部内环境与细胞代谢示意图,请分析回答:(“[ ]”中填字母,“_____”上填文字)
(1)脑脊液_____(填“属于”或“不属于”)细胞外液,它与 d 之间的物质运输是_____(填“双向”或“单向”)的,组成 b 的细胞生活的环境是_____。
(2)上图中 a 液代表_____,该液体中含有吞噬细胞和_____,这些细胞参与免疫调节从而维持内环境的稳态。
(3)剧烈运动时,组织细胞会产生较多的 CO2 和乳酸,但正常情况下血浆中的 pH 仍能维持相对稳定, 主要是因为 d 液中有 H2CO3和 NaHCO3等_____ 。CO2浓度最高的部位为图中的[____]内。
(4)若长期营养不良将导致脑脊液的量增加,进而出现_____。
【答案】(1) ①. 属于 ②. 双向 ③. 组织液和淋巴(液)
(2) ①. 淋巴(液) ②. 淋巴细胞
(3) ①. 缓冲对 ##缓冲物质 ②. g
(4)水肿##组织水肿
【解析】
【分析】内环境指细胞外液,是人体细胞直接生存的环境,以区别于机体生存的外界环境。因为人体摄入的各种营养物质和氧气,必须通过细胞外液才能进入细胞,而细胞的代谢产物和二氧化碳也都是先排送到细胞外液中,最后排出体外。内环境是细胞与外界环境进行物质交换的媒介。细胞外液包括血浆、组织液、淋巴液、脑脊液等。
【小问1详解】
内环境指细胞外液,是人体细胞直接生存的环境,脑脊液是存在于脑室及蛛网膜下腔的一种无色透明液体,是脑细胞生存的直接环境,故脑脊液属于细胞外液,脑脊液是由血浆在脑室脉络丛处滤过产生,并可经蛛网膜处重新流入静脉,所以脑脊液与d血浆之间的物质运输是双向的,组成 b 的细胞(毛细淋巴管壁细胞)生活的环境是组织液和淋巴(液)。
【小问2详解】
上图中 a 液位于有盲端的淋巴管内,为淋巴(液),该液体中含有吞噬细胞和淋巴细胞等免疫细胞,这些细胞参与免疫调节从而维持内环境的稳态。
【小问3详解】
因为 d 液(血浆)中有 H2CO3和 NaHCO3等缓冲物质(缓冲对),能与机体生成的碱或酸反应,故剧烈运动时,组织细胞会产生较多的 CO2 和乳酸,但正常情况下血浆中的 pH 仍能维持相对稳定。CO2在细胞内的线粒体基质中生成,故细胞内的CO2浓度最高,即CO2浓度最高的部位为图中的g内。
【小问4详解】
若长期营养不良导致血浆渗透压降低,更多的水分进入脑脊液,导致脑脊液的量增加,进而出现组织水肿。
22. 太极拳是我国的传统运动项目,其刚柔并济、行云流水般的动作是通过神经系统对肢体和躯干各肌群的精巧调控及各肌群间相互协调而完成。如“白鹤亮翅”招式中的伸肘动作,伸肌收缩的同时屈肌舒张。如图为伸肘动作在脊髓水平反射弧基本结构的示意图。请据图分析并回答下列问题:
(1)图中涉及_____个神经元,运动神经末梢及其支配的伸肌属于反射弧中的_____。
(2)伸肘时,兴奋传至抑制性中间神经元 a 处时,a 处膜内电位变化是_____,随后该神经元 释放的递质作用于屈肌运动神经元的树突膜或细胞体膜,使_____(填“Na+”或“Cl﹣”)离子通道打开,屈肌舒张。伸肌运动神经元神经末梢与肌肉细胞的接头部位类似于_____,在此发生 的信号转换是_____(用文字和箭头表示)。兴奋在此部位只能单向传递的原因是_____。
(3)兴奋在反射弧中传递时,兴奋通过突触引起下一个神经元兴奋过程中,突触间隙中的 Na+浓度 。
A. 短暂上升B. 持续上升C. 短暂下降D. 持续下降
(4)已知箭毒是一种神经性毒素,对人体各肌群的调控有一定影响。现研究发现,箭毒能通过与 乙酰胆碱受体牢固结合而阻断突触间的兴奋传递。为验证箭毒的作用,将蛙坐骨神经﹣腓肠肌标本先放置在_____(填“箭毒”或“乙酰胆碱”)溶液中,电刺激坐骨神经,观察腓肠肌收缩情况; 再将该标本转移到_____(填“箭毒”或“乙酰胆碱”)溶液中,电刺激坐骨神经,观察腓肠肌 收缩情况。预测两次腓肠肌的收缩情况分别为_____。
【答案】(1) ①. 4##四 ②. 效应器
(2) ①. 由负电位变成正电位 ②. Cl﹣ ③. 突触 ④. 电信号→化学信号→电信号 ⑤. 神经递质只能由突触前膜释放到突触间隙,作用于突触后膜,引起突触后膜兴奋或者抑制(或神经递质只存在于突触小体的突触小泡内,只能由突触前膜释放,作用于突触后膜) (3)C
(4) ①. 箭毒 ②. 乙酰胆碱 ③. 不收缩,不收缩
【解析】
【分析】1、反射弧是反射的结构基础,反射弧包括感受器、传入神经、神经中枢、传出神经、效应器五个部分,神经节所在的神经元是传入神经元,效应器是指传出神经末梢以及其所支配的肌肉或者腺体。
2、静息电位时膜电位分布是外正内负,主要由钾离子外流产生和维持,动作电位膜电位分布是外负内正,主要由钠离子产生和维持。
3、兴奋在突触处的传递过程:突触前膜内的突触小泡释放神经递质,作用于突触后膜上的受体,突触后膜电位发生变化,使突触后神经元兴奋或抑制,突触后神经元的兴奋或抑制取决于神经递质的种类。
【小问1详解】
通常来说,一个神经元一根长的轴突,结合题图可知,图中涉及4个神经元,运动神经末梢及其支配的伸肌属于反射弧中的效应器。
【小问2详解】
伸肘时,兴奋传至a处时,该部位Na+内流,所以a处膜内电位变化是由负电位变成正电位,由于a为抑制性中间神经元,随后该神经元 释放的递质作用于屈肌运动神经元的树突膜或细胞体膜,使Cl﹣离子通道打开,屈肌舒张。
伸肌运动神经元神经末梢与肌肉细胞的接头部位类似于突触,在此发生的信号转换为电信号→化学信号→电信号,信号在突触处只能单向传递,原因是神经递质只能由突触前膜释放到突触间隙,作用于突触后膜,引起突触后膜兴奋或者抑制(或神经递质只存在于突触小体的突触小泡内,只能由突触前膜释放,作用于突触后膜)。
【小问3详解】
兴奋在反射弧中传递时,兴奋通过突触引起下一个神经元兴奋过程中,突触后膜上的Na+通道打开,Na+大量内流,突触间隙中的 Na+浓度短暂下降,一次兴奋完成过后,依靠钠钾泵可以将膜内的钠离子泵出细胞外,维持细胞内外的钠离子浓度下,为下一次兴奋作准备,ABD错误,C正确。
故选C。
【小问4详解】
实验的目的是验证箭毒(一种神经毒素)能通过与乙酰胆碱受体牢固结合而阻断突触间兴奋传递,故在连接好标本后完成下列操作:将标本转移至箭毒溶液中,电刺激坐骨神经,观察并记录;将标本转移至乙酰胆碱溶液中,电刺激坐骨神经,观察并记录。由于实验预期是“箭毒能通过与乙酰胆碱受体牢固结合而阻断突触间的兴奋传递”,放在箭毒溶液中,由于箭毒通过与乙酰胆碱受体牢固结合,所以电刺激后腓肠肌不收缩,再放到乙酰胆碱溶液中,乙酰胆碱不能与突触后膜上的乙酰胆碱受体结合,不能产生兴奋,因此腓肠肌不收缩。即两次腓肠肌都不收缩。
23. 科学家发现,给膀胱癌患者注射结核杆菌制剂,患者的免疫系统会被激活并清除膀胱 癌细胞,下图显示了免疫系统被激活清除癌细胞的部分过程,甲、乙、丙表示细胞,A、B、C表示免疫活性物质。请据图回答下列问题:
(1)图中的免疫过程中,T 细胞来源于骨髓中的_____细胞,其分化、发育和成熟的场所是_____。物质 B 表示_____,物质 C 表示_____。
(2)肺结核病是一种危害较大的传染病,结核杆菌属细胞内寄生菌,当它第二次侵入人体细胞 后,人体发挥主要作用的免疫细胞是_____,它可以在抗原消失后存活几年甚至几十年,当再次接触这种特定抗原时,能_____,识别并裂解被同种病原体感染的靶细胞。
(3)吞噬细胞将_____呈递给 T 淋巴细胞,进一步激活免疫系统。图中的结核杆菌制剂相当 于疫苗,从免疫学角度讲,接种疫苗属于_____(选填“主动免疫”或“被动免疫”)。疫苗 需要接种 2~3 次,其目的是_____。某人接种该疫苗一段时间后仍患肺结核病,其原因可能是_____。
(4)上述治疗膀胱癌的方法称为免疫激活疗法。相比在化疗中,使用化学治疗药物无差别杀伤 癌细胞和正常细胞的这一特点,免疫激活疗法具有_____的优点。
【答案】(1) ①. 造血干/淋巴干 ②. 胸腺 ③. 细胞因子(淋巴因子或白细胞介素-2) ④. 抗体(免疫球蛋白)
(2) ①. 记忆 T 细胞 /记忆细胞毒性 ②. T 细胞迅速增殖分化为效应细胞毒性 T 细胞
(3) ①. 特定抗原(或抗原-MHC 复合体) ②. 主动免疫 ③. 使机体产生更多的效应细胞和记忆细胞, 提供对机体的长期保护 ④. 体内相应抗体和记忆细胞含量较少、病原体容易发生变异、特定疫苗引起机体产生的抗体只针对 特定的病原体
(4)特异性强
【解析】
【分析】1、体液免疫过程:病原体侵入机体后,一些病原体被树突状细胞、B细胞等抗原呈递细胞摄取,这为激活B细胞提供了第一个信号,抗原呈递细胞将抗原处理后呈递在细胞表面,然后传递给辅助性T细胞,辅助性T细胞表面的特定分子发生变化并与B细胞结合,这为激活B细胞提供了第二个信号,辅助性T细胞开始分裂、分化,并分泌细胞因子,B细胞受到两个信号的刺激后开始分裂、分化,大部分分化为浆细胞,小部分分化为记忆B细胞,细胞因子促进B细胞的分裂、分化过程,浆细胞产生和分泌大量抗体,抗体可以随体液在全身循环并与这种病原体结合,抗体与病原体结合可以抑制病原体增殖或对人体细胞的黏附。
2、细胞免疫过程:病原体侵入靶细胞后,被感染的宿主细胞(靶细胞)膜表面某些分子发生变化,细胞毒性T细胞识别这一变化信号,之后开始分裂并分化,形成新的细胞毒性T细胞和记忆细胞,细胞因子能加速这一过程,新形成的细胞毒性T细胞在体液中循环,他们呢可以识别并接触、裂解被同样病原体感染的靶细胞,靶细胞裂解死亡后,病原体暴露出来,抗体可以与之结合,或被其他细胞吞噬掉。
3、据图可知:甲是细胞毒性T细胞,乙是记忆细胞,丙是浆细胞,丁是浆细胞,AB是细胞因子,C是抗体。
【小问1详解】
图中的免疫过程中,T 细胞来源于骨髓中的造血干(淋巴干)细胞,其分化、发育和成熟的场所是胸腺。物质B由T淋巴细胞分泌,可作用与B细胞和细胞毒性T细胞,故物质B表示细胞因子,物质C由浆细胞分泌,能与抗原特异性结合,物质C表示抗体。
【小问2详解】
二次免疫应答指生物免疫系统遭受初次的外来病原入侵后,免疫系统发挥记忆效应。当再次遭受同样的病原体或者抗原入侵时,能快速、高效地产生大量抗体,将抗原清除。结核杆菌属细胞内寄生菌,侵入机体后主要是细胞免疫发挥作用,在二次免疫主要是记忆(T)细胞发挥作用。它可以在抗原消失后存活几年甚至几十年,当再次接触这种抗原时,能迅速增殖分化为细胞毒性T细胞,识别并裂解被同样病原体感染的靶细胞。
【小问3详解】
吞噬细胞将特定抗原(或抗原-MHC 复合体)呈递给 T 淋巴细胞,进一步激活免疫系统。图中的结核杆菌制剂相当 于疫苗,从免疫学角度讲,接种疫苗属于主动免疫(能够激发机体发生免疫应答,产生相应抗体和记忆细胞)。疫苗需要接种 2~3 次,其目的是使机体产生更多的效应细胞和记忆细胞, 提供对机体的长期保护。某人接种该疫苗一段时间后仍患肺结核病,其原因可能是体内相应抗体和记忆细胞含量较少、病原体容易发生变异、特定疫苗引起机体产生的抗体只针对 特定的病原体。
【小问4详解】
免疫系统中免疫细胞或者抗体一般能特异性识别抗原,因此相比在化疗中,使用化学治疗药物无差别杀伤癌细胞和正常细胞的这一特点,免疫激活疗法具有对癌细胞的特异性强的优点
24. 第 19 届杭州亚运会网球比赛中,运动员的精准判断、快速奔跑等都需要进行细胞代谢。如图是人体稳态调节机制的示意图,A~E 表示结构,a~f 表示物质,请据图回答下列问题:
(1)看到对方发球时,运动员精力集中,下丘脑中的神经细胞接受大脑皮层传来的神经沖动, 分泌_____激素,该激素能通过促使垂体分泌相应激素,最后促使甲状腺激素分泌增多,说 明机体存在_____调控轴;当甲状腺激素增加到一定程度后可以抑制下丘脑和垂体的分泌, 该过程体现了激素调节中的_____调节。
(2)与运动前相比,B 结构中的胰岛 α 细胞的分泌活动会加强,分泌 b_____(填名称),该激素可以_____ 、非糖物质转化为葡萄糖,从而使血糖水平升高。a 对血糖的作用则与 b 相反, 称之为_____作用。
(3)因运动体温升高,刺激人体皮肤的_____产生兴奋,经过传入神经传到位于_____(填图中字母)中的体温调节中枢,通过调节皮肤血管舒张和汗腺分泌增加,维持体温恒定。 在体温升高过程中,机体的产热量_____(填“大于”“等于”或“小于”)散热量。运动员大量出汗,细胞外液渗透压升高,下丘脑兴奋,引发 D 释放 f_____(填名称),促进_____,以维持细胞外液渗透压稳定。
(4)比赛过程中运动员的呼吸、心跳都加快,可以为骨骼肌的收缩提供更多的能量。这是_____神经兴奋引起的,此时胃肠的蠕动和消化腺的分泌活动都会_____。这是机体对环境适 应的一种表现。
【答案】(1) ①. 促甲状腺激素释放## TRH ②. 下丘脑—(腺)垂体—甲状腺 ③. (负)反馈
(2) ①. 胰高血糖素 ②. 促进糖原分解 ③. 拮抗
(3) ①. 温觉感受器 ②. A ③. 大于 ④. 抗利尿激素 ⑤. 肾小管、集合管对水的重吸收
(4) ①. 交感 ②. 减弱
【解析】
【分析】1、胰岛素和胰高血糖的作用:(1)胰岛素的作用:①促进各组织、细胞对血糖的吸收;②促进葡萄糖的氧化分解;③促进肝脏、肌肉组织合成糖原;④促进葡萄糖转化为非糖物质;⑤抑制肝糖原的分解;⑥抑制非糖物质转化为葡萄糖。(2)胰高血糖素的作用:①促进肝糖原分解;②促进非糖物质转化为葡萄糖。
2、水的来源和去路:水的来源有:饮水、食物和物质代谢产生的水;水的去路:由肾脏排出、皮肤排出、肺排出和大肠排出。体内水少或吃的食物过咸时→细胞外液渗透压升高→下丘脑感受器受到刺激→垂体释放抗利尿激素多→肾小管、集合管重吸收增加→尿量减少。
3、寒冷环境→皮肤冷觉感受器→A下丘脑体温调节中枢→增加产热(B骨骼肌战栗、立毛肌收缩、甲状腺激素和C肾上腺素分泌增加),减少散热(毛细血管收缩、汗腺分泌减少)→体温维持相对恒定。
【小问1详解】
下丘脑分泌促甲状腺激素释放激素,促使垂体分泌促甲状腺激素,促甲状腺激素随血液运输到甲状腺,促使甲状腺增加甲状腺激素的合成和分泌,说明机体存在下丘脑—(腺)垂体—甲状腺调控轴,属于分级调节;血液中甲状腺激素含量增加到一定程度时,又反过来抑制下丘脑和垂体分泌相关激素,进而使甲状腺激素分泌减少,这属于负反馈调节,有利于维持机体内激素含量的相对稳定。
【小问2详解】
与运动前相比,B 结构中的胰岛 α 细胞的分泌活动会加强,分泌 b胰高血糖素,胰高血糖素可以促进肝糖原的分解、非糖物质转化为葡萄糖,从而使血糖水平升高。a 对血糖的作用则与 b 相反,a激素的作用是降低血糖,a为胰岛素,可以促进组织细胞加速社区、利用和储存葡萄糖,激素a降血糖,激素b升血糖,二者作用相反,称之为拮抗作用。
【小问3详解】
因运动体温升高,刺激人体皮肤的温觉感受器产生兴奋,体温调节中枢位于下丘脑,即题图中的A,通过调节皮肤血管舒张和汗腺分泌增加,维持体温恒定。 在体温升高过程中,机体的产热量大于散热量。运动员大量出汗,细胞外液渗透压升高,下丘脑兴奋,引发 D (垂体)释放 f抗利尿激素,促进肾小管、集合管对水的重吸收,以维持细胞外液渗透压稳定。
【小问4详解】
交感神经兴奋,呼吸、心跳都加快,可以为骨骼肌的收缩提供更多的能量,但是胃肠的蠕动和消化腺的分泌活动都会减弱,这是机体对环境适 应的一种表现。
25. 乙烯利作为一种植物生长调节剂,在农业生产中常用作植物激素乙烯的替代品使用。 研究发现,在黄瓜幼苗期施用一定浓度的乙烯利可增加雌花的产生,提高坐果率,增加产量。 某研究小组为探究乙烯利促进黄瓜增产的最适浓度进行了相关实验,实验处理及结果记录如下表:
请分析回答:
(1)该实验的自变量是_____,植物激素乙烯的主要生理作用是_____。
(2)根据表中数据分析,乙烯利对黄瓜增产的作用_____(填“能”或“不能”)体现两重 性,推测乙烯利促进黄瓜增产的最适浓度在_____mg/kg 之间。
(3)为进一步确定促进黄瓜增产的乙烯利最适浓度,小李同学在上述实验的基础上,设计了下列方案,请补充完善。
①选取_____的黄瓜幼苗 50 株,均分为 5 组并编号为 AB、C、D、E;
②在适宜浓度范围内,配置一系列浓度梯度的乙烯利溶液;
③取第二步配制的乙烯利溶液各 150mL,分别均匀喷洒到 A、B、C、D、E 组幼苗上,将各组幼苗置于_____的条件培养;
④观察并记录______________。
⑤得出实验结论。
(4)在黄瓜种植过程中,会面临严寒、旱涝、损伤等不利环境,下列哪些 激素(多选)能帮助植物度过不良环境。
A. 生长素B. 脱落酸C. 乙烯D. 赤霉素
(5)在现代化黄瓜种植中,科学的光周期、温度等调控对黄瓜的产量、品质、口感等有深刻影 响,研究发现,黄瓜之所以能对光周期做出反应,是因为在黄瓜植株叶片中具有能接受光信号的分子_____。
【答案】25. ①. 乙烯利的浓度 ②. 促进果实成熟
26. ①. 能 ②. 150〜450
27. ①. 生长状况良好且一致 ②. 相同且适宜 ③. 各组幼苗雌花数量和坐果率,计算平均值 28. BC
29. 光敏色素
【解析】
【分析】乙烯属于气体激素,是由植物体各个部位均可产生,在成熟的果实中含量较多,能够促进果实的成熟。在农业生产上经常使用乙烯利代替乙烯作为催熟剂使用。
题表分析,该实验的目的是:探究乙烯利促进黄瓜增产的最适浓度,因此该实验的自变量是乙烯利的不同浓度,因变量是雌花数目和座果率,其他均为无关变量,无关变量要保持相同且适宜。根据表中数据可知,当乙烯利浓度为300mg/kg时,雌花数目最多和座果率最高,相对而言乙烯利的该浓度较为适宜,但是由于浓度的跨度范围较大,因此并不能判断该浓度即是最适浓度,还要通过对乙烯利浓度范围在150—450mg/kg之间进一步细化浓度范围,设计梯度浓度进行实验,进一步判断促进黄瓜增产的最适浓度。
【小问1详解】
结合表格信息可知,该实验的自变量是乙烯利的浓度,因变量是雌花数和座果率,植物激素乙烯的主要生理作用是促进果实成熟。
【小问2详解】
表格信息显示,乙烯利浓度在低于450mg/kg时,促进黄果增产,而在浓度为450mg/kg时与对照组相比,抑制黄瓜增产,因此乙烯利在促进黄瓜增产作用具有两重性的特点。
【小问3详解】
表中设计的乙烯利的浓度梯度过大,根据上述实验结果只能确定促进黄瓜增产的乙烯利浓度范围在150—450mg/kg之间,不能确定最适浓度为300mg/kg。因此,为进一步确定促进黄瓜增产的乙烯利最适浓度,需要在该浓度范围内缩小浓度梯度重复进行上述实验,而后比较各组的雌花数和座果率,进而确定最适浓度。实验方案如下:
①选取生长良好,生长状况一致的黄瓜幼苗 50 株,均分为5组并编号为A、B、C、D、E;
②在150—450mg/kg配置浓度分别为200mg/kg、250mg/kg、300mg/kg、350mg/kg、400mg/kg的乙烯利溶液;
③取第二步配置的乙烯利溶液各150mL,分别均匀喷洒到A、B、C、D、E组幼苗上,将各组幼苗置于相同且适宜条件培养;
④观察并记录各组幼苗雌花数量和座果率,计算平均值。分析比较各组的实验结果,其中雌花数量和座果率最高的一组使用的乙烯利浓度为促进黄瓜增产的乙烯利最适浓度。
【小问4详解】
在黄瓜种植过程中,会面临严寒、旱涝、损伤等不利环境,脱落酸具有抗逆激素之称,即脱落酸能提高植物的抗逆性,另外乙烯具有催熟的作用,即乙烯能通过抑制植物的生长提高抗逆性,而生长素、赤霉素均能促进生长不能提高植物的抗逆性,即BC正确。
故选BC。
【小问5详解】组别
实验处理
血糖浓度/(mml•L-1)
处理前
处理后
30min
60min
90min
120min
甲
胰高血糖素
1.00
1.28
1.20
1.10
1.10
乙
激素X
1.00
1.02
1.00
1.05
1.01
丙
胰高血糖素+激素X
1.00
150
1.60
1.56
1.50
实验组别
1组
2组
3组
4组
乙烯利浓度(mg/kg)
0
150
300
450
雌花数(个/株)
6.5
7.5
11
2
坐果率(%)
73
85
96
63
2023-2024学年浙江省台州市八校联盟高二上学期期中联考生物试题含答案: 这是一份2023-2024学年浙江省台州市八校联盟高二上学期期中联考生物试题含答案,文件包含浙江省台州市八校联盟2023-2024学年高二上学期期中联考生物试题含答案docx、浙江省台州市八校联盟2023-2024学年高二上学期期中联考生物答案高二pdf等2份试卷配套教学资源,其中试卷共14页, 欢迎下载使用。
2023-2024学年浙江省嘉兴市海盐高级中学八校联盟高一上学期期中联考生物试题含答案: 这是一份2023-2024学年浙江省嘉兴市海盐高级中学八校联盟高一上学期期中联考生物试题含答案,共10页。试卷主要包含了选择题,非选择题等内容,欢迎下载使用。
浙江省嘉兴市八校联盟2023-2024学年高一上学期期中联考生物试题(Word版附解析): 这是一份浙江省嘉兴市八校联盟2023-2024学年高一上学期期中联考生物试题(Word版附解析),共22页。试卷主要包含了选择题,非选择题等内容,欢迎下载使用。

