2023-2024学年浙江省宁波市鄞州中学金兰教育合作组织高二上学期期中联考生物试题含答案
展开选择题部分
一、选择题(本大题共 25 小题,每小题 2 分,共 50 分。每小题列出的四个备选项中只有一个 是符合题目要求的,不选、多选、错选均不得分)
1. 如图表示肝细胞与甲、乙、丙三种细胞外液物质交换关系,下列有关叙述错误的是( )
A. 甲、乙、丙依次为组织液、血浆、淋巴
B. 甲中葡萄糖进入肝细胞需穿过两层磷脂分子
C. NaHCO3等缓冲物质可使乙的pH稳定在7.35~7.45
D. 肝细胞、甲、乙三部位CO2浓度大小关系为乙>甲>肝细胞
2. 饮酒过量的人表现为语无伦次、走路不稳、呼吸急促。有关生理功能相对应的结构分别是( )
A. 大脑、小脑、脑干B. 小脑、大脑、脑干
C. 大脑、脊髓、脑干D. 小脑、脊髓、下丘脑
3. 2023年4月,武汉马拉松比赛吸引了全球约26000名运动员参赛。赛程中运动员出现不同程度的出汗和呼吸加深、加快。下列关于比赛中运动员生理状况的叙述,正确的是( )
A. 血浆中二氧化碳浓度持续升高
B. 大量补水后,内环境可恢复稳态
C. 交感神经兴奋增强,胃肠平滑肌蠕动加快
D. 大量出汗有利于机体体温的稳定
4. 我国古代劳动人民积累的丰富农业生产经验,至今许多仍在实践中应用。下列叙述与植物激素作用无直接关系的是( )
A. 适时打顶去心,可促植株开花结实。(据《农桑辑要》)
B. 肥田之沃,种绿豆最佳,小豆、芝麻次之。(据《齐民要术》)
C. 正月种白稻,五月收获后,根茬长新稻,九月又成熟。(据《广志》)
D. 前摘未熟红柿,每篮放木瓜两三枚,得气即发,涩味尽失。(据《格物粗谈》)
5. 人体进行正常生命活动离不开神经调节和体液调节。下面说法错误的是( )
A. 神经调节和体液调节的结构基础和作用方式明显不同
B. 神经调节和体液调节过程中都有传递信息的信息分子
C. 体液调节作用比较广泛而神经调节作用范围局限
D. 体液调节中激素的运输需要内环境参与,神经调节过程不需要
6. 下列有关人体内环境及其稳态的叙述,错误的是( )
A. 内环境是由细胞外液构成的液体环境,是细胞与外界环境进行物质交换的媒介
B. 激素、抗体、神经递质、血浆蛋白、葡萄糖、O2和尿素均可存在于内环境中
C. 抗原—抗体反应、碳酸氢钠与乳酸反应和肝糖原分解均可发生于内环境中
D. 内环境维持稳态时,内环境的化学成分和理化性质处于相对稳定状态
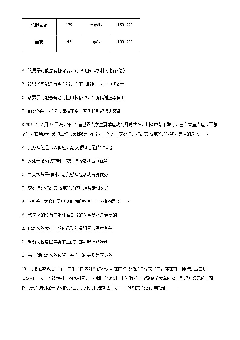
7. 下表是某中年男子化验单中的部分数据:根据所学知识判断下列叙述正确的是( )
A. 该男子可能患有糖尿病,可服用胰岛素制剂进行治疗
B. 该男子可能患有高血脂,应不吃脂肪,多吃糖类食物
C. 该男子可能患有地方性甲状腺肿,细胞代谢速率偏低
D. 血浆的生化指标应保持不变,否则将引起代谢紊乱
8. 2023年7月28日晚,第31届世界大学生夏季运动会开幕式在四川省成都市举行,宣布本届大运会开幕之时,在场运动员和工作人员都激动万分。下列关于交感神经和副交感神经的叙述,错误的是( )
A. 交感神经是传入神经,副交感神经是传出神经
B. 人处于激动状态时,交感神经活动占据优势
C. 当人恢复平静时,副交感神经活动占据优势
D. 交感神经和副交感神经的作用通常是相反的
9. 下列关于大脑皮层中央前回的叙述,不正确的是( )
A. 代表区的位置与躯体各部分的关系基本是倒置的
B. 代表区的大小与躯体运动的精细复杂程度有关
C. 刺激大脑皮层中央前回的顶部引起上肢运动
D. 头面部代表区的位置与头面部的关系是正立的
10. 人接触辣椒后,往往产生“热辣辣”的感觉。在口腔黏膜的神经末梢中,存在有一种特殊蛋白质TRPV1,它们能被辣椒中的辣椒素或热刺激(43°C以上)激活,导致离子大量内流,引起神经元的兴奋,作用于大脑引起一系列的反应,其作用机理如图所示。下列相关叙述错误的是( )
A. TRPVI既是一种受体蛋白也是一种通道蛋白
B. 热痛感觉神经元的①是它的树突末梢
C. 兴奋传至②处时会引起突触后膜电位变化
D. 吃辣产生“热辣辣”的感觉是一种反射活动
11. 生物科学发现史上有很多以狗为实验材料的经典实验,下列有关叙述不正确的是( )
A. 巴浦洛夫发现每次给狗喂食时发出铃声,一段时间后狗只要听到铃声也会分泌唾液,这一现象属于条件反射
B. 斯他林将狗的小肠黏膜与稀盐酸混合磨碎,制成提取液注射到另一只狗的血液中,结果引起了胰液的分泌,命名提取液中的化学物质为促胰液素,进而发现体液调节
C. 班廷和贝斯特将狗的胰液管结扎至胰脏萎缩后制成滤液,将滤液注射给切除胰脏的狗,结果狗不出现糖尿病症状,发现了胰岛素通过胰管分泌释放
D. 科学家手术摘除成年狗的甲状腺,会出现行动呆笨迟缓、精神萎靡等症状,证明甲状腺与神经系统的兴奋性有关
12. 如图1是用电流表研究突触上兴奋传导的示意图;图2、图3分别为该突触结构浸泡某种毒素前、后给予突触前神经元相同剌激后,测得的突触后神经元的电位变化。下列相关分析错误的是( )
A. 刺激图1的a处时,指针偏转两次;刺激b处时,指针偏转一次
B. 清除c处的神经递质,再剌激a处时,指针也会发生偏转
C. 神经元从产生兴奋到恢复静息状态,同一种离子会出现不同的跨膜运输方式
D. 该毒素的生理作用可能是阻碍突触间隙中神经递质的分解
13. 如图是某神经纤维动作电位的模式图,下列叙述正确的是
A. K+的大量内流是神经纤维形成静息电位的主要原因
B. bc段Na+大量内流,需要载体蛋白的协助,并消耗能量
C. cd段Na+通道多处于关闭状态,K+通道多处于开放状态
D. 动作电位大小随有效刺激的增强而不断加大
14. 日本熊本大学研究小组开发出利用胚胎干细胞高效培育免疫细胞的新技术,一个干细胞能培育出100~200个树突状细胞(一种免疫细胞),其广泛存在于皮肤等组织中,一旦病原体等外敌侵入机体,树突状细胞会及时通知辅助性 T 细胞等免疫细胞。下列有关说法正确的是( )
A. 用胚胎干细胞培育出的树突状细胞中含特有基因
B. 树突状细胞发生癌变,细胞形态可能改变,并且细胞核变大,核膜内折
C. 当病原体等外敌侵入机体时,树突状细胞可能通过信号分子的形式将信息传递给其他免疫细胞
D. 能够识别抗原的有B细胞,浆细胞(效应B细胞)、辅助性T细胞和细胞毒性T细胞等
15. 如图为人体某神经调节示意图(其中肌肉与神经的接头类似与突触结构),有关说法正确的是( )
A. 针刺肌肉后,图中电流表指针发生两次方向相反的偏转
B. 感受器产生兴奋主要是因为神经细胞的细胞膜对钾离子的通透性增加
C. 针刺手指皮肤后,兴奋到达脊髓中枢,经过分析综合产生痛觉
D. 若针刺取血时未出现缩手反射,可能与脊髓中枢内突触的抑制有关
16. 下图表示受刺激后,某时刻一根轴突上A~H连续8个部位的膜电位,已知静息电位为-70mV。以下说法错误的是( )
A. 此动作电位沿着轴突由H向A传导
B. 此时E部位膜外为负电位,膜内为正电位,Na+内流
C. A 处于静息状态,其电位的形成是由于K+外流
D. 此时D部位细胞外钠离子浓度高于细胞内
17. 下图为细胞之间的信息传递模型,图中Ⅰ、Ⅱ表示 细胞,E、F表示物质。据图分析,下列叙述错误的是( )
A. 若该图表示兴奋在神经元之间的传递过程,则 E 为神经递质
B. 若Ⅰ为辅助性 T 细胞、Ⅱ为 B 细胞,则该过程为体液免疫过程
C. 若Ⅰ、Ⅱ分别是垂体和甲状腺,则Ⅱ分泌的激素增加后会促进Ⅰ的激素分泌
D. 若Ⅰ是胰岛 B 细胞,E 为胰岛素,则 E 可以经体液运输到全身各处
18. 人体体温和血糖平衡的部分调节过程如图所示。下列叙述错误的是( )
A. 刺激传递至下丘脑,再通过神经递质作用于胰岛B细胞使之分泌胰岛素的过程为神经—体液调节
B. 下丘脑→垂体→甲状腺轴体现了激素的分级调节
C. 血糖升高使胰岛素分泌增加,胰岛素起效果后,会通过相关途径使胰岛素分泌量减少
D. 抗体 2 作用于靶细胞上的胰岛素的受体,则该患者体内血糖浓度、胰岛素浓度均可能偏高
19. 每年的12月1日是“世界艾滋病日”,我国的主题为“主动检测,知艾防艾,共享健康”。明确检测是知晓艾滋病感染状况的唯一途径,而明确感染状况又是有效治疗的前提。下列有关HIV 的叙述,正确的是( )
A. HIV是胞内寄生病毒,所以不能通过检测HIV抗体判断是否感染HIV
B. 人体初感染 HIV后,成熟的细胞毒性T淋巴细胞和成熟的B淋巴细胞均可被激活而增殖分化
C. 艾滋病可以通过血液传播、性传播,也可以由母亲遗传给子女
D. HIV会通过唾液,血液,空气等进行传播,要注意避免与艾滋病人握手拥抱等
20. 临床上发现,某些病毒患者早期病情较轻,后期可能病情突然加重造成肺损伤,其机制如下图所示。下列叙述错误的是( )
A. 图中APC细胞可能是树突状细胞、巨噬细胞和B淋巴细胞
B. 辅助性T细胞分泌的细胞因子,可促进B细胞和细胞毒性T细胞的分裂分化过程
C. 将吞噬细胞上IL-6、IFN-γ细胞因子的受体注射实验动物后,制备得到的抗体可能促进相关细胞因子活化吞噬细胞
D. 疫苗一般需要接种2剂甚至多剂,有利于刺激机体产生更多的抗体和记忆细胞
21. 大雪纷飞的冬天,室外人员的体温仍能保持相对稳定其体温调节过程如图所示。下列叙述错误的是( )
A. 寒冷刺激下,骨骼肌不由自主地舒张以增加产热
B. 寒冷刺激下,皮肤血管反射性地收缩以减少散热
C. 寒冷环境中,甲状腺激素分泌增加以促进物质分解产热
D. 寒冷环境中,体温受神经与体液的共同调节
22. 除同卵双胞胎以外,异体器官移植通常会发生不同程度的排异反应。糖皮质激素和环孢素A(能选择性抑制辅助性T细胞的增殖)等药物可以减弱排异反应。下列叙述错误的是( )
A. 排异反应是因为外来器官细胞表面的HLA分子成为免疫细胞识别的抗原
B. 受体和供体的组织相容性抗原基因的差异越大,器官移植的排异反应越强
C. 在进行器官移植前后使用糖皮质激素,可能增强受体免疫系统的功能
D. 与环孢素A相比,具有骨髓抑制作用的抗排异药更易使受体出现严重感染
23. 拟南芥的向光性是由生长素分布不均引起的,以其幼苗为实验材料进行向光性实验,处理方式及处理后4组幼苗的生长、向光弯曲情况如图表所示。由该实验结果不能得出的是( )
A. 结构Ⅰ中有产生生长素的部位B. ①②之间有感受单侧光刺激的部位
C. 甲组的①②之间有生长素分布不均的部位D. ②③之间无感受单侧光刺激的部位
24. 膜表面免疫球蛋白(BCR)是分布在B细胞表面的一种受体。多个BCR与病原体表面的抗原结合而聚集在一起,会为激活B细胞提供信号。下列说法错误的是( )
A. BCR 聚集的过程体现了细胞膜的流动性
B. B 细胞表面的BCR与其分化为浆细胞后产生的抗体识别不同的抗原
C. 在体液免疫过程中,B细胞可以与辅助性T细胞表面特定分子结合
D. 根据图示过程可推测,记忆B细胞表面很可能也具有BCR
25. 植物激素在植物生命活动调节中发挥重要作用。实验发现,激素甲可延缓叶片衰老,促进侧枝生长;乙可促进种子萌发,解除休眠;丙主要促进细胞核的分裂;丁可引起气孔迅速关闭。上述激素是生长素、细胞分裂素、赤霉素、脱落酸四种中的一种。下列叙述错误的是( )
A. 甲主要根尖完成
B. 经乙处理后,提高了植物的抗逆性
C. 组培时适当提高丙的比例,有利于诱导生根
D. 丁的受体功能障碍时,种子的休眠时间缩短
非选择题部分
二、非选择题(本大题共 5 小题,共 50 分)
26. 新冠病毒感染者肺毛细血管壁通透性增大,微血管内的蛋白质和液体外渗,加大了组织间隙液体聚积,当组织液生成速度超过组织液回流速度时,就会出现间质性肺水肿,继而引发肺泡上皮细胞结构改变,使蛋白质和液体渗入肺泡而出现肺泡水肿。回答下列问题:
(1)感染新冠病毒后,患者的内环境稳态会遭到破坏,患者在恢复内环境稳态过程中的调节机制是_________。
(2)对于肺水肿的治疗建议是小剂量缓慢静脉注射质量分数为20%的甘露醇高渗水溶液,达到初步消肿的目的。静脉注射的甘露醇首先进入的内环境是_________﹔注射的甘露醇不易渗入组织液且不会被代谢,据此分析,甘露醇进行初步消肿的作用机理是_________。
(3)人体感染新冠病毒后,会引起发烧,下图所示为体温调节的部分过程,其中体温调定点是下丘脑体温调节中枢预设的一个温度值,正常生理状态下为37℃。
①激素甲是指_________,其弥散到体液中进行运输,却只对垂体起作用,原因是_________。
②某药物X作为常见的退烧药,其作用机理是通过抑制致热性细胞因子的产生,进而起到退烧的效果。在人体退烧过程中,通过生理性调节增加散热的方式是通过生理性调节增加散热的方式除了皮肤毛细血管舒张外,还引起_________。
③在一些新冠肺炎患者体内,随着病毒数量的增多,机体会启动“炎症风暴”,以免疫细胞的过度损伤(自杀式攻击)为代价“背水一战”,能诱导宿主细胞裂解死亡的细胞是_________。此时宿主细胞裂解死亡属于_________现象。
27. 下图是下丘脑参与调节内环境稳态的模式图,其中①②③④⑤⑥⑦表示相关激素,A、B、C表示相关结构,请据图回答:
(1)当人体缺水时,下丘脑渗透压感受器兴奋,引发一系列生理反应:一方面,④的释放量增多,这种激素是____,由____合成、分泌,从而促进肾小管和集合管对水分的重吸收。另一方面,这种兴奋传至____产生渴觉,调节人主动饮水,使____降低。
(2)正常机体血液中②的含量变化对____(填图中数字 标号)的分泌起调节作用,这种调控机制为____调节。
(3)某同学未吃早饭,上午第四节课感到头晕,此时____细胞感受血糖浓度的变化,分泌激素,该激素的靶器官主要是____,此过程中与它起协同的激素是____,与它作用相反的激素是____。
28. 神经肌肉接头是神经控制骨骼肌收缩关键结构,其形成机制见图。神经末梢释放的蛋白A与肌细胞膜蛋白Ⅰ结合形成复合物,该复合物与膜蛋白M结合触发肌细胞内信号转导,使神经递质乙酰胆碱(ACh)的受体(AChR)在突触后膜成簇组装,最终形成成熟的神经肌肉接头。回答下列问题:
(1)兴奋到达突触前膜所在的神经元的轴突末梢,引起____向突触前膜移动,并以____方式释放ACh,ACh结合AChR,使突触后膜上____发生变化,引发电位变化,使骨骼肌细胞兴奋,产生收缩效应。
(2)重症肌无力是一种神经肌肉接头功能异常的自身免疫疾病,研究者采用抗原--抗体结合方法检测患者AChR抗体,大部分呈阳性,少部分呈阴性。为何AChR抗体阴性者仍表现出肌无力症状?为探究该问题,研究者作出假设并进行探究:
①假设一:此类型患者AChR基因突变,不能产生____,使神经肌肉接头功能丧失,导致肌无力。为验证该假设,以健康人为对照,检测患者AChR基因,结果显示基因未突变,在此基础上作出假设二。
②假设二:此类型患者存在蛋白A的抗体,造成____,从而不能形成成熟的神经肌肉接头,导致肌无力。为验证该假设,以健康人为对照,对此类型患者进行抗体检测,抗体检测结果符合预期。③若想采用实验动物验证假设二提出的致病机制,你的研究思路是____。
29. 为探究生长素类调节剂(2,4-D)促进插枝生根的最适浓度,小李同学做了预实验,结果如图所示,其中丙是清水处理组。请回答相关问题:
(1)该实验的因变量,除生根数量外,还可以用_____表示。
(2)该实验_____(填“能”或“不能”)体现2,4-D的作用具有两重性(低浓度促进,高浓度抑制的现象),判断的依据是_____。
(3)小张同学认为该实验不能获得甲组2,4-D浓度高于乙组,其原因是_____。
(4)小汪同学为判断甲、乙两组2,4-D浓度的高低,进行了如下实验:对乙组所对应的2,4-D用少量的清水进行适度稀释处理,然后再培养同种插枝,观察并比较乙组稀释前后插枝的生根情况。
预期实验结果:若出现_____,则说明乙组浓度高于甲组。
30. 实验一:用不带特殊病原体的小鼠进行如下特异性免疫实验,过程如图1,结果如图2,
(1)实验中,B组小鼠的作用是作为A组小鼠的____。
(2)从图2可知,Ⅱ组与Ⅳ组相比,小鼠脾脏中的活细菌数量的增长趋势____,说明____。注射来自A组小鼠的T细胞后,在4天内Ⅰ组小鼠脾脏中的活细菌数量____,说明该组T细胞____细菌数量的增长,由此推测该细菌生活在____(填“细胞内”或细胞外)。
(3)实验中,Ⅰ-Ⅳ组小鼠感染的是____,感染的时间是在注射T细胞或血清的____天。
实验二:在体外观察小鼠的 T 细胞和巨噬细胞对细菌X的杀伤力,结果如图3。
(4)由图3可得结论:____项目
测定值
单位
参考范围
血清葡萄糖
223
mg/dL
60~110
甘油三酯
217
mg/dL
50~200
总胆固醇
179
mg/dL
150~220
血碘
45
ug/L
100~200
分组
处理
生长情况
弯曲情况
甲
不切断
正常
弯曲
乙
在①处切断
慢
弯曲
丙
在②处切断
不生长
不弯曲
丁
在③处切断
不生长
不弯曲
浙江省宁波市金兰教育合作组织2023-2024学年高二上学期期中生物试题(Word版附解析): 这是一份浙江省宁波市金兰教育合作组织2023-2024学年高二上学期期中生物试题(Word版附解析),共27页。试卷主要包含了选择题,非选择题等内容,欢迎下载使用。
浙江省宁波市金兰教育合作组织2023-2024学年高一上学期11月期中联考生物试题(Word版附解析): 这是一份浙江省宁波市金兰教育合作组织2023-2024学年高一上学期11月期中联考生物试题(Word版附解析),共25页。试卷主要包含了考试结束后,只需上交答题纸等内容,欢迎下载使用。
浙江省宁波金兰教育合作组织2023-2024学年高二上学期期中生物试题(Word版附答案): 这是一份浙江省宁波金兰教育合作组织2023-2024学年高二上学期期中生物试题(Word版附答案),共9页。试卷主要包含了选择题,非选择题等内容,欢迎下载使用。

