重庆市第十八中学2023-2024学年高二上学期中期学习能力摸底物理试题(Word版附解析)
展开1. 下列说法正确的是( )
A. 电场强度公式表明,若q减半,则该处的电场强度变为原来的2倍
B. 元电荷就是电子、其电量等于电子的电量,点电荷是指体积很小的带电体
C. 电容的定义式表明,电容器的电容与其所带电荷量成正比,与两极板间的电压成反比
D. 电动势在数值上等于非静电力把1C的正电荷在电源内从负极移到正极所做的功
【答案】D
【解析】
【详解】A.只是电场强度的定义式,电场强度由电场本身决定,与试探电荷的电荷量无关,若q减半,则该处的电场强度不变,故A错误;
B.元电荷等于电子的电荷量,元电荷不是电子,当带电体的大小和形状在研究的问题中可以忽略不计时,带电体可以看成点电荷,点电荷不一定是体积很小的带电体,故B错误;
C.只是电容的定义式,电容由电容器自身决定,与其所带电荷量和两极板间的电压均无关,故C错误;
D.电动势在数值上等于非静电力把1C正电荷在电源内从负极移到正极所做的功,故D正确。
故选D。
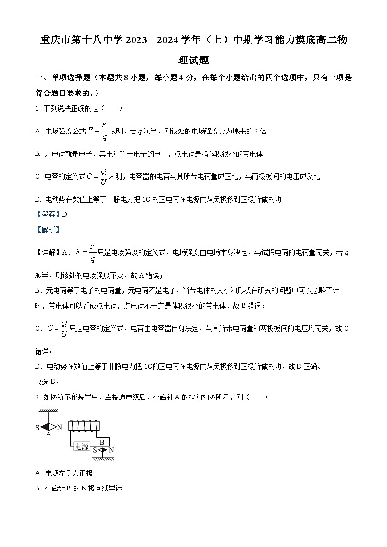
2. 如图所示装置中,当接通电源后,小磁针A的指向如图所示,则( )
A. 电源左侧为正极
B. 小磁针B的N极向纸里转
C. 小磁针B会不断的转动
D 小磁针B不转动
【答案】A
【解析】
【详解】A.根据图像可知通电螺线管的左边为S极,根据右手螺旋定则可知电路中有顺时针方向的电流,所以电源的左端为正极,故A正确;
BCD.小磁针B在电流产生的磁场中,根据右手螺旋定则可知小磁针B的N极向外转动,故BCD错误。
故选A。
3. 静电场聚焦在电子显微镜中起着重要的作用,如图所示为某电子显微镜内的聚焦电场,实线和虚线分别表示电场线和等势线。两电子分别从a、b两点运动到c点,则( )
A. 沿bc方向直线射入的电子一定做匀速直线运动
B. a、b、c三点的电势高低关系为
C. a、b、c三点的电场强度大小关系为
D. 沿cba路径移动质子与电子,它们的电势能变化相同
【答案】C
【解析】
【详解】A.直线bc为电场线,沿bc方向直线射入的电子受到的电场力向右,电场强度先增大后减小;加速度为
故电子做变加速直线运动,故A错误;
B.沿电场线电势降低,a、b两点在等势面上,可知a、b、c三点的电势高低关系为
故B错误;
C.电场线越密,电场强度越大,可知a、b、c三点的电场强度大小关系为
故C正确;
D.沿cba路径移动质子与电子,初末位置的电势差相等,质子的电场力做正功,电势能减小;而电子的电场力做负功,电势能增加,故它们的电势能变化不同,故D错误。
故选C。
4. 如图所示,两段长度和材料相同、粗细均匀的金属导线a、b,单位体积内的自由电子数相等,横截面积之比为。已知5s内有5×1018个自由电子通过导线a的横截面,已知电子电荷量为,则( )
A. 自由电子在导线a和b中移动的速率之比va:vb=2∶1
B. 流经导线b的电流为0.32A
C. 5s内有1×1019个自由电子通过导线b的横截面
D. a、b两端电压之比为1:1
【答案】A
【解析】
【详解】A.根据
两部分的电流相等,则自由电子在导线a和b中移动的速率之比
va:vb=2∶1
选项A正确;
B.流经导线b的电流等于流经a导线的电流,则
选项B错误;
C.两部分的电流相等,则流经两部分的自由电子数相等,即5s内有5×1018个自由电子通过导线b的横截面,选项C错误;
D.根据
可知两部分电阻之比为2:1,则根据
U=IR
可知,a、b两端电压之比为2:1,选项D错误。
故选A。
5. 如图所示,正方形ABCD处在一个匀强电场中,边长为,电场线与正方形所在平面平行。已知A、B、C三点的电势依次为,,。则下列说法中正确的是( )
A. D点的电势B. D点的电势
C. 电场线的方向与AC的连线垂直D. 匀强电场的电场强度大小为200V/m
【答案】D
【解析】
【详解】AB.匀强电场中同一方向上相同距离的两点间电势差绝对值相等,所以
解得
故A错误,B错误;
CD.由于B、D两点电势相等,即BD连线为等势线,根据电场线与等势线垂直,所以电场线的方向与BD的连线垂直,且由高电势指向低电势,即电场线的方向为AC方向,大小为
故C错误,D正确。
故选D。
6. 两个较大的平行金属板A、B相距为d,分别接在电压为U的电源正、负极上,这时质量为m的带电油滴恰好静止在两极之间,选地面为零电势参考面。如图所示,在其它条件不变的情况下,那么在下列的过程中( )
A. 如果保持连接电源,两极距离不变,非常缓慢地错开一些,电流计中电流从b流向a
B. 如果保持连接电源,将A板上移,油滴将向上加速运动
C. 如果断开电源,A板不动,B板下移,油滴的电势能减小
D 如果断开电源,两板间接静电计,A板上移,静电计指针张角减小
【答案】C
【解析】
【详解】A.将两极距离不变,非常缓慢地错开一些,根据可知,电容减小。由可知,A极板上的电荷量减少,则电流计中电流从a流向b。故A错误;
B.如果保持连接电源,将A板上移,根据可知,电场强度减小,则合力向下,油滴将向下加速运动。故B错误;
C.如果断开电源,B板下移,根据
可得
可知电场强度不变,则油滴静止不动。B板接地,小球到B板的距离变大,根据可知电势差变大,则油滴处电势变大,又由于电荷带负电,电势能变小。故C正确;
D. 如果断开电源,两板间接静电计,A板上移,根据可知,电场强度不变,则两极板电势差增大,因此静电计指针张角变大。故D错误。
故选C。
7. 如图所示,电路中E、r为电源的电动势和内电阻,R1、、为定值电阻,电压表和电流表均为理想电表。当滑动变阻器的滑片向a端移动时,则下列说法是正确的是( )
A. 电源的效率减小
B. 若电流表、电压表的示数变化量分别为和,则
C. 电流表 A的示数变小,电压表V的示数变小
D. 电源的输出功率一定先增大后减小
【答案】B
【解析】
【详解】C.由图可知,与滑动变阻器串联后与并联,再与串连接在电源两端;电容器与并联;当滑片向端移动时,滑动变阻器接入电阻增大,则电路中总电阻增大;由闭合电路欧姆定律可知,干路中电流减小;路端电压增大,同时两端的电压也减小;故并联部分的电压增大;由欧姆定律可知流过的电流增大,故电流表的示数减小;电压表的示数变大,故C错误;
A.由于路端电压变大,根据
可知电源效率增大,故A错误;
B.根据电路可知
其中、减小,增大,则有
由于
则有
故B正确;
D.由于不知道电源内电阻与外电阻的大小关系,所以当滑动变阻器R4的滑片向b端滑动时,不能判断电源输出功率的变化情况,故D错误。
故选B。
8. 一条长为L的绝缘细线上端固定在O点,下端系一个质量为m带电量为+q的小球,将它置于水平向右的匀强电场中,小球静止时细线与竖直线的夹角成θ=37°。已知重力加速度为g,下列正确的是( )
A. 突然撤去电场的瞬间,绳子拉力变为
B. 如果改变电场强度大小和方向,使小球仍在原位置平衡,电场强度最小为
C. 在A点给小球一个垂直于细线方向,大小至少为的速度,才能使小球能在竖直平面内做完整的圆周运动
D. 在A点给小球一个垂直于细线方向,大小至少为的速度,才能使小球能在竖直平面内做完整的圆周运动
【答案】C
【解析】
【详解】A.突然撤去电场的瞬间,小球开始做圆周运动,由于初速度为零,沿绳方向满足
故A错误;
B.如图所示
当电场力与拉力T垂直时,电场力最小,场强最小,由平衡条件可得
解得电场强度最小值为
故B错误;
CD.如图所示A为等效最低点,则与A关于圆心对称点B为等效最高点,要使小球在竖直平面内做完整的圆周运动,只要能过B点即可,可得等效重力为
在B点满足
从A到B由动能定理可得
联立解得在A点的最小速度为
故C正确,D错误
故选C。
二、多项选择题(本题共4小题,每小题4分。全部选对的得4分,选对但不全的得2分。有选错的得0分)
9. 如图所示为某静电场中x轴上各点电势分布图,一个带电粒子从坐标原点O由静止释放,仅在电场力作用下沿x轴正向由处运动到处,则下列说法正确的是( )
A. 粒子一定带负电B. 粒子运动在处速度最大
C. 粒子电势能先增大再减小D. 粒子加速度先减小后增大
【答案】AD
【解析】
【详解】A.由于从坐标原点沿x轴正向电势先升高后降低,因此电场方向先向左后向右;由于带电粒子在坐标原点由静止沿x轴正向运动,因此可知粒子带负电,故A正确;
B.根据粒子受力方向可知,粒子从O到做加速运动,从向右做减速运动,因此粒子运动到坐标轴上处速度最大,故B错误;
C.由于电场力先做正功后做负功,故电势能先减小后增大,故C错误;
D.由电场强度与电势差关系可知
由斜率可知,坐标轴上从到处,电场强度一直减小;从到处,电场强度在增大;又由于
可知,粒子的加速度先减小后增大,故D正确。
故选AD。
10. 如图甲,移动滑动触头可以改变电源的路端电压,在图乙所示的图像中,三条曲线1、2、3分别为电源消耗的功率、电源的内阻消耗的功率、电源的输出功率与路端电压的关系,则( )
A. 电源的电动势为3VB. 电源的内阻为
C. 电源的最大输出功率为D. 滑动变阻器的最大阻值为
【答案】ABC
【解析】
【详解】AB.电源消耗的总功率为
由曲线1可知
,
联立解得
,
故AB正确;
C.电源的输出功率为
可知当外电阻等于内阻时,电源的输出功率最大,则有
故C正确;
D.图像2、3可知,外电压等于1.5V时,电源内阻消耗的功率和电源输出功率相等,此时外电阻等于,外电阻越大,外电压越大,可知滑动变阻器的最大阻值大于,故D错误。
故选ABC。
11. 如图(a),长为4d、间距为d的平行金属板水平放置,两金属板左边中点O有一粒子源,能持续水平向右发射初速度为、电荷量为、质量为m的粒子,金属板右侧距离为d处竖直放置一足够大的荧光屏。现在两板间加图(b)所示电压,已知时刻射入的粒子恰好能从金属板射出。不计粒子重力,则( )
A. 无论哪个时刻入射的粒子在金属板间运动的时间相等
B. 无论哪个时刻入射的粒子恰能从金属板右侧中点出射
C. 无论哪个时刻入射的粒子从金属板间出射时动能
D. 粒子打在右侧荧光屏上的长度范围为
【答案】AC
【解析】
【详解】AB.已知时刻射入的粒子恰好能从金属板射出,则有
作出不同时刻进入金属板的粒子在电场方向速度与时间的图像如下图
由图像可以看出,在时刻(n=0,1,2,3,…)进入金属板的粒子会在电场方向上有最大位移,结合题目条件知最大位移为,其它时刻进入的粒子在电场方向位移都小于,所以不同时刻进入金属板的粒子都能够输出金属板,由水平方向匀速运动可知,粒子射出金属板时间都相同,时间都为
故A正确,B错误;
C.由于粒子在电场中运动的时间都为,恰为电压随时间变化的周期,故粒子在电场中所受相反电场力作用时间相同,根据动量定理有
故粒子无论何时进入电场,出射时只剩水平速度v0,竖直方向的速度为0,故粒子从金属板间出射时动能都为
故C正确;
D.由AC选项分析可知不同时刻出射的粒子出射的位置在两金属板右侧上下边缘之间,竖直方向最大位移大小都为,且出射时速度均水平向右,故粒子打在右侧荧光屏上的长度范围为d,故D错误。
故选AC。
12. 如图甲所示一足够长的绝缘竖直杆固定在地面上,带电荷量为0.01C、质量为0.1kg的圆环套在杆上,整个装置处于水平方向的电场中,电场强度E随时间t变化的图像如图乙所示,环与杆间的动摩擦因数为0.5,时,环静止释放,环所受的最大静摩擦力等于滑动摩擦力,不计空气阻力,重力加速度g取。则( )
A. 0-6s的过程电场力做功为6JB. 0-6s内环的最大加速度为
C. t=6s时环的速度最大D. 0-6s内环的最大动能为20J
【答案】BD
【解析】
【详解】A.环在竖直方向运动,整个装置处于水平方向的电场中,所受电场力为水平方向,故电场力不做功,故A错误;
C.由图可得
开始时的最大静摩擦力为
则环先静止,再做加速运动,后再做减速运动,最后静止不动,环速度最大时,有重力等于滑动摩擦力,则有
联立解得
(时开始运动)
故C错误;
B.根据牛顿第二定律可得
整理得
()
()
图像如图所示
故内环的最大加速度为,故B正确;
D.由图像的面积表示速度的变化量,则环的最大速度为
故内环的最大动能为
故D正确。
故选BD。
三、实验题(本大题2个小题,共14分,解答时按要求把答案填在相应的位置)
13. 重庆市第十八中学高2025级某同学在实验室找到一根粗细均匀金属丝,想测量其电阻率。实验过程如下:
(1)用游标为20分度的卡尺测量某圆柱型电阻长度如图甲,其长度________,
用螺旋测微器测量其直径如图乙所示,由图可知其直径________。
(2)用多用电表粗测金属丝的阻值(欧姆表的档位为“×1k”、 “×100”、 “×10” 、“×1”) ,当选择开关置于欧姆表的“×10”挡时,发现指针向右偏转角度过大,几乎接近满偏,接着进行一系列正确的操作后,指针静止时位置如图丙所示,其读数为__________。
(3)由于没有电压表,他把内阻为r1的电流表A1串联电阻箱改装成电压表。他设计的实验电路图,如图丁所示。正确连接电路后,闭合开关,调节滑动变阻器测得电流表A1、A2的值、,则他测出金属丝的电阻率为_____________________________________(结果用含L、D、、、、r1的式子表示)
【答案】 ①. 50.25 ②. 1.400 ③. 6##6.0 ④.
【解析】
【详解】(1)[1]20分度游标卡尺的精确值为,由图甲可知圆柱型电阻长度为
[2]螺旋测微器的精确值为,由图乙可知圆柱型电阻直径为
(2)[3]用多用电表粗测金属丝的阻值,当选择开关置于欧姆表的“×10”挡时,发现指针向右偏转角度过大,可知待测电阻阻值较小,应将选择开关置于欧姆表的“×1”挡,进行一系列正确的操作后,指针静止时位置如图丙所示,则读数为
(3)[4]由图丁电路图可得
又
,
联立可得金属丝的电阻率为
14. 某同学为了精确测量一节干电池的电动势和内阻,设计了如图所示的电路。
实验室为其提供的实验器材如下:
①电压表V(量程1.0V,内阻)
②定值电阻
③定值电阻
④电阻箱(0~99.9Ω)
⑤开关S和导线若干
回答下列问题:
(1)由于电压表的量程较小,需将电压表改装成量程为2V的电压表,需_________(填“串”或“并”)联一定值电阻,该定值电阻应选择_________;
(2)实验时,将开关闭合,调节电阻箱的阻值,记录多组电压表的示数U以及对应的电阻箱的阻值R,然后根据记录的数据描绘出的图像,如图乙所示,已知描绘图像时忽略了电压表的分流作用,若该图像的纵截距为b,斜率为k,则电源的电动势E=_________,电源的内阻r=_________;
(3)如果不能忽略电压表的分流作用,则(2)中获得的电源内阻的测量值_________(填“大于”“等于”或“小于”)真实值。
【答案】 ①. 串 ②. ③. ④. ⑤. 小于
【解析】
【详解】(1)[1]由于电压表的量程较小,需将电压表改装成量程为2V的电压表,电阻需要分压,所以要串联一定值电阻。
[2] 电压表改装成量程为2V的电压表,则
解得
故选。
(2)[3][4]根据闭合电路欧姆定律
整理得
结合数学知识可知
所以
(3)[5]测得的电源内阻应等于电压表内阻RV与电阻R1之和再与电源内阻r并联后的阻值,即
故测量值小于真实值。
四、计算题(本大题4个小题,共38分,解答时应写出必要的文字说明、方程和重要演算步骤.只写出最后答案的不能得分.有数值计算的题,答案中必须明确写出数值和单位)
15. 如图所示,两个带电荷量均为+q的小球A和B,A球固定在O点的正下方L处,B球用长为L的细线悬挂在O点,静止时,细线与竖直方向的夹角为60°,静电力常量为k,求:
(1)细绳的拉力大小;
(2)O点处的电场强度的大小。
【答案】(1);(2)
【解析】
【详解】(1)对B球受力分析,如图所示
由图可知,三个力之间的夹角均为,则有
则B球的质量为
细绳的拉力大小为
(2)根据点电荷电场强度的公式,小球A、B在O点产生的场强大小都是
根据平行四边形定则得O点处的电场强度的大小为
16. 如图所示,在竖直平面内,边长为的正方形区域有竖直向上的匀强电场(图中未画出),边水平。在其左侧竖直放置一平行板电容器,两板间加一恒定电压,某时刻一带电粒子P从板附近由静止经电场加速从板小孔(大小可忽略)射出,经A点沿方向射入正方形电场区域恰好能从点飞出。已知粒子质量为、电荷量为,不计粒子重力。求:
(1)粒子P刚进入正方形区域时的瞬时速度的大小;
(2)正方形区域的电场强度的大小;
(3)若当粒子P刚进入正方形区域时,边上的某点同时水平向左发射另一带负电的粒子Q,两粒子质量、电荷量大小均相同,粒子Q的发射速率为此时刻粒子P速率的3倍,若保证两粒子能够在正方形区域中相遇,求粒子Q发射时的位置到点的距离(不计粒子的相互作用)。
【答案】(1);(2);(3)
【解析】
【详解】(1)粒子在两板间做初速度为零的匀加速直线运动,根据动能定理,有
解得
故粒子P刚进入正方形区域时的瞬时速度的大小为。
(2)粒子进入正方形区域,水平方向有
竖直方向有
,
联立解得
故正方形区域的电场强度的大小为。
(3)粒子P、Q能够在正方形区域中相遇,水平方向上有
竖直方向上有
联立可得
故粒子Q发射时的位置到B点的距离为。
17. 图1所示的电路中,电源的图像如图3所示,灯泡的图像如图2所示,铭牌上标有“2.5V 0.4A”的电动机线圈电阻为。图1所示电路中,开关S闭合后,电动机刚好正常工作。求:
(1)电源内阻;
(2)电动机正常工作时,小灯泡的电功率;
(3)若某时刻出现故障,电动机卡死不转,电动机线圈的电功率为多少。
【答案】(1);(2);(3)
【解析】
【详解】(1)根据闭合电路欧姆定律可得
根据图3可得电源电动势为
图线斜率为
(2)在图1电路中,电动机正常工作电流为0.4A,电动机两端电压为2.5V,电源内阻的电压为
根据闭合电路欧姆定律
解得
所以灯泡的电功率为
(3)电动机卡死不转,电动机线圈相当于一个纯电阻,设此时灯泡电压为,电流为,根据闭合电路欧姆定律可得
可得
在灯泡的图线中作出对应的图线,如图所示
由图中交点可知,通过灯泡的实际电流约为
所以流过电动机线圈电流也为,此时线圈上的电功率为
18. 如题图所示,不带电的绝缘长板A静置于水平面上,绝缘长板A左端到固定竖直挡板的距离d=4m,带正电且电荷量的物块B(可视为质点)置于绝缘长板A右端,绝缘长板A上表面水平,整个装置处于水平向左的匀强电场中,场强大小。已知A、B质量均为,A与水平面间动摩擦因数,A与B间动摩擦因数,最大静摩擦力均等于滑动摩擦力,绝缘长板A与挡板间的碰撞为弹性碰撞,碰撞时间很短可不计,绝缘长板A足够长,物块B始终未离开绝缘长板A,重力加速度g取。现将物块B从静止开始无初速度释放,不计空气阻力,求:
(1)绝缘长板A第一次与固定竖直挡板碰撞前瞬时速度大小;
(2)从物块B静止释放开始,到绝缘长板A第二次与固定竖直挡板碰撞前瞬时,A、B相对位移大小;
(3)在物块B全程运动过程中,电场力对物块B所做的功。
【答案】(1)2m/s;(2)1.6m;(3)13.72J
【解析】
【详解】(1)物体B受到电场力为
设AB视作一个整体,设整体的加速度为a,则对整体列牛顿第二定律
解得
则对B牛顿第二定律得
解得
而AB之间的最大静摩擦力为
则假设成立,AB一起向左运动;
设绝缘长板A第一次与固定竖直挡板碰撞前瞬时速度v1,则有
解得
(2)设水平向左为正方向,设碰撞之后长板A的加速度为a1,物块B的加速度为a2,则对长木板A列牛顿第二定律
解得
对物块B列牛顿第二定律
解得
第一次碰撞之后,设时间t1后共速,速度为v2,相对位移,则有
解得
画出AB两个研究对象的v-t图如图所示
第一段相对位移,可以表示为
由上述公式
可知
所以
从物块B静止释放开始,到绝缘长板A第二次与固定竖直挡板碰撞前瞬时,A、B相对位移大小1.6m
(3)对整个系统分析可以发现最终会静止,经过分析发现B先前运动的分两段,第一段就是前面的4m,第二段就相当于每次碰撞之后,到下次碰撞整这个过程向前走过的位移就是AB的相对位移。
由(2)中的v-t图的分析发现
…
取第k次碰撞后到第k+1次碰撞前作为研究过程发现,碰撞第k次的速度为
到达下一次共速有
解得
又因为
共速之后,AB整体又会在电场力的作用下继续向左匀加速直线运动,那么
解得
所以相对位移是一个等比数列,对其进行求和得到总的相对位移
当n取无穷大的时候
也就意味着B向前移动的位移
重庆市第十八中学2023-2024学年高一上学期期末考试物理试题(Word版附解析): 这是一份重庆市第十八中学2023-2024学年高一上学期期末考试物理试题(Word版附解析),文件包含重庆市第十八中学2023-2024学年高一上学期期末考试物理试题原卷版docx、重庆市第十八中学2023-2024学年高一上学期期末考试物理试题Word版含解析docx等2份试卷配套教学资源,其中试卷共24页, 欢迎下载使用。
重庆市第十八中学2023-2024学年高一上学期12月月考物理试题(Word版附解析): 这是一份重庆市第十八中学2023-2024学年高一上学期12月月考物理试题(Word版附解析),共22页。试卷主要包含了考试时间90分钟,试题总分100分,试卷页数4页等内容,欢迎下载使用。
重庆市南开中学2023-2024学年高二上学期期中物理试题(Word版附解析): 这是一份重庆市南开中学2023-2024学年高二上学期期中物理试题(Word版附解析),共24页。试卷主要包含了单项选择题,多项选择题,实验题,计算题等内容,欢迎下载使用。

