所属成套资源:适用于新高考新教材2024版高考生物二轮复习资料多份(附解析)
适用于新高考新教材2024版高考生物二轮复习专题突破练5遗传的分子基础变异与进化(附解析)
展开
这是一份适用于新高考新教材2024版高考生物二轮复习专题突破练5遗传的分子基础变异与进化(附解析),共16页。
1.(2023·四川广安一模)科学研究发现,T2噬菌体侵染大肠杆菌后,大肠杆菌自身蛋白质的合成立即停止,转而合成噬菌体蛋白质。下列叙述正确的是( )
A.T2噬菌体和大肠杆菌主要的遗传物质都是DNA
B.噬菌体蛋白质的合成需要大肠杆菌提供酶和能量
C.噬菌体基因控制合成的蛋白质需内质网进行加工
D.噬菌体蛋白质外壳会侵入大肠杆菌影响细菌代谢
2.(2023·山东联考二模)DNA复制过程中,尚未解开螺旋的亲代双链DNA同新合成的两条子代双链DNA的交界处称为复制叉。研究发现,啤酒酵母中某种蛋白被加载到复制叉时,被招募并停滞在复制叉处的Mec1蛋白就会被激活并随复制叉向前移动,从而完成DNA的复制。下列说法错误的是( )
A.DNA一条链中的磷酸基团和脱氧核糖通过磷酸二酯键连接
B.DNA解旋过程中解旋酶需在ATP供能驱动下断裂两条链间的氢键
C.Mec1蛋白被激活后会与RNA聚合酶结合,进而完成DNA的复制过程
D.抑制细胞中Mec1基因的表达,细胞可能会被阻滞在细胞分裂间期
3.(2023·浙江台州二模)唾液腺细胞合成淀粉酶的局部过程如图所示,图中①表示某种细胞器,②表示某种大分子化合物。下列叙述错误的是( )
A.图中的囊腔是内质网腔
B.①识别②上的启动子,启动多肽合成
C.多个①结合在②上合成同一种多肽,提高翻译效率
D.图示过程需三种RNA参与,三种RNA都是基因转录产物
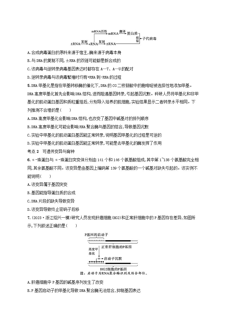
4.(2023·山东模拟)不同核酸类型的病毒完成遗传信息传递的具体方式不同。下图为某“双链±RNA病毒”基因表达示意图。这类病毒携带有RNA复制酶,在该酶的作用下,-RNA作为模板复制出新的+RNA。合成的+RNA既可以翻译出病毒的蛋白质,又可以作为模板合成-RNA,最终形成“±RNA”。已知逆转录病毒的核酸为“+RNA”。下列说法正确的是( )
A.合成病毒蛋白的原料来源于宿主,酶来源于病毒本身
B.与DNA的复制不同,±RNA的双链可能都是新合成的
C.该病毒与逆转录病毒基因表达时都存在A—T、A—U的配对
D.逆转录病毒与该病毒繁殖时均有+RNA到-RNA的过程
5.DNA甲基化是指在甲基转移酶的催化下,DNA的CG二核苷酸中的胞嘧啶被选择性地添加甲基。DNA高度甲基化首先会影响DNA结构,进而阻遏基因转录,引起基因沉默。科研人员将甲基化和非甲基化的肌动蛋白基因和质粒重组后,分别导入培养的肌细胞,实验结果显示二者转录水平相同。下列推测不合理的是( )
A.DNA高度甲基化会影响DNA结构,也改变了基因中碱基对的排列顺序
B.DNA高度甲基化可能会影响RNA聚合酶与基因的结合,导致基因沉默
C.实验中甲基化的肌动蛋白基因能正常转录,说明基因甲基化的过程是可逆的
D.实验中甲基化的肌动蛋白基因能正常转录,可能是去甲基化的酶发挥了作用
考点2 可遗传变异与育种
6.α-珠蛋白与α-珠蛋白突变体分别由141个和146个氨基酸组成,其中第1~138个氨基酸完全相同,其余氨基酸不同。该变异是由基因上编码第139个氨基酸的一个碱基对缺失引起的。该实例不能说明( )
A.该变异属于基因突变
B.基因能指导蛋白质的合成
C.DNA片段的缺失导致变异
D.该变异导致终止密码子后移
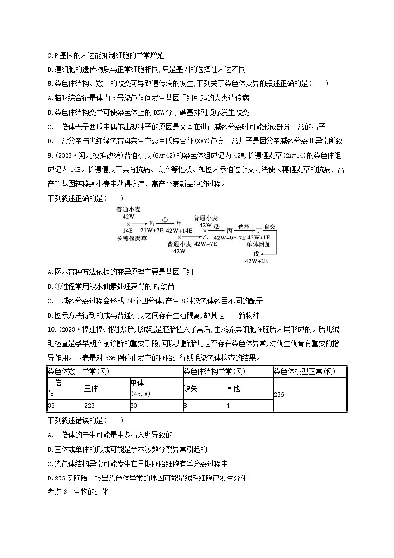
7.(2023·浙江绍兴一模)研究人员发现肝癌细胞(HG2)和正常肝细胞中的P基因存在差异,如图所示,下列叙述正确的是( )
A.肝癌细胞中P基因的碱基序列发生了改变
B.P基因启动子的甲基化导致DNA聚合酶无法结合,抑制基因表达
C.P基因的表达能抑制细胞的异常增殖
D.癌细胞的遗传物质与正常细胞相同,只是基因的选择性表达不同
8.染色体结构、数目的改变可导致遗传病的发生,下列关于染色体变异的叙述正确的是( )
A.猫叫综合征是体内5号染色体间发生基因重组引起的人类遗传病
B.染色体结构变异可使染色体上的DNA分子碱基排列顺序发生改变
C.三倍体无子西瓜中偶尔出现种子的原因是父本在进行减数分裂时可能形成部分正常的精子
D.正常父亲与患红绿色盲母亲生育患克氏综合征(XXY)色觉正常儿子是因父亲减数分裂Ⅱ异常所致
9.(2023·河北模拟改编)普通小麦(6n=42)的染色体组成记为42W,长穗偃麦草(2n=14)的染色体组成记为14E。长穗偃麦草具有抗病、高产等性状。如图表示通过杂交方法使长穗偃麦草的抗病、高产等基因转移到小麦中获得抗病、高产小麦新品种的过程。
下列叙述正确的是( )
A.图示育种方法依据的变异原理主要是基因重组
B.①过程常用秋水仙素处理获得的F1幼苗
C.乙减数分裂过程会形成24个四分体,产生8种染色体数目不同的配子
D.图示方法得到的戊与普通小麦之间存在生殖隔离,故其是一个新物种
10.(2023·福建福州模拟)胎儿绒毛是胚胎植入子宫后,由滋养层细胞在胚胎表层形成的。胎儿绒毛检查是孕早期产前诊断的重要手段,可以判断胎儿是否存在染色体异常,对优生优育有重要的指导作用。下表是对536例停止发育的胚胎进行绒毛染色体检查的结果。
下列叙述错误的是( )
A.三倍体的产生可能是由多精入卵导致的
B.三体或单体的形成可能是亲本减数分裂异常引起的
C.染色体结构异常可能发生在早期胚胎细胞有丝分裂过程中
D.236例胚胎未检出染色体异常的原因可能是绒毛细胞已发生分化
考点3 生物的进化
11.(2023·黑龙江大庆三模)2022年诺贝尔生理学或医学奖授予瑞典科学家斯万特·帕博,表彰他对已灭绝人类基因组和人类进化发现方面的贡献。斯万特·帕博先后从化石中提取到了尼安德特人(约100万年前走出非洲的一种已灭绝的古人类)的线粒体DNA和核DNA进行测序,最后绘制了尼安德特人的基因组草图。研究发现,生活在非洲之外的现代人体内都有1%~4%的尼安德特人基因。下列相关叙述错误的是( )
A.从化石中提取尼安德特人的DNA时要排除来自微生物或操作者的DNA的干扰
B.线粒体DNA只来自母亲且比核DNA小得多,更容易进行测序分析
C.生活在非洲的现代人不具有尼安德特人基因,说明二者没有共同的祖先
D.生活在非洲之外的现代人的直系祖先曾经和尼安德特人发生过基因交流
12.(2023·湖南娄底二模)单核苷酸多态性简称SNP,是DNA序列中单个核苷酸变化。位于人类7号染色体上的TAS2R38基因是一个苦味受体决定基因,已知在这个基因上有三个SNP,可以导致TAS2R38苦味受体的三个氨基酸出现差异,致使对西蓝花这类十字花科蔬菜中的苦味成分敏感程度不同。以下叙述正确的是( )
A.SNP造成单个碱基替换,使得DNA上基因排序发生改变
B.TAS2R38基因的三个SNP是等位基因
C.对苦味最敏感的基因的频率会在人群中上升
D.密码子第三个碱基变化最可能导致氨基酸变化
13.(2023·福建百校联考)兔子的一对等位基因F/f位于常染色体上。据调查,某个人工饲喂兔种群中雌兔基因型频率分别为FF(30%)、Ff(60%)、ff(10%),雄兔基因型频率分别为FF(40%)、Ff(40%)、ff(20%)。假设该种群中雌雄兔随机交配一代,下列叙述正确的是( )
A.调查结果表明F基因控制的性状更能适应环境
B.子代FF基因型频率雌兔为36%、雄兔为16%
C.子代中F、f的基因频率与亲代的相等
D.子代基因型频率改变,该兔群发生了进化
B组 能力提升练
1.大肠杆菌细胞内调控核糖体形成的两种状态如图所示,其中a~d代表过程,状态一表示细胞中缺乏足够的rRNA分子。下列叙述不正确的是( )
A.大肠杆菌细胞中,基因表达的产物包括RNA和蛋白质
B.过程a、c中都有T与A碱基互补配对方式,且伴随氢键的形成和断裂
C.过程b中核糖体沿mRNA的5'→3'方向移动至终止子,随即脱落进入下一循环
D.rRNA和mRNA争夺与r蛋白结合,且状态二时rRNA的结合力强于mRNA
2.(2023·山东菏泽二模)m6A是真核生物RNA中的一种表观遗传修饰方式,我国科学家阐明了m6A修饰在鱼类先天免疫过程中的分子调控机制。NOD1是鱼类体内一种重要的免疫受体,去甲基化酶FTO可以“擦除”NOD1 mRNA的m6A修饰,进而避免m6A识别蛋白对NOD1 mRNA的识别和降解。下列相关说法正确的是( )
A.DNA甲基化、RNA甲基化等表观遗传遵循孟德尔遗传定律
B.m6A修饰未改变基因的碱基序列,因此这种修饰不能遗传给后代
C.m6A修饰能够影响mRNA的稳定性,进而影响NOD1基因的转录
D.抑制去甲基化酶FTO的活性会导致鱼的免疫能力和抗病能力下降
3.(2023·河北模拟改编)断裂基因是指真核细胞中某些基因的编码区中有表达序列(外显子)和非表达序列(内含子),断裂基因转录后,外显子在mRNA中有对应序列而内含子在mRNA中无对应序列。研究发现鸡输卵管细胞中卵清蛋白(蛋清中的主要蛋白组分)基因长度比其转录的mRNA长很多,如图为鸡卵清蛋白对应的mRNA与卵清蛋白基因模板链的杂交结果,图中A~G表示未与mRNA配对的DNA序列,1~8表示能与mRNA配对的DNA序列。
下列叙述不正确的是( )
A.分析可知卵清蛋白基因为断裂基因,图中A~G表示的序列为内含子
B.图中甲端应为基因转录模板链的3'端,也是转录起始端
C.据图分析卵清蛋白中氨基酸数目应小于卵清蛋白基因中碱基对数目的1/3
D.从鸡红细胞中提取的mRNA与卵清蛋白基因杂交,也能出现图示结果
4.(2023·山东日照二模)研究表明,细胞中的OTUD1蛋白可以直接结合并抑制铁反应元件结合蛋白2(IREB2)的泛素化,从而抑制IREB2蛋白的降解,激活其下游转铁蛋白基因TFRC的表达。TFRC的合成增多,导致铁离子大量进入细胞,引起自由基增多,细胞死亡,即铁死亡(如图)。下列说法错误的是( )
A.基因OTUD1可能属于原癌基因,其过量表达会促进细胞的铁死亡
B.IREB2可能促进RNA聚合酶与启动子结合以激活基因TFRC表达
C.铁离子借助TFRC以协助扩散方式大量进入细胞,引起细胞凋亡
D.提高肿瘤组织中基因TFRC的表达量有利于抑制肿瘤组织的生长
5.水稻是世界上最重要的粮食作物。为提高水稻产量,科研人员通过突变育种的方式筛选出了单基因纯合突变体1和突变体2、AP01基因隐性纯合突变体3(AP01基因功能缺失)、AP01基因显性纯合突变体4(AP01基因功能增强)四种水稻品种。通过测序发现,突变体1为0s基因功能缺失突变体,该基因位于12号染色体上。
(1)科研人员观察发现突变体1和突变体2水稻穗子显著大于野生型。分别将其与野生型水稻杂交,获得的F1的穗子 (填“大于”“等于”或“小于”)野生型,说明大穗为隐性性状。将突变体1与突变体2杂交,若 ,没有出现新的表型,说明两种突变体突变基因为同一位点的基因。
(2)研究表明,位于水稻6号染色体上的AP01基因与水稻穗子大小有关,突变体3表现为穗子显著小于野生型,突变体4表现为穗子显著大于野生型。研究人员将等量的AP01基因分别导入野生型和突变体1的植株中,测定细胞中AP01 mRNA的含量和AP01蛋白含量,结果见下图。上述实验结果说明 。为了进一步确定0s基因与AP01基因是否相互作用,共同调控水稻穗子的大小,请设计最佳的杂交实验方案,并写出预期杂交结果。
。
注:Actin,即“肌动蛋白”,是所有细胞的一种重要骨架蛋白,在不同种类细胞中的表达量相对稳定,在该实验中作为参照指标。
(3)用化学诱变剂EMS处理野生型水稻,获得了一株雄性不育植株,该植株生长势、花的形态均正常。为了批量生产雄性不育植株,育种工作者通过转基因技术,将正常育性基因M、α-淀粉酶基因S(S阻断淀粉储存使花粉失去活性)和珊瑚中的红色荧光蛋白基因R(不含R的种子呈现白色)串联,然后导入雄性不育突变株的一条染色体的雄性不育突变基因位置上,该转基因植株自交,F1中非转基因的雄性不育种子与转基因的雄性可育种子的比例为 。若要后代表型均为雄性不育,从而得到非转基因雄性不育系,可让F1中 与 进行杂交。
C组 专项命题培优练
1.[表观遗传与遗传印记]遗传印记是因亲本来源不同而导致等位基因表达差异的一种遗传现象,DNA甲基化是遗传印记重要的方式之一。印记是在配子发生和个体发育过程中获得的,在下一代配子形成时印记重建。鼠的灰色(A)对褐色(a)是一对相对性状,下图为遗传印记对亲代小鼠等位基因表达和传递的影响示意图,被甲基化修饰的基因不能表达。
下列相关说法正确的是( )
A.图示过程是由于基因突变导致配子发生改变
B.图示亲代雌鼠的A基因来自其父方
C.亲代雌鼠与雄鼠的关于体色的基因型相同而表型不同
D.子代小鼠的表型及比例为灰色∶褐色=1∶1
2.[基因结构与基因表达的调控]位于X染色体上的SXL基因在雌雄果蝇某些细胞中的表达情况不同,决定了这些细胞分化为卵原细胞还是精原细胞,从而影响了果蝇的性别发育(如图所示)。下列叙述错误的是( )
A.SXL蛋白参与了自身mRNA的剪切、加工,会使细胞中SXL蛋白有一定量积累
B.外显子可能含有编码终止密码子的序列,导致翻译提前终止
C.充足的SXL蛋白质可以促进原始生殖细胞分化为卵原细胞,若缺乏SXL蛋白,则分化为精原细胞
D.可通过观察细胞中是否含有Y染色体判定果蝇性别
3.[基因结构与基因表达的调控]可变剪接是指从一个mRNA前体中通过不同的剪接方式(选择不同的剪接位点组合)产生不同的mRNA剪接异构体的过程。可变剪接是调节基因表达和产生蛋白质组多样性的重要机制,选择性剪接产生不同的RNA异构体,控制真核生物的表型复杂性。真核生物新生的mRNA前体经过5'戴帽、剪接、3'加尾等加工成为成熟的mRNA。在剪接反应过程中,含有内含子和外显子的新生的mRNA前体,在剪接体作用下切除内含子,并将外显子依次连接起来,过程如下图所示。
(1)若要获得图中的蛋白质A、B、C所对应的DNA序列,需要以 为模板、 为原料,还需在PCR反应体系中加入 、相关酶等成分,获得的产物是 。
(2)剪接反应由剪接体执行,剪接体由5个小核糖核蛋白复合体组成。剪接体作用于 链中的 ,以精确切除每个内含子转录序列并以正确次序连接外显子对应的RNA片段。
(3)真核细胞核内前体mRNA加工通过5'加帽、剪接(移除内含子)、3'末端切割加尾,从而形成成熟的mRNA。剪接后可通过探针鉴定(如下图所示),组成探针的基本单位是 ,若结果中出现 ,则表明获得相应长度的可变剪接片段。
(4)BCAS2是一个多功能蛋白,参与前体RNA的剪接和DNA损伤修复。在精原干细胞中,BCAS2基因的缺失会导致“减数分裂促进因子”Dazl蛋白质的不同剪接异构体表达异常,下图对比了普通精原干细胞和去除BCAS2基因的精原干细胞中Dazl基因的表达水平。
Dazl全长异构体和Dazl缺失8号外显子属于同源异构体(由一个基因的mRNA前体因可变剪接而产生的多种mRNA)。由图可知,Dazl全长异构体的表达水平显著性 (填“上调”“基本不变”或“下调”),Dazl缺失8号外显子后的表达水平明显 (填“上调”“基本不变”或“下调”)。由此得出的结论是 。
4.[雄性不育与生物育种](2023·山东崂山月考改编)水稻是我国主要的粮食作物之一,提高水稻产量的一个重要途径是杂交育种,但是水稻的花非常小,人工去雄困难。研究发现水稻花粉是否可育由质基因(S、N)和核基因R(R1、R2)共同控制。S、N分别表示不育基因和可育基因,R1、R2表示细胞核中可恢复育性的基因,其等位基因r1、r2无此功能。通常基因型可表示“细胞质基因(细胞核基因型)”。只有当细胞质中含有S基因、细胞核中r1、r2基因都纯合时,植株才表现出雄性不育性状。
下列说法不正确的是( )
A.细胞质基因S、N随卵细胞遗传给下一代
B.杂交一中的雄性不育株可以生产杂交水稻种子
C.图中杂交一的实验,亲本中恢复系的基因型一定是N(R1R1R2R2)
D.图中杂交二的实验,亲本中保持系的基因型一定是N(r1r1r2r2)
5.[雄性不育与生物育种](2023·山东聊城一模)水稻是二倍体雌雄同株植物。袁隆平院士及其团队研发的三系杂交水稻,让“亩产千”“禾下乘凉”都已不是梦。三系杂交涉及细胞核中的可育基因(R)、不育基因(r),细胞质中的可育基因(N)、不育基因(S),只有基因型为S(rr)的植株表现为花粉不育,其余基因型的植株的花粉均可育。回答下列问题。
(1)水稻细胞中与育性相关的基因型有 种。基因型为S(rr)的雄性不育系水稻与基因型为N(RR)的水稻杂交产生F1,F1自交后代花粉可育与花粉不育的比例是 。科研人员发现S(rr)这种雄性不育性状个体在特定的环境条件下又是雄性可育的,由此说明 。
(2)采用雄性不育系进行杂交育种可省却对母本去雄的烦琐工序。由于雄性不育系不能通过自交来延续,现欲从与育性有关的三个品系水稻N(RR)、S(RR)、N(rr)中选取一个品系,通过和S(rr)杂交制备雄性不育系,则应该选择的父本和母本分别是 。科研人员将连锁的三个基因M、P和H(P是与花粉育性有关的基因,H为红色荧光蛋白基因)与Ti质粒连接,转入雄性不育水稻植株细胞中,获得转基因植株,自交后代中红色荧光植株占一半,据此推测M、P基因在育种过程中的功能为 。
(3)有研究表明:水稻叶片披垂度随叶片卷曲程度的增加而减少,叶片一定程度的卷曲可以增加水稻产量。已知水稻正常叶(A)对卷曲叶(a)为不完全显性,显性纯合子表现为正常叶,隐性纯合子表现为卷曲叶,杂合子表现为半卷曲叶。某半卷曲叶水稻种子(Aa)经射线照射后出现半卷曲叶(Aaa)突变体的三种可能情况如图2所示。为探究该突变体类型,试写出简单的实验方案并预期实验结果及结论(假设实验过程中不存在突变,各基因型配子及合子活力相同)。
答案:
【A组 基础对点练】
1.B 解析T2噬菌体(DNA病毒)和大肠杆菌(原核生物)的遗传物质都是DNA,A项错误;噬菌体蛋白质的合成需要大肠杆菌提供酶和能量,噬菌体只提供DNA模板,B项正确;大肠杆菌是原核生物,无内质网,C项错误;噬菌体蛋白质外壳不能侵入大肠杆菌,D项错误。
2.C 解析DNA一条链中的磷酸基团和脱氧核糖通过磷酸二酯键连接,A项正确;DNA复制开始时,解旋酶在ATP供能驱动下断裂DNA两条链间的氢键,将DNA双螺旋的两条链解开,B项正确;RNA聚合酶能识别并结合基因的启动子从而驱动转录,与DNA的复制过程无关,C项错误;Mec1蛋白参与DNA的复制过程,因此抑制细胞中Mec1基因的表达,DNA复制不能进行,细胞可能会被阻滞在细胞分裂间期,D项正确。
3.B 解析淀粉酶最初是在内质网上的核糖体中由氨基酸形成肽链,肽链进入内质网进行加工,形成有一定空间结构的蛋白质,故图中的囊腔是内质网腔,A项正确;①表示核糖体,②表示mRNA,翻译过程中,核糖体识别mRNA上的起始密码子,启动多肽合成,B项错误;一条②mRNA分子能够结合多个核糖体①,同时进行翻译过程,这样可以提高翻译的效率,C项正确;翻译过程中有三种RNA的参与(mRNA作为翻译的模板,tRNA转运氨基酸,rRNA组成核糖体),这些RNA都是基因转录而来的,D项正确。
4.B 解析病毒无细胞结构,该病毒是双链±RNA病毒,合成病毒所需的原料都来源于宿主,有部分酶来自宿主,A项错误;DNA分子是半保留复制,即新合成的DNA中都有一条链来自母链,据图可知,与DNA的复制不同,±RNA的双链可能都是新合成的,B项正确;该病毒的基因表达主要发生在RNA与RNA、RNA与蛋白质之间,不存在A—T的配对关系,逆转录病毒存在RNA→DNA、DNA→RNA、RNA→蛋白质之间的关系,存在A—T、A—U的配对,C项错误;逆转录病毒不存在+RNA到-RNA的过程,D项错误。
5.A 解析根据题意,DNA甲基化只是特定碱基添加了甲基,没有改变基因中碱基对的排列顺序,A项错误;DNA高度甲基化可能会影响基因的特定序列与RNA聚合酶结合,进而阻遏基因的转录,使其沉默,B项正确;根据题意,实验中肌动蛋白基因的甲基化并没有影响其转录水平,可能的原因是肌细胞中存在去甲基化的酶,将肌动蛋白基因的甲基去除,说明甲基化是可逆的,C、D两项正确。
6.C 解析该变异是由基因上编码第139个氨基酸的一个碱基对缺失引起的,故属于基因突变,A项不符合题意;基因结构的改变导致了相应蛋白质的改变,说明基因能指导蛋白质的合成,B项不符合题意;分析题意可知,该变异发生了一个碱基对的缺失,而非DNA片段的缺失,C项符合题意;α-珠蛋白与α-珠蛋白突变体分别由141个和146个氨基酸组成,说明变异后形成的蛋白质中氨基酸数目增多,可推测该变异导致终止密码子后移,D项不符合题意。
7.C 解析肝癌细胞中P基因启动子序列发生了甲基化,碱基序列没有发生改变,A项错误;P基因启动子的甲基化导致RNA聚合酶无法结合,抑制基因表达,B项错误;P基因不能正常表达,细胞发生了癌变,说明P基因的表达能抑制细胞的异常增殖,C项正确;癌细胞的原癌基因和抑癌基因发生了突变,遗传物质与正常细胞不相同,D项错误。
8.B 解析猫叫综合征是人的第五号染色体部分缺失而引起的疾病,所以为染色体结构变异,A项错误;染色体的结构变异包括重复、缺失、倒位和易位,都会引起DNA分子碱基排列顺序的改变,B项正确;无子西瓜的培育过程中,三倍体植株做母本,正常的二倍体植株做父本,当出现正常种子时有可能是母本在减数分裂时,产生了一些正常的卵细胞,和正常精子完成受精过程,产生种子,C项错误;父亲色觉正常,基因型为XBY,母亲患红绿色盲,基因型为XbXb,生下一个色觉正常儿子(XBXbY),说明父亲在减数第一次分裂时XB和Y这对同源染色体分离出现异常,D项错误。
9.B 解析 图示育种方法依据的变异原理主要是染色体数目变异,A项错误;①过程染色体数目加倍,常用秋水仙素处理获得的F1幼苗,B项正确;从题图可看出,乙中来自长穗偃麦草的染色体组仅有一个,因此长穗偃麦草的染色体不能联会,故其减数分裂过程会形成21个四分体,产生配子染色体数目是21W+0~7E,因此共8种染色体数目不同的配子(即21、21+1E、21+2E、21+3E、21+4E、21+5E、21+6E、21+7E),C项错误;图示方法得到的戊与普通小麦杂交后代的染色体组成与丁相同,据题图分析,丁是能够产生后代的,故戊与普通小麦之间不存在生殖隔离,二者是同一个物种,D项错误。
10.D 解析三倍体的产生可能是由2个精子与1个卵细胞结合发育成的,即多精入卵导致的,A项正确;三体可能是某一亲本减数分裂同源染色体未分开形成含有同源染色体的生殖细胞与1个正常生殖细胞结合发育成的,单体可能是某一亲本减数分裂同源染色体未分开或姐妹染色单体分开移向一极后形成的不含某条染色体的生殖细胞与1个正常生殖细胞结合发育成的,B项正确;染色体结构异常可能发生在早期胚胎细胞有丝分裂过程中,C项正确。题干明确告知所检测的536例均为停止发育的胚胎,但其中236例未检出染色体异常,可能是绒毛细胞分化后,某些细胞染色体正常,某些异常,但取样时恰好取到了正常细胞,D项错误。
11.C 解析绘制尼安德特人的基因组草图时,为了减少误差,提取尼安德特人的DNA时要排除来自微生物或操作者的DNA的干扰,A项正确;线粒体DNA比核DNA小得多,且只来自母亲,因此更容易进行测序分析,B项正确;生活在非洲的现代人和尼安德特人都是由直立人演化而来的,二者有共同的祖先,C项错误;“生活在非洲之外的现代人体内都有1%~4%的尼安德特人基因”,说明生活在非洲之外的现代人的直系祖先曾经和尼安德特人发生过基因交流,D项正确。
12.B 解析SNP造成单个碱基替换,改变某基因中碱基的排序,不改变基因在染色体上的排序,A项错误;SNP是单核苷酸改变引起的基因突变,基因突变的结果是产生等位基因,则TAS2R38基因的三个SNP是等位基因,B项正确;十字花科蔬菜中的苦味成分不会对人群起到筛选作用,所以无法断定对苦味最敏感的基因的频率会在人群中上升,C项错误;密码子第一个碱基变化最可能导致氨基酸变化,D项错误。
13.C 解析雌兔中F基因频率是60%、f基因频率是40%,雄兔中F基因频率是60%、f基因频率是40%,F基因频率大于f基因频率,F基因控制的性状比例更大,由于是人工饲喂的种群,不能确定F基因控制的性状更能适应环境,A项错误;该种群中雌雄兔随机交配一代,则子代雌兔和雄兔FF基因型频率相同,都是60%×60%=36%,B项错误;由于没有选择作用,子代中F、f的基因频率与亲代的相等,C项正确;随机交配后,子代基因频率不改变,该兔群没有发生进化,D项错误。
【B组 能力提升练】
1.C 解析在核糖体形成过程中,基因1表达的产物是r蛋白,基因2表达的产物是rRNA,所以大肠杆菌细胞中,基因表达的产物包括RNA和蛋白质,A项正确;据图可知,过程a和c表示转录,都有T与A碱基互补配对方式,且伴随氢键的形成和断裂,B项正确;过程b表示翻译,翻译过程中核糖体沿mRNA的5'→3'方向移动至终止密码子,氨基酸脱水缩合后脱落进入下一循环,C项错误;rRNA和mRNA争夺与r蛋白结合,状态一表示细胞中缺乏足够的rRNA分子,状态二时rRNA足够多,因此其结合力强于mRNA,D项正确。
2.D 解析表观遗传与遗传物质无关,与环境变化密切相关,所以不遵循孟德尔遗传定律,A项错误;m6A修饰是一种表观遗传修饰方式,并未改变基因的碱基序列,但这种修饰可以遗传给后代,B项错误;m6A修饰能够影响mRNA的稳定性,mRNA作为翻译的模板,进而影响NOD1基因的翻译过程,C项错误;抑制去甲基化酶FTO的活性会导致NOD1mRNA被识别和降解,NOD1蛋白含量减少,鱼的免疫能力和抗病能力下降,D项正确。
3.D 解析卵清蛋白基因编码区中部分序列在mRNA中没有对应序列,表明此基因中有内含子,故此基因为断裂基因,图中A~G表示的序列为卵清蛋白基因中的内含子,A项正确。RNA合成方向为5'端到3'端,由题图中mRNA的方向可知,甲端应为基因转录模板链的3'端,也是转录的起始端,B项正确。据图可知,卵清蛋白基因中有部分序列在mRNA中无对应序列,结合基因表达过程可知,卵清蛋白中氨基酸数目应小于卵清蛋白基因中碱基对数目的1/3,C项正确。卵清蛋白基因不能在鸡红细胞中表达,故从鸡红细胞中提取的mRNA与卵清蛋白基因杂交,不能出现图示结果,D项错误。
4.A 解析分析题意可知,OTUD1蛋白能抑制IREB2的泛素化,激活TFRC基因的表达,TFRC的合成增多,会引起细胞死亡,故基因OTUD1过量表达会促进细胞的铁死亡,该基因可能属于凋亡基因,A项错误;启动子是RNA聚合酶识别和结合的位点,用于驱动基因的转录,IREB2可能促进RNA聚合酶与启动子结合以激活基因TFRC表达,B项正确;据图可知,铁离子进入细胞是顺浓度梯度进行的,且该过程需要TFRC协助,故方式是协助扩散,C项正确;据题分析可知,TFRC的合成增多,会导致铁离子大量进入细胞,引起自由基增多,细胞死亡,故提高肿瘤组织中基因TFRC的表达量有利于抑制肿瘤组织的生长,D项正确。
5.答案(1)等于 子代穗子大于野生型 (2)0s基因对AP01基因的转录无影响,通过促进AP01蛋白的降解(或抑制翻译过程),降低细胞中AP01含量 方案:突变体1和突变体3杂交后F1自交,观察子代性状分离比。预期杂交结果:野生型∶大穗∶小穗=9∶3∶4 (3)1∶1 红色种子(MmS0R0)作为父本 白色种子(mm0000)作为母本
解析(1)将穗子显著大于野生型的突变体与野生型杂交,若F1穗子与野生型相等,说明野生型是显性性状,大穗为隐性性状;突变体1和2都是纯合子,且都为隐性性状,若将突变体1与突变体2杂交,子代穗子大于野生型,没有出现新的表型,说明两种突变体突变基因的位置关系为同一位点的基因(等位基因)。(2)由图可知,野生型与突变体1的AP01mRNA含量差不多,但是AP01蛋白只有突变体1的一半,0s基因对AP01基因的转录无影响,通过促进AP01蛋白的降解(或抑制翻译过程),降低细胞中AP01含量;结合题干信息可知,纯合突变体1的基因型为AP01AP01__,隐性纯合突变体3AP01基因功能缺失,因此,突变体3的基因型可表示为__0s0s,将突变体1和突变体3杂交后F1为AP01_0s_,让F1自交,子代性状分离比为野生型(9AP01_0s_)∶大穗(3AP01___)∶小穗(4__0s0s)=9∶3∶4,则说明0s基因与AP01基因在同一通路发挥作用,共同影响穗子的大小。(3)串联基因导入后,该水稻基因型可记为MmS0R0,产生配子MSR(只有雌配子),m00(雌雄均有),F1中MmS0R0(转基因的雄性可育种子)∶mm0000(非转基因的雄性不育种子)=1∶1;用F1中红色种子(MmS0R0)作父本,只能产生m00配子,白色种子(mm0000)作母本,可产生m00配子,其子代全为mm0000(非转基因雄性不育)。
【C组 专项命题培优练】
1.D 解析图示过程不是基因突变,而是甲基化修饰(不改变碱基序列)导致基因不能表达,A项错误;由图中配子形成过程中印记发生的机制可知,雄配子中印记重建为基因甲基化,雌配子中印记重建为基因去甲基化,亲代雌鼠的A基因未甲基化,可以断定亲代雌鼠的A基因来自其母方,B项错误;据图可知,亲本关于体色的基因型均为Aa,发生甲基化的基因均为a基因,因此亲代雌鼠与雄鼠的表型也相同,都是灰色,C项错误;雌鼠产生的雌配子中的A基因、a基因均未被甲基化,都能表达,而雄鼠产生的雄配子中A基因、a基因都发生了甲基化,都不能表达,因此该雌鼠与雄鼠杂交,子代小鼠的表型比例为灰色∶褐色=1∶1,D项正确。
2.D 解析由图可知,SXL多肽参与了自身mRNA的剪切、加工,最终导致细胞中积累了大量的SXL蛋白,A项正确;分析题图可知,XY胚胎比XX胚胎的mRNA多了序列,XY胚胎的SXL多肽比XX胚胎的短,推测外显子可能含有编码终止密码子的序列,导致翻译提前终止,B项正确;分析题图可知,XX胚胎细胞中含有较多SXL蛋白,XY胚胎细胞中SXL蛋白缺乏,且无功能,可据此判断,当细胞中SXL蛋白含量较多时,可促进原始生殖细胞分化为卵原细胞,若缺乏SXL蛋白,则分化为精原细胞,C项正确;位于X染色体上的SXL基因在雌雄果蝇某些细胞中的表达情况不同,决定了这些细胞分化为卵原细胞还是精原细胞,因而不能通过观察细胞中是否含有Y染色体来判定果蝇性别,D项错误。
3.答案(1)mRNA前体 4种游离的脱氧核苷酸 引物 cDNA (2)mRNA 磷酸二酯键 (3)核糖核苷酸 杂交带 (4)下调 上调 BCAS2参与小鼠精原干细胞中的可变剪接,且具体参与8号外显子的剪切
解析(1)若要获得蛋白质A、B、C对应的DNA序列,可采用逆转录法,选用mRNA前体为模板、4种游离的脱氧核苷酸为原料进行合成;PCR是体外扩增DNA的技术,PCR反应体系除了需要模板、原料外,还需要引物、相关酶(逆转录酶、TaqDNA聚合酶)等;由于是以mRNA前体为模板,因此PCR产物为cDNA。(2)mRNA是核糖核苷酸以磷酸二酯键相连构成的大分子,因此剪接体作用于mRNA链中的磷酸二酯键。(3)探针可以与mRNA结合,因此探针可以是一段特定的RNA,基本单位为核糖核苷酸;探针与成熟的mRNA能够互补配对形成杂交带,若有相应长度的可变剪接片段存在,则存在杂交带,反之则无。(4)结合图示可知,对比普通精原干细胞和去除BCAS2基因的精原干细胞中Dazl基因的表达水平,Dazl全长异构体的表达水平显著性下调;Dazl缺失8号外显子后的表达水平明显上调;由此证明BCAS2参与小鼠精原干细胞中的可变剪接,且具体参与8号外显子的剪切。
4.C 解析 因为受精卵的细胞质主要由雌性生殖细胞提供,因此子一代的细胞质中遗传物质与母本一致,即细胞质基因随雌性生殖细胞遗传到下一代,这种遗传方式为细胞质遗传,A项正确;根据分析可知,杂交一的实验,亲本中雄性不育株的基因型可表示为S(r1r1r2r2),恢复系的基因型为S(R1R1R2R2)或N(R1R1R2R2),F1基因型为S(R1r1R2r2),为杂交水稻,故杂交一中的雄性不育株可以生产杂交水稻种子,B项正确,C项错误;雄性不育系的基因型为S(r1r1r2r2),保持系能作父本产生花粉,为雄性可育,且与雄性不育系杂交后代仍为雄性不育系,说明保持系的核基因为r1r1r2r2,因此保持系的细胞质基因为N,即保持系的基因型为N(r1r1r2r2),D项正确。
5.答案(1)6 3∶1 表型是基因和环境共同作用的结果
(2)父本选择N(rr),母本选择S(rr) M基因可使rr品系恢复育性,P基因使花粉不育
(3)实验方案:用Aaa自交,观察统计子代的表型及比例。
实验结论:若自交后代为正常叶∶半卷曲叶∶卷曲叶=1∶11∶4,则为突变体①;若自交后代为正常叶∶半卷曲叶∶卷曲叶=1∶26∶9,则为突变体②;若自交后代为正常叶∶半卷曲叶∶卷曲叶=1∶2∶1,则为突变体③。
解析(1)三系杂交涉及细胞核中的可育基因(R)、不育基因(r)以及细胞质中的可育基因(N)、不育基因(S),则水稻细胞中与育性相关的基因型有3×2=6种,即N(RR)、N(Rr)、N(rr)、S(RR)、S(Rr)、S(rr)。基因型为S(rr)的雄性不育系水稻与基因型为N(RR)的水稻杂交产生F1,基因型为S(rr)的植株表现为花粉不育,只能作母本,所以细胞质基因来自基因型为S(rr)的植株,则F1的基因为S(Rr),F1自交,F2的基因型及比例为S(RR)∶S(Rr)∶S(rr)=1∶2∶1,所以F1自交后代花粉可育与花粉不育的比例是3∶1。这种雄性不育性状个体在特定的环境条件下又是雄性可育的,由此说明表型是基因和环境共同作用的结果。(2)若要通过杂交获得雄性不育系,应该选择父本提供r基因且自身雄性可育,母本提供S和r基因,所以父本可选N(rr),母本选择S(rr)。科研人员将连锁的三个基因M、P和H(P是与花粉育性有关的基因,H为红色荧光蛋白基因)与Ti质粒连接,转入雄性不育水稻植株细胞中,获得转基因植株,自交后代中红色荧光植株占一半,说明转基因植株是雄性可育,且后代含有H基因的个体占一半,据此推测,转来的基因使S(rr)品系恢复育性,含有M、P、H基因的花粉不育。所以推测,M、P基因在育种过程中的功能分别为:M基因可使S(rr)品系恢复育性,P基因使花粉不育。(3)与半卷叶水稻种子(Aa)相比,突变体(Aaa)多了一个a基因,为探究该突变体类型,可用Aaa自交,观察统计子代的表型及比例。突变体①产生的配子为Aa∶A∶aa∶a=1∶1∶1∶1,自交后代为正常叶∶半卷曲叶∶卷曲叶=1∶11∶4;突变体②产生的配子为A∶aa∶Aa∶a=1∶1∶2∶2,自交后代为正常叶∶半卷曲叶∶卷曲叶=1∶26∶9;突变体③产生的配子为A∶aa=1∶1,自交后代为正常叶∶半卷曲叶∶卷曲叶=1∶2∶1。可据此得出对应结论。染色体数目异常(例)
染色体结构异常(例)
染色体核型正常(例)
三倍
体
三体
单体
(45,X)
缺失
其他
236
35
223
30
8
4
相关试卷
这是一份适用于老高考旧教材2024版高考生物二轮复习专题提升练5遗传的分子基础变异与进化(附解析),共9页。试卷主要包含了选择题,非选择题等内容,欢迎下载使用。
这是一份适用于老高考旧教材2024版高考生物二轮复习命题篇强化练5遗传的分子基础变异与进化(附解析),共3页。
这是一份新高考生物二轮复习专题综合练(五):遗传的分子基础、变异与进化(含解析),共22页。试卷主要包含了以下关于遗传变异的说法正确的是,遗传学家曾做过这样的实验等内容,欢迎下载使用。

