2021-2022学年贵州省六盘水市人教版四年级上册期中教学质量检测数学试卷(解析版)
展开(本试卷共六大题,满分100分,考试时间90分钟。)
一、“百里挑一”我会选。(每小题2分,共16分。)
1. 下面各数中,只读一个零的是( )。
A. 8080000B. 808000C. 8080808D. 80080008
【答案】A
【解析】
【分析】整数的读法:从高位到低位,一级一级地读,每级末尾的0都不读出来,其他数位上有一个或连续几个0,都只读一个“零”。
【详解】A.8080000读作:八百零八万,只读一个零;
B.808000读作:八十万八千,一个零也不读;
C.8080808读作:八百零八万零八百零八,读出三个零;
D.80080008读作:八百零八万零八,读出两个零;
故答案为:A
【点睛】熟练掌握整数的读写知识是解答本题的关键。
2. 在89□649≈90万中,□里可填的数字是( )。
A. 0~4B. 5~9C. 4~9D. 任何一个数字
【答案】B
【解析】
【分析】整数的近似数应用四舍五入的方法,0~4四舍,5~9五入,根据题意,89□649≈90万,应用五入的规则,依次解答即可。
【详解】在89□649≈90万中,□里可填的数字是5~9。
故答案为:B
【点睛】本题考查是整数的近似数方法。
3. 老师在黑板上画的角的45度的角与小明在纸上画的45度的角相比较( )。
A. 黑板上的角大B. 纸上的角大C. 一样大D. 没法比较
【答案】C
【解析】
【详解】略更多优质滋源请 家 威杏 MXSJ663 4. 过一点可以画( )条射线。
A. 1B. 2C. 3D. 无数
【答案】D
【解析】
【分析】根据射线的定义及特点可知:射线有一个端点,无限长,从一点出发可以作无数条射线;据此解答。
【详解】由分析可知:过一点可以画无数条射线;
故答案为:D
【点睛】此题主要考查学生对射线的定义及特点掌握情况。
5. 三位数乘两位数积是( )。
A. 四位数B. 五位数
C. 四位数或五位数D. 不能确定
【答案】C
【解析】
【分析】最大的三位数乘最大的两位数,看积是几位数。最小的三位数乘最小的两位数,看积是几位数。然后再进一步解答。
【详解】100×10=1000,积是四位数;999×99=98901,积是五位数;
三位数乘两位数,积可能是四位数也可能是五位数。
故答案为:C
【点睛】根据题意,用赋值法能比较容易解决此类问题。
6. 可可用计算器计算49×150,但却错误地输入了49×1500,除了按清除键清除1500再输入外,下列操作( )也可以弥补她的错误。
A. ×2B. ×10C. ÷10D. ÷100
【答案】C
【解析】
【分析】误操作将150输入成了1500,乘数扩大到原来的十倍,根据积的变化规律,积也扩大到原来的十倍,要想变回正确的结果,再利用积的变化规律作答即可。
【详解】结合分析可知,根据积的变化规律,其中一个乘数49保持不变,另一个乘数1500缩小到原来的十分之一,也就是÷10,积也相应÷10,就变回了正确的结果,弥补错误。
故答案为:C
【点睛】本题考查学生对积的变化规律的理解与掌握。
7. 下面说法正确的有几个( )。
①一辆汽车的速度为65千米/时,读作65千米每时。
②9954000000≈99亿。
③自然数的个数是无限的,最小的自然数是0。
④电子计算器只能计算复杂的题目。
⑤角大小跟边的长短无关,跟两边叉开的大小有关。
A. 2个B. 3个C. 4个D. 5个
【答案】B
【解析】
【分析】(1)每小时行几千米可以写作:几千米/时,读作:几千米每时;每分钟行几米,可以写作:几米/分,读作几米每分;所以65千米/时读作65千米每时,原说法正确。
(2)省略亿位后面的尾数求整数的近似数,也就是去掉亿位后面的尾数,对千万位上的数进行四舍五入,再在数的后面写上单位亿。9954000000≈100亿,原算式错误。
(3)表示物体个数的1,2,3,4,5,6,7,…都是自然数。一个物体也没有,用0表示,0也是自然数。所有的自然数都是整数。最小的自然数是0,没有最大的自然数,自然数的个数是无限的;原说法正确。
(4)电子计算器可以计算复杂的题目,也可以计算简单的题目,原说法错误。
(5)角的大小与两边的长短无关,与两边开叉的大小有关,开叉越大,角越大,反之越小;原说法正确。
【详解】根据分析可知,①③⑤说法正确。
故答案为:B
【点睛】本题主要考查速度的读写、整数近似数、自然数、计算器和角的相关知识,要熟练掌握。
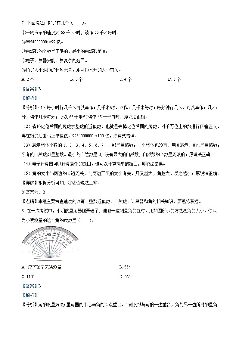
8. 在一次考试中,小明的量角器被弄破了,他做一道测量角的题时,用如图所示的方法测角的大小,你认为小明测量的这个角的度数是( )。
A. 尺子破了无法测量B. 55°
C. 110°D. 65°
【答案】B
【解析】
【分析】角的度量方法:量角器的中心与角的顶点重合,0刻度线与角的一边重合,角的另一边所对的量角器上的刻度,就是这个角的度数。如果角的起始边不是与0刻度线重合,角的度数为两条边所对的刻度之差。
【详解】110°-55°=55°
小明测量的这个角的度数是55°。
故答案为:B
【点睛】熟练掌握用量角器度量角的方法是解答本题的关键。
二、“动脑思考”我会填。(19题2分,其余每空1分,共20分。)
9. 根据第七次全国人口普查结果,现将2020年11月1日零时六盘水市常住人口的基本情况公布如下:全市常住人口为3031602人。横线上的数读作( ),省略万位后面的尾数约是( )万人。
【答案】 ①. 三百零三万一千六百零二 ②. 303
【解析】
【分析】整数的读法是:从高数位到低数位读,先读数位上的数字,再读计数单位,数位上数字是0的,相连的0只读出一个来;不相连的0,要读出来,依此解答即可;近似数应用四舍五入法即可,近似数后要加计数单位。
【详解】全市常住人口为3031602人。横线上的数读作三百零三万一千六百零二,省略万位后面的尾数约是303万人。
【点睛】本题考查的是整数的读写方法以及整数的近似数应用。
10. 五千万零九百七十六写作( )。
【答案】50000976
【解析】
【分析】写数的时候可以借助数位表,这是两级的数,万级的写法和个级的一样,据此解答。
【详解】五千万零九百七十六写作(50000976)。
【点睛】熟练掌握亿以内数的写作方法是解答本题的关键。
11. 6010000=( )万 我国领土面积约为960万( )
7000000平方米=( )平方千米=( )公顷
【答案】 ①. 601 ②. 平方千米##km² ③. 7 ④. 700
【解析】
【分析】“平方千米”是比“公顷”还大的面积单位,计算较大的土地面积一般用“平方千米”做单位。结合所学知识,1平方千米=1000000平方米,1平方千米=100公顷,7000000平方米里面有7个1000000平方米,就可以得出有多少平方千米,据此解答即可。
整数改写成用“万”做单位,就是将万位后面的0全部省略,加上一个“万”字即可。
【详解】(1)6010000=601万
(2)我国领土面积约为960万平方千米。
(3)7000000平方米=7平方千米=700公顷
【点睛】本题考查学生对整数的改写以及对面积单位之间的换算的知识掌握。
12. 一个八位数,最高位上是7,百万位上是6,千位上是2,其余各位上都是0,这个数是( )。
【答案】76002000
【解析】
【分析】整数的写法,从左向右,按照数位顺序一级一级向下写,哪一位上数字是几就写几,数位上没有数用0占位,依次解答即可。
【详解】一个八位数,最高位上是7,百万位上是6,千位上是2,其余各位上都是0,这个数是76002000。
【点睛】本题考查的是整数的读写方法和数位。
13. 两个数相乘,一个因数扩大5倍,另一个因数除以5,积( )。
【答案】不变
【解析】
【分析】一个因数扩大(或缩小)若干倍(0除外),另一个因数缩小(或扩大)相同的倍数,积不变,据此解答即可。
【详解】根据答不变性知可知,两个因数相乘,一个因数扩大到原来的5倍,另一个因数除以5,则积不变。
【点睛】此题考查了积不变性质的灵活运用。
14. 一个数省略万位后面的尾数是15万,这个数最大是( ),最小是( )。
【答案】 ①. 154999 ②. 145000
【解析】
【分析】一个数省略万位后面的尾数约是15万,要求这个数最大是多少,就要考虑是用“四舍”法求得的近似值,也就是千位上是4,其它各位上是9;最大是154999;
要求这个数最小是多少,就要考虑是用“五入”法求得的近似值,也就是千位上是5,其它各位上都是0,即最小是145000。
【详解】一个数省略万位后面的尾数约是15万,这个数最大是154999,最小是145000。
【点睛】此题主要考查了运用“四舍五入”求一个数的近似数的方法,要熟练掌握。
15. 射线只有( )个端点,线段有( )个端点。
【答案】 ①. 一##1 ②. 两##2
【解析】
【详解】直线上任意两点之间的一段叫做线段;把线段的一端无限延长,得到一条射线;把线段的两端无限延长,得到一条直线;线段有两个端点,有限长,射线只有一个端点,无限长,直线没有端点,无限长。如下图:
16. ( ) 时整,时针和分针成直角;( )时整,时针和分针成平角。
【答案】 ①. 3时和9 ②. 6
【解析】
17. 1周角=( )平角=( )直角。
【答案】 ①. 2 ②. 4
【解析】
【分析】根据角的分类和周角、平角、直角的意义可知,周角的大小是360°,平角的大小是180°,直角的大小是90°。由此解答。
【详解】360°÷180°=2
360°÷90°=4
所以:一周角=2平角=4直角。
【点睛】此题主要考查角的分类和几种特殊角的意义及它们之间的关系。
18. 125×80的积的末尾有( )个0。
【答案】4
【解析】
【分析】在计算125×80时,可先计算125×8,然后在乘得积的后面加上原来80后面的0,即得125×80的积是多少。
【详解】125×8=1000,则125×80=10000,即125×80的积的末尾有4个零。
19. 把4646000、464万、4466000、6464000、4664000按照从小到大顺序排列:( )。
【答案】4466000<464万<4646000<4664000<6464000
【解析】
【分析】整数比较大小的方法:比较两个整数的大小,首先要看它们的数位,如果数位不同,那么数位多的数就大,如果数位相同,从最高位开始比较,相同数位上的数大的那个数就大,据此判断即可。
【详解】464万=4640000;
4466000<4640000<4646000<4664000<6464000,所以4466000<464万<4646000<4664000<6464000
【点睛】此题主要考查了整数比较大小的方法的应用,要熟练掌握。
三、“仔细认真”我会算。(共28分)
20. 直接写出得数。
120×40= 24×50= 404×28≈ 13482×0×18=
30×110= 36×60= 2800÷7= 72×8÷72×8=
【答案】4800;1200;12000;0
3300;2160;400;64
【解析】
【详解】略
21. 竖式计算。
236×25= 208×37=
420×15= 256÷8=
【答案】5900;7696
6300;32
【解析】
【分析】三位数乘两位数的方法:先用两位数个位上的数与另一个因数的每一位上的数依次相乘,所得的积末尾与个位对齐;再用两位数十位上的数与另一个因数的每一位上的数依次相乘,所得的积末尾与十位对齐,再把两次相乘的积加起来。末尾有0时,把两个因数0前面的数对齐,并将它们相乘,再在积的后面添上没有参加运算的几个0。
除数是一位数的除法的笔算法则:从被除数的高位除起,先看被除数的最高位;如果最高位比除数小,就要看前两位;除到被除数的哪一位,商就写在那一位的上面;余下的数必须比除数小,除到被除数的某一位不够除时,应商0占位。
【详解】236×25=5900 208×37=7696
420×15=6300 256÷8=32
22. 脱式计算。
24×15+508 148÷(41-37)
824÷4×6 702-702÷6
【答案】868;37
1236;585
【解析】
【分析】(1)先算乘法,再加法;(2)先算减法,再算除法;
(3)先算除法,再算乘法;(4)先算除法,再算减法。
【详解】24×15+508
=360+508
=868
148÷(41-37)
=148÷4
=37
824÷4×6
=206×6
=1236
702-702÷6
=702-117
=585
四、“动手操作”我会画。(每题各3分,共6分。)
23. 过点A画一条射线,并以点A为一个端点截取一条长4厘米长的线段。
·
A
【答案】见详解
【解析】
【分析】射线是由线段的一端无限延长所形成的直的线,有一个端点,无限长。线段是有两个端点,且可测量长度。
先以A为端点画一条射线,然后以A为端点截取一条长4厘米的线段AB,用尺子0刻度线对齐A点,找4厘米的位置点一点,标上B点,据此解答即可。
【详解】
【点睛】本题考查学生对线段和射线的特征理解以及作图能力。
24. 画一个比平角小60°的角。
【答案】
【解析】
【详解】略
五、“联系实际”我会用。(共26分)
25. 王芳的平均步长是50厘米,她从操场的这头走到那头一共走了254步。操场长多少米?
【答案】127米
【解析】
【分析】根据题意,用王芳的平均步长乘从操场的这头走到那头一共走的步数,就可以求出操场的长度,最后把单位化成米。
详解】254×50=12700(厘米)
12700厘米=127米
答:操场长127米。
【点睛】此题需要学生掌握两位数乘三位数的计算并灵活运用,还需掌握长度单位的换算。
26. 益民商店每副乒乓球拍39元,李老师准备给学校乒乓球队买16副乒乓球拍,他带了600元钱,李老师带的钱够吗?相差多少钱呢?
【答案】李老师带的钱不够;相差24元
【解析】
【分析】根据单价×数量=总价,先算出16副乒乓球拍需要多少元,再与600元进行比较,用16副乒乓球拍的价钱减去带的钱数,即可求出还差多少元钱。
【详解】总价:39×16=624(元);
624元>600元,总价大于600元;
差价:624-600=24(元)
答:李老师带的钱不够,相差24元。
【点睛】本题主要考查了两位数乘两位数的乘法,千以内减法的运算以及整数大小的比较,明确单价、数量和总价之间的关系是解答本题的关键。
27. 1公顷森林每年大约可以减少水土流失19吨,可滞尘32吨.某大型林区占地3平方千米,每年可减少水土流失多少吨?可滞尘多少吨?
【答案】5700吨, 9600吨.
【解析】
【详解】3平方千米=300公顷
减少水土流失:19×300=5700(吨)
可滞尘:32×300=9600(吨)
答:每年可减少水土流失5700吨,可滞尘9600吨.
28. 一块长方形菜地,长600米,宽200米。如果延长它的宽,使它成为一块正方形的菜地,现在菜地的面积比原来的面积增加多少公顷?
【答案】24公顷
【解析】
【分析】长方形菜地变成正方形菜地,宽要增加600-200=400(米),长方形菜地的长乘宽增加的长度,即等于现在菜地比原来菜地增加的面积,再把单位平方米换算成公顷即可解答。
【详解】600×(600-200)
=600×400
=240000(平方米)
=24公顷
答:现在菜地的面积比原来的面积增加24公顷。
【点睛】熟练掌握长方形的面积公式和面积单位的换算知识是解答本题的关键。
29. 下图是李丽从北京到青岛的路线图,李丽乘坐的动车每小时能行驶220千米,照这样的速度,动车13:00从北京出发,她18时能从北京到青岛吗?
【答案】能
【解析】
【分析】经过时间=结束时间-开始时间,把数据代入计算出动车从13时到18时的行驶时间,把图上三段里程相加,求出北京到青岛的里程,动车的速度乘动车的行驶时间等于动车从13时到18时可以行驶的路程,再与北京到青岛的里程进行比较即可解答。
【详解】18时-13时=5小时
220×5=1100(千米)
320+180+450
=500+450
=950(千米)
1100千米>950千米
答:她18时能从北京到青岛。
【点睛】先求出要行驶的路程和行驶时间是解答本题的关键。
六、“仔细阅读”我能行。(共4分)
30. 算筹是中国古代数学家研究数学时常用的计算器具,是中国古代各种重要数学器具发明的基础,开创了中国古代以计算为中心的数学体系。
用算筹计数有两种摆法。纵式是将筹棍竖排摆一根表示1,两根表示2,五根表示5。但从6至9数字的表示,不是并排6至9根筹棍,而是采用同位五进制,即用一根筹棍代表5,横放在筹数1至4的上方。同理下方为1至9的横式。
按照中国古代的筹算规则,算筹记数的表示方法为:个位用纵式,十位用横式,百位再用纵式,千位再用横式,万位再用纵式等等,这样从右到左,纵横相间,以此类推,就可以用算筹表示出任意大的自然数了。
通过阅读以上材料,请你写出下图中表示数。
( ) ( )
【答案】 ①. 67 ②. 903
【解析】
【分析】根据用算筹计数有两种摆法,纵式是将是将筹棍竖排摆一根表示1,两根表示2,五根表示5。但从6至9数字的表示,不是并排6至9根筹棍,而是采用同位五进制,即用一根筹棍代表5,横放在筹数1至4的上方。同理下方为1至9的横式。按照中国古代的筹算规则,算筹记数的表示方法为:个位用纵式,十位用横式,百位再用纵式,千位再用横式,万位再用纵式等等,这样从右到左,纵横相间,结合题意解答即可。
【详解】如下:
( 67 ) (903 )
【点睛】本题考查了古代表示数的方法,结合用算筹计数有两种摆法及题中算筹的特点,解答即可。
2023-2024学年贵州省六盘水市盘州市人教版四年级上册期末考试数学试卷(原卷版+解析版): 这是一份2023-2024学年贵州省六盘水市盘州市人教版四年级上册期末考试数学试卷(原卷版+解析版),文件包含精品解析2023-2024学年贵州省六盘水市盘州市人教版四年级上册期末考试数学试卷原卷版docx、精品解析2023-2024学年贵州省六盘水市盘州市人教版四年级上册期末考试数学试卷解析版docx等2份试卷配套教学资源,其中试卷共20页, 欢迎下载使用。
2021-2022学年贵州省六盘水市水城区人教版四年级上册期末考试数学试卷答案: 这是一份2021-2022学年贵州省六盘水市水城区人教版四年级上册期末考试数学试卷答案,共16页。试卷主要包含了认真分析,精挑细选,动脑思考,准确填写,认真仔细,巧思妙算,根据要求,动手操作,学用结合,解决问题等内容,欢迎下载使用。
2021-2022学年贵州省六盘水市水城区人教版四年级上册期末考试数学试卷: 这是一份2021-2022学年贵州省六盘水市水城区人教版四年级上册期末考试数学试卷,共5页。试卷主要包含了认真分析,精挑细选,动脑思考,准确填写,认真仔细,巧思妙算,根据要求,动手操作,学用结合,解决问题等内容,欢迎下载使用。

