河南省洛阳市洛宁县2023-2024学年四年级上学期期中数学试卷
展开1.(4分)在横线上填上“升”或“毫升”。
今天我当家,尝试给家人做饭。我先向锅里倒了1500 水用来煮粥;炒菜时,妈妈帮我拿起一桶容量是1 的花生油,向锅里倒了25 ……菜快熟时,妈妈让我从锅里盛了10 的汤汁,尝咸淡是否适中。今天的晚饭格外香!
2.(3分)计算722÷38时,把除数看作 来试商,商的最高位在 位上;要使□36÷25的商是二十多,方框里的数最小是 。
3.(4分)6000毫升= 升
10升= 毫升
1升200毫升= 毫升
600分= 时
4.(2分)小红的爷爷是老党员,他教六岁的小红练习书法,她把“中国共产党”依次反复书写,写的第35个字是 ;她一共写了48个字,其中“国”写了 个。
5.(2分)根据650÷30=21…20,直接写出下面算式的商和余数.
(1)65÷3= …
(2)6500÷300= … .
6.(1分)为了维持人体的平衡,除了正常的饮食外,一个人每天需饮水约1升500毫升。丫丫的水杯容量是300毫升,她一天至少要喝 杯水。
7.(3分)一瓶止咳糖浆的服用说明:①这瓶糖浆一共150mL;②每日3次;③每次服用10mL。根据条件②和③可以求出 ;根据条件 和 可以求出这瓶糖浆一共可以服用多少次。
8.(2分)某水泥厂2个星期生产了168吨水泥,平均每天生产水泥 吨,照这样计算,生产312吨水泥需要 天。
9.(3分)
(1)从正面和上面看,图形完全相同的是 。
(2)从右面看,图形相同的有 ;从 面看,②⑤图形相同。
二、判断题。(对的打“√”,错的打“×”,每题1分,共6分)
10.(1分)被除数的末尾有0,商的末尾也一定有0。 (判断对错)
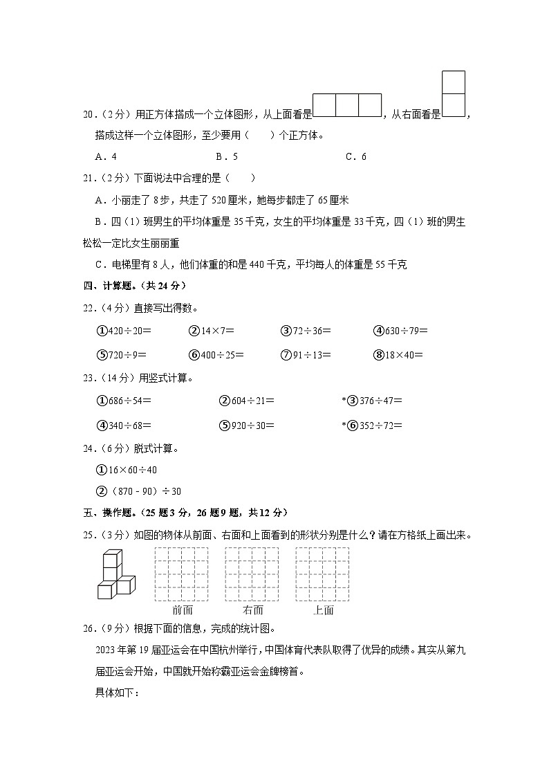
11.(1分)把一个正方体放到桌面上,一次最多只能看到三个面. .(判断对错)
12.(1分)2升的矿泉水比2000毫升的果汁少得多. (判断对错)
13.(1分)洛宁某超市员工平均工资是3500元,李昊是这个超市的员工,他的工资不可能低于3500。 (判断对错)
14.(1分)六年级580人乘坐40座的客车去研学,至少需要15辆这样的大客车。 (判断对错)
15.(1分)条形统计图用直条表示数据,在同一个统计图中,直条长表示数据大。 (判断对错)
三、选择题。(把正确答案的字母序号填在括号里,每小题2分,共12分)
16.(2分)下列物体的容量比1升小的是( )
①热水壶
②电饭锅
③盒装酸奶
④奶瓶
A.①②B.②④C.③④
17.(2分)学校新买来640本书,每班分30本,可以分给几个班?小萌用竖式计算出了结果,竖式中箭头所指的“6”表示的是( )
A.已经分了60本B.还剩60本
C.已经分了600本
18.(2分)与算式270÷30得数不相等的是( )
A.(270+270)÷(30+30)B.(270×3)÷(30×3)
C.(270×5)÷30×5
19.(2分)小明在计算除法时,把除数24写成了42,结果得到的商是2还余12,正确的商应是( )
A.4B.3C.2
20.(2分)用正方体搭成一个立体图形,从上面看是,从右面看是,搭成这样一个立体图形,至少要用( )个正方体。
A.4B.5C.6
21.(2分)下面说法中合理的是( )
A.小丽走了8步,共走了520厘米,她每步都走了65厘米
B.四(1)班男生的平均体重是35千克,女生的平均体重是33千克,四(1)班的男生松松一定比女生丽丽重
C.电梯里有8人,他们体重的和是440千克,平均每人的体重是55千克
四、计算题。(共24分)
22.(4分)直接写出得数。
23.(14分)用竖式计算。
24.(6分)脱式计算。
①16×60÷40
②(870﹣90)÷30
五、操作题。(25题3分,26题9题,共12分)
25.(3分)如图的物体从前面、右面和上面看到的形状分别是什么?请在方格纸上画出来。
26.(9分)根据下面的信息,完成的统计图。
2023年第19届亚运会在中国杭州举行,中国体育代表队取得了优异的成绩。其实从第九届亚运会开始,中国就开始称霸亚运会金牌榜首。
具体如下:
①完成以上统计图。
②观察上面的统计图的数据,你想说什么?
六、解决问题。(27-29题,每小题4分,30、31每小题4分,共22分)
27.(4分)龙泰小区开展“参与垃圾分类,共建美好家园”的活动,为了更好地实施垃圾分类,社区购买了12个分类垃圾桶,共用去996元,平均每个分类垃圾桶多少元?
28.(4分)“穿汉服、游洛阳”成为洛阳今年国庆期间的一大旅游盛景。全国各地。的人们都来洛阳“沉浸式旅游”,体验汉服文化,感受神都韵味。吉祥也想去洛阳旅游,她家离洛阳约900千米,可选择以下的交通工具出行,请你计算一下,从她家到洛阳乘坐下面的交通工具各需要几个小时?
29.(4分)王亮步行去科技馆,前6分钟走到480米处看到一个标志牌,照这样的速度,走到科技馆一共要几分钟?
30.(5分)实验小学举行演讲比赛,由五名评委打分,计分时,先去掉一个最高分和一个最低分,再算出其余三个分数的平均分作为该选手的最后得分.下表是一位选手的记分单,你能算出第五位评委的打了多少分吗?
31.(5分)下表记录的是实验小学五、六年级同学参加创建全国文明城市志愿服务活动的情况。
五年级平均每班参加志愿服务活动多少次?
2023-2024学年河南省洛阳市洛宁县四年级(上)期中数学试卷
参考答案与试题解析
一、填空题。(本题共9小题,第5题2分,其余每空1分,共24分)
1.(4分)在横线上填上“升”或“毫升”。
今天我当家,尝试给家人做饭。我先向锅里倒了1500 毫升 水用来煮粥;炒菜时,妈妈帮我拿起一桶容量是1 升 的花生油,向锅里倒了25 毫升 ……菜快熟时,妈妈让我从锅里盛了10 毫升 的汤汁,尝咸淡是否适中。今天的晚饭格外香!
【分析】根据情景选择合适的容积单位,根据生活经验,对每种容积单位和数据大小的认识,即可做出选择。
【解答】解:今天我当家,尝试给家人做饭。我先向锅里倒了1500毫升水用来煮粥;炒菜时,妈妈帮我拿起一桶容量是1升的花生油,向锅里倒了25毫升……菜快熟时,妈妈让我从锅里盛了10毫升的汤汁,尝咸淡是否适中。今天的晚饭格外香!
故答案为:毫升,升,毫升,毫升。
【点评】此题考查根据情景选择合适的计量单位,要注意联系生活实际、计量单位和数据的大小,灵活的选择。
2.(3分)计算722÷38时,把除数看作 40 来试商,商的最高位在 十 位上;要使□36÷25的商是二十多,方框里的数最小是 5 。
【分析】根据题意可知,把38看作40试商,根据被除数722的百位和十位组成的两位数72大于40,可得商的最高位在十位上,商是两位数。当商是20时,被除数就是25×20=500;只要被除数是500多,商就是20多,由此求解。
【解答】解:计算722÷38时,把除数看作40来试商,商的最高位在十位上;
当商是20时,被除数是25×20=500,要使□36÷25的商是二十多,方框里的数最小是5。
故答案为:40,十;5。
【点评】本题主要考查学生根据除数和被除数的前两位相同数位上的数的大小关系,正确判断商的位数。
3.(4分)6000毫升= 6 升
10升= 10000 毫升
1升200毫升= 1200 毫升
600分= 10 时
【分析】单位之间的换算,大单位换算成小单位要乘它们之间的进率;小单位换算成大单位要除以它们之间的进率。
【解答】解:6000毫升=6升
10升=10000毫升
1升200毫升=1200毫升
600分=10时
故答案为:6,10000,1200,10。
【点评】此题考查名数的换算,把高级单位的名数换算成低级单位的名数,就乘单位间的进率;把低级单位的名数换算成高级单位的名数,就除以单位间的进率。
4.(2分)小红的爷爷是老党员,他教六岁的小红练习书法,她把“中国共产党”依次反复书写,写的第35个字是 党 ;她一共写了48个字,其中“国”写了 10 个。
【分析】通过题意可得,“中国共产党”是5个字,重复出现。那么底5个字就是第7组的最后一个字,是“党”;48个里有9组,再循环3个字是“中国共”,“国”10个。
【解答】解:35÷5=7
7组最后一个是“党”;
48÷5=9……3
余数3是第10组重复了3个字,其中有“国”,
9+1=10(个)
故答案为:党,10。
【点评】本题关键是要找到重复出现的一组规律,然后根据规律解决问题。
5.(2分)根据650÷30=21…20,直接写出下面算式的商和余数.
(1)65÷3= 21 … 2
(2)6500÷300= 21 … 200 .
【分析】根据在有余数的除法里,“被除数和除数都缩小(或都扩大)相同的倍数(0除外),商不变,但余数也随着缩小(或扩大)相同的倍数”,据此解答即可.
【解答】解:根据650÷30=21…20,可得:
(1)65÷3=21…2,
(2)6500÷300=21…200.
故答案为:21,2;21,200.
【点评】解答此题应明确:被除数和除数都缩小(或都扩大)相同的倍数(0除外),商不变,但余数也随着缩小(或扩大)相同的倍数.
6.(1分)为了维持人体的平衡,除了正常的饮食外,一个人每天需饮水约1升500毫升。丫丫的水杯容量是300毫升,她一天至少要喝 3 杯水。
【分析】单位之间的换算,大单位换算成小单位要乘它们之间的进率;小单位换算成大单位要除以它们之间的进率,
【解答】解:1升500毫升=1500毫升
1500÷500=3(杯)
答:她一天至少要喝3杯水。
故答案为:3。
【点评】此题考查名数的换算,把高级单位的名数换算成低级单位的名数,就乘单位间的进率;把低级单位的名数换算成高级单位的名数,就除以单位间的进率。
7.(3分)一瓶止咳糖浆的服用说明:①这瓶糖浆一共150mL;②每日3次;③每次服用10mL。根据条件②和③可以求出 一天需要服多少毫升 ;根据条件 ① 和 ③ 可以求出这瓶糖浆一共可以服用多少次。
【分析】已知每次服用10mL,一天3次需要服3个10毫升,即10×3是求一天需要服多少毫升,所以根据条件②和③可以求出一天需要服多少毫升;
已知这瓶糖浆一共150mL,每次服用10mL,用150÷10是求这瓶糖浆一共可以服用多少次,所以根据条件①和③可以求出这瓶糖浆一共可以服用多少次。
【解答】解:10×3=30(毫升)
答:10×3是求一天需要服30毫升,所以根据条件②和③可以求出一天需要服多少毫升;
150÷10=15(次)
答:150÷10是求这瓶糖浆一共可以服用15次,所以根据条件①和③可以求出这瓶糖浆一共可以服用多少次。
故答案为:一天需要服多少毫升;这瓶糖浆一共150mL,①,③。
【点评】本题考查了用除法的意义和计算方法解决问题的能力。
8.(2分)某水泥厂2个星期生产了168吨水泥,平均每天生产水泥 12 吨,照这样计算,生产312吨水泥需要 26 天。
【分析】根据平均分除法的意义,用2个星期生产水泥的质量除以2,计算出平均每个星期生产水泥的质量,再用平均每个星期生产水泥的质量除以7,计算出平均每天生产水泥多少吨。再用要生产的水泥总数除以平均每天生产水泥的质量,可以计算出生产312吨水泥需要多少天。
【解答】解:168÷2÷7
=84÷7
=12(吨)
312÷12=26(天)
答:平均每天生产水泥12吨,照这样计算,生产312吨水泥需要26天。
故答案为:12;26。
【点评】本题考查除法的应用,根据包含除法和平均分除法的意义列式计算。
9.(3分)
(1)从正面和上面看,图形完全相同的是 ② 。
(2)从右面看,图形相同的有 ①④⑤ ;从 上 面看,②⑤图形相同。
【分析】根据观察,可知②的正面和上面图形都是;①④⑤的右面图形为;②⑤的上面图形为。
【解答】解:(1)从正面和上面看,图形完全相同的是②。
(2)从右面看,图形相同的有①④⑤;从上面看,②⑤图形相同。
故答案为:②;①④⑤,上。
【点评】本题是考查从不同方向观察物体和几何体,关键是培养学生的观察能力。
二、判断题。(对的打“√”,错的打“×”,每题1分,共6分)
10.(1分)被除数的末尾有0,商的末尾也一定有0。 × (判断对错)
【分析】假设被除数是60,除数是5,求出它们的商,再进行判定。
【解答】解:60÷5=12
商末尾没有0,所以本题错误。
故答案为:×。
【点评】解答此类题找出相反的样例即可。
11.(1分)把一个正方体放到桌面上,一次最多只能看到三个面. √ .(判断对错)
【分析】观察一个正方体,最多能看到3个面.如图所示,由此即可解答.
【解答】解:
观察一个正方体,最多能看到3个面.原题说法正确.
故答案为:√.
【点评】此题考查了从不同方向观察几何体,锻炼了学生的空间想象力和抽象思维能力.
12.(1分)2升的矿泉水比2000毫升的果汁少得多. × (判断对错)
【分析】把2升乘进率1000化成毫升就是2000毫升,即矿泉水和果汁都是2000毫升或2升,体积相同.
【解答】解:2升=2000毫升
即矿泉水和果汁都是2000毫升或2升,体积相同;
原题说法错误.
故答案为:×.
【点评】不同单位的名数的大小比较通常是先化成相同的单位名数,再根据整数或小数或分数的大小比较方法进行比较.
13.(1分)洛宁某超市员工平均工资是3500元,李昊是这个超市的员工,他的工资不可能低于3500。 × (判断对错)
【分析】由题意知:李昊所在的超市员工平均工资是3500元,并不代表李昊的工资就是3500元,可能比3500元高,也可能比3500元低,依此解答。
【解答】解:平均数是表示一组数据集中趋势的量数,它是反映数据集中趋势的一项指标;李昊所在的超市员工平均工资是3500元,并不代表李昊的工资就是3500元,可能比3500元高,也可能比3500元低。所以原题说法错误。
故答案为:×。
【点评】解答此题应根据平均数的意义,进行分析、解答即可。
14.(1分)六年级580人乘坐40座的客车去研学,至少需要15辆这样的大客车。 √ (判断对错)
【分析】用总人数除以一辆客车的座位数,有余数,商再加1,即可求出实际需要的辆数,据此判断即可。
【解答】解:580÷40=14(辆)……20(人)
14+1=15(辆)
答:至少需要15辆这样的大客车。原题说法正确。
故答案为:√。
【点评】本题考查有余数的除法的计算及应用。理解题意,找出数量关系,列式计算即可。
15.(1分)条形统计图用直条表示数据,在同一个统计图中,直条长表示数据大。 √ (判断对错)
【分析】条形统计图是用一个单位长度表示一定的数量,根据数量的多少画成长短不同的直条,然后把这些直条按一定的顺序排列起来,数值大,绘制出的直条长,反之绘制的直条图短,因此,在一幅条形统计图中,画出的直条越长,表示的数据就越大。
【解答】解:条形统计图用直条表示数据,在同一个统计图中,直条长表示数据大,说法正确。
故答案为:√。
【点评】此题是考查条形统计图的意义及绘制方法,条形统计图的特征就是能清楚地表示各数量的多少,多直条图长,反之直条图短。
三、选择题。(把正确答案的字母序号填在括号里,每小题2分,共12分)
16.(2分)下列物体的容量比1升小的是( )
①热水壶
②电饭锅
③盒装酸奶
④奶瓶
A.①②B.②④C.③④
【分析】根据生活实际和对升的认识,解答此题即可。
【解答】解:盒装酸奶和奶瓶的容积都比1升小。
故选:C。
【点评】此类问题要联系实际,不能和实际相违背。
17.(2分)学校新买来640本书,每班分30本,可以分给几个班?小萌用竖式计算出了结果,竖式中箭头所指的“6”表示的是( )
A.已经分了60本B.还剩60本
C.已经分了600本
【分析】由题意可知,箭头表示每班分30本,分给20个班需要600本,据此解答即可。
【解答】解:学校新买来640本书,每班分30本,可以分给几个班?小萌用竖式计算出了结果,竖式中箭头所指的“6”表示的是已经分了600本。
故选:C。
【点评】解答本题的关键是准确理解除法竖式的意义。
18.(2分)与算式270÷30得数不相等的是( )
A.(270+270)÷(30+30)B.(270×3)÷(30×3)
C.(270×5)÷30×5
【分析】被除数和除数都乘或除以一个相同的数(0除外),商不变。据此解答。
【解答】解:A.(270+270)÷(30+30),相当于270÷30的被除数和除数都乘2,它们的商相等;
B.(270×3)÷(30×3),相当于270÷30的被除数和除数都乘3,它们的商相等;
C.不符合商不变的规律,与270÷30的得数不相等。
故选:C。
【点评】熟练掌握商不变的规律是解题的关键。
19.(2分)小明在计算除法时,把除数24写成了42,结果得到的商是2还余12,正确的商应是( )
A.4B.3C.2
【分析】计算时把除数24看成了42,可先将错就错,根据除法各部分间的关系求出被除数,由此即可解决.
【解答】解:当除数是42时,根据除法各部分间的关系求出被除数是:42×2+12=96,
所以96÷24=4,
答:正确的商是4.
故选:A.
【点评】此题考查了除法各部分间的关系,将错就错先算出被除数是解决本题的关键.
20.(2分)用正方体搭成一个立体图形,从上面看是,从右面看是,搭成这样一个立体图形,至少要用( )个正方体。
A.4B.5C.6
【分析】根据观察,从上面看是,从右面看是,可知第一层有3个小正方体;第二层有1个小正方体,所以只要用4个正方体。
【解答】解:用正方体搭成一个立体图形,从上面看是,从右面看是,搭成这样一个立体图形,至少要用4个正方体。
故选:A。
【点评】本题是考查从不同方向观察物体和几何体,关键是培养学生的观察能力。
21.(2分)下面说法中合理的是( )
A.小丽走了8步,共走了520厘米,她每步都走了65厘米
B.四(1)班男生的平均体重是35千克,女生的平均体重是33千克,四(1)班的男生松松一定比女生丽丽重
C.电梯里有8人,他们体重的和是440千克,平均每人的体重是55千克
【分析】对于A,520÷8=65(厘米),这个65厘米是小丽平均每一步走的距离,不代表每步都是65厘米;
对于B,四(1)班男生的平均体重是35千克,不代表男生松松的体重就是35千克,他的体重可能比35千克重,也可能比35千克轻;女生的平均体重是33千克,女生丽丽的体重不一定就是33千克,她的体重可能比33千克重,也可能比33千克轻,所以无法判断谁轻谁重;
对于C,用440除以8即可算出这8个人的平均体重。
【解答】解:A.520÷8=65(厘米),即小丽平均每步走65厘米,但不代表她每步都走了65厘米,故原题说法错误,不符合题意;
B.四(1)班男生的平均体重是35千克,不代表男生松松的体重就是35千克,他的体重可能比35千克重,也可能比35千克轻;女生的平均体重是33千克,女生丽丽的体重不一定就是33千克,她的体重可能比33千克重,也可能比33千克轻,所以无法判断谁轻谁重,故原题说法错误,不符合题意;
C.440÷8=55(千克),即平均每人的体重是55千克,原题说法正确,符合题意。
故选:C。
【点评】解答此题应根据平均数的意义,进行分析、解答即可。
四、计算题。(共24分)
22.(4分)直接写出得数。
【分析】根据整数乘除法的计算方法,直接进行口算即可。
【解答】解:
【点评】本题属于基本的计算,在平时注意积累经验,逐步提高运算的速度和准确性。
23.(14分)用竖式计算。
【分析】根据整数除法竖式计算方法进行计算即可。
【解答】解:①686÷54=12……38
②604÷21=28……16
③376÷47=8
验算:
④340÷68=5
⑤920÷30=30……20
⑥352÷72=4……64
验算:
故答案为:①12……38;②28……16;③8;④5;⑤30……20;⑥4……64。
【点评】本题考查的主要内容是整数除法计算问题。
24.(6分)脱式计算。
①16×60÷40
②(870﹣90)÷30
【分析】①按照从左到右的顺序计算;
②先算小括号里面的减法,再算除法。
【解答】解:①16×60÷40
=960÷40
=24
②(870﹣90)÷30
=780÷30
=26
【点评】本题考查了简单的四则混合运算,计算时先理清楚运算顺序,根据运算顺序逐步求解即可。
五、操作题。(25题3分,26题9题,共12分)
25.(3分)如图的物体从前面、右面和上面看到的形状分别是什么?请在方格纸上画出来。
【分析】左面的立体图形由5个相同的小正方体组成。从正面能看到4个相同的正方形,分两列,左列3个,右列1个,下齐;从右能看到4个相同的正方形,分两列,左列1个,右列3个,下齐;从上面能看到3个相同的正方形,分两层,上层2个,下层1个,左齐。
【解答】
【点评】本题是考查作简单图形的三视图,能正确辨认从正面、上面、左面(或右面)观察到的简单几何体的平面图形。
26.(9分)根据下面的信息,完成的统计图。
2023年第19届亚运会在中国杭州举行,中国体育代表队取得了优异的成绩。其实从第九届亚运会开始,中国就开始称霸亚运会金牌榜首。
具体如下:
①完成以上统计图。
②观察上面的统计图的数据,你想说什么?
【分析】①根据统计表的数据,完成统计图的绘制即可。
②观察统计图的数据,合理回答即可,答案不唯一。
【解答】解:①完成以上统计图。
②观察上面的统计图的数据,我想说:我们中国人民的体质越来越好了,“东亚病夫”的帽子一去不复返了,我要好好锻炼身体,长大后为祖国的体育事业做出自己的贡献。(合理即可,答案不唯一)
【点评】本题考查了条形统计图的绘制及分析知识,结合题意分析解答即可。
六、解决问题。(27-29题,每小题4分,30、31每小题4分,共22分)
27.(4分)龙泰小区开展“参与垃圾分类,共建美好家园”的活动,为了更好地实施垃圾分类,社区购买了12个分类垃圾桶,共用去996元,平均每个分类垃圾桶多少元?
【分析】12个分类垃圾桶996元,问平均每个分类垃圾桶多少钱,用除法解决。
【解答】解:996÷12=83(元)
答:平均每个分类垃圾桶83元。
【点评】本题主要查考除数是两位数的除法的应用问题。
28.(4分)“穿汉服、游洛阳”成为洛阳今年国庆期间的一大旅游盛景。全国各地。的人们都来洛阳“沉浸式旅游”,体验汉服文化,感受神都韵味。吉祥也想去洛阳旅游,她家离洛阳约900千米,可选择以下的交通工具出行,请你计算一下,从她家到洛阳乘坐下面的交通工具各需要几个小时?
【分析】根据时间=路程÷速度,分别代入数据即可解答。
【解答】解:900÷300=3(小时)
900÷90=10(小时)
答:从她家到洛阳乘坐动车需要3小时,乘坐小轿车需要10小时。
【点评】本题考查了关系式:时间=路程÷速度。
29.(4分)王亮步行去科技馆,前6分钟走到480米处看到一个标志牌,照这样的速度,走到科技馆一共要几分钟?
【分析】6分钟走480米,480除以6即可求出1分钟走多少米,再用720除以1分钟走的路程即可求出走720米需要的时间,最后把这个时间与6相加即可。
【解答】解:720÷(480÷6)
=720÷80
=9(分钟)
9+6=15(分)
答:走到科技馆共需15分钟。
【点评】先求出速度,根据速度=路程÷时间,再求出走后部分路需要的时间,根据时间=路程÷速度来求。
30.(5分)实验小学举行演讲比赛,由五名评委打分,计分时,先去掉一个最高分和一个最低分,再算出其余三个分数的平均分作为该选手的最后得分.下表是一位选手的记分单,你能算出第五位评委的打了多少分吗?
【分析】因为79<81<83<86,不论第五位评委是否是最高分还是最低分,所以81和83总是有效分,所以用83乘3,然后减去81和83即可得出第五位评委的打了多少分.
【解答】解:83×3﹣81﹣83
=249﹣81﹣83
=85(分)
答:第五位评委打了85分.
【点评】本题是一道易错题,关键要结合平均分及给出的数值,确定第五位评委打的分数包含哪些数据.
31.(5分)下表记录的是实验小学五、六年级同学参加创建全国文明城市志愿服务活动的情况。
五年级平均每班参加志愿服务活动多少次?
【分析】用四年级平均每班参加志愿服务的次数乘班级数量,求出四年级一共参加志愿服务次数,用两个年级一共参加志愿服务次数减去四年级参加志愿服务次数,剩下的就是五年级参加志愿服务的次数,再除以五年级班级数量,就是平均每班参加志愿服务次数。
【解答】解:(262﹣26×5)÷4
=(262﹣130)÷4
=132÷4
=33(次)
答:五年级平均每班参加志愿服务活动33次。
故答案为:33。
【点评】此题主要考查了一位数乘两位数、千以内减法、一位数除三位数除法的实际应用,找出题中所给的数量关系,先求出五年级一年参加多少次志愿服务是解答本题的关键。
声明:试题解析著作权属所有,未经书面同意,不得复制发布日期:2023/11/29 14:09:40;用户:语数外;邮箱:17613376695;学号:50818988①420÷20=
②14×7=
③72÷36=
④630÷79=
⑤720÷9=
⑥400÷25=
⑦91÷13=
⑧18×40=
①686÷54=
②604÷21=
*③376÷47=
④340÷68=
⑤920÷30=
*⑥352÷72=
时间/届
第15届
第16届
第17届
第18届
金牌数量/枚
165
199
151
132
评委1
评委2
评委3
评委4
评委5
最后得分
79
83
86
81
83
共参加志愿服务活动262次
四年级
5个班
平均每班参加26次
五年级
4个班
平均每班参加 次
①420÷20=
②14×7=
③72÷36=
④630÷79=
⑤720÷9=
⑥400÷25=
⑦91÷13=
⑧18×40=
①420÷20=21
②14×7=98
③72÷36=2
④630÷79=
⑤720÷9=80
⑥400÷25=16
⑦91÷13=7
⑧18×40=720
①686÷54=
②604÷21=
*③376÷47=
④340÷68=
⑤920÷30=
*⑥352÷72=
时间/届
第15届
第16届
第17届
第18届
金牌数量/枚
165
199
151
132
评委1
评委2
评委3
评委4
评委5
最后得分
79
83
86
81
83
共参加志愿服务活动262次
四年级
5个班
平均每班参加26次
五年级
4个班
平均每班参加 33 次
河南省洛阳市洛宁县2023-2024学年五年级上学期期中数学试卷: 这是一份河南省洛阳市洛宁县2023-2024学年五年级上学期期中数学试卷,共19页。试卷主要包含了填空题,判断题,选择题,计算题,按要求做题,解决问题等内容,欢迎下载使用。
河南省洛阳市洛宁县2023-2024学年五年级上学期期中学情检测数学试卷: 这是一份河南省洛阳市洛宁县2023-2024学年五年级上学期期中学情检测数学试卷,共7页。试卷主要包含了在括号里填上合适的数,把4等内容,欢迎下载使用。
2022-2023学年河南省洛阳市洛宁县三年级(下)期中数学试卷: 这是一份2022-2023学年河南省洛阳市洛宁县三年级(下)期中数学试卷,共20页。试卷主要包含了填空题,判断题,选择题,计算题,探究操作题,解决问题等内容,欢迎下载使用。

