2023年高考生物真题与模拟试卷分项汇编专题08 伴性遗传和人类遗传病(含解析)
展开1.(2023·广东·统考高考真题)鸡的卷羽(F)对片羽(f)为不完全显性,位于常染色体,Ff表现为半卷羽;体型正常(D)对矮小(d)为显性,位于Z染色体。卷羽鸡适应高温环境,矮小鸡饲料利用率高。为培育耐热节粮型种鸡以实现规模化生产,研究人员拟通过杂交将d基因引入广东特色肉鸡“粤西卷羽鸡”,育种过程见图。下列分析错误的是( )
A.正交和反交获得F1代个体表型和亲本不一样
B.分别从F1代群体I和II中选择亲本可以避免近交衰退
C.为缩短育种时间应从F1代群体I中选择父本进行杂交
D.F2代中可获得目的性状能够稳定遗传的种鸡
1.C
【分析】根据题意,育种的目标是获得目标性状为卷羽矮小鸡(基因型为FFZdW和FFZdZd的个体)。
【详解】A、由于控制体型的基因位于Z染色体上,属于伴性遗传,性状与性别相关联。用♀卷羽正常(FFZDW)与♂片羽矮小(ffZdZd)杂交,F1代是♂FfZDZd和♀FfZdW,子代都是半卷羽;用♀片羽矮小(ffZdW)与♂卷羽正常(FFZDZD)杂交,F1代是♂FfZDZd和♀FfZDW,子代仍然是半卷羽,正交和反交都与亲本表型不同,A正确;
B、F1代群体I和II杂交不是近亲繁殖,可以避免近交衰退,B正确;
CD、为缩短育种时间应从F1代群体I中选择母本(基因型为FfZdW),从F1代群体II中选择父本(基因型为FfZDZd),可以快速获得基因型为FFZdW和FFZdZd的个体,即在F2代中可获得目的性状能够稳定遗传的种鸡,C错误,D正确。
故选C。
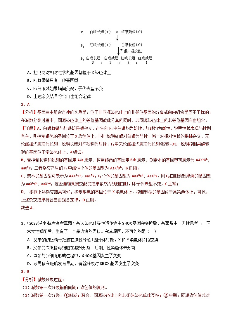
2.(2023·北京·统考高考真题)纯合亲本白眼长翅和红眼残翅果蝇进行杂交,结果如图。F2中每种表型都有雌、雄个体。根据杂交结果,下列推测错误的是( )
A.控制两对相对性状的基因都位于X染色体上
B.F1雌果蝇只有一种基因型
C.F2白眼残翅果蝇间交配,子代表型不变
D.上述杂交结果符合自由组合定律
2.A
【分析】基因自由组合定律的实质是:位于非同源染色体上的非等位基因的分离或自由组合是互不干扰的;在减数分裂过程中,同源染色体上的等位基因彼此分离的同时,非同源染色体上的非等位基因自由组合。
【详解】A、白眼雌蝇与红眼雄果蝇杂交,产生的F1中白眼均为雄性,红眼均为雌性,说明性状表现与性别有关,则控制眼色的基因位于X染色体上,同时说明红眼对白眼为显性;另一对相对性状的果蝇杂交,无论雌雄均表现为长翅,说明长翅对产残翅为显性,F2中无论雌雄均表现为长翅∶残翅=3∶1,说明控制果蝇翅形的基因位于常染色体上,A错误;
B、若控制长翅和残翅的基因用A/a表示,控制眼色的基因用B/b表示,则亲本的基因型可表示为AAXbXb,aaXBY,二者杂交产生的F1中雌性个体的基因型为AaXBXb,B正确;
C、亲本的基因型可表示为AAXbXb,aaXBY,F1个体的基因型为AaXBXb、AaXbY,则F2白眼残翅果蝇的基因型为aaXbXb、aaXbY,这些雌雄果蝇交配的结果依然为残翅白眼,即子代表型不变,C正确;
D、 根据上述杂交结果可知,控制眼色的基因位于X染色体上,控制翅型的基因位于常染色体上,可见, 上述杂交结果符合自由组合定律,D正确。
故选A。
3.(2023·湖南·统考高考真题)某X染色体显性遗传病由SHOX基因突变所致,某家系中一男性患者与一正常女性婚配后,生育了一个患该病的男孩。究其原因,不可能的是( )
A.父亲的初级精母细胞在减数分裂I四分体时期,X和Y染色体片段交换
B.父亲的次级精母细胞在减数分裂Ⅱ后期,性染色体未分离
C.母亲的卵细胞形成过程中,SHOX基因发生了突变
D.该男孩在胚胎发育早期,有丝分裂时SHOX基因发生了突变
3.B
【分析】减数分裂过程:
(1)减数第一次分裂前的间期:染色体的复制。
(2)减数第一次分裂:①前期:联会,同源染色体上的非姐妹染色单体互换;②中期:同源染色体成对的排列在赤道板上;③后期:同源染色体分离,非同源染色体自由组合;④末期:细胞质分裂。
(3)减数第二次分裂:①前期:染色体散乱的排布与细胞内;②中期:染色体形态固定、数目清晰;③后期:着丝粒分裂,姐妹染色单体分开成为染色体,并均匀地移向两极;④末期:核膜、核仁重建、纺锤体和染色体消失。
【详解】A、假设X染色体上的显性致病基因为A,非致病基因为a,若父亲的初级精母细胞在减数分裂I四分体时期,X染色体上含显性致病基因的片段和Y染色体片段互换,导致Y染色体上有显性致病基因,从而生出基因型为XaYA的患病男孩,A不符合题意;
B、若父亲的次级精母细胞在减数分裂Ⅱ后期是姐妹染色单体未分离,则会形成基因型为XAXA或YY的精子,从而生出基因型为XaYY的不患病男孩,B符合题意;
C、因为基因突变是不定向的,母亲的卵细胞形成时SHOX基因可能已经突变成显性致病基因,从而生出基因型为XAY的患病男孩,C不符合题意;
D、若SHOX基因突变成显性致病基因发生在男孩胚胎发育早期,也可能导致致该男孩出现XAY的基因型,D不符合题意。
故选B。
4.(2023·山东·高考真题)某种XY型性别决定的二倍体动物,其控制毛色的等位基因G、g只位于X染色体上,仅G表达时为黑色,仅g表达时为灰色,二者均不表达时为白色。受表观遗传的影响,G、g来自父本时才表达,来自母本时不表达。某雄性与杂合子雌性个体为亲本杂交,获得4只基因型互不相同的F1。亲本与F1组成的群体中,黑色个体所占比例不可能是( )
A.2/3B.1/2
C.1/3D.0
4.A
【分析】生物体基因的碱基序列保持不变,但基因表达和表型发生可遗传变化的现象,叫作表观遗传。表观遗传的特点:①DNA的碱基序列不发生改变;②可以遗传给后代;③容易受环境的影响。
伴性遗传:位于性染色体上的基因所控制的性状,在遗传上总是和性别相关联的现象。
【详解】G、g只位于X染色体上,则该雄性基因型可能是XGY或XgY,杂合子雌性基因型为XGXg。
若该雄性基因型为XGY,与XGXg杂交产生的F1基因型分别为XGXG、XGXg、XGY、XgY,在亲本与F1组成的群体中,父本XGY的G基因来自于其母亲,因此G不表达,该父本呈现白色;当母本XGXg的G基因来自于其母亲,g基因来自于其父亲时,该母本的g基因表达,表现为灰色,当母本XGXg的g基因来自于其母亲,G基因来自于其父亲时,该母本的G基因表达,表现为黑色,因此母本表现型可能为灰色或黑色;F1中基因型为XGXG的个体必定有一个G基因来自于父本,G基因可以表达,因此F1中的XGXG表现为黑色;XGXg个体中G基因来自于父本,g基因来自于母本,因此G基因表达,g基因不表达,该个体表现为黑色;XGY的G基因来自于母本,G基因不表达,因此该个体表现为白色;XgY个体的g基因来自于母本,因此g基因不表达,该个体表现为白色,综上所述,在亲本杂交组合为XGY和XGXg的情况下,F1中的XGXG、XGXg一定表现为黑色,当母本XGXg也为黑色时,该群体中黑色个体比例为3/6,即1/2;当母本XGXg为灰色时,黑色个体比例为2/6,即1/3。
若该雄性基因型为XgY,与XGXg杂交产生的F1基因型分别为XGXg、XgXg、XGY、XgY,在亲本与F1组成的群体中,父本XgY的g基因来自于其母亲,因此不表达,该父本呈现白色;根据上面的分析可知,母本XGXg依然是可能为灰色或黑色;F1中基因型为XGXg的个体G基因来自于母本,g基因来自于父本,因此g表达,G不表达,该个体表现为灰色;XgXg个体的两个g基因必定有一个来自于父本,g可以表达,因此该个体表现为灰色;XGY的G基因来自于母本,G基因不表达,因此该个体表现为白色;XgY个体的g基因来自于母本,因此g基因不表达,该个体表现为白色,综上所述,在亲本杂交组合为XgY和XGXg的情况下,F1中所有个体都不表现为黑色,当母本XGXg为灰色时,该群体中黑色个体比例为0,当母本XGXg为黑色时,该群体中黑色个体比例为1/6。
综合上述两种情况可知,BCD不符合题意,A符合题意。
故选A。
5.(2023·浙江·统考高考真题)某昆虫的性别决定方式为XY型,其翅形长翅和残翅、眼色红眼和紫眼为两对相对性状,各由一对等位基因控制,且基因不位于Y染色体。现用长翅紫眼和残翅红眼昆虫各1只杂交获得F1,F1有长翅红眼、长翅紫眼、残翅红眼、残翅紫眼4种表型,且比例相等。不考虑突变、交叉互换和致死。下列关于该杂交实验的叙述,错误的是( )
A.若F1每种表型都有雌雄个体,则控制翅形和眼色的基因可位于两对染色体
B.若F1每种表型都有雌雄个体,则控制翅形和眼色的基因不可都位于X染色体
C.若F1有两种表型为雌性,两种为雄性,则控制翅形和眼色的基因不可都位于常染色体
D.若F1有两种表型为雌性,两种为雄性,则控制翅形和眼色的基因不可位于一对染色体
5.D
【分析】基因自由组合定律的实质是:位于非同源染色体上的非等位基因的分离或自由组合是互不干扰的;在减数分裂过程中,同源染色体上的等位基因彼此分离的同时,非同源染色体上的非等位基因自由组合。
【详解】A、假设用A/a、B/b表示控制这两对性状的基因,若F1每种表型都有雌雄个体,则亲本的基因型为AaBb和aabb或AaXBXb和aaXbY都符合F1有长翅红眼、长翅紫眼、残翅红眼、残翅紫眼4种表型,且比例相等的条件,A正确;
B、若控制翅形和眼色的基因都位于X染色体,则子代的结果是F1有两种表型为雌性,两种为雄性,或只有两种表现型,两种表现型中每种表型都有雌雄个体。所以若F1每种表型都有雌雄个体,则控制翅形和眼色的基因不可都位于X染色体,B正确;
C、若控制翅形和眼色的基因都位于常染色体,性状与性别没有关联,则F1每种表型都应该有雌雄个体,C正确;
D、假设用A/a、B/b表示控制这两对性状的基因,若F1有两种表型为雌性,则亲本的基因型为XaBXab和XAbY符合F1有长翅红眼、长翅紫眼、残翅红眼、残翅紫眼4种表型,且比例相等的条件,D错误。
故选D。
6.(2023·湖北·统考高考真题)人的某条染色体上A、B、C三个基因紧密排列,不发生互换。这三个基因各有上百个等位基因(例如:A1~An均为A的等位基因)。父母及孩子的基因组成如下表。下列叙述正确的是( )
A.基因A、B、C的遗传方式是伴X染色体遗传
B.母亲的其中一条染色体上基因组成是A3B44C9
C.基因A与基因B的遗传符合基因的自由组合定律
D.若此夫妻第3个孩子的A基因组成为A23A24,则其C基因组成为C4C5
6.B
【分析】根据题目信息,染色体上A、B、C三个基因紧密排列,三个基因位于一条染色体上,不发生互换,连锁遗传给下一代,不符合自由组合定律;基因位于X染色体上时,男孩只能获得父亲的Y染色体而不能获得父亲的X染色体。
【详解】A、儿子的A、B、C基因中,每对基因各有一个来自于父亲和母亲,如果基因位于X染色体上,则儿子不会获得父亲的X染色体,而不会获得父亲的A、B、C基因,A错误;
B、三个基因位于一条染色体上,不发生互换,由于儿子的基因型是A24A25B7B8C4C5,其中A24B8C5来自于母亲,而母亲的基因型为A3A24B8B44C5C9,说明母亲的其中一条染色体基因型是A3B44C9,B正确;
C、根据题目信息,人的某条染色体上A、B、C三个基因紧密排列,不发生互换,不符合自由组合定律,位于非同源染色体上的非等位基因符合自由组合定律,C错误;
D、根据儿子的基因型A24A25B7B8C4C5推测,母亲的两条染色体是A24B8C5和A3B44C9;父亲的两条染色体是A25B7C4和A23B35C2,基因连锁遗传,若此夫妻第3个孩子的A基因组成为A23A24,则其C基因组成为C2C5,D错误。
故选B。
二、多选题
7.(2023·山东·高考真题)某二倍体动物的性染色体仅有X染色体,其性别有3种,由X染色体条数及常染色体基因T、TR、TD决定。只要含有TD基因就表现为雌性,只要基因型为TRTR就表现为雄性。TT和TTR个体中,仅有1条X染色体的为雄性,有2条X染色体的既不称为雄性也不称为雌性,而称为雌雄同体。已知无X染色体的胚胎致死,雌雄同体可异体受精也可自体受精。不考虑突变,下列推断正确的是( )
A.3种性别均有的群体自由交配,F1的基因型最多有6种可能
B.两个基因型相同的个体杂交,F1中一定没有雌性个体
C.多个基因型为TDTR、TRTR的个体自由交配,F1中雌性与雄性占比相等
D.雌雄同体的杂合子自体受精获得F1,F1自体受精获得到的F2中雄性占比为1/6
7.BCD
【分析】假设只有一条X染色体的个体基因型为XO,由题意分析可知:雌性动物的基因型有TDTRX_、TDTX_4种;雄性动物的基因型有TRTRX_、TTXO、TTRXO4种;雌雄同体的基因型有TTXX、TTRXX两种。
【详解】A、假设只有一条X染色体的个体基因型为XO,由题意分析可知:雌性动物的基因型有TDTRX_、TDTX_4种;雄性动物的基因型有TRTRX_、TTXO、TTRXO4种;雌雄同体的基因型有TTXX、TTRXX两种。若3种性别均有的群体自由交配,F1的基因型最多有10种可能,A错误;
B、雌性动物的基因型有TDTRX_、TDTX_4种,若后代中有雌性个体,说明亲本一定含有TD,含有TD且基因型相同的两个个体均为雌性,不能产生下一代,B正确;
C、多个基因型为TDTR、TRTR的个体自由交配,雌配子有TD、TR两种;雄配子仅TR一种,F1中雌性(TDTR)与雄性(TRTR)占比相等,C正确;
D、雌雄同体的杂合子(基因型为TTRXX)自体受精获得F1,F1基因型为1/4TTXX(雌雄同体)、1/2TTRXX(雌雄同体)、1/4TRTRXX(雄性),只有1/4TTXX(雌雄同体)、1/2TTRXX(雌雄同体)才能自体受精获得F2 ,即1/3TTXX(雌雄同体)、2/3TTRXX(雌雄同体)自体受精产生下一代雄性(TRTRXX)的比例为2/3×1/4=1/6,D正确。
故选BCD。
三、综合题
8.(2023·山西·统考高考真题)果蝇常用作遗传学研究的实验材料。果蝇翅型的长翅和截翅是一对相对性状,眼色的红眼和紫眼是另一对相对性状,翅型由等位基因T/t控制,眼色由等位基因R/r控制。某小组以长翅红眼、截翅紫眼果蝇为亲本进行正反交实验,杂交子代的表型及其比例分别为,长翅红眼雌蝇:长翅红眼雄蝇=1:1(杂交①的实验结果);长翅红眼雌蝇:截翅红眼雄蝇=1:1(杂交②的实验结果)。回答下列问题。
(1)根据杂交结果可以判断,翅型的显性性状是__________,判断的依据是__________。
(2)根据杂交结果可以判断,属于伴性遗传的性状是__________,判断的依据是__________。
杂交①亲本的基因型是__________,杂交②亲本的基因型是__________。
(3)若杂交①子代中的长翅红眼雌蝇与杂交②子代中的截翅红眼雄蝇杂交,则子代翅型和眼色的表型及其比例为__________。
8.(1)长翅 亲代是长翅和截翅果蝇,杂交①子代全是长翅
(2)翅型 翅型的正反交实验结果不同 RRXTXT、rrXtY rrXtXt、RRXTY
(3)红眼长翅∶红眼截翅∶紫眼长翅∶紫眼截翅=3∶3∶1∶1
【分析】基因分离定律的实质:在杂合子的细胞中,位于一对同源染色体上的等位基因,具有一定的独立性;生物体在进行减数分裂形成配子时,等位基因会随着同源染色体的分开而分离,分别进入到两个配子中,独立地随配子遗传给后代。
【详解】(1)具有相对性状的亲本杂交,子一代所表现出的性状是显性性状,分析题意可知,仅考虑翅型,亲代是长翅和截翅果蝇,杂交①子代全是长翅,说明长翅对截翅是显性性状。
(2)分析题意,实验①和实验②是正反交实验,两组实验中翅型在子代雌雄果蝇中表现不同(正反交实验结果不同),说明该性状位于X染色体上,属于伴性遗传;根据实验结果可知,翅型的相关基因位于X染色体,且长翅是显性性状,而眼色的正反交结果无差异,说明基因位于常染色体,且红眼为显性性状,杂交①长翅红眼、截翅紫眼果蝇的子代长翅红眼雌蝇(R-XTX-):长翅红眼雄蝇(R-XTY)=1:1,其中XT来自母本,说明亲本中雌性是长翅红眼RRXTXT,而杂交②长翅红眼、截翅紫眼果蝇的子代长翅红眼雌蝇(R-XTX-):截翅红眼雄蝇(R-XtY)=1:1,其中的Xt只能来自亲代母本,说明亲本中雌性是截翅紫眼,基因型是rrXtXt,故可推知杂交①亲本的基因型是RRXTXT、rrXtY,杂交②的亲本基因型是rrXtXt、RRXTY。
(3)若杂交①子代中的长翅红眼雌蝇(RrXTXt)与杂交②子代中的截翅红眼雄蝇(RrXtY)杂交,两对基因逐对考虑,则Rr×Rr→R-∶rr=3∶1,即红眼∶紫眼=3∶1,XTXt×XtY→XTXt:XtXt:XTY∶XtY=1∶1∶1∶1,即表现为长翅∶截翅=1∶1,则子代中红眼长翅∶红眼截翅∶紫眼长翅∶紫眼截翅=3∶3∶1∶1。
9.(2023·浙江·统考高考真题)某家系甲病和乙病的系谱图如图所示。已知两病独立遗传,各由一对等位基因控制,且基因不位于Y染色体。甲病在人群中的发病率为1/2500。
回答下列问题:
(1)甲病的遗传方式是______,判断依据是______。
(2)从系谱图中推测乙病的可能遗传方式有______种。为确定此病的遗传方式,可用乙病的正常基因和致病基因分别设计DNA探针,只需对个体______(填系谱图中的编号)进行核酸杂交,根据结果判定其基因型,就可确定遗传方式。
(3)若检测确定乙病是一种常染色体显性遗传病。同时考虑两种病,Ⅲ3个体的基因型可能有______种,若她与一个表型正常的男子结婚,所生的子女患两种病的概率为______。
(4)研究发现,甲病是一种因上皮细胞膜上转运Cl-的载体蛋白功能异常所导致的疾病,乙病是一种因异常蛋白损害神经元的结构和功能所导致的疾病,甲病杂合子和乙病杂合子中均同时表达正常蛋白和异常蛋白,但在是否患病上表现不同,原因是甲病杂合子中异常蛋白不能转运Cl-,正常蛋白______;乙病杂合子中异常蛋白损害神经元,正常蛋白不损害神经元,也不能阻止或解除这种损害的发生,杂合子表型为______。
9.(1)常染色体隐性遗传(病) Ⅱ1和Ⅱ2均无甲病,生出患甲病女儿Ⅲ1,可判断出该病为隐性病,且其父亲Ⅱ1为正常人,若为伴X染色体隐性遗传,则其父亲异常
(2) 2 Ⅱ4
(3) 4 2/459
(4)能行使转运C1-的功能,杂合子表型正常 患(乙)病
【分析】基因分离定律的实质:在杂合子的细胞中,位于一对同源染色体上的等位基因,具有一定的独立性;生物体在进行减数分裂形成配子时,等位基因会随着同源染色体的分开而分离,分别进入到两个配子中,独立地随配子遗传给后代。基因自由组合定律实质:位于非同源染色体上的非等位基因的分离或组合是互不干扰的, 在减数分裂形成配子的过程中,同源染色体上的等位基因彼此分离,非同源染色体上的非等位基因自由组合。基因的分离定律是基因的自由组合定律的基础,两者的本质区别是基因的分离定律研究的是一对等位基因,基因的自由组合定律研究的是两对或两对以上的等位基因,所以很多自由组合的题目都可以拆分成分离定律来解题。
【详解】(1)由系谱图可知,Ⅱ1和Ⅱ2都是正常人,却生出患甲病女儿Ⅲ1,说明甲病为隐性基因控制,设为a,正常基因为A,假设其为伴X染色体遗传,则Ⅲ1基因型为XaXa,其父亲Ⅱ1基因型为XaY,必定为患者,与系谱图不符,则可推断甲病为常染色体隐性病,Ⅲ1基因型为aa,其父母Ⅱ1和Ⅱ2基因型都是Aa。
(2)由系谱图可知,Ⅱ4和Ⅱ5都是乙病患者,二者儿子Ⅲ4为正常人,则可推知乙病由显性基因控制,设为B基因,正常基因为b,该病可能为常染色体显性遗传病,或伴X染色体显性遗传病。
若为常染色体显性遗传病,则Ⅲ4基因型为bb,其父亲Ⅱ4(是乙病患者)基因型为Bb(同时含有B基因和b基因);若为伴X染色体显性遗传病,则Ⅲ4基因型为XbY,其父亲Ⅱ4(是乙病患者)基因型为XBY(只含有B基因),若用乙病的正常基因和致病基因分别设计DNA探针,对Ⅱ4进行核酸检测,若出现两条杂交带则为常染色体显性遗传病,若只有一条杂交带,则为伴X染色体显性遗传病。
(3)若乙病是一种常染色体显性遗传病,仅考虑乙病时,Ⅲ4基因型为bb,Ⅱ4和Ⅱ5基因型为Bb,二者所生患乙病女儿Ⅲ3基因型可能为两种:BB或Bb,且BB:Bb=1:2;若仅考虑甲病,Ⅲ5为甲病患者,其基因型为aa,Ⅱ4和Ⅱ5基因型为Aa,二者所生女儿Ⅲ3不患甲病,其基因型可能为两种:AA或Aa,且AA:Aa=1:2,综合考虑这两对基因,Ⅲ3个体的基因型可能有2×2=4种。
仅考虑甲病时,已知甲病在人群中的发病率为1/2500,即aa=1/2500,则可计算出a=1/50,A=49/50,人群中表型正常的男子所占的概率为:A_=1-1/2500=2499/2500,人群中杂合子Aa=2×1/50×49/50=98/2500,那么该正常男子为杂合子Aa的概率=98/2500÷2499/2500=2/51;由上面分析可知,Ⅲ3的基因型为2/3Aa,因此Ⅲ3与一个表型正常的男子结婚后,生出患甲病孩子的概率为aa=2/51×2/3×1/4=1/153。
仅考虑乙病,人群中的表型正常的男子基因型均为bb,且由上面分析可知,Ⅲ3基因型可能为1/3BB和2/3Bb,则二者生出患乙病孩子B_的概率=1/3+2/3×1/2=2/3。
综合考虑这两种病,Ⅲ3与一个表型正常的男子结婚后,生出患两种病的孩子的概率=1/153×2/3=2/459。
(4)甲病为隐性基因控制的遗传病,甲病杂合子的正常基因可以表达正常的转运Cl-的载体蛋白,虽然异常基因表达的异常载体蛋白无法转运Cl-,但是正常蛋白仍然可以转运Cl-,从而使机体表现正常。
乙病为显性基因控制的遗传病,乙病杂合子的异常基因表达的异常蛋白质损害神经元,虽然正常基因表达的正常蛋白质不损害神经元,但是也无法阻止或解除这种损害的发生,因此杂合子表现为患病。
10.(2023·湖南·统考高考真题)基因检测是诊断和预防遗传病的有效手段。研究人员采集到一遗传病家系样本,测序后发现此家系甲和乙两个基因存在突变:甲突变可致先天性耳聋;乙基因位于常染色体上,编码产物可将叶酸转化为N5-甲基四氢叶酸,乙突变与胎儿神经管缺陷(NTDs)相关;甲和乙位于非同源染色体上。家系患病情况及基因检测结果如图所示。不考虑染色体互换,回答下列问题:
(1)此家系先天性耳聋的遗传方式是_________。1-1和1-2生育育一个甲和乙突变基因双纯合体女儿的概率是________。
(2)此家系中甲基因突变如下图所示:
正常基因单链片段5'-ATTCCAGATC……(293个碱基)……CCATGCCCAG-3'
突变基因单链片段5'-ATTCCATATC……(293个碱基)……CCATGCCCAG-3'
研究人员拟用PCR扩增目的基因片段,再用某限制酶(识别序列及切割位点为 )酶切检测甲基因突变情况,设计了一条引物为5′-GGCATG-3',另一条引物为_________(写出6个碱基即可)。用上述引物扩增出家系成员Ⅱ-1的目的基因片段后,其酶切产物长度应为________bp(注:该酶切位点在目的基因片段中唯一)。
(3)女性的乙基因纯合突变会增加胎儿NTDs风险。叶酸在人体内不能合成,孕妇服用叶酸补充剂可降低NTDs的发生风险。建议从可能妊娠或孕前至少1个月开始补充叶酸,一般人群补充有效且安全剂量为0.4~,NTDs生育史女性补充4mg.d-1。经基因检测胎儿(Ⅲ-2)的乙基因型为-/-,据此推荐该孕妇(Ⅱ-1)叶酸补充剂量为_____mg.d-1。
10.(1)常染色体隐性遗传病 1/32
(2) 5'-TAAGGT-3' 8和302
(3)4
【分析】基因分离定律和自由组合定律的实质:进行有性生殖的生物在进行减数分裂产生配子的过程中,位于同源染色体上的等位基因随同源染色体分离而分离,分别进入不同的配子中。随配子独立遗传给后代,同时位于非同源染色体上的非等位基因进行自由组合
【详解】(1)由遗传系谱图可知,由于I-1与I-2均表现正常,他们关于甲病的基因型均为+/-,而他们的女儿Ⅱ-4患病,因此可判断甲基因突变导致的先天性耳聋是常染色体隐性遗传病,由I-1、I-2和Ⅱ-3关于乙病的基因可以推出乙基因突变导致的遗传病也是常染色体隐性遗传病,所以I-1和I-2生出一个甲和乙突变基因双纯合体女儿的概率为1/4×1/4×1/2=1/32 。
(2)本题研究甲基因突变情况,二代1为杂合子,兼有正常甲基因和突变甲基因。目的基因为甲基因,扩增引物应为两基因共有的TAAGGT。可扩增出大量正常甲基因和突变甲基因供后续鉴定。此时酶切,正常甲基因酶切后片段为8和2+293+7=302bp,突变甲基因无法被酶切,故不写。后续可通过电泳等手段区分开,达到检测甲基因突变情况的目的。
(3)Ⅲ-2关于乙的基因型为-/-,有患NTDs的可能,因此推荐该孕妇(Ⅱ-1)叶酸补充剂量为4mg·d-1。
11.(2023·浙江·统考高考真题)某昆虫的性别决定方式为XY型,野生型个体的翅形和眼色分别为直翅和红眼,由位于两对同源染色体上两对等位基因控制。研究人员通过诱变育种获得了紫红眼突变体和卷翅突变体昆虫。为研究该昆虫翅形和眼色的遗传方式,研究人员利用紫红眼突变体卷翅突变体和野生型昆虫进行了杂交实验,结果见下表。
注:表中F1为1对亲本的杂交后代,F2为F1全部个体随机交配的后代;假定每只昆虫的生殖力相同。
回答下列问题:
(1)红眼基因突变为紫红眼基因属于__________(填“显性”或“隐性”)突变。若要研究紫红眼基因位于常染色体还是X染色体上,还需要对杂交组合__________的各代昆虫进行__________鉴定。鉴定后,若该杂交组合的F2表型及其比例为__________,则可判定紫红眼基因位于常染色体上。
(2)根据杂交组合丙的F1表型比例分析,卷翅基因除了控制翅形性状外,还具有纯合__________效应。
(3)若让杂交组合丙的F1和杂交组合丁的F1全部个体混合,让其自由交配,理论上其子代(F2)表型及其比例为__________。
(4)又从野生型(灰体红眼)中诱变育种获得隐性纯合的黑体突变体,已知灰体对黑体完全显性,灰体(黑体)和红眼(紫红眼)分别由常染色体的一对等位基因控制。欲探究灰体(黑体)基因和红眼(紫红眼)基因的遗传是否遵循自由组合定律。现有3种纯合品系昆虫:黑体突变体、紫红眼突变体和野生型。请完善实验思路,预测实验结果并分析讨论。
(说明:该昆虫雄性个体的同源染色体不会发生交换;每只昆虫的生殖力相同,且子代的存活率相同;实验的具体操作不作要求)
①实验思路:
第一步:选择__________进行杂交获得F1,__________。
第二步:观察记录表型及个数,并做统计分析。
②预测实验结果并分析讨论:
Ⅰ:若统计后的表型及其比例为__________,则灰体(黑体)基因和红眼(紫红眼)基因的遗传遵循自由组合定律。
Ⅱ:若统计后的表型及其比例为__________,则灰体(黑体)基因和红眼(紫红眼)基因的遗传不遵循自由组合定律。
11.(1)隐性 乙 性别 直翅红眼雌:直翅紫红眼雌:直翅红眼雄:直翅紫红眼雄=3:1:3:1
(2)显性致死
(3)卷翅红眼:直翅红眼=14:17
(4)黑体突变体和紫红眼突变体 F1随机交配得F2 灰体红眼:灰体紫红眼:黑体红眼:黑体紫红眼=9∶3∶3∶1 灰体红眼:灰体紫红眼:黑体红眼=2∶1∶1
【分析】据杂交组合乙分析可得红眼为显性,紫红眼为隐性;据杂交组合丙分析可得卷翅为显性,直翅为隐性。
【详解】(1)杂交组合乙分析:紫红眼突变体与野生型交配,F1全为红眼,F2红眼∶紫红眼=3∶1,可得红眼为显性,紫红眼为隐性,因此红眼基因突变为紫红眼基因属于隐性突变;若要研究紫红眼基因位于常染色体还是X染色体上,还需要对杂交组合乙的各代昆虫进行性别鉴定;若该杂交组合的F2表型及其比例为直翅红眼雌:直翅紫红眼雌:直翅红眼雄:直翅紫红眼雄=3:1:3:1,子代表型符合自由组合定律,与性别无关,则可判定紫红眼基因位于常染色体上。
(2)根据杂交组合丙的F1表型比例分析,卷翅∶直翅=2∶1,不为基因分离定律的分离比3:1,因此卷翅基因具有纯合显性致死效应。
(3)由于卷翅基因具有纯合显性致死效应,设其基因用A表示,丙、丁两组的F1均为红眼,只看卷翅和直翅这对性状,则杂交组合丙的F1的卷翅Aa∶直翅aa=2∶1,即2/3Aa、1/3aa,杂交组合丁的F1卷翅Aa∶直翅aa=1∶1,即1/2Aa、1/2aa,丙、丁两组的F1全部个体混合,则Aa为2/3+1/2=7/6、aa=1/3+1/2=5/6,即Aa占7/12、aa占5/12,自由交配,则A的配子为7/12×1/2=7/24,a=1-A=17/24,则Aa:aa=(2×7/12×17/12):(17/12×17/12)=14:17,即理论上其子代F2中表型及其比例为卷翅红眼:直翅红眼=14:17。
(4)实验思路:选择黑体突变体和紫红眼突变体进行杂交获得F1,F1随机交配得F2,观察F2表型及个数。
预测实验结果并分析讨论:若统计后的F2表型及其比例为灰体红眼:灰体紫红眼:黑体红眼:黑体紫红眼=9∶3∶3∶1,则灰体(黑体)基因和红眼(紫红眼)基因的遗传遵循自由组合定律;若统计后的表型及其比例为灰体红眼:灰体紫红眼:黑体红眼=2∶1∶1,则灰体(黑体)基因和红眼(紫红眼)基因的遗传不遵循自由组合定律。
父亲
母亲
儿子
女儿
基因组成
A23A25B7B35C2C4
A3A24B8B44C5C9
A24A25B7B8C4C5
A3A23B35B44C2C9
杂交组合
P
F1
F2
甲
紫红眼突变体、紫红眼突变体
直翅紫红眼
直翅紫红眼
乙
紫红眼突变体、野生型
直翅红眼
直翅红眼∶直翅紫红眼=3∶1
丙
卷翅突变体、卷翅突变体
卷翅红眼∶直翅红眼=2∶1
卷翅红眼∶直翅红眼=1∶1
丁
卷翅突变体、野生型
卷翅红眼∶直翅红眼=1∶1
卷翅红眼∶直翅红眼=2∶3
一、单选题
1.(2023·贵州遵义·统考一模)摩尔根为验证果蝇白眼基因(w)位于X染色体上,将F1红眼雌果蝇与白眼雄果蝇杂交,子代中红眼雌蝇∶白眼雌蝇∶红眼雄蝇∶白眼雄蝇=1∶1∶1∶1,下列叙述中合理的是( )
A.由杂交结果可知眼色、性别的遗传遵循自由组合定律
B.通过该杂交实验可以判断白眼基因位于X染色体上
C.将子代中红眼雌雄果蝇杂交可进一步验证该结论
D.摩尔根的实验证明了果蝇所有基因都位于染色体上
1.C
【分析】1、性染色体:与性别决定有关的染色体。
2、性染色体上的基因决定的性状的遗传总是与性别相关联。
【详解】A、基因的自由组合定律的实质是,位于非同源染色体上的非等位基因的分离和组合是互不干扰的,根据摩尔根的实验得到结论,控制眼色的基因在X染色体上,故眼色、性别的遗传不遵循自由组合定律,A错误;
B、该杂交实验后代雌雄个体表现一致,不能判断白眼基因位于X染色体上,B错误;
C、子代中雌雄红眼交配,若白眼基因在X染色体.上,则亲代基因型是XWXW和XwY,F1基因型是XWXw和XWY,子代表现为红眼雌性∶红眼雄性∶白眼雄性=2∶1∶1,若白眼基因在常染色体上,则亲代基因型是WW和ww,F1的基因型是Ww,因此相互交配,子代雌雄均为红眼∶白眼=3∶1,C正确;
D、摩尔根的实验只证实了白眼基因在X染色体上,基因位于染色体上,没有证明所有基因位于染色体上,D错误。
故选C。
2.(2023·河北·河北巨鹿中学校联考三模)随着社会发展,环境因素及电子屏普及成为诱使青少年视力下降的重要因素。研究发现,高度近视(600度以上)属于单基因遗传病。如图为某高度近视家族遗传系谱图(不考虑基因突变、染色体互换和染色体变异,以及X、Y同源区段)。下列叙述错误的是( )
A.据图可知高度近视为常染色体隐性遗传病
B.Ⅱ-2和Ⅲ-3基因型相同的概率为2/3
C.假设Ⅲ-2和Ⅲ-3结婚,所生儿子患高度近视的概率为1/6
D.平时注意减少使用电子产品有利于减缓近视的加深
2.C
【分析】基因分离定律的实质是:在杂合子的细胞中,位于一对同源染色体上的等位基因,具有一定的独立性;在减数分裂形成配子的过程中,等位基因随着同源染色体的分离而分离,分别进入两个配子中,独立地随配子遗传给后代。
【详解】A、据图I-3和I-4双亲正常,所生女儿Ⅱ-5患病可知,说明该病为常染色体隐性遗传病,A正确;
B、假设相关基因用A、a表示,Ⅱ-1为患者,说明I-1和I-2基因型均为Aa,故Ⅱ-2基因型为1/3AA、2/3Aa,由Ⅱ-5为患者可知,Ⅲ-3基因型为Aa,所以Ⅱ-2和Ⅲ-3基因型相同的概率为2/3,B正确;
C、因为Ⅱ-2和Ⅱ-3基因型均为1/3AA、2/3Aa,产生的配子为A:a=2:1,所以其后代基因型及比例为AA:Aa:aa=4:4:1,Ⅲ-2表型正常,基因型为1/2AA、1/2Aa,产生的配子为A:a=3:1,Ⅲ-3基因型为Aa,产生的配子为A:a=1:1,其后代基因型及比例为AA:Aa:aa=3:4:1,男女发病率相同,因此所生儿子患病概率为1/8,C错误;
D、平时注意减少使用电子产品有助于缓解眼疲劳,可以在一定程度上减缓近视的加深,D正确。
故选C。
3.(2023·河北沧州·校考模拟预测)果蝇的红眼和白眼由一对等位基因控制,白眼雌蝇与红眼雄蝇杂交,子代中雌蝇为红眼,雄蝇为白眼,但偶尔出现极少数例外子代,如图所示。下列叙述错误的是( )
注:XO代表只有一条X染色体。
A.Y染色体不是果蝇发育成雄性的必要条件
B.子代红眼雌蝇:白眼雄蝇=1:1,红眼雄蝇:白眼雌蝇=1:1
C.子代出现白眼雌蝇的原因是母本减数分裂I异常
D.亲、子代的表型可以作为基因位于染色体上的证据之一
3.C
【分析】果蝇为XY型性别决定方式,当性染色体数目发生异常时,其性别会有所变化,即XO为雄性,XXY为雌性。
【详解】A、根据子代性别的表型,不含Y染色体的果蝇(XO)表现为雄性,含Y染色体的果蝇既可能是雄性 ,又可能是雌性 ,因此,Y染色体不是果发育成雄性的必要条件,A正确;
BC、白眼雌蝇与红眼雄蝇杂交,子代中雌蝇为红眼,雄蝇为白眼,说明白眼为隐性性状,假设由基因b控制,则亲代白眼雌果蝇的基因型为XbXb,红眼雄果蝇的基因型为XBY,因此正常子代中红眼雌果蝇的基因型为XBXb,白眼雄果蝇的基因型为XbY,两者比例为1:1,例外子代是由母本(XbXb)减数分裂I或减数分裂II异常产生的含有两条X染色体的卵细胞(XbXb)或不含X染色体的卵细胞与正常精子 或Y)结合而成,因此例外子代中红眼雄果蝇(XBO)和白眼雌果蝇(XbXbY)的比例为1:1,B正确、C错误:
D、白眼雌蝇与红眼雄蝇杂交,子代中雌蝇为红眼,雄蝇为白眼,子代的性状与性别有关,说明基因位于性染色体上,因此亲、子代的表型可以作为基因位于染色体上的证据之一,D正确。
故选C。
4.(2023·重庆·重庆八中校考二模)图1表示甲、乙两种单基因遗传病的系谱图,图2表示图1家系中II、III代部分家庭成员用某种限制酶将乙病相关基因切割成大小不同的DNA片段后进行电泳的结果(条带表示检出的特定长度的酶切片段)。已知甲病在人群中的发病率为1/625。下列说法正确的是( )
A.甲病为伴X染色体隐性遗传病,乙病为常染色体隐性遗传病
B.酶切后,乙病正常基因产生一个片段,致病基因被切成两个片段
C.若III7为女性,则其不患乙病的概率为3/4
D.III8与一正常男子婚配,生育的后代患病的概率为55/208
4.D
【分析】Ⅰ1和Ⅰ2正常,生下了Ⅱ5患甲病女儿,因此甲病为常染色体隐性遗传病,假设甲病用aa表示。已知甲病在人群中的发病率为1/625,即aa为1/625,则a为1/25,A为24/25,正常人(A_)中Aa为2×1/25×24/25÷(1-1/625)=1/13。Ⅱ5和Ⅱ6正常,生成Ⅲ9患乙病,则乙病为隐性病,Ⅱ3和Ⅲ9均携带乙病致病基因,结合图2可知,最上面一条带为乙病致病基因酶切后结果,即致病基因酶切后只产生一个片段,正常基因酶切后产生两个片段,则Ⅱ6不携带乙病致病基因,因此乙病为伴X隐性遗传病。假设乙病相关基因由B/b表示。
【详解】AB、Ⅰ1和Ⅰ2正常,生下了Ⅱ5患甲病女儿,因此甲病为常染色体隐性遗传病,Ⅱ5和Ⅱ6正常,生成Ⅲ9患乙病,则乙病为隐性病,Ⅱ3和Ⅲ9均携带乙病致病基因,结合图2可知,最上面一条带为乙病致病基因酶切后结果,即致病基因酶切后只产生一个片段,正常基因酶切后产生两个片段,则Ⅱ6不携带乙病致病基因,因此乙病为伴X隐性遗传病,AB错误;
C、Ⅱ3为XbY,Ⅱ4为XBXB,III7为女性,不患乙病,C错误;
D、Ⅲ8为AaXBXb,与一正常男子(A_XBY)婚配,正常男子为Aa的概率为1/13(甲病在人群中的发病率为1/625,即aa为1/625,则a为1/25,A为24/25,正常人(A_)中Aa为2×1/25×24/25÷(1-1/625)=1/13),生下患甲病的后代的概率为1/13×1/4=1/52,不患甲病的概率为51/52,生下乙病后代的概率为1/4,不患乙病后的概率为3/4,因此生育的后代正常的概率为51/52×3/4=153/208,患病的概率为55/208,D正确。
故选D。
5.(2023·广东·广州市第二中学校联考模拟预测)亨廷顿舞蹈症(HD)是由于编码亨廷顿蛋白的基因(IT15基因)序列中的三个核苷酸(CAG)发生多次重复所致。某HD家系所有成员目前的表型如系谱图所示,各成员相关基因CAC重复序列经扩增后的电泳结果如图所示。下列叙述错误的是( )
A.根据图分析可知亨廷顿舞蹈症为常染色体显性遗传病
B.IT15基因中CAG重复次数越多,染色体重复片段就越多,个体也越容易发病
C.与正常基因相比,患者体内编码亨廷顿蛋白的基因中嘌呤的比例不变
D.与Ⅰ1相比,II1暂未患病,表明是否发病可能与年龄有关
5.B
【分析】基因突变
1、概念:DNA分子中发生碱基对的替换、增添和缺失,而引起的基因结构改变。基因突变若发生在配子中,将遵循遗传规律传递给后代;若发生在体细胞中则不能遗传;
2、 诱发因素可分为①物理因素(紫外线、X射线及其他辐射能损伤细胞内的DNA);②化学因素(亚硝酸、碱基类似物等能改变核酸的碱);③生物因素(某些病毒的遗传物质能影响宿主细胞的DNA);
3、发生时期:有丝分裂间期或减数第一次分裂期基因突变的特点是低频性、普遍性、少利多害性、随机性、不定向性。
【详解】A、从系谱图中看出父亲Ⅰ1得病,但有女儿Ⅱ2未得病,所以该病一定不是伴X染色体显性遗传病,也不是伴Y染色体遗传病,且由电泳条带可知,Ⅰ1含有两种条带,Ⅱ2只含有一种,因此两者相同的条带是正常的,据此可判断该病是显性遗传病且位于常染色体上,A正确;
B、基因中碱基对的增添、缺失和替换为基因突变,因此T15基因中CAG重复次数增加为基因突变,不属于染色体片段重复,B错误;
C、DNA分子是两条链组成,且遵循碱基互补配对原则,故DNA分子中嘌呤数等于嘧啶数,都为DNA中的1/2,故与正常基因相比,患者体内编码亨廷顿蛋白的基因中嘌呤的比例不变,C正确;
D、与Ⅰ1比较,Ⅱ1是暂未患病,所以推测该病会伴随年龄的增长呈渐进性发病,故是否发病可能与年龄有关,D正确。
故选B。
6.(2023·山东淄博·统考三模)某种单基因遗传病在甲、乙两个家庭中的遗传如下图。已知该致病基因有P1和P2两个突变位点,任一位点(包含二个位点)的突变都会导致原基因丧失功能成为致病基因。已知探针1可检测P1突变位点,探针2不能检测P1突变位点。下列说法正确的是( )
A.该病为伴X染色体隐性遗传病
B.甲、乙两个家庭致病基因的突变位点相同
C.8号个体一定为纯合子
D.3号和8号婚配,生出具有两个检测条带孩子的概率为1/2
6.D
【分析】人类遗传病分为单基因遗传病、多基因遗传病和染色体异常遗传病:(1)单基因遗传病包括常染色体显性遗传病(如并指)、常染色体隐性遗传病(如白化病)、伴X染色体隐性遗传病(如血友病、色盲)、伴X染色体显性遗传病(如抗维生素D佝偻病)。(2)多基因遗传病是由多对等位基因异常引起的,如青少年型糖尿病。(3)染色体异常遗传病包括染色体结构异常遗传病(如猫叫综合征)和染色体数目异常遗传病(如21三体综合征)。
【详解】A、分析图乙,5号和6号正常,而其女儿7号患病,说明该病是常染色体隐性遗传病,A错误;
B、分析题意可知,探针1可检测P1突变位点,探针2不能检测P1突变位点,则据图甲可知,4号个体患病,能被探针1检测,设其基因型是a1a1,再结合图乙可知,7号个体患病,但探针1所在位置没有条带,说明其不是P1位点突变,应是P2位点突变,则7号个体基因型是a2a2,甲、乙两个家庭致病基因的突变位点不同,B错误;
C、7号个体基因型是a2a2,则5号和6号基因型都是Aa2,8号正常,且探针2检测的是正常基因或致病基因a2,故8号基因型是AA或Aa2,不一定是杂合子,C错误;
D、8号正常,基因型是1/3AA或2/3Aa2,结合图甲可知3号个体基因型是Aa1,3号和8号婚配,子代中AA∶Aa1∶Aa2∶a1a2=1/3∶1/3∶1/6∶1/6,其中具有两个检测条带(Aa1、a1a2)孩子的概率为1/2,D正确。
故选D。
7.(2023·浙江杭州·浙江大学附属中学校考模拟预测)与果蝇眼色有关色素的合成受基因D控制,基因E使眼色呈紫色,基因e使眼色呈红色,不产生色素的个体眼色为白色。两个纯合亲本杂交,子代表现型及比例如图所示。下列叙述正确的是( )
A.亲本中红眼雌蝇的基因型为 eeXDXD
B.F2中果蝇的基因型有9种
C.F2中白眼果蝇的基因型有2种
D.F2中红眼果蝇随机交配,子代红眼:白眼=8:1
7.D
【分析】根据题意和图示分析可知:纯合亲本杂合F1子代紫眼全为雌蝇,而红眼全为雄蝇,可知与这两种颜色相关的基因E/e位于X染色体上,故亲本中白眼雄蝇的基因型为ddXEY,红眼雌蝇的基因型为DDXeXe。
【详解】A、根据纯合亲本杂合F1子代紫眼全为雌蝇,而红眼全为雄蝇,可知与这两种颜色相关的基因E/e位于X染色体上,故亲本中白眼雄蝇的基因型为ddXEY,红眼雌蝇的基因型为DDXeXe,A错误;
B、亲本中白眼雄蝇的基因型为ddXEY,红眼雌蝇的基因型为DDXeXe,F1为DdXEXe和DdXeY,按照分离定律来看,DD、Dd、dd三种,XEXe 、XeXe、XEY、XeY有四种,因此F2中果蝇的基因型=3×4=12种,B错误;
C、亲本中白眼雄蝇的基因型为ddXEY,红眼雌蝇的基因型为DDXeXe,F1为DdXEXe和DdXeY,则F2中白眼果蝇有ddXEXe 、ddXeXe、ddXEY、ddXeY共4种,C错误;
D、由F1可知F2中红眼果蝇中雌性为2/3DdXeXe、1/3DDXeXe,雄性为2/3DdXeY、1/3DDXeY,雌雄个体随机交配,可利用配子来求,因性染色体上基因随机交配后代全为XeXe和XeY,求后代颜色只需求与D/d相关的基因即可,红眼雌性减数分裂产生的卵细胞有两种情况:2/3D、1/3d;红眼雄性减数分裂产生的精子有两种情况:2/3D、1/3d,雌雄配子随机结合,后代有8/9D_、1/9dd,与性染色体上基因结合之后,即后代红眼:白眼=8:1,D正确。
故选D。
8.(2023·湖北襄阳·襄阳四中校考模拟预测)紫茉莉质体的遗传是典型的细胞质遗传的实例。紫茉莉的枝叶颜色由质体中的叶绿体和白色体决定,枝叶中既有绿色部分又有白色部分的则被称为花斑,花斑植株中通常同时存在绿色、白色和花斑枝条。若将绿色枝条所开花的花粉传给白色枝条所开花的柱头,所得子代植株枝叶均为白色。据此推测,下列说法错误的是( )
A.将白色枝条的花粉传给绿色枝条的柱头,子代枝叶均为绿色
B.将花斑枝条的花粉传给白色枝条的柱头,子代枝叶均为白色
C.将绿色枝条的花粉传给花斑枝条的柱头,子代枝叶均为花斑
D.将白色枝条的花粉传给花斑枝条的柱头,子代枝叶可能有绿色、花斑、白色
8.C
【分析】绿色、白色和花斑枝条的遗传现象属细胞质遗传,受细胞质基因控制。在细胞质遗传中,杂种后代只表现母本性状,不发生性状分离现象。
【详解】AB、在细胞质遗传中,杂种后代只表现母本性状,若母本为绿色枝条,卵细胞的细胞质中只有叶绿体,无论父本枝条何种颜色,杂交子代均为绿色;同理,若母本为白色枝条,杂交子代枝条均为白色,AB正确;
CD、若母本为花斑枝条,细胞质中含有叶绿体和白色体。在卵细胞的形成过程中,由于细胞器随机分配,形成的子细胞中可能只含叶绿体、只含白色体、既有叶绿体又有白色体,故杂交子代可能为绿色、白色、花斑色,C错误,D正确。
故选C。
9.(2023·河北衡水·河北衡水中学校考模拟预测)已知小麦的抗旱(A)对敏旱(a)为显性,高秆(B)对矮秆(b)为显性,这两对相对性状分别由一对等位基因控制。现用纯合抗旱高秆植株和纯合敏旱矮秆植株杂交,F1全为抗旱高秆植株,让F1进行测交,测交后代4种表现型及比例为抗旱高秆:抗旱矮秆:敏旱高秆:敏旱矮秆=42:8:8:42。以下说法正确的是( )
A.F1在减数分裂过程中没有发生同源染色体上非姐妹染色单体的交叉互换
B.F1在测交实验中产生了4种类型的配子,比例是42:8:8:42
C.控制这两对相对性状的基因均遵循基因的分离定律和自由组合定律
D.若让F1自交,其后代纯合子中,上述4种表现型的比例应为42:8:8:42
9.B
【分析】基因自由组合定律的实质:(1)位于非同源染色体上的非等位基因的分离或组合是互不干扰的。(2)在减数分裂过程中,同源染色体上的等位基因彼此分离的同时,非同源染色体上的非等位基因自由组合。如果要验证某些性状的遗传或某些基因的遗传是否符合基因的自由组合定律,可以选用具有两对等位基因的亲本进行杂交,再让子代进行自交(测交),若子二代的表现型及比例符合9:3:3:1或者其变式(或符合1:1:1:1或者其变式),则相关基因的遗传遵循基因的自由组合定律,否则不遵循。
【详解】A、不考虑交叉互换,若两对等位基因相对独立,F1会产生四种配子AB:Ab:aB:ab=1:1:1:1,则测交后代4种表现型及比例为抗旱高秆:抗旱矮秆:敏旱高秆:敏旱矮秆=1:1:1:1,与题意不符,若两对等位基因位于同一对同源染色体上,则F1会产生两种配子AB:ab=1:1,则测交后代2种表现型及比例为抗旱高秆:敏旱矮秆=1:1,也与题意不符,A错误;
B、测交子代的表现型及比例由待测个体产生的配子的表现型及比例决定,因此F1在测交实验中产生四种配子,比例为AB:Ab:aB:ab=42:8:8:42,B正确;
C、根据题中测交后代的比例推测,小麦的A/a和B/b基因位于同一对同源染色体上,且在减数分裂过程中发生了一定比例的交叉互换,因此控制这两对相对性状的基因不遵循自由组合定律,C错误;
D、F1产生四种配子,比例为AB:Ab:aB:ab=42:8:8:42,那么自交后代的纯合子中,上述4种表现型的比例应为AABB:AAbb:aaBB:aabb=42×42:8×8:8×8:42×42=441:16:16:441,D错误。
故选B。
10.(2023·湖南长沙·雅礼中学校考二模)某纯合正常翅果蝇群体中,因基因突变而产生了一只缺刻翅雌果蝇。为探究该缺刻翅的基因突变类型,将这只缺刻翅雌果蝇与纯合正常翅雄果蝇杂交,统计F1的表型及比例。下列叙述错误的是( )
A.若F1中雌、雄果蝇均为正常翅,则缺刻翅由常染色体上的隐性基因决定
B.若F1中雌性均为企常翅雄性均为缺刻翅,则缺刻翅为X染色体上的隐性基因决定
C.若F1中雌雄果蝇均为缺刻翅,则缺刻翅由常染色体或X染色体上的显性基因决定
D.若F1中雌雄果蝇中均为正常翅:缺刻翅=1:1,则缺刻翅由常染色体上的显性基因决定
10.D
【分析】基因分离定律的实质是:在杂合子的细胞中,位于一对同源染色体上的等位基因,具有一定的独立性;在减数分裂形成配子的过程中,等位基因随着同源染色体的分离而分离,分别进入两个配子中,独立地随配子遗传给后代。
【详解】A、若缺刻翅由常染色体上的隐性基因决定,用A、a表示相关基因,则该缺刻翅雌性的基因型为aa,与其杂交的纯合正常翅雄果蝇为AA,F1全为Aa,表现为正常翅,A正确;
B、若缺刻翅为X染色体上的隐性基因决定,则该缺刻翅雌性的基因型为X°X°,与其杂交的纯合正常翅雄果蝇为X^Y,F1中雌性均为正常翅(X^X°)、雄性均为缺刻翅(X°Y),B正确;
CD、若缺刻翅由显性基因决定,用A、a表示相关基因,则该缺刻翅雌性的基因型为① Aa(②AA、③X^X°或④X^X^),与其杂交的纯合正常翅雄果蝇为①②aa(或③④X°Y),则①和③的F1都为雌正常翅:雌缺刻翅:雄正常翅:雄缺刻翅=1:1:1:1,②和④的F1都为雌、雄果蝇均为缺刻翅,C正确、D 错误。
故选D。
11.(2023·重庆万州·统考模拟预测)两个家庭中出现的甲、乙两种单基因遗传病中有一种为伴性遗传病(不考虑XY同源区段),Ⅱ9患病情况未知。对相关个体的DNA酶切后再进行电泳,可以将不同类型的基因分离。现对部分个体进行检测,结果如下图。下列叙述错误( )
A.甲病为常染色体隐性遗传病,乙病为伴X染色体显性遗传病
B.若对Ⅰ2的DNA进行酶切和电泳,结果和I4的相同
C.若Ⅱ6与Ⅱ7婚配,后代同时患两种遗传病的概率为1/12
D.若对Ⅱ9的DNA进行酶切和电泳,可得到3种条带
11.D
【分析】一号家庭中父母不患甲病,生出患甲病的儿子,因此甲病为隐性遗传,
一号家庭父母均患乙病,生出不患乙病的儿子,因此乙病为显性遗传。
I3不患乙病、I4患乙病,因此两者的乙病基因不同,对应电泳的类型4、3,因此类型1、2对应的是甲病的基因,I4为男性且为甲病杂合子,所以甲病基因只能位于常染色体,所以乙病基因位于X染色体。
综上可知,甲病为常染色体隐性遗传病,乙病为伴X染色体显性遗传病。
【详解】A、一号家庭中父母不患甲病,生出患甲病的儿子,因此甲病为隐性遗传,一号家庭父母均患乙病,生出不患乙病的儿子,因此乙病为显性遗传。I3不患乙病、I4患乙病,因此两者的乙病基因不同,对应电泳的类型4、3,因此类型1、2对应的是甲病的基因,I4为男性且为杂合子,所以甲病基因只能位于常染色体,所以乙病基因位于X染色体。综上可知,甲病为常染色体隐性遗传病,乙病为伴X染色体显性遗传病,A正确;
B、若用A/a表示甲病基因,B/b表示乙病基因。I3不患乙病、I4患乙病,因此两者的乙病基因不同,对应电泳的类型4为b、3为B。根据其子女患病情况可知,I2基因型为AaXBY,因此电泳结果为1、2、3与I4的相同,B正确;
C、Ⅱ6基因型为1/3AA、2/3Aa,1/2XBXB、1/2XBXb,Ⅱ7基因型为1/3AA、2/3Aa,XbY,因此后代患甲病的概率为2/3Aa×2/3Aa×1/4=1/9,患乙病的概率为1-(1/2XBXb×1/2)=3/4,后代同时患两种遗传病的概率为1/9×3/4=1/12,C正确;
D、由于I3基因型为AaXbXb,I4基因型为AaXBY,Ⅱ9患病情况未知,可能为(AA或Aa或aa)XBXb,进行酶切和电泳,可得到3种或4种条带,D错误。
故选D。
二、多选题
12.(2023·江苏扬州·江苏省高邮中学校考模拟预测)某二倍体植物白麦瓶草的性别是由如图所示的一对同源染色体决定,已知雌性特异性基因诱导雌株形成,雌性抑制基因可抑制雌性特异性基因的表达。下列说法中正确的是( )
A.同时含有a染色体和b染色体的白麦瓶草的性别为雄株
B.该植株染色体结构变异可能会产生功能正常的两性花
C.白麦瓶草群体中,会有部分植株的根尖细胞中有a、b染色体的联会
D.白麦瓶草群体中,有部分植株不含有雄性可育基因
12.ABD
【分析】联会是指同源染色体两两配对(两两并排在一起),一对同源染色体联会形成的复合体中含有4条染色单体,故称作四分体,四分体的非姐妹染色体单体之间可以发生(交叉)互换。同源染色体概念:形态、大小一般相同,一条来自父方,一条来自母方,在减数分裂过程中进行联会的染色体叫做同源染色体。
【详解】A、b染色体上的雌性抑制基因可抑制雌性特异性基因的表达,b染色体上的雄性活化基因使其表现为雄株,同时含有a染色体和b染色体的白麦瓶草的性别为雄株 ,A正确;
B、该植株染色体结构变异,如b染色体上的雌性抑制基因缺失,可能会产生功能正常的两性花 ,B正确;
C、白麦瓶草群体中,根尖细胞中染色体不联会,不出现a、b染色体的联会 ,C错误;
D、图中a染色体是X染色体,b染色体是Y染色体,XX的白麦瓶草不含有雄性可育基因 ,D正确。
故选ABD。
13.(2023·河北沧州·沧县中学校考模拟预测)果蝇的灰身与黑身由等位基因A/a控制,长翅与残翅由等位基因B/b控制。现有2只雌雄果蝇杂交,F1表型及比例为灰身长翅雌果蝇:灰身长翅雄果蝇:灰身残翅雄果蝇:黑身长翅雌果蝇:黑身长翅雄果蝇:黑身残翅雄果蝇=4:2:2:2:1:1。不考虑X、Y染色体的同源区段。下列相关叙述正确的是( )
A.该亲本雄果蝇表现为灰身长翅,该亲本雌果蝇能产生四种配子
B.F1黑身长翅果蝇中纯合子占2/3,灰身长翅果蝇中纯合子占2/9
C.若验证灰身长翅雌果蝇的基因型,可让其与黑身残翅雄果蝇交配
D.若F1黑身长翅雌果蝇与灰身残翅雄果蝇杂交,则子代中黑身残翅雌果蝇占1/16
13.ACD
【分析】根据题干信息分析,后代灰身与黑身的比例在雌雄性中都为2:1,没有性别的差异,说明灰身对黑身为显性性状,为常染色体遗传;后代雌性全部为长翅,雄性中长翅:残翅=1:1,表现为与性别相关联,说明长翅对残翅为显性性状,且该性状为伴X遗传。
【详解】A、根据题干信息分析,后代灰身与黑身的比例在雌雄性中都为2:1,没有性别的差异,说明灰身对黑身为显性性状,为常染色体遗传,且显性纯合致死,亲本相关基因型为都为Aa;后代雌性全部为长翅,雄性中长翅:残翅=1:1,表现为与性别相关联,说明长翅对残翅为显性性状,且该性状为伴X遗传,亲本相关基因型为XBXb、XBY,因此,关于两对性状,亲本的基因型为AaXBXb、AaXBY,都表现为灰身长翅且都产生四种配子,A正确;
B、F1黑身长翅(基因型为aaXBXB、aaXBXb、aaXBY)中纯合子占2/3;由于灰身纯合致死,因此子代灰身长翅全部为杂合子,B错误;
C、灰身、长翅都是显性性状,若要验证灰身长翅雌果蝇的基因型,可让其与黑身残翅雄果蝇(基因型为aaXbY)交配,C正确;
D、若该F1黑身长翅雌果蝇(基因型为aaXBXb、aaXBXB)与灰身残翅雄果蝇(基因型为AaXbY)交配,应用拆分法:aa × Aa=1/2aa(黑身),1/2XBXb × XbY=1/8XbXb(残翅雌),所以子代中黑身残翅雌果蝇占1/2×1/8=1/16,D正确。
故选ACD。
14.(2023·山东济宁·统考三模)神经性耳聋和腓骨肌萎缩症是分别由B/b和D/d基因控制的两种单基因遗传病,图1为国外某家系遗传系谱图,死亡个体性状未知,IV21不携带上述致病基因。科研人员对Ⅲ9~Ⅲ13个体的腓骨肌萎缩症相关基因扩增后经酶切电泳结果如图2所示。下列叙述正确的是( )
A.Ⅱ5与Ⅲ13的基因型都是DdXBXb
B.IV16的致病基因来自于Ⅱ5
C.Ⅲ10产生的次级卵母细胞可能含有4个致病基因
D.若V22与V23婚配,则所生男孩患病的概率为9/16
14.CD
【分析】系谱图分析:Ⅲ9和Ⅲ10不患神经性耳聋,而生下一个患该病女孩Ⅳ16,说明神经性耳聋为常染色体隐性遗传病;Ⅳ20和Ⅳ21生下一患腓骨肌萎缩症女孩,而且Ⅳ21不携带致病基因,说明腓骨肌萎缩症为显性遗传病;再通过图2电泳结果比较Ⅲ10和Ⅲ12,可知男女患者致病基因型不同,说明该致病基因应在X染色体上,所以腓骨肌萎缩症为伴X染色体显性遗传病。
【详解】A、腓骨肌萎缩症为伴X染色体显性遗传病,Ⅱ5和Ⅱ6生出正常女孩,说明二者关腓骨肌萎缩症的基因型是XDXd、XdY,Ⅲ13为患该病的女孩,其关于该病的基因型一定为XDXd,对于神经性耳聋来说,Ⅲ9和Ⅲ10表现正常,生出了患该病的女儿,因此二者关于神经性耳聋的基因型均为Bb,即Ⅲ10基因型为BbXDXd,但据此不能判断Ⅱ5与Ⅲ13关于神经性耳聋的基因型,A错误;
B、IV16患神经性耳聋,其致病基因来自Ⅲ9和Ⅲ10,而Ⅲ10关于神经性耳聋的致病基因可能来自致病基因来自Ⅱ5或Ⅱ6,B错误;
C、由A项可知,Ⅲ10基因型为BbXDXd,其产生的次级卵母细胞的基因型可能为BBXDXD、bbXdXd、BBXdXd或BBXdXd,可见其产生的次级卵母细胞中可能含有四个致病基因,C正确;
D、由图可知,Ⅴ22的基因型为BbXdY,IV21不携带上述致病基因,即其基因型为BBXdXd,则Ⅴ23的基因型为1/2BBXDXd、1/2BbXDXd,V22与V23婚配,生出的孩子患神经性耳聋的概率为1/2×1/4=1/8,患腓骨肌萎缩症的概率为1/2,则所生男孩患病的概,1/2×7/8+1/2×1/8+1/2×1/8=9/16,D正确。
故选CD。
三、综合题
15.(2023·安徽芜湖·安徽师范大学附属中学校考模拟预测)果蝇是遗传学研究中的模式生物,摩尔根等科学家都利用果蝇进行了相关实验。请回答下列遗传学问题。
(1)果蝇具有易饲养、繁殖快等特点,常用于遗传学研究。摩尔根等人运用假说—演绎法通过果蝇杂交实验证明了__________。
(2)已知果蝇的灰身和黑身是一对相对性状,灰身对黑身为显性(用B和b表示),其中某纯种灰身雄果蝇经辐照处理后从中筛选出果蝇甲,甲产生的各配子活性相同无致死,且基因均能正常表达,请根据下图信息回答:
①辐照处理使果蝇甲发生的变异类型是__________,其减数分裂能产生基因型为Y、XB、__________、__________四种配子。
②筛选2可不用光学显微镜就能选出“含异常染色体的个体”,因为只有表现型为__________果蝇染色体形态正常,其余表现型均含异常染色体。
15.(1)基因位于染色体上
(2)染色体结构变异(或染色体易位) BXB BY 灰身雄
【分析】1、摩尔根等人通过果蝇眼色的杂交实验证明了萨顿的假说(基因在染色体上)是正确的。
2、由题图信息可知,经60C照射后,果蝇甲的一条常染色体上的B基因所在的片段移到了X染色体上,说明发生了染色体结构变异中的易位。
【详解】(1)摩尔根等人运用假说—演绎法,通过果蝇眼色的杂交实验,证明了基因在染色体上。
(2)①经60C照射后,果蝇甲的一条常染色体上的B基因所在的片段移到了X染色体上,此变异类型属于染色体结构变异中的易位;已知果蝇甲产生的各种配子活性相同无致死,且基因均能正常表达,由图可知,果蝇甲的基因型为BXBY,因此果蝇甲经减数分裂产生的四种配子的基因型分别为BXB、XB、BY、Y。
②果蝇甲产生四种比值相等的配子,这些配子的基因型分别为BXB、XB、BY、Y。正常黑身雌果蝇乙含有一对黑身基因(bb)和两条正常的X染色体,该雌果蝇乙经减数分裂产生一种配子,即bX,果蝇甲与乙杂交所得的F1中,仅表现型为灰身雄果蝇(BbXY)的个体染色体形态正常,其余均为含有异常染色体的个体(BbXBX、bXBX和bXY),因此筛选2可不用光学显微镜观察,而是通过观察后代的表现型就能选出“含异常染色体的个体”。
16.(2023·黑龙江牡丹江·模拟预测)果蝇是XY 型性别决定的生物。果蝇腿部有斑纹和无斑纹是一对相对性状,由等位基因A/a控制。一群繁殖多代的野生型果蝇(有斑纹)种群中偶尔出现了一只无斑纹雄果蝇。为探究斑纹的显隐性及基因A/a在染色体上的位置,研究人员进行了如下杂交实验。请回答:
(1)为确定基因A/a是位于常染色体上还是位于性染色体上,最简单的方法是观察F₂无斑纹果蝇的性别,若____________________,则说明基因A/a位于性染色体上。
(2)果蝇的性染色体如下图所示。若基因A/a位于性染色体上,根据杂交实验结果分析,基因A/a可能位于__________。
(3)摩尔根和他的学生们经过十多年的努力,发明了测定基因位于染色体上的相对位置的方法,并绘制出果蝇多种基因在染色体上的相对位置图(如下图所示),该图说明了基因在染色体上呈__________排列。图中朱红眼与深红眼两个基因__________ (填“是”或“不是”)等位基因。
(4)某小岛上果蝇的翅膀有长翅、残翅两种。为探究果蝇翅型的遗传规律,生物兴趣小组用纯种果蝇进行杂交实验,实验结果如下:
为了解释此结果,作出如下假设:
假设一:由两对基因共同控制(A、a,B、b),并且遵循自由组合定律。
假设二:由一对基因(A、a)控制,但含a的雄配子部分不育。
为验证上述假设,该小组设计了如下的杂交实验,请补充完整并回答问题。
实验中,用10个培养瓶进行培养的目的是⑤__________,在子代孵化出幼虫后,去除亲本果蝇的目的是⑥__________。
16.(1)均为雄性
(2)X染色体的非同源区段 (Ⅱ2) 或同源区段 (Ⅰ)
(3)线性 不是
(4)残翅 后代性状及比例 3:1 7:1 获得更多的后代,使统计结果更接近于理论值 防止亲本与后代杂交,导致实验结果不准确
【分析】1、基因分离定律的实质:在杂合子的细胞中,位于一对同源染色体上的等位基因,具有一定的独立性;生物体在进行减数分裂形成配子时,等位基因会随着同源染色体的分开而分离,分别进入到两个配子中,独立地随配子遗传给后代。
2、基因自由组合定律的实质是:位于非同源染色体上的非等位基因的分离或自由组合是互不干扰的;在减数分裂过程中,同源染色体上的等位基因彼此分离的同时,非同源染色体上的非等位基因自由组合。
【详解】(1)亲本有斑纹个体与无斑纹个体杂交后代F1表现为均为有斑纹,说明有斑纹对无斑纹为显性,让F1雌雄均为有斑纹的果蝇杂交,所得F2出现了性状分离,且有斑纹∶无斑纹=3∶1,说明有斑纹是显性性状,无斑纹是隐性性状。如果基因A/a是位于常染色体上,则F2雌雄果蝇中均为有斑纹∶无斑纹=3∶1,性状与性别没有关联;如果基因A/a是位于性染色体上,若F1雌雄有斑纹果蝇的基因型分别为XAXa、XAY,所得F2果蝇基因型为XAXA、XAXa、XAY、XaY,即无斑纹果蝇均为雄果蝇。
(2)非同源区段(Ⅱ1)是雄果蝇Y染色体特有的区段,若基因A/a位于该区段,则性状的遗传只在雄果蝇中出现,不符合杂交实验结果,故推测基因A/a不可能位于图中的非同源区段(Ⅱ1),若基因A/a位于性染色体上,有可能位于同源区段(Ⅰ)或非同源区段(Ⅱ2),即亲本的相关基因型为XAXA和XaY或XAXA和XaYa。
(3)摩尔根和他的学生们经过十多年的努力,发明了测定基因位于染色体上的相对位置的方法,并绘制出果蝇多种基因在染色体上的相对位置图(如下图所示),该图说明了基因在染色体上呈线性排列。图中朱红眼与深红眼两个基因位于一条染色体的不同位置上,因此,二者不属于等位基因。
(4)亲本长翅和残翅杂交,后代全为长翅,说明长翅对残翅为显性,F1自由交配获得的F2中长翅∶残翅 = 15∶1,为9∶3∶3∶1的变式,因此可确定控制长翅和残翅性状的基因为两对等位基因(A、a和B、b),也可能是由一对基因(A、a)控制,但含a的雄配子部分不育。为验证上述结论,该小组设计了如下的杂交实验,即选取F1长翅果蝇作父本,选取未交配过的残翅果蝇作母本进行杂交,通过观察后代的性状表现及比例进而得出相应的结论,若该性状由两对等位基因控制,则子代果蝇的表现型比例为长翅∶残翅=3∶1;若为含a的雄配子部分不育,这里假设F1产生的含a基因的雄配子的比例为x,则F1个体自由交配产生的残翅比例可表示为1/2×x=1/16,则x=1/8,说明含a的雄配子有6/7表现不育,则该实验结果中长翅∶残翅=7∶1。本实验中,用10个培养瓶进行培养的目的是获得更多的后代,使统计结果更接近于理论值,从而使实验结论更具有说服力,在子代孵化出幼虫后,去除亲本果蝇是为了避免亲本与后代杂交,导致对实验结果造成干扰。
17.(2023·黑龙江大庆·大庆中学校考模拟预测)果蝇的亮红眼和朱红眼两种表型分别由两种单基因隐性突变形成,眼色表现为亮红眼或朱红眼的个体均被称为突变型。为探究两种基因是位于常染色体还是X染色体,以纯合亮红眼雄(♂)果蝇和纯合朱红眼雌(♀)果蝇为亲本进行杂交,控制亮红眼和朱红眼的基因分别用a、b表示。杂交结果如下表所示(不考虑基因突变、染色体互换及染色体变异):
(1)美国生物学家摩尔根用果蝇进行实验,通过______(填科学方法)证明了基因位于染色体上。
(2)根据表格中子一代的性状表现可初步判断基因a、b中至少有一个基因位于X染色体上,判断的依据是__________________。根据子二代的性状表现进一步分析,可推断a、b不能都位于X染色体上,原因是________________________。
(3)进一步分析可以得出结论:基因a、b分别位于______染色体上。 SKIPIF 1 < 0 中突变型的基因型有______种,其中纯合子的比例为______。
(4)设上述杂交实验为正交,可通过选择____________作为亲本进行反交实验来验证(3)中得出的结论。请预期实验结果:_____________。
17.(1)假说—演绎法
(2) SKIPIF 1 < 0 雌雄性状表现不同(或 SKIPIF 1 < 0 性状表现与性别相关联) 若基因a、b均位于X染色体上, SKIPIF 1 < 0 表现应为野生型雌性∶突变型雌性∶突变型雄性=1∶1∶2,与已知实验结果不符
(3)常染色体、X 8 1/2
(4)纯合亮红眼雌果蝇和纯合朱红眼雄果蝇 (子一代全为野生型,)子二代中野生型雄蝇∶野生型雌蝇∶突变型雄蝇∶突变型雌蝇=3∶6∶5∶2
【分析】基因分离定律和自由组合定律的实质:进行有性生殖的生物在进行减数分裂产生配子的过程中,位于同源染色体的等位基因随同源染色体分离而分离,分别进入不同的配子中,随配子独立遗传给后代,同时位于非同源染色体的非等位基因进行自由组合;位于性染色体上的基因控制的性状的遗传,总是与性别相关联,叫伴性遗传,伴性遗传也遵循分离定律,是分离定律的特殊形式。
【详解】(1)摩尔根利用果蝇做杂交实验采用假说-演绎法证明了基因位于染色体上。
(2)表格中子一代的表型为,野生型全为雌性、突变型全为雄性,即F1雌雄性状表现不同(或F1性状表现与性别相关联),说明基因a、b中至少有一个基因位于X染色体上。F2的雄果蝇中出现了野生型,假设a、b均在X染色体上,那么亲本纯合亮红眼雄为XaBY,纯合朱红眼为XAbXAb,后代雄性为XAbY,雌性为XAbXaB,F1杂交,子二代中雄性XAbY、XaBY应均为突变型,与实验结果不符,说明a、b不能都位于X染色体上。
(3)假设a在X染色体上,b在常染色体上,则亲本BBXaY×bbXAXA,F1中应全为野生型,与结果不符,因此a在常染色体上,b在X染色体上,则亲本aaXBY×AAXbXb,F1基因型AaXbY、AaXBXb,F2中突变型的基因型有:1/16AAXbY、1/8AaXbY、1/16aaXbY、1/8AaXbXb、1/16AAXbXb、1/16aaXbXb、1/16aaXBXb、1/16aaXBY,一共8种,其中纯合子概率为1/2。
(4)设上述杂交实验为正交,可通过选择亮红眼雌果蝇和朱红眼雄果蝇作为亲本进行反交实验来验证(3)中得出的结论。预期实验结果:F1中果蝇全为野生型,F2中朱红眼只在雄性中出现,亮红眼在雌雄中均有出现。即亲本:aaXBXB×AAXbY,F1代AaXBXb、AaXBY,全为野生,子二代中野生型雄蝇(3A_XBY)∶野生型雌蝇(3A_XBXB、3A_XBXb)∶突变型雄蝇(1aaXBY、1aaXbY、3A_XbY))∶突变型雌蝇(1aaXBXB、1aaXBXb)=3∶6∶5∶2。
18.(2023·湖北·模拟预测)有一种鱼鳞病(由基因E、e控制)是由微粒体类固醇、硫酸胆固醇和硫酸类固醇合成障碍引起的。某家庭成员色觉均正常,部分个体患有鱼鳞病,遗传系谱如图1。基因检测时发现Ⅱ6不携带致病基因,Ⅲ8携带色盲基因(b)。图2曲线表示各类遗传病在人体不同发育阶段发病风险。请回答下列问题:
(1)据图1分析,鱼鳞病遗传方式为____________,其遗传时遵循______________规律。Ⅱ4与Ⅱ5基因型相同概率为______________。
(2)Ⅲ7基因型是______________,若Ⅲ7与某一患鱼鳞病但色觉正常男性婚配(不考虑突变或交叉互换),后代不患病概率为______________。
(3)Ⅲ8与一正常男性婚配并生有一色盲男孩。男孩长大后发现无生育能力,经检查其患有克莱费尔特症(性染色体组成为XXY)。请运用有关知识解释患病原因:_________(填“父亲”或“母亲”)原始生殖细胞在__________时期发生异常,形成了基因型为________的配子。
18.(1)伴X染色体隐性 基因分离 100%
(2) XBEXBe或XBEXbE 5/8
(3)母亲 减数第二次分裂后 XbXb
【分析】自由组合定律的实质是:位于非同源染色体上的非等位基因的分离或组合是互不干扰的;在减数分裂形成配子的过程中,同源染色体上的等位基因彼此分离的同时,非同源染色体上的非等位基因自由组合。
【详解】(1)由图可知,5号和6号都正常,但是生出了患鱼鳞病的9号,且6号个体不携带鱼鳞病的致病基因,说明鱼鳞病的遗传方式是伴X染色体隐性遗传。鱼鳞病为单基因遗传病,遗传时遵循基因的分离定律。Ⅱ5的基因型是XEXe,Ⅱ4的基因型也是XEXe,由此可见,两者基因型相同的概率为100%。
(2)Ⅲ8携带色盲基因(b),则Ⅱ5的基因型是XbEXBe,Ⅱ6的基因型是XBEY,则Ⅲ7基因型是1/2XBEXBe或1/2XBEXbE。某一患鱼鳞病但色觉正常男性基因型为XBeY,两者婚配,后代不患病概率为1/2×1/2+1/2×1/2+1/2×1/4=5/8。
(3)Ⅲ8为色盲基因携带者,基因型为XBXb,与正常男性XBY婚配,后代生出了XbXbY的色盲男孩,该色盲男孩是XbXb的卵细胞和Y的精子结合而成,因此由XBXb的卵原细胞产生XbXb的卵细胞可知,母亲原始生殖细胞在减数第二次分裂后时期发生异常,形成了基因型为XbXb的配子。
19.(2023·辽宁沈阳·沈阳二中校考模拟预测)关于果蝇的翅形与眼形,研究人员进行了相关实验。回答下列问题。
(1)果蝇的长翅与残翅、圆眼与棒眼是两对相对性状,分别由等位基因B/b、D/d控制。研究人员利用纯合残翅圆眼雄果蝇(甲)与两只雌果蝇(乙、丙)交配,结果如下表所示。
①第2组实验中亲本圆眼果蝇杂交,子代中既有圆眼又有棒眼。该现象在遗传学上称为______。
②控制果蝇眼形的基因位于______染色体上,乙果蝇的基因型是______。第2组实验F1中的长翅圆眼雌雄果蝇杂交,子代的长翅圆眼雌果蝇中,杂合子所占的比例为______。
(2)果蝇的红眼和白眼是一对相对性状,红眼对白眼是显性,基因只位于X染色体上。摩尔根弟子布里吉斯通过果蝇杂交实验发现了一些奇怪现象,具体实验过程如下图所示。
①已知果蝇受精卵中性染色体组成与发育情况如下表所示:
研究发现,F1“初级例外”出现的原因是发生了染色体数目的变异。据图推测“初级例外”中的红眼♂个体基因型是______。“初级例外”果蝇的出现是因为亲本雌果蝇在减数分裂过程中X染色体不分离,从而产生含有______或不含______的卵细胞,这些卵细胞与亲本雄果蝇正常减数分裂得到的精子受精后就形成了“初级例外”果蝇。
②布里吉斯推测“初级例外”中白眼♀在减数分裂时两条X染色体联会概率高于XY染色体联会,且联会的两条染色体分别移向细胞两极,另一条染色体随机分配。假设白眼雌性形成配子时XX染色体联会概率是88%,则F1中白眼雌性产生的卵细胞基因型及比例是______。
19.(1)性状分离 X bbXdXd 3/4
(2) XA(或XA 0) XaXa X染色体 XaXa:Y:Xa:XaY=3:3:47:47
【分析】1、先分析长翅与残翅,组合1亲本甲是残翅,乙是残翅,结果F1全是残翅,组合2亲本甲是残翅,丙是长翅,结果F1雌中残翅:长翅=1:1,雄中残翅:长翅=1:1,雌雄表型一样,说明控制长翅与残翅的基因B/b位于常染色体上,由于甲是纯合子,推测残翅为隐性,则甲的基因型是bb,乙的基因型是bb,丙是Bb。再看圆眼与棒眼,组合1亲本甲是圆眼雄,乙是棒眼雌,结果F1圆眼雌:棒眼雄=1:1,组合2亲本甲是圆眼雄,丙是圆眼雌,结果F1雌中全为圆眼,雄中圆眼:棒眼=1:1,雌雄表型不一样,推测控制圆眼和棒眼的基因位于X染色体上,且圆眼为显性,棒眼为隐性。则组合1亲本甲是XDY,乙是XdXd,组合2亲本甲是XDY,丙是XDXd。
2、结合图表分析得知F1例外情况中红眼雄不育基因型为X0,白眼雌基因型可能为XaXa或XaXaY,又根据题干信息“初级例外果蝇的出现是因为亲本雌果蝇在减数分裂过程中X染色体不分离”得知,F1白眼雌基因型应为XaXaY。
【详解】(1)①第2组实验中亲本圆眼果蝇杂交,子代中既有圆眼又有棒眼,该现象在遗传学上称为性状分离。
②组合2亲本甲是圆眼雄,丙是圆眼雌,结果F1雌中全为圆眼,雄中圆眼:棒眼=1:1,雌雄表型不一样,推测控制圆眼和棒眼的基因位于X染色体上,所以控制果蝇眼形的基因位于X染色体上;组合1亲本甲是残翅,乙是残翅,结果F1全是残翅,组合2亲本甲是残翅,丙是长翅,结果F1雌中残翅:长翅=1:1,雄中残翅:长翅=1:1,雌雄表型一样,说明控制长翅与残翅的基因B/b位于常染色体上,由于甲是纯合子,推测残翅为隐性,则甲的基因型是bb,乙的基因型是bb,控制圆眼和棒眼的基因位于X染色体上,且圆眼为显性,棒眼为隐性,则组合1亲本甲是XDY,乙是XdXd,所以乙果蝇的基因型是bbXdXd。第2组实验F1中的长翅圆眼雌雄果蝇(长翅Bb,圆眼雌1XDXD、1XDXd,圆眼雄XDY)杂交,子代的长翅圆眼雌果蝇(长翅1/3BB,2/3Bb,圆眼雌果蝇3/4XDXD,1/4XDXd)中,杂合子所占的比例为1/3×1/4+2/3×3/4+2/3×1/4=3/4。
(2)①“初级例外”中的红眼♂个体为不育,所以基因型是XA0。“初级例外”果蝇的出现是因为亲本雌果蝇在减数分裂过程中X染色体不分离,导致两条X染色体进入同一次级卵母细胞或极体,从而产生含有XaXa或不含X染色体的卵细胞。
②由题目分析得知F1白眼雌基因型应为XaXaY,白眼雌性形成配子时XX染色体联会概率是88%,则 F1中白眼雌性XaXaY形成配子时XY染色体联会概率是12%;当XX染色体联会时,会产生Xa和XaY两种卵细胞,比例为1:1,各占44%,当XY染色体联会时,会产生Xa、XaY、XaXa和Y四种卵细胞,比例为1:1:1:1,各占3%,因此F1中白眼雌性总共形成Xa、XaY、XaXa和Y四种卵细胞,比例为XaXa:Y:Xa:XaY=3:3:47:47。
20.(2023·山东·山东师范大学附中校考模拟预测)虎的性别决定方式为XY型,野生型虎毛色为黄色底黑条纹(黄虎),此外还有白虎、金虎和雪虎等毛色变异,科研人员对虎毛色形成机理进行研究。
(1)若白虎是由黄虎的单基因突变引起的,据图1所示家系分析白色性状的遗传方式,可以排除的是________________________(不考虑XY同源区段)。选择子代3、4黄虎相互交配,能否根据后代的性状表现判断遗传方式?_______(填“能”或“不能”)
(2)虎的毛发分为底色毛发和条纹毛发两种,毛发颜色由毛囊中的黑色素细胞分泌的真黑色素和褐黑色素决定。褐黑色素使毛发呈现黄色,真黑色素使毛发呈现黑色。几种虎的毛发颜色如图2。常染色体上S基因编码的S蛋白是某条褐黑色素和真黑色素合成途径的必要蛋白,E基因表达产物激活真黑色素的合成,是真黑色素合成的另一条途径。白虎和几乎纯黄的金虎的毛色性状均为单基因隐性突变。
①测序发现,白虎的S基因突变导致其功能丧失。从基因表达的角度分析,白虎性状出现的原因是:底色毛发中_______________,条纹毛发中__________________。
②DP细胞分泌的A蛋白作用于黑色素细胞,促进真黑色素转化成褐黑色素。金虎的DP细胞中C基因突变导致C蛋白功能丧失,研究发现C蛋白不影响A基因的表达,只降解胞外A蛋白。为验证上述结论,研究者将相关基因导入敲除_______基因的受体细胞,导入基因和部分电泳结果如图所示。请在答题卡的相应位置补充出应有的电泳条带______。
20.(1)伴Y染色体遗传、伴X染色体显性遗传 能
(2) E基因不能表达,S基因突变,无法表达出正常的S蛋白,真黑色素与褐黑色素均无法合成,呈现白色 E基因正常表达,从而激活真黑色素的合成,呈现黑色 C和A
【分析】1、系谱图中遗传方式的判断方法:若父病子全病,且患者只有男性,则是伴Y遗传。排除了伴Y遗传,再判断致病基因的显隐性,“无中生有”(父母没该病,孩子患了该病)为隐性,隐性就看女患者,若其父亲和儿子皆病,则可能是伴X隐性遗传,若其父亲或儿子无病,则一定是常染色体隐性遗传;“有中生无”(父母都有该病,孩子没有该病)为显性,显性就看男患者,其母亲和女儿皆病,可能是伴X显性遗传病,若其母亲或女儿无病,一定为常染色体显性遗传病。推断可能性时,若连续遗传,可能是显性遗传病。看遗传方式,假设患者男女比例相当,可能是常染色体遗传,假设患者男多于女或女多于男,可能是伴性遗传。
2、电泳法利用了待分离样品中各种分子带电性质的差异以及分子大小、形状的不同,使带电分子产生不同的迁移速度,从而实现各种分子的分离。
【详解】(1)白虎是由黄虎的单基因突变引起的,即黄虎和白虎是受一对等位基因控制的单基因遗传。若遗传方式是伴Y染色体遗传,则只会在雄性个体中呈现相应性状,图1表示白色性状既出现在雄性虎中,又出现在雌性虎中,所以可以排除伴Y染色体遗传;若遗传方式是伴X染色体显性遗传,则I1雄性白虎的后代中,雌性都会获得父方的X染色体,从而表现白色性状,但是子代II3、II7都是雌性黄虎,所以白色性状不会是伴X染色体显性遗传。白色性状的遗传方式不是伴Y染色体遗传或伴X染色体显性遗传,可能是伴X染色体隐性遗传,或是常染色体隐性遗传,或常染色体显性遗传;若以A,a表示控制白虎和黄虎的等位基因,假设白色性状的遗传方式是伴X染色体隐性遗传,则I1,I2的基因型分别是XaY,XAXa;II3,II4的基因型分别是XAXa,XAY;II3与II4相互交配,后代中,雌性全为黄虎,雄性中出现黄虎和白虎的概率一样。假设白色性状的遗传方式是常染色体隐性遗传,则I1,I2的基因型分别是aa,Aa;II3,II4的基因型都是Aa;II3与II4相互交配,后代中,出现黄虎的概率更大( SKIPIF 1 < 0 ),而且雌性与雄性出现黄虎的概率一样。假设白色性状的遗传方式是常染色体显性遗传,则I1,I2的基因型分别是Aa,aa;II3,II4的基因型都是Aa;II3与II4相互交配,后代中,出现白虎的概率更大( SKIPIF 1 < 0 ),而且雌性与雄性出现白虎的概率一样。所以,选择子代3、4黄虎相互交配,能根据后代的性状表现判断遗传方式。
(2)①常染色体上S基因编码的S蛋白是某条褐黑色素和真黑色素合成途径的必要蛋白,E基因表达产物激活真黑色素的合成,是真黑色素合成的另一条途径;褐黑色素使毛发呈现黄色,真黑色素使毛发呈现黑色;图2显示白虎的底色毛发中,黄色和黑色都没有表现出来,从而呈现白色,条纹毛发呈现黑色;所以,白虎性状出现的原因是:底色毛发中白虎的E基因不能表达,S基因突变,无法表达出正常的S蛋白,真黑色素与褐黑色素均无法合成,呈现白色;条纹毛发中E基因正常表达,从而激活真黑色素的合成,呈现黑色。
②分析部分电泳结果图可知,研究者要研究A基因、C基因和A基因、突变的C基因和A基因所表达的相关蛋白质,为了排除受体细胞本来存在的C基因和A基因的干扰,需要将相关基因导入敲除C基因和A基因的受体细胞。有相关的基因就可能表达出相应的蛋白。所以在电泳结果的图中,转入A基因的第1组的受体细胞和受体细胞培养液的上清液中都存在A基因表达的A蛋白;转入C基因和A基因的第2组的受体细胞中会存在C蛋白和A蛋白,因为C蛋白会降解胞外A蛋白,所以在受体细胞培养液的上清液中只存在C蛋白;部分电泳结果图已经显示转入突变的C基因和A基因的第3组的受体细胞中含C蛋白和A蛋白,但是C基因突变导致C蛋白功能丧失,第3组中的C蛋白不能降解胞外A蛋白,所以第3组的受体细胞培养液的上清液中既存在C蛋白,又存在A蛋白;补充出应有的电泳条带如下图所示:
亲本
F₁
F₂
野生型雌果蝇×无斑纹雄果蝇
雌雄均为有斑纹
有斑纹:无斑纹=3:1
亲本
F₁
F₂
长翅×残翅
全为长翅
长翅:残翅=15:1
实验步骤
具体操作
亲本的选择
选取F₁长翅果蝇作父本,选取未交配过的①__________果蝇作母本。
亲本的接种
取10个装有培养基的培养瓶,每个培养瓶中接种3~5对果蝇。
培养子代
实验开始7天后,培养基中的卵孵化出幼虫后,去除亲本果蝇。
观察统计②_
待成蝇后,麻醉,观察并统计。
结果分析
如果长翅:残翅=③__________,假设一成立;如果长翅:残翅=④__________,假设二成立。
子代
表现型
野生型
突变型
SKIPIF 1 < 0
77♀
73♂
SKIPIF 1 < 0
63♂∶60♀
102♂∶98♀
组别
亲本组合
F1表型及比例
1
甲×乙(残翅棒眼)
残翅圆眼(♀):残翅棒眼(♂)=1:1
2
甲×丙(长翅圆眼)
残翅圆眼(♀):长翅圆眼(♀):残翅圆眼(♂):长翅圆眼(♂):残翅棒眼(♂):长翅棒眼(♂)=2:2:1:1:1:1
性染色体组成情况
XX、XXY
XY、XYY
X0(没有Y染色体)
XXX、YY、Y0(没有X染色体)
发育情况
雌性,可育
雄性,可育
雄性,不育
胚胎期致死
2023年高考真题和模拟题生物分项汇编(全国通用)专题08+伴性遗传和人类遗传病: 这是一份2023年高考真题和模拟题生物分项汇编(全国通用)专题08+伴性遗传和人类遗传病,文件包含专题08伴性遗传和人类遗传病解析版docx、专题08伴性遗传和人类遗传病原卷版docx等2份试卷配套教学资源,其中试卷共47页, 欢迎下载使用。
2023年高考真题和模拟题生物分项汇编(全国通用)专题08 伴性遗传和人类遗传病(原卷版): 这是一份2023年高考真题和模拟题生物分项汇编(全国通用)专题08 伴性遗传和人类遗传病(原卷版),共15页。试卷主要包含了单选题,多选题,综合题等内容,欢迎下载使用。
2023年高考真题和模拟题生物分项汇编(全国通用)专题08 伴性遗传和人类遗传病(解析版): 这是一份2023年高考真题和模拟题生物分项汇编(全国通用)专题08 伴性遗传和人类遗传病(解析版),共33页。试卷主要包含了单选题,多选题,综合题等内容,欢迎下载使用。

