高二化学选修1-1 4.3垃圾资源化课件及练习题含答案详解
展开
这是一份高二化学选修1-1 4.3垃圾资源化课件及练习题含答案详解,共11页。
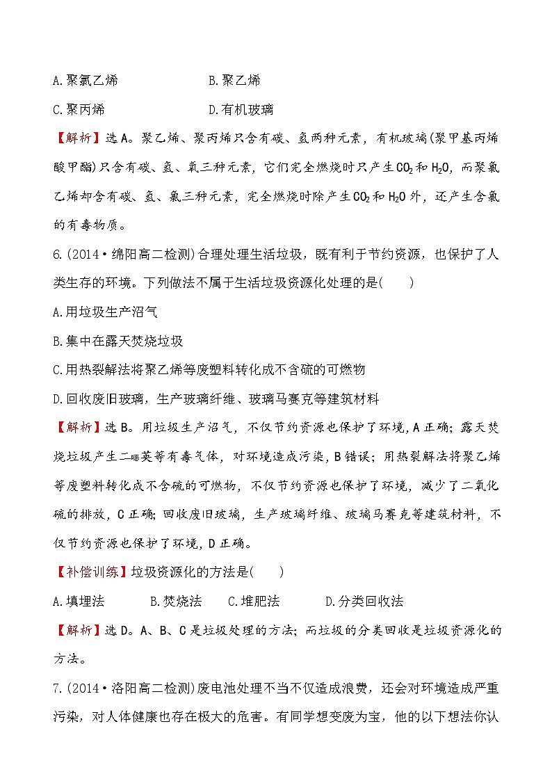
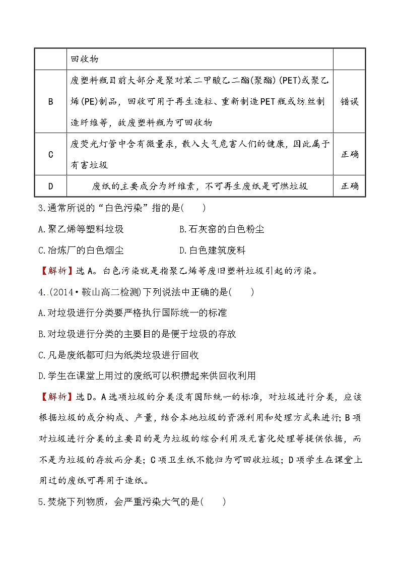
课时达标·效果检测一、选择题1.(2014·天水高二检测)在投放垃圾时,下列四种垃圾中应单独投到一处的是( )A.金属啤酒罐 B.玻璃酱油瓶C.塑料食用油桶 D.陶瓷白酒瓶【解析】选D。A、B、C三项中的物质均为可回收的垃圾,D项中的陶瓷白酒瓶不属于可回收垃圾。【补偿训练】(2014·西宁高二检测)某市环保部门为了使城市生活垃圾得到合理使用,近年来逐步实施了生活垃圾分类投放的办法。其中塑料袋、废纸、旧橡胶制品等属于( )A.无机物 B.有机物C.盐类 D.非金属单质【解析】选B。塑料袋、废纸、旧橡胶制品都属于有机物。2.垃圾分类有利于资源回收利用。下列垃圾归类不合理的是( )【解析】选B。[来源:学|科|网Z|X|X|K]3.通常所说的“白色污染”指的是( )A.聚乙烯等塑料垃圾 B.石灰窑的白色粉尘C.冶炼厂的白色烟尘 D.白色建筑废料【解析】选A。白色污染就是指聚乙烯等废旧塑料垃圾引起的污染。4.(2014·鞍山高二检测)下列说法中正确的是( )A.对垃圾进行分类要严格执行国际统一的标准B.对垃圾进行分类的主要目的是便于垃圾的存放C.凡是废纸都可归为纸类垃圾进行回收D.学生在课堂上用过的废纸可以积攒起来供回收利用【解析】选D。A选项垃圾的分类没有国际统一的标准,对垃圾进行分类,应该根据垃圾的成分构成、产量,结合本地垃圾的资源利用和处理方式来进行;B项对垃圾进行分类的主要目的是为垃圾的综合利用及无害化处理等提供依据,而不是为垃圾的存放而分类;C项卫生纸不能归为可回收垃圾;D项学生在课堂上用过的废纸可再用于造纸。5.焚烧下列物质,会严重污染大气的是( )A.聚氯乙烯 B.聚乙烯C.聚丙烯 D.有机玻璃【解析】选A。聚乙烯、聚丙烯只含有碳、氢两种元素,有机玻璃(聚甲基丙烯酸甲酯)只含有碳、氢、氧三种元素,它们完全燃烧时只产生CO2和H2O,而聚氯乙烯却含有碳、氢、氯三种元素,完全燃烧时除产生CO2和H2O外,还产生含氯的有毒物质。6.(2014·绵阳高二检测)合理处理生活垃圾,既有利于节约资源,也保护了人类生存的环境。下列做法不属于生活垃圾资源化处理的是( )A.用垃圾生产沼气B.集中在露天焚烧垃圾C.用热裂解法将聚乙烯等废塑料转化成不含硫的可燃物D.回收废旧玻璃,生产玻璃纤维、玻璃马赛克等建筑材料【解析】选B。用垃圾生产沼气,不仅节约资源也保护了环境,A正确;露天焚烧垃圾产生二英等有毒气体,对环境造成污染,B错误;用热裂解法将聚乙烯等废塑料转化成不含硫的可燃物,不仅节约资源也保护了环境,减少了二氧化硫的排放,C正确;回收废旧玻璃,生产玻璃纤维、玻璃马赛克等建筑材料,不仅节约资源也保护了环境,D正确。【补偿训练】垃圾资源化的方法是( )A.填埋法 B.焚烧法 C.堆肥法 D.分类回收法【解析】选D。A、B、C是垃圾处理的方法;而垃圾的分类回收是垃圾资源化的方法。7.(2014·洛阳高二检测)废电池处理不当不仅造成浪费,还会对环境造成严重污染,对人体健康也存在极大的危害。有同学想变废为宝,他的以下想法你认为不正确的是( )A.把锌皮取下洗净用于实验室制取氢气B.碳棒取下洗净用作电极C.把铜帽取下洗净回收利用D.电池内部填有氯化铵等化学物质,将废电池中的黑色糊状物直接作化肥用【解析】选D。金属锌可以和酸反应获得氢气,把锌皮取下洗净用于实验室制取氢气,属于将废旧电池变废为宝的做法,A正确;废电池中的碳棒可以导电,能用作电极,属于将废旧电池变废为宝的做法,B正确;将废旧电池中的铜帽取下再利用,属于将废旧电池变废为宝的做法,C正确;废电池的黑色糊状物中含有NH4Cl,还含有MnO2及有毒的重金属元素,直接用作化肥会使土壤受到污染,D错误。【补偿训练】(2014·贵阳高二检测)随着人们生活质量的不断提高,废电池必须进行集中处理的问题被提到议事日程,其首要原因是( )A.利用电池外壳的金属材料B.防止电池中汞、镉和铅等重金属离子对土壤和水源造成污染C.不使电池中渗透的电解液腐蚀其他物品D.回收其中石墨电极【解析】选B。回收废电池的首要原因是防止废电池中渗漏出的重金属离子对土壤和水源造成污染,而对废电池的综合利用是次要原因。8.(2013·包头高二检测)生活垃圾一般可分为四大类:可回收垃圾、厨余垃圾、有害垃圾和其他垃圾。目前常用的垃圾处理方法主要有综合利用、卫生填埋、焚烧和堆肥。对这些处理方法的相关叙述,不正确的是( )A.可回收垃圾如纸类、金属、塑料、玻璃等,通过综合处理、回收利用,不仅可以减少污染,而且还可以节省资源B.厨余垃圾如剩菜剩饭、骨头、菜根菜叶等食品类废物,经生物技术就地处理堆肥,可以作为有机肥料,直接被农作物吸收和利用C.有害垃圾如废电池、废日光灯管、废水银温度计、过期药品等,这些垃圾需要进行特殊安全处理D.“白色污染”主要指的是我们日常用的塑料袋,它污染土壤的主要原因是不易被分解,影响正常的物质循环【解析】选B。有机物质不能直接被农作物吸收和利用,需要通过土壤微生物的作用分解成有机小分子物质或矿物质元素,才能进入植物体内被吸收和利用。【补偿训练】下列有关垃圾处理的方法不正确的是( )A.垃圾处理常用的方法是卫生填埋和封闭式焚烧B.将垃圾分类并回收利用是垃圾处理的发展方向C.填埋垃圾不需要处理,只要深埋即可D.没有绝对的“垃圾”,垃圾也可以回收利用【解析】选C。对环境不产生污染的垃圾可适当掩埋、堆肥,有些垃圾可焚烧,但产生污染性气体的垃圾不能焚烧,A正确;将垃圾分类并回收利用,有利于对环境的保护,是垃圾处理的发展方向,B正确;有些垃圾深埋会污染土壤且能改变土壤结构,C错误;垃圾是放错地方的资源,垃圾也可以回收利用,D正确。9.下面哪一选项的内容不属于控制“白色污染”的措施( )A.德国超市不免费供应塑料袋,使用一只塑料袋的费用约合人民币7元B.爱尔兰政府开始征收“塑料袋”税C.将塑料袋外表印刷上精美的绿色环保图案D.英国推广使用100%可降解塑料袋【解析】选C。A、B是从减少利用量方面控制“白色污染”,D是从无害化方面控制“白色污染”。【补偿训练】(2014·洛阳高二检测)综合治理“白色污染”的各种措施中,最有前景的是( )A.填埋或向海里倾倒处理B.热分解或熔融再生利用C.积极寻找纸等纤维类制品替代塑料D.开发研制降解塑料【解析】选D。塑料制品难以降解,开发研制降解塑料是治理白色污染的最有前景的途径。10.绿色化学的核心就是利用化学原理从源头上减少和消除工业生产对环境的污染。下列做法不符合绿色化学理念的是( )A.研制水溶剂涂料替代有机溶剂涂料B.用可降解塑料生产包装盒或快餐盒C.用反应:Cu+2H2SO4(浓)CuSO4+SO2↑+2H2O制备硫酸铜D.用反应:2CH2CH2+O22制备环氧乙烷【解析】选C。A项有机溶剂大多数有毒,使用水溶剂涂料可减少有毒物质的使用;B项用可降解塑料减少白色污染;D项原子利用率为100%,符合绿色化学理念,C项产生有毒气体SO2,且浪费硫酸。【方法规律】绿色化学与污染处理的区别绿色化学的特点是在起始端就采用预防污染的科学手段,过程和终端均为零排放或零污染,同时在化学转化获取新物质的过程中充分利用原料的原子,具有“原子经济性”。而利用化学方法处理污染是先污染再进行处理,二者有本质的区别。二、非选择题11.下面是新设的一组垃圾箱的说明:(1)小明在整理房间时,清理出如下物品,它们应分别放入哪个垃圾箱(请填序号):A.废作业本;B.汽水易拉罐;C.生锈铁钉;D.矿泉水瓶;E.烂苹果;F.涂改液瓶应放入“可回收垃圾箱”的是_____________________________________;应放入“不可回收垃圾箱”的是___________________________________;应放入“有害垃圾箱”的是_______________________________________。(2)小明用盐酸除去铁钉上的锈(主要成分为氧化铁),以重新使用它,请写出盐酸除锈的化学方程式:___________________________________________。(3)废铜有两种回收方法:方法一:Cu+4HNO3(浓)Cu(NO3)2+2X↑+2H2O(X是一种大气污染物)方法二:铜在空气中加热生成氧化铜,氧化铜再与盐酸反应生成氯化铜和水。①方法一中,X的化学式为:___________________________________________;方法二的优点是:____________________________________________________;②请写出从氯化铜溶液中提取铜的化学方程式:__________________________;该反应属于化学反应基本类型中的_____________________________________。(4)请从上述可回收垃圾的类别中,举出一例说说化学的研究成果给社会进步带来的贡献:______________________________________________________________________________________________________________________________。(5)化学电池给人们生活带来许多便利,但任意丢弃的一节电池将严重污染一平方米土壤。一些化学成就在给人们带来方便的同时,也给人类带来危害。对此,你认为在进行化学科学研究或发明时要注意的是_________________________________________________________________________________________。【解析】垃圾种类多,有的可回收再利用,不仅减少了污染,而且增加经济效益,降低成本。有的不可再利用,可采取填埋、堆肥等方法处理。一些有毒有害垃圾应集中进行处理。废铜可制取胆矾、硝酸铜等盐类,但制取时根据制取原理,注意防止空气污染。答案:(1)A、B、C、D E F(2)Fe2O3+6HCl2FeCl3+3H2O(3)①NO2 没有污染物生成②Fe+CuCl2Cu+FeCl2(合理即可) 置换反应(4)本题是一个开放性问题,可以根据可回收垃圾中的几类物质,反过来看其为人类带来的贡献。只要是与上述可回收物有关的化学应用成果均可。可能的答案方向有:①三大合成材料的制造、应用、防止污染;②金属的制造、开采、应用、合金、保护、回收;③玻璃等无机非金属材料;④纸张的发展、特种纸的开发、纸的制造和回收(5)要注意研究成果的应用可能给人类的环境、资源、安全、健康等方面产生影响,并加以克服和预见12.(2013·湛江高二检测)某地是废旧电器“回收”集散地。当一台电脑被运到该地后,先被拆开,金属和塑料外壳被送去重新熔化;所有的电线被集中在一起,将外皮燃烧得到铜线。人们用榔头敲下显像管管颈上的偏转线圈,得到金属铜。剩下的玻璃壳随意丢弃。拆下电路板上的电子元件,好一点的元件经过“翻新”重新出售;焊锡也被收集起来,然后把成堆的集成电路芯片投入王水中,从中提取出微量的金。电路板最后也要投入到酸溶液中,溶解掉上面的铜。所用的废酸液不经过任何处理就排入了当地的河中。根据上述资料,回答下列问题:(1)以上处理过程会对大气造成污染,电线外皮燃烧、玻璃纤维基板被烧毁都会产生的剧毒物质有___________________________________________。(2)显像管含有大量的______________________等重金属,大量无机酸__________________进入水及土壤中,有毒物质渗入地下,严重污染了水源,使土壤、水源失去了利用价值。(3)简述上述做法的主要危害是__________________________________________________________________________________________________________。【解析】答案:(1)SO2、HCl、Cl2、二英(2)铅、钡、铜 HNO3、HCl(3)①危害操作者自身健康,易引起重金属中毒;②严重污染当地大气、水及土壤,若干年得不到恢复利用;③扰乱正常的市场流通,制造伪劣商品13.(能力挑战题)(2014·郴州高二检测)锂离子电池的广泛应用使回收利用锂资源成为重要课题。某研究性学习小组对废旧锂离子电池正极材料(LiMn2O4、碳粉等涂覆在铝箔上)进行资源回收研究,设计实验流程如下:(1)第②步反应得到的沉淀X的化学式为________________________。(2)第③步反应的离子方程式是________________________________。(3)第④步反应后,过滤Li2CO3所需的玻璃仪器有_________________________;若过滤时发现滤液中有少量浑浊,从实验操作的角度给出两种可能的原因:_____________________________________________________________。(4)若废旧锂离子电池正极材料含LiMn2O4的质量为18.1 g,第③步反应中加入适量的3.0 mol·L-1的H2SO4溶液,假定正极材料中的锂经反应③和④完全转化为Li2CO3,则至少有________g Na2CO3参加了反应。【解析】铝箔溶解在过量的氢氧化钠溶液中,产生了NaAlO2,第②步就是NaAlO2溶液与过量的CO2反应生成Al(OH)3,③是氧化还原反应,反应物应是LiMn2O4、硫酸、O2,产物为MnO2、Li2SO4和H2O,注意LiMn2O4不溶于水,要写成化学式。离子方程式为4LiMn2O4+O2+4H+4Li++8MnO2+2H2O。过滤所用玻璃仪器有漏斗、玻璃棒、烧杯;过滤时发现滤液中有少量浑浊,原因可能有滤纸破损、待过滤液体超过滤纸边缘等;LiMn2O4中的Li最终转化到Li2CO3,因n(LiMn2O4)=18.1 g/181 g·mol-1=0.1 mol,故n(Li+)=0.1 mol,根据锂元素守恒,故n(Li2CO3)=0.1 mol/2=0.05 mol,再由C守恒可知:n(Li2CO3)=n(Na2CO3),m(Na2CO3)=0.05 mol×106 g·mol-1=5.3 g,参加反应的Na2CO3的质量至少为5.3 g。答案:(1)Al(OH)3(2)4LiMn2O4+O2+4H+4Li++8MnO2+2H2O(3)漏斗、玻璃棒、烧杯 滤纸破损、待过滤液体超过滤纸边缘等 (4)5.3 ABCD垃圾废易拉罐废塑料瓶废荧光灯管不可再生废纸垃圾分类选项具体分析结论A废易拉罐为金属铝制品或铁制品,可加工回收金属铝或铁,为可回收物正确B废塑料瓶目前大部分是聚对苯二甲酸乙二酯(聚酯)(PET)或聚乙烯(PE)制品,回收可用于再生造粒、重新制造PET瓶或纺丝制造纤维等,故废塑料瓶为可回收物错误C废荧光灯管中含有微量汞,散入大气危害人们的健康,因此属于有害垃圾正确D废纸的主要成分为纤维素,不可再生废纸是可燃垃圾正确厦门市生活垃圾分类可回收垃圾不可回收垃圾有害垃圾1.纸类2.玻璃3.金属4.塑料5.橡胶6.纺织品1.厨余垃圾2.灰土3.杂草4.枯枝5.花卉1.日光灯管2.电池3.喷雾罐4.指甲油瓶5.药品药瓶6.涂改液瓶
相关课件
这是一份高二化学选修1-1 4.2爱护水资源课件及练习题含答案详解,共41页。PPT课件主要包含了生态系统,和铬Cr,微生物,+HCl,蛋白质,洗涤剂,氨基酸,HNO2,HNO3,硝酸盐等内容,欢迎下载使用。
这是一份高二化学选修1-1 4.3垃圾资源化课件及练习题含答案详解,共46页。PPT课件主要包含了无害化,资源化,卫生填埋法,堆肥法,焚烧法,自然资源,可持续发展,Hg或Hg的化合物,低汞化,无汞化等内容,欢迎下载使用。
这是一份高二化学选修1-1 4.2爱护水资源课件及练习题含答案详解,共11页。

