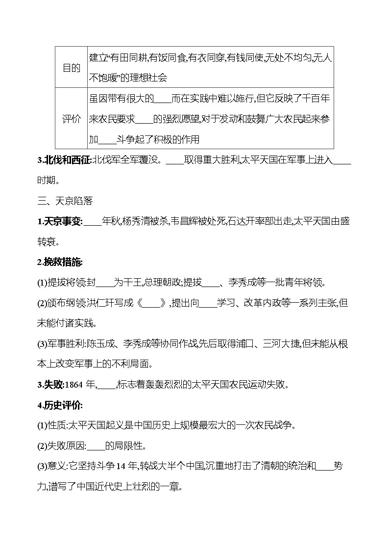
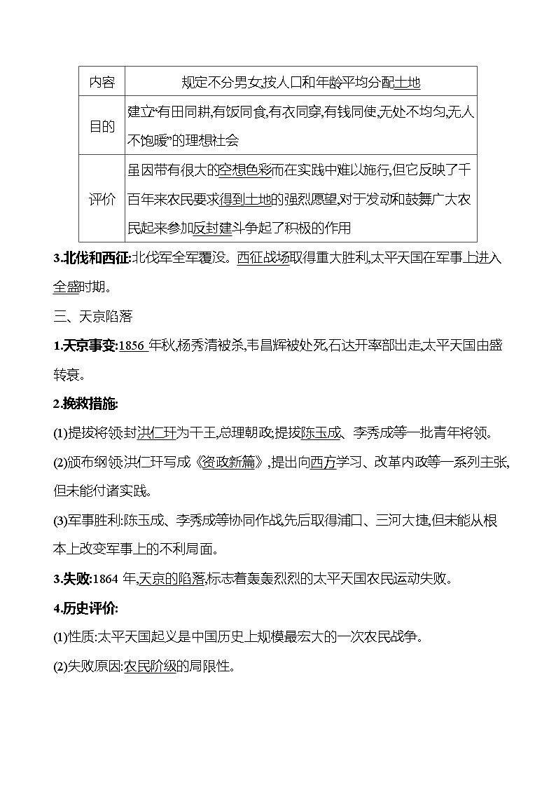
初中历史人教部编版八年级上册第3课 太平天国运动精品当堂达标检测题
展开八年级上册第3课 太平天国运动课后测评: 这是一份八年级上册第3课 太平天国运动课后测评,文件包含单元素质评价二第二单元同步练习教师版2023-2024部编版历史八年级上册docx、单元素质评价二第二单元同步练习学生版2023-2024部编版历史八年级上册docx等2份试卷配套教学资源,其中试卷共23页, 欢迎下载使用。
人教部编版八年级上册第一单元 中国开始沦为半殖民地半封建社会第3课 太平天国运动课堂检测: 这是一份人教部编版八年级上册第一单元 中国开始沦为半殖民地半封建社会第3课 太平天国运动课堂检测,共8页。试卷主要包含了金田起义,建立政权,革命发展,后期斗争,失败原因,运动意义,阅读下列材料,回答问题等内容,欢迎下载使用。
初中人教部编版第3课 太平天国运动优秀同步达标检测题: 这是一份初中人教部编版第3课 太平天国运动优秀同步达标检测题,文件包含第一单元第3课太平天国运动提分作业教师版2023-2024部编版历史八年级上册docx、第一单元第3课太平天国运动提分作业学生版2023-2024部编版历史八年级上册docx等2份试卷配套教学资源,其中试卷共9页, 欢迎下载使用。

