- 新教材适用2023_2024学年高中历史第1单元从中华文明起源到秦汉统一多民族封建国家的建立与巩固第3课秦统一多民族封建国家的建立学案部编版必修中外历史纲要上 学案 0 次下载
- 新教材适用2023_2024学年高中历史第1单元从中华文明起源到秦汉统一多民族封建国家的建立与巩固第4课西汉与东汉__统一多民族封建国家的巩固学案部编版必修中外历史纲要上 学案 0 次下载
- 新教材适用2023_2024学年高中历史第2单元三国两晋南北朝的民族交融与隋唐统一多民族封建国家的发展第6课从隋唐盛世到五代十国学案部编版必修中外历史纲要上 学案 0 次下载
- 新教材适用2023_2024学年高中历史第2单元三国两晋南北朝的民族交融与隋唐统一多民族封建国家的发展第7课隋唐制度的变化与创新学案部编版必修中外历史纲要上 学案 0 次下载
- 新教材适用2023_2024学年高中历史第3单元辽宋夏金多民族政权的并立与元朝的统一第9课两宋的政治和军事学案部编版必修中外历史纲要上 学案 0 次下载
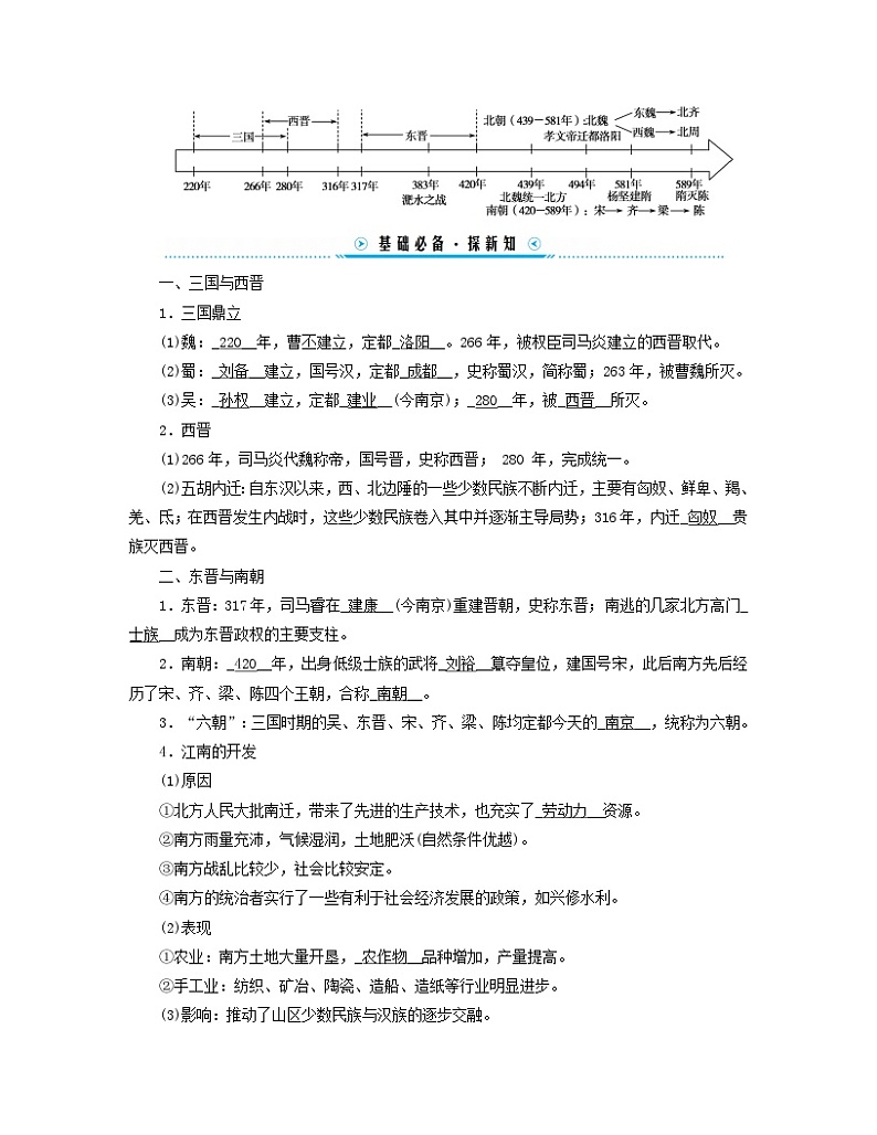
人教统编版(必修)中外历史纲要(上)第5课 三国两晋南北朝的政权更迭与民族交融 学案及答案
展开人教统编版(必修)中外历史纲要(上)第7课 隋唐制度的变化与创新导学案: 这是一份人教统编版(必修)中外历史纲要(上)第7课 隋唐制度的变化与创新导学案,共7页。学案主要包含了选官制度,三省六部制,赋税制度等内容,欢迎下载使用。
人教统编版(必修)中外历史纲要(上)第6课 从隋唐盛世到五代十国 导学案: 这是一份人教统编版(必修)中外历史纲要(上)第6课 从隋唐盛世到五代十国 导学案,共8页。学案主要包含了隋朝兴亡,唐朝的繁荣与民族交融,安史之乱等内容,欢迎下载使用。
人教统编版(必修)中外历史纲要(上)第4课 西汉与东汉——统一多民族封建国家的巩固学案: 这是一份人教统编版(必修)中外历史纲要(上)第4课 西汉与东汉——统一多民族封建国家的巩固学案,共9页。学案主要包含了西汉的建立与“文景之治”,新朝,东汉的兴衰,两汉的文化等内容,欢迎下载使用。

