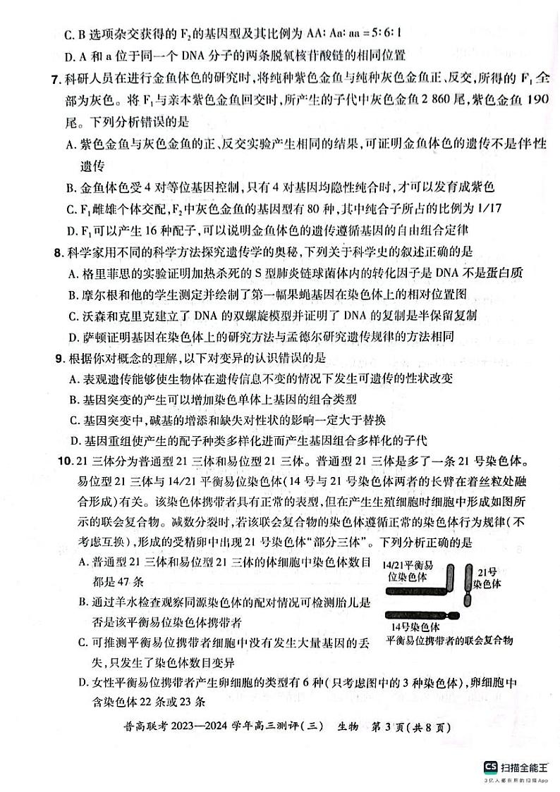
河南省2023-2024学年高三上学期普高联考测评(三)生物试卷
展开2024河南省普高联考高三上学期测评(三)生物PDF版含答案: 这是一份2024河南省普高联考高三上学期测评(三)生物PDF版含答案,共2页。
河南省普高联考2023-2024学年高三上学期测评(二)生物试题及答案: 这是一份河南省普高联考2023-2024学年高三上学期测评(二)生物试题及答案,文件包含2024高三二测生物详解详析pdf、2024高三二测生物参考答案pdf、生物pdf等3份试卷配套教学资源,其中试卷共14页, 欢迎下载使用。
2022-2023学年河南省普高联考高三上学期测评(一)(9月)生物PDF版含答案: 这是一份2022-2023学年河南省普高联考高三上学期测评(一)(9月)生物PDF版含答案

