中考化学二轮复习满分练习专题3.2 认识几种化学反应—四种基本反应类型(含解析)
展开初步认识常见的化合反应、分解反应、置换反应和复分解反应(B),能用于解释日常生活中的一些化学现象(C)。
2.能用金属活动性顺序对有关置换反应进行判断,并能解释日常生活中的一些化学现象(C)。
3.知道利用化学变化可以制取新物质,改善物质的性能,以适应生活和生产的需要(A)。
一、判断四种基本反应,如第1(A)、3(C)、4(A)、5(B)、6题分别要求判断出复分解反应、分解反应、置换反应,第2题要求区分化合反应 、分解反应、置换反应、复分解反应四种基本反应类型。
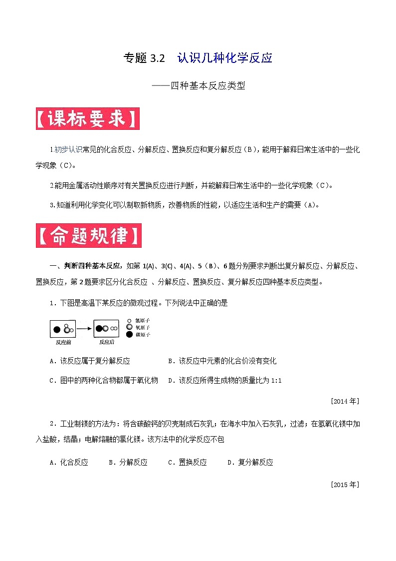
1.下图是高温下某反应的微观过程。下列说法中正确的是
A.该反应属于复分解反应 B.该反应中元素的化合价没有变化
C.图中的两种化合物都属于氧化物 D.该反应所得生成物的质量比为1:1
[2014年]
2.工业制镁的方法为:将含碳酸钙的贝壳制成石灰乳;在海水中加入石灰乳,过滤;在氢氧化镁中加入盐酸,结晶;电解熔融的氯化镁。该方法中的化学反应不包
A.化合反应 B.分解反应 C.置换反应 D.复分解反应
[2015年]
3.偏二甲肼(C2H8N2)与N2O4反应放出的能量能把火箭送入太空,该化学方程式为:C2H8N2+2N2O4=2X↑+3N2↑+4H2O↑。下列说法正确的是
A.X的化学式为CO B.偏二甲肼中碳的质量分数为40%
C.该反应属于分解反应 D.生成N2和H2O的质量比为14︰9
[2016年]
4.下图是某反应的微观示意图,下列有关该反应的说法不正确的是
A.属于置换反应 B.相对分子质量最小的是NH3
C.生成丙和丁的质量比为1︰3 D.氢元素化合价在反应前后没有变化
[2017年]
5.右图为治理汽车尾气反应的微观示意图。下列有关说法正确的是
A.图中只有两种氧化物 B.该反应属于置换反应
C.相对分子质量最大的是 NO D.生成丙和丁的质量比为 7:22
[2020年]
6.古籍记载“曾青得铁则化为铜”,指可溶性的铜的化合物与铁反应得到铜,该反应为
A.化合反应B.分解反应C.置换反应D.复分解反应
[2021年]
二、考查四种基本反应的反应物和生成物分类,如第7、8题均考查到复分解反应的生成物是两种化合物,且每种元素的化合价不会改变。
7.有化合价升降的反应是氧化还原反应。下列一定不是氧化还原反应的是
A.化合反应B.分解反应C.置换反应D.复分解反应
[2013年]
8.复分解反应发生后,生成物肯定不会是_________(填“单质”或“化合物”)。
[2016年]
三、考查置换反应和复分解反应发生的条件,如第9、11题考查了复分解反应发生的条件,第10题不但考查到复分解反应发生的条件,还考查到金属和盐发生置换反应的条件。
9.复分解反应发生的条件是有沉淀析出,或有气体放出,或有 生成。
[2013年]
10.下列各组物质中,能相互反应且反应前后溶液总质量保持不变的是
A.铝和硫酸铜溶液 B.硫酸和烧碱溶液
C.氧化铁固体和盐酸 D.碳酸钾溶液和硝酸钠溶液
[2014年]
11.为除去粗盐中CaCl2、MgCl2、Na2SO4等可溶性杂质,需进行如下操作:①溶解;②依次加过量的BaCl2、NaOH、Na2CO3溶液;③过滤;④加适量盐酸;⑤蒸发、结晶。【提示:Mg(OH)2、BaSO4、BaCO3难溶于水;微溶物不形成沉淀;Na2CO3溶液呈碱性】
以上操作中所发生的复分解反应共有 个。
[2017年]
1.掌握四种基本反应的区别:化合反应是由两种或两种以上物质生成另一种物质的反应,可表示为:AB→ A + B,由多到一,元素的化合价可能会变化;分解反应是由一种物质生成两种或两种以上其它物质的反应,可表示为:A + B→ AB,由一到多,元素的化合价可能会变化;置换反应是由一种单质和一种化合物反应生成一种单质和一种化合物,可表示为:A+BC=AC+B,反应物和生成物都是一单质和一化合物,元素的化合价一定会变化;复分解反应是两种化合物互相交换成分,生成另外两种化合物的反应,可表示为:AB+CD=AD+CB,反应物和生成物都是两种化合物,元素的化合价一定不会变化。
2.掌握并会运用复分解反应发生的条件:生成物中至少有一种是沉淀、水、或气体。
3.掌握并会运用金属与酸、金属与盐等置换反应的条件:在金属活动性顺序里,位于氢前面的金属能置换出盐酸、稀硫酸中的氢;在金属活动性顺序里,位于前面的金属能把位于后面的金属从它们的化合物溶液里置换出来。
1.有元素化合价升降的反应是氧化还原反应。下列属于氧化还原反应的是
A.CaCO3 CaO+CO2↑ B.HCl+KOH=KCI+H2O
C.SO2+2NaOH=Na2SO3+H2O D.2Na+2H20=2NaOH+H2↑
2.有元素化合价升降的反应是氧化还原反应。下列属于氧化还原反应的是
A.H2CO3 = H2O+CO2↑ B.Fe2O3+6HCl=2FeCl3+3H2O
C.CO2+2NaOH=Na2CO3+H2O D.Fe+H2SO4=FeSO4+H2↑
3.高中化学把化学反应分为两类,其中一类有元素的化合价升降的是氧化还原反应;另一类反应前后元素化合价都没有改变的是非氧化还原反应。下列化学反应属于非氧化还原反应的是
A.2KMnO4K2MnO4 + MnO2+ O2↑ B.2Na + Cl2 == 2NaCl
C.Zn + H2SO4 == ZnSO4+H2↑ D.CaCO3 + 2HCl == CaCl2 + CO2↑+ H2O
4.某种元素的化合价在化学反应前后发生了变化,则该反应为氧化还原反应。据此可判断下列化学反应属于氧化还原反应的是
A.Fe2O3+3H2SO4=Fe2(SO4)3+3 H2 O B.Fe2O3+3CO2Fe+3CO2
C.Na2CO3+2HCl=2NaCl+H2O+CO2 ↑ D.H2CO3=H2O+CO2↑
5.下列反应中,不属于置换反应的是
A.Cl2+2NaBr=2NaCl+Br2 B.2Mg+CO2点燃2MgO+C
C.2Na+2H2O=2NaOH+H2↑ D.2Na2O2+2H2O=4NaOH+O2↑
6.下列反应中,不属于四个基本反应类型的反应是
A.Zn + 2AgNO3 ==Ag + Zn(NO3)2 B.Cu2O + CO2Cu+CO2
C.2Mg + O2 2MgO D.Fe(OH)3+3HCl=FeCl3+3H2O
7.下列各组物质中,能相互反应且反应类型属于复分解反应的是
A.铜和稀盐酸 B.二氧化碳和石灰水
C.氯化钾溶液和硝酸钠溶液 D.氯化钙溶液和碳酸钠溶液
8.在化合、分解、置换、复分解四类基本反应中,可能生成水的反应有
A.一类 B.二类 C.三类 D.四类
9.已知甲乙丙丁四种物质在化学反应中的关系为:甲+乙→丙+丁,下列有关说法正确的是
A.若取10g甲和20g乙反应,则生成的丙和丁的质量总和一定为30g
B.若丙和丁分别为盐和水,则甲和乙一定属于酸和碱
C.若该反应为复分解反应,则生成物中一定有水生成
D.若甲和丁均为单质,乙和丙均为化合物,则该反应一定属于置换反应
10.“绿色化学”是当今社会提出的一个新概念,其中包含“化学反应绿色化”,即要求原料中的原子全部转入到产品中。下列反应一定符合“化学反应绿色化”要求的是
A.置换反应 B.分解反应 C.化合反应 D.复分解反应
11.下图表示治理汽车尾气所涉及反应的微观过程。下列说法不正确的是 ( )
A.图中单质的化学式为N2 B.该反应使有害气体转化为无害气体
C.该反应属于置换反应 D.生成单质与化合物的质量比为7:22
12.(2021苏州)农业中配制波尔多液的反应为Ca(OH)2+CuSO4═CaSO4+Cu(OH)2↓,该反应属于
A.化合反应B.分解反应C.置换反应D.复分解反应
13.(2020鄂州市)在一个密闭容器中放入甲、乙、丙、丁四种物质,使其在一定条件下发生化学反应,一段时间后测得反应数据如下表所示,下列说法正确的是
A. 丙一定是该反应的催化剂 B. 该反应可能是分解反应
C. 该反应生成的乙与丁的质量比为1:1 D. 待测值为2
14.(2021苏州)下列各组离子在溶液中能大量共存的是
A.K+、Ca2+、Cl﹣ B.Ba2+、SO42﹣、Cl﹣ C.NH4+、H+、OH﹣D.H+、Na+、CO32﹣
15.(2021北海)下列各组离子在指定的溶液中,能大量共存的一组是
A.无色溶液中:K+、Na+、SO42﹣、MnO4﹣B.酸性溶液中:Mg2+、Na+、SO42﹣、Cl﹣
C.pH=11的溶液中:Zn2+、Ba2+、NO3﹣、Cl﹣
D.含有大量Ba2+的溶液中:K+、NH4+、SO42﹣、NO3﹣
16.(2021苏州)在给定条件下,下列选项所示的物质间转化能实现的是
A.CuCuOCuSO4溶液
B.SSO2H2SO4溶液
C.Fe3O4FeFeCl3溶液
D.NaOH溶液Na2CO3溶液NaCl溶液
17.在同一容器内有X、Y、Z、Q四种物质,在合适的条件下反应,反应前后各物质的质量如下表:该反应属于
A.化合反应 B. 分解反应 C. 置换反应 D. 复分解反应。
18.一定条件下,下列物质在密闭容器内充分反应,测得反应前后各物质的质量如下:
则反应后A的质量为 ;该反应所属的基本反应类型是 ;该反应中B和D两种物质变化的质量比为 。
最近中国科学家以二氧化碳和金属钠为原料,在高温高压条件下成功制成了金刚石,同时生成了氧化钠,首次实现了从二氧化碳到金刚石的逆转变。写出该反应的方程式,并指出反应的基本类型。
20.(2022·湖南益阳中考)用盐酸除去水垢中Mg(OH)2的化学方程式为Mg(OH)2+2HCl=MgCl2+2H2O。该反应属于
A.化合反应B.分解反应C.复分解反应D.置换反应
21. (2022·广西桂林中考)工业上制备铝的化学方程式为2Al2O3 SKIPIF 1 < 0 4Al+3O2↑,该反应属于
A. 化合反应B. 分解反应C. 置换反应D. 复分解反应
22.(2022·山东临沂中考改编)下列化学反应中,属于化合反应的是
A. SKIPIF 1 < 0 B. SKIPIF 1 < 0
C. SKIPIF 1 < 0 D. SKIPIF 1 < 0
1.C 2.C 3.B 4.C 5.D 6.C 7.D 8.单质 9.水 10.B 11. 6
1.D 2.D 3.D 4.B 5.D 6.B 7.D 8.D 9.D 10.C 11.C 12.D 13.D 14.A 15.B 16.A 17.A
分解反应 22:9 19. 4Na+CO2 SKIPIF 1 < 0 2Na2O+C 置换反应 20.C 21.B 22.C
物质
甲
乙
丙
丁
反应前的质量/g
36
2
3
4
反应后的质量/g
待测
20
3
20
X
Y
Z
Q
反应前(g)
20
20
20
20
反应后(g)
20
30
16
14
物质
A
B
C
D
反应前质量/g
1.7
2.2
7.9
0.9
反应后质量/g
待测
6.6
0
2.7
中考化学二轮复习满分练习专题3.1 化学变化的基本特征—变化和性质(含解析): 这是一份中考化学二轮复习满分练习专题3.1 化学变化的基本特征—变化和性质(含解析),共11页。试卷主要包含了1化学变化的基本特征,认识化学变化的基本特征, 河南博物院馆藏丰富,下列变化中,属于物理变化的是等内容,欢迎下载使用。
备考2023年中考化学真题专项练习(全国通用)-08四种基本反应类型: 这是一份备考2023年中考化学真题专项练习(全国通用)-08四种基本反应类型,共12页。试卷主要包含了单选题等内容,欢迎下载使用。
2022年中考化学二轮复习提升卷——认识几种化学反应: 这是一份2022年中考化学二轮复习提升卷——认识几种化学反应,共9页。试卷主要包含了选择题,非选择题等内容,欢迎下载使用。

