- 新教材2023年高中生物第2章细胞工程第1节植物细胞工程1植物细胞工程的基本技术提能作业新人教版选择性必修3 试卷 0 次下载
- 新教材2023年高中生物第2章细胞工程第1节植物细胞工程2植物细胞工程的应用提能作业新人教版选择性必修3 试卷 0 次下载
- 新教材2023年高中生物第2章细胞工程第2节动物细胞工程2动物细胞融合技术与单克鹿体提能作业新人教版选择性必修3 试卷 0 次下载
- 新教材2023年高中生物第2章细胞工程第2节动物细胞工程3动物体细胞核移植技术和克炉物提能作业新人教版选择性必修3 试卷 0 次下载
- 新教材2023年高中生物第2章细胞工程第3节胚胎工程1胚胎工程的理论基础提能作业新人教版选择性必修3 试卷 0 次下载
高中生物人教版 (2019)选择性必修3一 动物细胞培养达标测试
展开A级 基础达标练
一、选择题
1.动物细胞培养的特点是( A )
①细胞贴壁 ②有丝分裂 ③分散生长 ④接触抑制 ⑤减数分裂 ⑥传代培养一般传至10代就不易传下去
A.①②④⑥ B.②③④⑤
C.①③④⑥D.③④⑤⑥
解析:培养瓶内悬液中分散的细胞只有贴附在光滑无毒的瓶壁上才会生长增殖,称为细胞贴壁,在悬液中不会分散生长,①正确、③错误;动物体细胞增殖的方式是有丝分裂,没有减数分裂,②正确、⑤错误;当贴壁细胞分裂生长到表面相互接触时,细胞就会停止分裂,这叫接触抑制,④正确;传代培养的细胞一般传到10代以后就不易传下去了,⑥正确。
2.某研究小组对某种动物的肝肿瘤细胞(甲)和正常肝细胞(乙)进行动物细胞培养。下列有关说法正确的是( C )
A.在利用两种肝组织块制备肝细胞悬液时,也可用胃蛋白酶处理
B.细胞培养应在含5%CO2和95%O2的混合气体的恒温培养箱中进行
C.为了防止细胞培养过程中细菌的污染,可向培养液中加入适量的抗生素
D.在相同适宜条件下培养等量的甲、乙细胞,一段时间后,乙细胞数量比甲多
解析:动物细胞培养的适宜pH为7.2~7.4,而在这样的环境中胃蛋白酶会变性失活,因此在利用两种肝组织块制备肝细胞悬液时,不可用胃蛋白酶处理,应用胰蛋白酶处理,A错误;细胞培养应在含5%CO2和95%空气的混合气体的恒温培养箱中进行,B错误;为了防止培养过程中杂菌的污染,可向培养液中加入适量的抗生素,C正确;甲(肝肿瘤细胞)失去接触抑制,而乙(正常肝细胞)具有接触抑制,因此一段时间后,甲细胞数量比乙多,D错误。
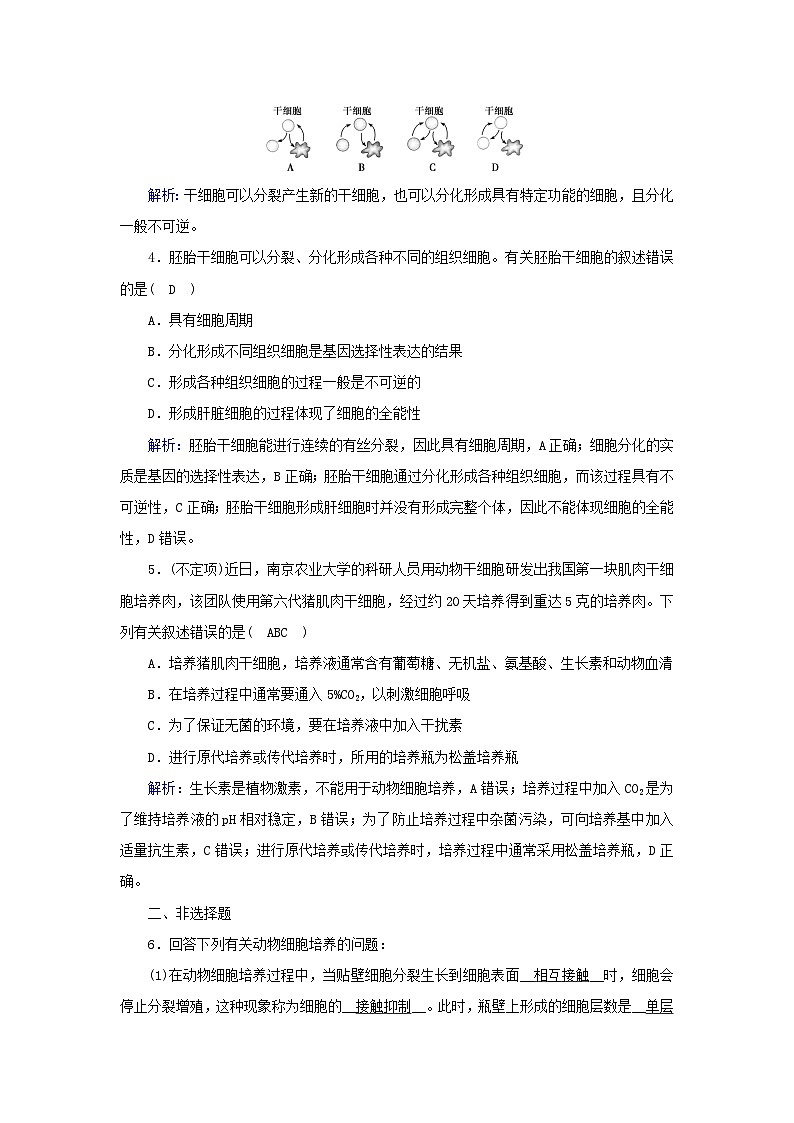
3.高等动物随着胚胎发育,仅有少数细胞依然具有分化成其他类型细胞和构建组织器官的能力,这类细胞称为干细胞,如造血干细胞。图中最能完整显示正常机体内干细胞基本特征的是( D )
解析:干细胞可以分裂产生新的干细胞,也可以分化形成具有特定功能的细胞,且分化一般不可逆。
4.胚胎干细胞可以分裂、分化形成各种不同的组织细胞。有关胚胎干细胞的叙述错误的是( D )
A.具有细胞周期
B.分化形成不同组织细胞是基因选择性表达的结果
C.形成各种组织细胞的过程一般是不可逆的
D.形成肝脏细胞的过程体现了细胞的全能性
解析:胚胎干细胞能进行连续的有丝分裂,因此具有细胞周期,A正确;细胞分化的实质是基因的选择性表达,B正确;胚胎干细胞通过分化形成各种组织细胞,而该过程具有不可逆性,C正确;胚胎干细胞形成肝细胞时并没有形成完整个体,因此不能体现细胞的全能性,D错误。
5.(不定项)近日,南京农业大学的科研人员用动物干细胞研发出我国第一块肌肉干细胞培养肉,该团队使用第六代猪肌肉干细胞,经过约20天培养得到重达5克的培养肉。下列有关叙述错误的是( ABC )
A.培养猪肌肉干细胞,培养液通常含有葡萄糖、无机盐、氨基酸、生长素和动物血清
B.在培养过程中通常要通入5%CO2,以刺激细胞呼吸
C.为了保证无菌的环境,要在培养液中加入干扰素
D.进行原代培养或传代培养时,所用的培养瓶为松盖培养瓶
解析:生长素是植物激素,不能用于动物细胞培养,A错误;培养过程中加入CO2是为了维持培养液的pH相对稳定,B错误;为了防止培养过程中杂菌污染,可向培养基中加入适量抗生素,C错误;进行原代培养或传代培养时,培养过程中通常采用松盖培养瓶,D正确。
二、非选择题
6.回答下列有关动物细胞培养的问题:
(1)在动物细胞培养过程中,当贴壁细胞分裂生长到细胞表面__相互接触__时,细胞会停止分裂增殖,这种现象称为细胞的__接触抑制__。此时,瓶壁上形成的细胞层数是__单层(或1层)__。要使贴壁的细胞从瓶壁上分离下来,需要用酶处理,可用的酶是__胰蛋白酶__。
(2)随着细胞传代次数的增多,绝大部分细胞分裂停止,进而出现细胞__衰老甚至死亡__的现象;但极少数细胞可以连续增殖,其中有些细胞会因遗传物质发生改变而变成__癌__细胞,细胞膜表面蛋白质(糖蛋白)的量__减少__,该种细胞的黏着性__降低__。
(3)现用某种大分子染料,对细胞进行染色时,观察到死细胞被染色,而活细胞不被染色,原因是__活细胞的细胞膜具有选择透过性,大分子染料不能进入细胞内(或死细胞的细胞膜丧失了选择透过性,大分子染料能够进入死细胞内,使其染色)__。
(4)检查某种毒物是否能改变细胞的染色体数目,最好选择分裂到__中__期的细胞用显微镜进行观察。
(5)给患者移植经细胞培养形成的皮肤组织后,出现了免疫排斥现象,这是因为机体把移植的皮肤组织当作__抗原__进行攻击。
解析:(1)动物细胞在培养过程中具有贴壁生长和接触抑制的特点,当贴壁细胞分裂生长到细胞表面相互接触时,细胞会停止分裂,这种现象称为细胞的接触抑制。瓶壁上形成单层细胞。若要传代培养应先用胰蛋白酶处理,使其从瓶壁上脱离下来。(2)在传代培养过程中,随着传代次数的增多,绝大多数细胞停止分裂,进而衰老甚至死亡,极少数细胞的遗传物质发生改变,克服细胞寿命的自然极限,获得不死性,成为癌细胞,这种细胞细胞膜表面的糖蛋白减少,黏着性降低。(3)活细胞的细胞膜具有选择透过性,使大分子染料不能进入活细胞内,而死细胞的细胞膜丧失了这种特性,所以大分子染料可以对死细胞染色而不能对活细胞染色。(4)若要观察染色体的数目,最好选择分裂到中期的细胞,因为在分裂中期染色体形态稳定、数目清晰。(5)皮肤移植后出现免疫排斥现象,是因为机体把移植的皮肤组织当作抗原进行攻击。
B级 合格达标练
一、选择题
1.下列动物细胞培养过程中,属于原代培养的是( B )
A.用胰蛋白酶使组织分散成单个细胞的过程
B.从机体取得组织经处理后的初次培养过程
C.出现接触抑制现象后接下来的细胞培养过程
D.哺乳动物细胞在培养基中的悬浮生长过程
解析:从机体取得组织经处理后的初次培养的过程是原代培养,A项错误,B项正确;出现接触抑制现象后,接下来的细胞培养过程是传代培养,C项错误;无论原代培养还是传代培养,细胞都有在培养液中的悬浮生长的过程,D项错误。
2.实验小鼠皮肤细胞培养的基本过程如下图所示。下列叙述错误的是( C )
eq \a\vs4\al(实验,小鼠)eq \(――→,\s\up7(甲))eq \a\vs4\al(皮肤,组织)eq \(――→,\s\up7(乙))eq \a\vs4\al(皮肤,细胞)eq \(――→,\s\up7(丙))eq \a\vs4\al(培养,细胞1)eq \(――→,\s\up7(丁))eq \a\vs4\al(培养,细胞2)
A.甲过程需要对实验小鼠进行消毒
B.乙过程对皮肤组织可用胰蛋白酶处理
C.丙过程得到的细胞大多具有异常二倍体核型
D.丁过程得到的部分细胞失去贴壁黏附性
解析:甲过程表示获取实验小鼠的组织细胞,需要对实验小鼠进行消毒处理,A项正确;乙表示用胰蛋白酶处理皮肤组织,使其分散成单个皮肤细胞,B项正确;丙过程表示原代培养,形成的细胞遗传物质没有发生改变,具有正常的二倍体核型,C项错误;丁是传代培养过程,该过程部分细胞遗传物质发生了变化而失去贴壁黏附性,D项正确。
3.下列有关植物组织培养和动物细胞培养的叙述,正确的是( D )
A.动物细胞培养和植物组织培养所用的都是固体培养基
B.植物韧皮部细胞和小鼠杂交瘤细胞经离体培养均能获得新个体
C.动物细胞培养和植物组织培养都必须在95%空气和5%CO2的混合气体条件下进行
D.植物组织培养技术可用于突变体的培育,动物细胞培养技术可用于筛选抗癌药物
解析:动物细胞培养用液体培养基,植物组织培养用固体培养基,A项错误;植物韧皮部细胞经离体培养可得到新个体,小鼠杂交瘤细胞经离体培养不能得到新个体,B项错误;动物细胞培养需要在95%空气和5%CO2的混合气体条件下进行,而植物组织培养不用在此条件下进行,C项错误;植物组织培养可用于突变体的培育,动物细胞培养可用于检测有毒物质、判断某种物质的毒性,也可用于筛选抗癌药物,D项正确。
4.2012年诺贝尔生理学或医学奖获得者发现,利用逆转录病毒将Oct4等4个关键基因导入已分化的体细胞中并表达,可使这个细胞成为类似干细胞的诱导多能干细胞(iPS细胞)。下图为该技术在人体细胞中的实验示意图。下列相关叙述,错误的是( C )
A.由iPS细胞产生其他种类细胞的过程称为细胞分化
B.与传统器官移植相比,利用患者的iPS细胞对其自身受损器官进行修复,成功率更高
C.目前iPS细胞在实际应用中还存在许多问题,例如,有研究发现iPS细胞的增殖难以控制,即iPS细胞具有衰老细胞的特征
D.结合以上信息分析,iPS细胞可能容易分散
解析:iPS细胞拥有与胚胎干细胞相似的分化潜力,说明iPS细胞分化程度低,不易衰老。
5.(不定项)下列有关动物细胞培养的叙述,错误的是( BD )
A.用于培养的细胞大都取自胚胎、幼龄动物的组织或器官
B.将所取的组织先用胃蛋白酶等进行处理,使其分散成单个细胞
C.大部分种类的体细胞在培养过程中会出现接触抑制和贴壁生长现象
D.体外培养的细胞都可以无限增殖
解析:动物细胞培养时,用于培养的细胞大多取自胚胎、幼龄动物的组织或器官,是因为这部分细胞的分化程度较低,细胞分裂能力较强,A项正确;将所取的组织先用胰蛋白酶或胶原蛋白酶等进行处理,使其分散成单个细胞,B项错误;正常体细胞在培养过程中会出现接触抑制和贴壁生长现象,C项正确;动物细胞培养至50代左右时大部分细胞不会再分裂,少数细胞会突破细胞寿命的自然极限,进行无限增殖,D项错误。
6.(不定项)干眼症是由泪液分泌减少导致眼睛干涩的病症。通过将有关基因导入已分化的体细胞获得类似胚胎干细胞(ES细胞)的诱导多能干细胞(iPS细胞),进而培养得到眼结膜组织,可分泌泪液成分“黏液素”,有望治疗干眼症。下列说法正确的是( ABC )
A.导入的基因能促使已分化的体细胞恢复分裂能力
B.利用iPS细胞获得眼结膜组织时应加入分化诱导因子
C.iPS细胞分化过程涉及有关基因的选择性表达
D.利用ES细胞治疗人类疾病的前景优于iPS细胞
解析:根据题文,有关基因导入已分化的体细胞可获得诱导多能干细胞(iPS细胞),已分化的体细胞无分裂能力,而干细胞是一类有分裂能力的细胞,故导入的基因能促使已分化的体细胞恢复分裂能力,A正确;利用iPS细胞获得眼结膜组织时,加入分化诱导因子可获得相应的组织或器官,B正确;iPS细胞分裂能力强,分化程度低,其分化过程涉及基因的选择性表达,C正确;iPS细胞的诱导过程无须破坏胚胎,不涉及伦理问题,理论上还可以避免发生免疫排斥反应,故利用iPS细胞治疗人类疾病的前景优于ES细胞,D错误。
二、非选择题
7.动物细胞培养技术有很多用途,如生产分泌蛋白药物、检测有毒物质、获得大量自身健康细胞等。某研究小组进行药物实验时,以动物肝细胞为材料,测定药物对体外培养细胞的毒性。请根据下列有关动物细胞培养实验回答问题:
(1)在动物细胞培养时,通常在合成培养基中加入适量血清,其原因是__人们对细胞所需营养物质成分不明确,血清可以补充合成培养基中缺乏的物质__。
(2)随着细胞分裂增殖次数的增多,绝大部分细胞停止分裂,极少数细胞可以连续增殖,其中有些细胞会因遗传物质发生改变而变成特殊细胞,该种细胞的结构特点为__变为球形,细胞膜表面糖蛋白的量减少__。
(3)实验中可以通过观察细胞的畸变率来确定物质毒性的大小。某有机物X,其毒性可诱发染色体断裂。利用下图所示装置和提供的下列材料用具,探究肝脏小块对有机物X是否具有解毒作用。
材料用具:肝脏小块,外周血淋巴细胞,淋巴细胞培养液,植物凝集素(刺激淋巴细胞分裂);显微镜,载玻片,盖玻片,玻璃皿,滴管;吉姆萨染液(使染色体着色),有机物X溶液等。实验过程如下:
①在淋巴细胞培养液中加入植物凝集素培养淋巴细胞,取4等份,备用。
②利用甲、乙、丙、丁4组上图所示装置,按下表步骤操作(“√”表示已完成的步骤)。
上表中的步骤还未完成,还需进行的操作是__②向乙(或丁)组装置中放置肝脏小块__。
③培养一段时间后,取4组装置中的等量培养液,分别添加到4份备用的淋巴细胞培养液中继续培养。
④一段时间后取淋巴细胞分别染色、制片,在显微镜下观察__染色体形态和数量__,并对比分析,最好选用细胞分裂的__中__期时进行观察。若丙组淋巴细胞出现异常,而甲组的淋巴细胞正常,则说明__肝脏小块对有机物X具有解毒作用__。
解析:(1)在动物细胞培养时,通常在合成培养基中加入适量血清,其原因是人们对细胞所需营养物质成分不明确,血清可以补充合成培养基中缺乏的物质。(2)随着细胞分裂增殖次数的增多,绝大部分细胞停止分裂,极少数细胞可以连续增殖,其中有些细胞会因遗传物质发生改变而变成特殊细胞,该种细胞的结构特点为变为球形,细胞膜表面糖蛋白的量减少。(3)②为了排除肝脏培养液或肝脏小块对实验的影响,应向乙或丁组装置中放置肝脏小块。④有机物X有毒性,可诱发染色体断裂,所以一段时间后要观察淋巴细胞的染色体形态和数量是否变化;有丝分裂中期染色体的形态和数目比较清晰,所以最好选用细胞分裂的中期时进行观察;甲组添加肝脏小块,淋巴细胞染色体正常,丙组没有添加,出现染色体异常,说明肝脏小块对有机物X具有解毒作用。
项目
甲
乙
丙
丁
步骤一:加入肝脏培养液
√
√
√
√
步骤二:加入有机物X溶液
√
√
步骤三:放置肝脏小块
√
人教版 (2019)一 动物细胞培养一课一练: 这是一份人教版 (2019)<a href="/sw/tb_c4008676_t7/?tag_id=28" target="_blank">一 动物细胞培养一课一练</a>,共6页。
人教版 (2019)选择性必修3一 动物细胞培养第1课时复习练习题: 这是一份人教版 (2019)选择性必修3一 动物细胞培养第1课时复习练习题,共7页。试卷主要包含了选择题,非选择题等内容,欢迎下载使用。
选择性必修3三 动物体细胞核移植技术和克隆动物同步训练题: 这是一份选择性必修3三 动物体细胞核移植技术和克隆动物同步训练题,共13页。试卷主要包含了选择题,非选择题等内容,欢迎下载使用。

