所属成套资源:2024荆州中学高三上学期10月半月考(新)及答案(九科)
2024荆州中学高三上学期10月半月考试题物理含答案
展开
这是一份2024荆州中学高三上学期10月半月考试题物理含答案,共6页。试卷主要包含了实验题,解答题等内容,欢迎下载使用。
高三年级物理试题
一、选择题,每题4分,共40分,1-7为单项选择,每题仅有一个选项符合要求;8-10为多项选择,每题有多个选项符合要求,全部选对得4分,部分选对得2分,有选错的得0分。
1.1919年,卢瑟福用 a 粒子轰击氮原子核(“N)发现了质子,首次实现了原子核的人工转变。已知核反应释放的能量全部转化成了。”O和质子的动能, “N, ”O,a 粒子, 质子的质量分别为m₁、 m₂, m₃, m₄, 真空中的光速为 c, 则
A. 发现质子的核反应方程是 714N+42He→817O+10n
B. 释放的核能等于 817O和质子的总动能
C. 释放的核能等于 m₂+m₄−m₁−m₃c²
D. 释放核能的原因是因为O的结合能大于HN和 α 粒子总的结合能
2.如图1所示,轻弹簧上端固定, 下端悬吊一个钢球,把钢球从平衡位置向下拉下一段距离A, 由静止释放。 以钢球的平衡位置为坐标原点, 竖直向上为正方向建立x轴, 当钢球在振动过程中某一次经过平衡位置时开始计时,钢球运动的位移—时间图像如图2所示。已知钢球振动过程中弹簧始终处于拉伸状态,则
A. 1时刻钢球处于超重状态
B. t₂时刻钢球的速度方向向上
C.t₁∼t₂时间内钢球的机械能逐渐减小
D.t₁∼t₂时间内钢球的动能逐渐增大
3.如图所示,两倾角均为 θ的光滑斜面对接后固定在水平地面上,○点为斜面的最低点 . 一个小物块从右侧斜面上高为 H处由静止滑下,在两个斜面上做往复运动 .小物块每次通过 O点时都会有动能损失,损失的动能为小物块当次到达 O点时动能的 15%.小物块从开始下滑到停止的过程中运动的总路程为
A.4Hsinθ B.5Hsinθ C.6Hsinθ D.7Hsinθ4. 在 x 轴方向存在一静电场,其φ-x 图像如图所示,一电子以一定的初速度沿 x 轴从 O 点运动到 x₄,电子仅受电场力,则该电子
A. 在 x₁ 处电势能最小
B. 从 x₂到 x₃受到的电场力和从 x₃到 x₄受到的电场力方向相反
C. 在 x₁处受到的电场力最大
D. 在 x₃处电势为零,电场强度也为零
5. 如图所示,边长为L的等边三角形 ABC内、外分布着两方向相反的匀强磁场,三角形内磁场方向垂直纸面向外,两磁场的磁感应强度大小均为 B。顶点A处有一粒子源,粒子源能沿∠BAC的角平分线发射不同速率的粒子,粒子质量均为m、电荷量均为+q,不计粒子重力及粒子间的相互作用力,则发射速度v₀为哪一值时粒子能通过B点
A.2qBLm
B.3qBL2m
C.2qBL3m
D.qBL7m
6. 如图所示,水平固定放置的足够长光滑平行金属导轨,左端与电阻R相连,直导体AB质量为m,电阻为r,长度与导轨宽度相同,有匀强磁场垂直穿过导轨平面。作用一水平向右的恒力F,使直导体AB由静止开始向右运动,当直导体一直加速到速度为v₀时,撤除拉力F,直导体再经相同的位移停止。对直导体AB经历的两个过程,描述正确的是
A. 拉力F做的功等于 12mv02
B. 拉力F的冲量大小等于2mv₀
C. 加速阶段的运动时间大于减速阶段的运动时间
D. 加速阶段流过R的电荷量大于减速阶段流过R的电荷量
7. 如图所示,水平面上固定着两根足够长的平行导槽,质量为2m的U形管恰好能在两导槽之间自由滑动,一质量为m的小球沿水平方向,以初速度v₀从U形管的一端射入,从另一端射出。已知小球的半径略小于管道半径,不计一切摩擦,下列说法正确的是
A. 该过程中,小球与U形管组成的系统动量守恒
B. 小球从U形管的另一端射出时,速度大小为 v03
C. 小球运动到U形管圆弧部分的最左端时, 速度大小为 v03
D. 从小球射入至运动到U形管圆弧部分的最左端的过程中,平行导槽受到的冲量大小为 2mv03
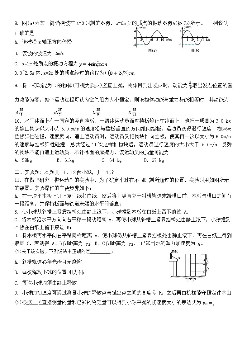
8. 图(a)为某一简谐横波在t=0时刻的图像,x=6m处的质点的振动图像如图(b)所示。 下列说法正确的是
A. 该波沿x轴正方向传播
B. 该波的波速为 2m/s
C. x=2m处质点的振动方程为 y=4sinπ2tcm
D.0~2.5s内,x=2m处的质点经过的路程为( 8+22cm
9. 将一初动能为E的物体(可视为质点)竖直上抛,物体回到出发点时,动能为 E3,取出发点位置的重力势能为零,整个运动过程可认为空气阻力大小恒定,则该物体动能与重力势能相等时,其动能为
A.2E5 B.2E7 C.2E9 D.2E11
10. 水平冰面上有一固定的竖直挡板,一滑冰运动员面对挡板静止在冰面上,他把一质量为3.0 kg的静止物块以大小为6.0 m/s的速度沿与挡板垂直的方向推向挡板,运动员获得退行速度;物块与挡板弹性碰撞,速度反向,追上运动员时,运动员又把物块推向挡板,使其再一次以大小为6.0m/s的速度与挡板弹性碰撞. 总共经过11次这样推物块后,运动员退行速度的大小大于 6.0m/s,反弹的物块不能再追上运动员. 不计冰面的摩擦力,该运动员的质量可能为
A. 58kg B. 61kg C. 64 kg D. 67 kg
二、实验题: 本题共11、12两小题, 共14分。
11. 在做“研究平抛运动”的实验中,为了确定小球在不同时刻所通过的位置,实验时用如图所示的装置。实验操作的主要步骤如下:
A. 在一块平木板上钉上复写纸和白纸,然后将其竖直立于斜槽轨道末端槽口前,木板与槽口之间有一段距离,并保持板面与轨道末端的水平段垂直;
B. 使小球从斜槽上紧靠挡板处由静止滚下,小球撞到木板在白纸上留下痕迹 A;
C. 将木板沿水平方向向右平移一段动距离 x,再使小球从斜槽上紧靠挡板处由静止滚下,小球撞到木板在白纸上留下痕迹 B;
D. 将木板再水平向右平移同样距离 x,使小球仍从斜槽上紧靠挡板处由静止滚下,再在白纸上得到痕迹 C,若测得 A、B间距离为 y₁,B、C间距离为 y₂, 已知当地的重力加速度为 g。
(1)关于该实验,下列说法中正确的是 ;
A. 斜槽轨道必须光滑且无摩擦
B. 每次释放小球的位置可以不同
C. 每次小球均须由静止释放
D. 小球的初速度可通过测量小球的释放点与抛出点之间的高度差 h,之后再由机械能守恒定律求出
(2)根据上述直接测量的量和已知的物理量可以得到小球平抛的初速度大小的表达式为 v₀=;(用题中所给字母x、y₁、y₂、g表示)
(3)小球打在 B点时与打在A点时动量的变化量为 Δp₁,,小球打在C点时与打在B点时动量的变化量为 △p₂, 则 △p₁:△p₂=。
12. 某同学打算制作一简易的双倍率欧姆表,找到的器材如下。
A. 满偏电流为10mA的电流表
B. 最大阻值为999.9Ω的电阻箱R₁和最大阻值为100Ω的滑动变阻器 R₂
C. 开关一个,红、 黑表笔各一只, 导线若干
(1)该同学找到一节干电池(标称值为1.5V, 内阻不计),但不确定其电动势是否与标称值一致,他设计了如图甲所示电路测量电池的电动势和电流表内阻,操作步骤如下。
第一步,按照图甲所示电路完成实物连接;
第二步, 闭合开关S,调节电阻箱R₁的阻值,当R₁的阻值为87.5Ω时, 电流表示数为8.0mA, 当 R₁的阻值为150Ω时, 电流表示数为6.0mA, 则干电池的电动势为 V。
(2)该同学利用上述干电池设计的欧姆表电路图如图乙所示,操作步骤如下。
a. 按照图乙所示完成实物连接,并将表笔连到对应位置。
b. 断开开关S,将红、黑表笔短接,调节电阻箱. R₁的阻值,使电流表满偏,此时 R₁的阻值为 Ω, 对应欧姆表的“×10”倍率, 则电流表“5.0mA”刻度线的对应数值应标为 。
c. 保持R₁的阻值不变,闭合开关S,将红、黑表笔短接进行欧姆调零,调节滑动变阻器 R₂接入回路的阻值使电流表示数达到满偏,此时对应欧姆表的“×1”倍率。
d。步骤c完成后,将红黑表笔与一个未知电阻相连, 电流表的示数为4.0mA,则未知电阻的阻值为 Ω。
三、解答题(本题共3小题,共 46分)
13.(15分)如图所示, “凸”形汽缸上、下部分高度均为 h,上、下底面导热良好,其余部分绝热。上部分横截面积为S,下部分横截面积为2S。汽缸被总重力 G=2pθS、中间用轻杆相连的a、b两绝热活塞(密封性良好)分成A、B、C三部分,活塞稳定时 A、B、 C三个部分内的气体温度均为
T, A、C部分气体压强为p,A、B部分高均为 ℎ2,C部分高为h 。现保持A、B温度不变,使 C 中的气体温度缓慢变化至某温度, 最终稳定后两活塞缓慢下降了 ℎ4,不计所有摩擦。求:
(1) C温度变化前,B中气体的压强;
(2)C温度变化后,A、B中气体的压强
(3) C中气体最终温度为多少?
14.(13分)如图所示,用长为0.4m的不可伸长的轻绳将质量为1kg的小球C悬挂于 O点,小球C静止。质量为2kg的物块A放在质量也为2kg的木板B的右端,以共同的速度的 v₀=15m/s,沿着光滑水平面向着小球滑去,小球与物块发生弹性正碰,物块与小球均可视为质点,且小球C返回过程不会碰到物块A,不计一切阻力,重力加速度. g=10m/s²。求:
(1)碰后瞬间小球C的速度大小;
(2)若物块与木板间的动摩擦因数为0.1,木板B至少要多长,物块A才不会从长木板的上表面滑出。
15. (18分)如图甲所示, 足够长的光滑平行金属导轨MN、PQ竖直放置, 其宽度 L=1m,, 一磁感应强度B=0.1T的匀强磁场,垂直穿过导轨平面,导轨的上端M与P之间连接一阻值为 R=0.60Ω的电阻, 电阻为 r=0.30Ω的金属棒ab紧贴在导轨上。现使金属棒ab由静止开始下滑, 下滑过程中ab始终保持水平,且与导轨接触良好,其下滑距离x与时间t的关系如图乙所示,图象中的OA段为曲线,AB段为直线, 导轨电阻不计,g取 10m/s2(忽略 ab棒运动过程中对原磁场的影响), 求
(1)金属棒 ab运动的最大速度v的大小;
(2)金属棒达最大速度时 a、b两端的电势差U;
(3)金属棒 ab从静止开始运动的1.5s内,通过电阻R的电量q及电阻R上产生的热量Q。(结果保留两位有效数字)
荆州中学2021级高三年级10月半月考物理参考答案
选择题
实验题
11、 C 1:1
12、 50 15
13、(1)2p0;(2) 、 (3)
解: 解得
(2)A中气体,初状态 ,,
末状态 ,
由玻意耳定律有 解得
中气体,初状态 ,,
末状态 ,
由玻意耳定律有 解得
(3)对中气体,初状态 ,,
末状态
对活塞有 解得
由理想气体状态方程有 解得
14、(1);(2)
解:(1)设物块质量为,小球质量为,由于发生弹性正碰,则由动量守恒得
由机械能守恒得
解得 ,
(2)此后物块加速,木板减速,物块刚好和木板共速时,物块运动到木板左端,设木板质量为,共速速度为,由动量守恒得
由能量守恒得
解得
15、 (1)9m/s;(2)0.6V;(3)0.6C,0.09J
解:(1)由图象可得:时金属棒匀速运动的速度
(2)金属棒产生的感应电动势
(3)由公式得
由图得x=5.6m,代入数据得
q=0.6C
电路中的感应电流
当金属棒匀速运动时,由平衡条件得
代入数据解得:
在内,金属棒的重力势能转化为金属棒的动能和电路的内能,设电路中产生的总热量为Q,根据能量守恒定律得:
代入数据解得
Q=0.135J
则
题号
1
2
3
4
5
6
7
8
9
10
答案
D
C
D
A
D
B
B
BD
AC
AB
相关试卷
这是一份2024荆州中学高一上学期10月月考试题物理含解析,共10页。试卷主要包含了选择题等内容,欢迎下载使用。
这是一份2024荆州中学高二上学期10月月考试题物理含解析,共10页。试卷主要包含了选择题,非选择题等内容,欢迎下载使用。
这是一份2024荆州中学高三上学期10月半月考物理试题PDF版含答案(可编辑),共6页。

