全国各地130余套中考真题汇编——《自然界的水与水分子》专题(含答案,部分解析)
展开
这是一份全国各地130余套中考真题汇编——《自然界的水与水分子》专题(含答案,部分解析),共5页。试卷主要包含了下列关于水的说法正确的是,消除安全隐患,严防事故发生,水是生命之源,回答下列问题等内容,欢迎下载使用。
A.液态水变成水蒸气时,水分子变大 B.过滤和加热均能使硬水转化为软水
C.蒸馏或用活性炭吸附均可使海水转化为淡水 D.电解水生成氢气和氧气的体积比为2:1
答案为:D
14.(张家界市)消除安全隐患,严防事故发生。锅炉发生爆炸,可能是由于锅炉内水垢过厚或缺水造成的。为了防止锅炉因炉内水垢过厚而引起爆炸,常采用下列措施。
(1)锅炉使用软水。常用 来检验软水和硬水;
(2)定期清洗锅炉。水垢主要成分是碳酸钙(CaCO3)和氢氧化镁[Mg(OH)2],在工业上常用盐酸清洗,请写出盐酸与水垢中一种成分发生反应的化学方程式: 。在生活中可用 (填一种调味品)除去水壶或盛水器具中的水垢。
故答案为:
(1)肥皂水;
(2)CaCO3+2HCl═CaCl2+H2O+CO2↑ 或 Mg(OH)2+2HCl═MgCl2+2H2O;食醋。
6.(岳阳市)(3分)下列关于水净化过程中常用方法的说法正确的是( )
A.明矾可以促进水中悬浮物的沉降 B.过滤能除去天然水中的所有杂质
C.活性炭的吸附作用可使海水转化成淡水 D.过滤或加热均能使硬水转化成软水
答案为:
12.(岳阳市)(3分)习近平总书记视察岳阳时,殷殷嘱托“守好一江碧水。”作为岳阳的主人,你认为下列做法正确的是( )
A.工业废水随意排放 B.生活垃圾直接扔入江河
C.挖砂船常年日夜不停采砂 D.生活污水实现集中处理和排放
答案为:D
13(长春市).回答下列与水有关的问题:
(1)在实验室配置溶液时,常用蒸馏水做 ;
(2)自来水厂常利用 的吸附性除去水中异味;
(3)氢气在氧气中燃烧生成水,能验证水是由 组成的
故答案为:(1)溶剂;(2)活性炭;(3)氢元素和氧元素
14.(淮安市)水是重要的自然资源。合理开发利用水资源,推进社会发展与进步。
(1)自然界中的水含有较多杂质,净化过程中加入活性炭,是利用其___吸附___性。
(2)天然水具有一定的硬度,日常区分硬水和软水可选用的物质是____肥皂水__。
(3)水作为原料,可获得多种产品。
①工业上常用水制取水煤气,原理为:,该反应过程中,热能转化为__化学____能
②利用CO和H2制取二甲醚的微观过程如图所示:
该变化过程中,参加反应的CO和H2的分子个数比是___1:2___。
答案为:
7.(盐城市)下列关于水的说法正确的是( )
A.水是一种最常用的溶剂 B.水变成水蒸气的过程中水分子体积变大
C.pH小于7的雨水就是酸雨 D.电解水时,负极产生的气体是氧气
答案为:A
14.(沈阳市)氢气与氧气在一定条件下可以发生化学反应。根据所给信息,请回答下列问题:
氢气在空气中燃烧 微观示意图
(1)纯净的氢气在空气中燃烧时产生淡蓝色火焰、放出热量、烧杯内壁凝结有______
,写出发生反应的化学方程式______。
(2)化学变化是反应物的______重新组合转变成生成物的过程。从氧气变为水时,氧元素化合价的具体变化是______。
答案为:
14.(1)水雾(或水珠,其他合理答案均可)(2)原子0→-2
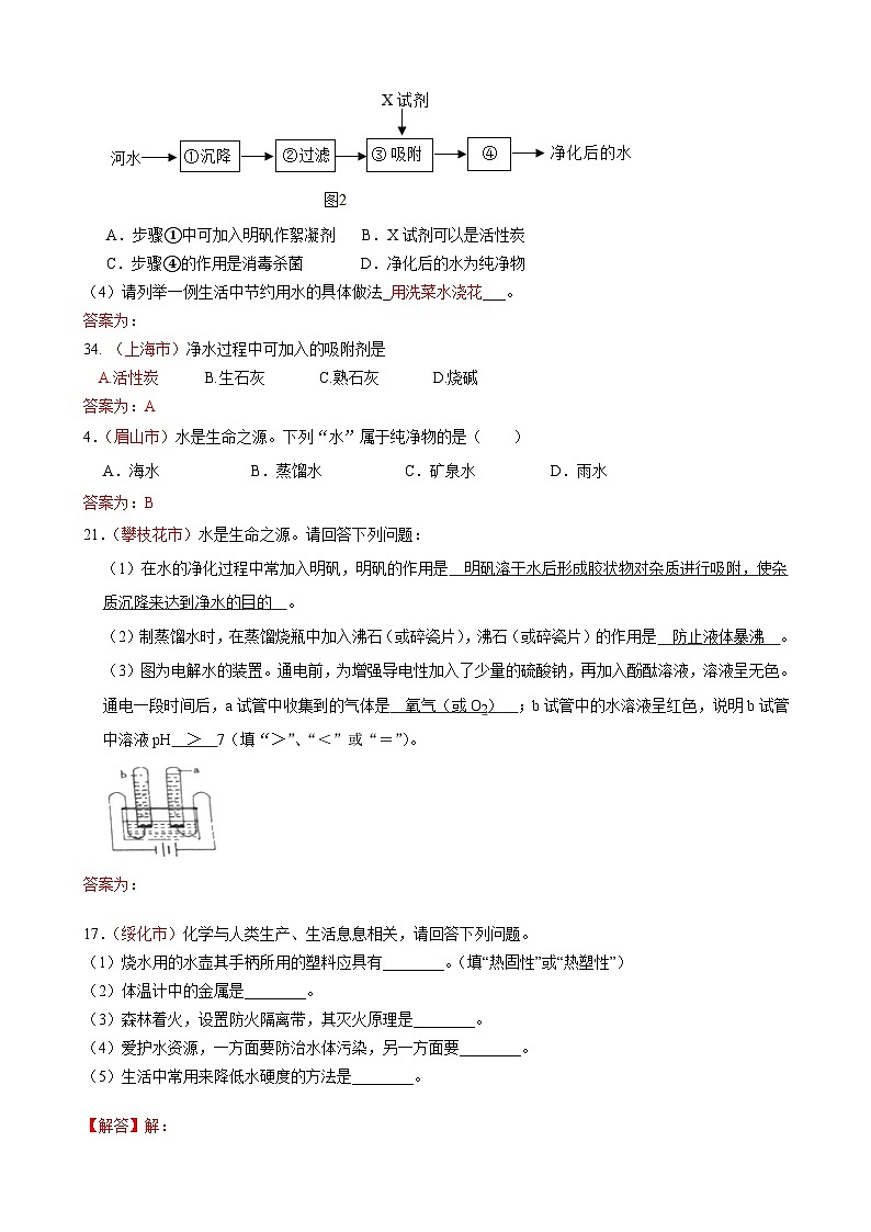
20.(营口市)水是生命之源!“珍惜水、节约水、爱护水”是每个公民应尽的义务和责任。
(1)用如图1所示装置进行电解水的实验,a、b两玻璃管中收集到的气体质量比为__8:1__,反应的化方程式为____,该实验证明水是由__氢元素和氧元素__组成的;
(2)饮用硬度过大的水不利于人体键康,在生活中可用__肥皂水__区分硬水和软水;
(3)如图2是自来水厂净化水的主要步骤。有关说法错误的是__ D __(填字母);
A.步骤①中可加入明矾作絮凝剂 B.X试剂可以是活性炭
C.步骤④的作用是消毒杀菌 D.净化后的水为纯净物
(4)请列举一例生活中节约用水的具体做法_用洗菜水浇花___。
答案为:
34. (上海市)净水过程中可加入的吸附剂是
A.活性炭 B.生石灰 C.熟石灰 D.烧碱
答案为:A
4.(眉山市)水是生命之源。下列“水”属于纯净物的是( )
A.海水B.蒸馏水C.矿泉水D.雨水
答案为:B
21.(攀枝花市)水是生命之源。请回答下列问题:
(1)在水的净化过程中常加入明矾,明矾的作用是 明矾溶于水后形成胶状物对杂质进行吸附,使杂质沉降来达到净水的目的 。
(2)制蒸馏水时,在蒸馏烧瓶中加入沸石(或碎瓷片),沸石(或碎瓷片)的作用是 防止液体暴沸 。
(3)图为电解水的装置。通电前,为增强导电性加入了少量的硫酸钠,再加入酚酞溶液,溶液呈无色。通电一段时间后,a试管中收集到的气体是 氧气(或O2) ;b试管中的水溶液呈红色,说明b试管中溶液pH > 7(填“>”、“<”或“=”)。
答案为:
17.(绥化市)化学与人类生产、生活息息相关,请回答下列问题。
(1)烧水用的水壶其手柄所用的塑料应具有________。(填“热固性”或“热塑性”)
(2)体温计中的金属是________。
(3)森林着火,设置防火隔离带,其灭火原理是________。
(4)爱护水资源,一方面要防治水体污染,另一方面要________。
(5)生活中常用来降低水硬度的方法是________。
【解答】解:
(1)烧水用的水壶其手柄所用的塑料受热也不会熔化,具有热固性;故填:热固性; (2)汞是常温下,唯一呈液态的金属,体温计中的金属是汞;故填:汞; (3)森林着火,设置隔离带的原理是移除可燃物。故填:移除可燃物; (4)爱护水资源,一方面要防治水体污染,另一方面要节约用水;故填:节约用水; (5)生活中,常用加热煮沸的方法将硬水软化;故填:煮沸。
5.(衡阳市)(2分)下列有关水的说法错误的是( )
A.日常生活中的饮用水是硬水还是软水,可用肥皂水鉴别
B.生活污水、工业污水等污水经处理达标后才可排放
C.沉淀、过滤、吸附、蒸馏等净化水的方式中,其中蒸馏的净化程度最高
D.自来水是干净、卫生的纯净物
答案为:D
15.(北京市)氢气是理想的清洁、高能燃料。水分解可获得氢气和氧气。
(1)右图中,产生氢气的试管是______(填“1”或“2”)。
(2)我国开发出一种新型催化剂,实现了在光照下分解水,反应的化学方程式为_________________。
【科普阅读理解】
答案为:
15.(1)1 (2)2H2O22H2↑+O2↑
14.(兰州市)中国水周的主题为“坚持节水优先,强化水资源管理”。下列有关水的认识正确的是( )
A.生活中常用煮沸的方法降低水的硬度 B.过滤可以除去水中所有的杂质
C.电解水实验说明水由氢气和氧气组成 D.农业上大水漫灌农作物
答案为:A
23.(云南省)(7分)水是一种重要的资源,爱护水资源,人人有责。
(1)如图所示,电解水的实验中,通电一段时间后,玻璃管a中收集到的气体是 ;通过实验可以得出水是由 组成的。
(2)请列举一条日常生活中的节水措施 。
(3)下列做法会造成水体污染的是 (填序号)。
①工业废水处理达标后排放 ②随意丢弃废旧电池
③提倡使用无磷洗衣粉 ④合理使用化肥和农药
(4)下列净化水的过程中,说法不正确的是 (填字母)。
A.活性炭可吸附水中的色素和有异味的物质
B.明矾可以使硬水转化为软水
C.自来水厂净化水的方法主要有沉淀、过滤、吸附、消毒杀菌
D.净水方法中,净化程度最高的是蒸馏
(5)日常生活中,常用 区分硬水和软水,实现硬水软化的简单方法是 。
答案为:
23.(7分)(1)氢气(或H2) 氢、氧两种元素 (2)洗菜水浇花(合理均可)
(3)② (4)B (5)肥皂水 煮沸
23.(昆明市)(7分)(1)小英同学从水库中取出浑浊水样进行实验。
①将水样静置,用如图装置进行过滤,其操作规范的是 (填标号)。
a.用玻璃棒引流
b.滤纸边缘高出漏斗
c.漏斗末端颈尖未紧靠烧杯内壁
d.将滤纸湿润,使其紧贴漏斗内壁
e.用玻璃棒在漏斗中轻轻搅动以加快过滤速度
②向过滤后所得水样中加入一定量活性炭,利用活性炭的 性除去杂质和臭味。
③在处理后的水样中加入一定量肥皂水,振荡,观察到泡沫较少,浮渣较多,说明该水样属于
(填“硬水”或“软水”)。
④生活中常用 (填“煮沸”“静置沉淀”或“过滤”)的方法降低水的硬度,并起到消毒杀
菌的作用。
⑤为了人类的生存和发展,人类必须爱惜水。下列做法不利于保护水资源的是 (填标号)。
A.生活污水直接排放 B.提倡使用节水器具
C.工业上冷却水重复利用 D.园林浇灌用滴灌、喷灌
(2)①在盛有水的烧杯中加入一定量硝酸铵,形成溶液过程中,温度会 (填“升高”“降低”或
“不变”)。
②用加了洗涤剂的水能洗掉餐具上的油污,这是利用了洗涤剂的 作用。
答案为:
23.(7分)(1)①ad(多选、少选、错选不得分) ②吸附 ③硬水 ④煮沸 ⑤A
(2)①降低 ②乳化
10.(葫芦岛市)电解水实验如图所示,下列说法正确的是( )
A.正极得到的气体是氢气
B.负极得到的气体具有可燃性
C.该实验说明水由氢气和氧气组成
D.实验结束时产生的氢气和氧气的质量比为2:1
答案为:B
10.(辽阳市)下列有关水的说法错误的是( )
A.煮沸可以降低水的硬度
B.提高水的利用率可以节约水资源
C.水通电分解生成两种单质
D.自来水厂净水过程中只发生物理变化
答案为:D
11、(邵阳市)下列有关水的说法正确的是
A.冰水共存物是纯净物
B.水是由氢分子和氧原子构成
C.水分子很小,在化学变化中不可以再分
D.电解水的实验中,得到的氢气和氧气的体积比是1:2
答案为:A
10、(广东省)电解水实验装置如“题10图”所示,下列说法正确的是( )
A.电解前后元素种类不变
B.实验说明水由H2和O2组成
C.反应的化学方程式为2H2O=2H2↑+O2↑
D.a管收集的气体能使燃着的木条燃烧更旺
答案为:A
6. (永州市)水是一种宝贵的自然资源。下列有关水的说法正确的是
A.生活中软化硬水的常用方法是煮沸
B.地球表面约 71%被水覆盖,所以不必节约用水
C.水是由 2 个氢原子和 1 个氧原子构成的
D.电解水实验中,正负极产生的气体体积之比约为 2:1
答案为:A
17.(西宁市)水是生命之源,与人类生活息息相关。
(1)饮用硬度过大的水不利于人体健康,生活中常用 的方法来降低水的硬度。
(2)下列说法正确的是 (填序号)。
A.可通过过滤的方法除去受污染水中的可溶性有毒物质
B.水能溶解很多物质,是一种最常用的溶剂
C.水可以灭火,是因为水可以降低可燃物的着火点
D.电解水实验证明了水是由氢元素和氧元素组成的
(3)氯化氢气体溶于水形成的盐酸,常用于清除铁制品表面的锈。请写出盐酸清除铁锈的化学方程式
。
答案为:
17.(4分)(1)煮沸 (2)BD (3)Fe2O3+6HCl===2FeCl3+3H2O
(舟山市)地球上有丰富的水资源,科学家一直在研究成本低、效率高的催化剂,使水发生反应获得氢能源。下列说法错误的是( )
A. 水是由氢元素和氧元素组成的化合物
B. 保持水化学性质的最小微粒是氢原子和氧原子
C. 水发生反应生成氢气和氧气属于分解反应
D. 催化剂在化学反应前后化学性质和质量不发生改变
答案为:B
(舟山市)炎热的夏天,某些城市的街道上有雾炮车在向空中喷水,它比普通洒水车的降温、净化空气的效果更好(雾炮车的参数如表所示)
(1)雾炮车净化空气主要针对的污染物是______。
(2)雾炮车的降温效果更好,原因是喷出的极细水珠增加了______,从而加快了水的蒸发。
答案为:
28. (哈尔滨市)(6分)“中国粮食,中国饭碗。”2018年9月习近平总书记来黑 龙江省考察,在了解粮食生产和收获情况时强调:“中国人的饭 碗任何时候都要牢牢端在自己的手上。”
黑龙江盛产优质水稻,其加工得到的大米中含有丰富的淀粉,淀粉的化学式为。淀粉属于糖类,糖类在人体内经氧化放出能量,为和维持恒定体温提供能量。
水稻生长期间需要施加氮肥,氮肥有促进植物茎、叶生长茂盛,,提高植物蛋白质含量的作用。尿素是优良的有机氮肥,其化学式是。
人类生活和工农业生产都离不开水。下图是自来水厂净水过程示意图:
图中池是池,在吸附池中一般使用的物质名称是。水是一切生命体生存所必需的物质,为了人类的生存和发展,人类必须爱护水资源,一方面要节约用水,另一方面要。
答案为:
(内江市)下列有关叙述中不正确的是( )
A. 地球上水资源极其丰富,不存在水危机
B. 水是由氢元素与氧元素组成
C. 水是由水分子构成,而水分子又是由氢原子和氧原子构成
D 湿衣服晾晒一段时间后变干,说明水分子在不断的运动
答案为:A
(内江市)如右图所示,科学家提出一种最经济最理想的获得氢能源的循环体系,下列说法不正确的是( )
A. 氢气作燃料的优点是燃烧热值高,产物无污染
B. 在此循环中发生了反应:2H2O通电2H2↑+O2↑
C. 燃料电池可以将化学能转化为电能
D 光照条件下分解水,急待解决的问题是寻找合适的催化剂
答案为:B
21(攀枝花市)(4分)水是生命之源,请回答下列问题。
(1)在水的净化过程中常加入明矾,明矾的作用是_______________ ;
(2)制蒸馏水时,在蒸馏烧瓶中加入沸石(或碎瓷片),沸石(或碎瓷片)的作用是_______________ ;
(3)右图为电解水的装置,通电前,为增强导电性加入了少量的硫酸钠,再加入酚酞溶液,溶液呈无色,通电一段时间后,1试管中收集到的气体是_________,2试管中的水溶液呈红色,说明2试管中溶液PH______7(填“>”、“<”或“=”)。
答案为:
【解答】解:(1)加入明矾的作用是明矾可以吸附较大颗粒,加速沉降;
(2)实验中加入的沸石(或碎瓷片)的作用是防止液体暴沸;
(3)电解水时“正氧负氢,氢二氧一”,a试管连接正极,收集到的气体为氧气;水中加入了酚酞,实验过程中b试管溶液变红,说明溶液呈碱性,pH>7;
故答案为:(1)明矾溶于水后形成胶状物对杂质进行吸附,使杂质沉降来达到净水的目的;(2)防止液体暴沸;(3)氧气(或O2);>。
23.(怀化市)(10分)水是生命之源,也是人类最宝贵的资源。习总书记在党的十八大报告中曾指出:“绿水青山就是金山银山”。请回答:
(1)下列水的净化方法中净化程度最高的是 C (填字母序号)。
A.静置沉淀 B.吸附沉淀 C.蒸馏 D.过滤
(2)我国淡水资源并不丰富,随着经济的高速发展,水污染日益严重,请你写出一条防治水污染的措施 工业废水处理达标后再排放 ;节约用水也是保护水资源的一种方法,请你写出节约用水的一种方法 农业上改漫灌为滴灌和喷灌 。
(3)过度使用化肥也会造成水污染,但为了提高农作物产量又必须合理使用化肥。某稻田禾苗出现泛黄现象,此时应及时追施 氮肥 (填“氮肥”或“钾肥”)。
(4)请你任写一道有水参加反应的化学方程式 CaO+H2O=Ca(OH)2 ;有水生成的反应 不一定 (填“一定”或“不一定”)是中和反应。
(5)电解水能获得高效、清洁能源物质 氢气 ,目前工业上并不采用该方法制取它,原因是 用电解水的方法得到氢气的成本太高 (写一点);请你再写出一种能源物质 太阳能 。
答案为:
【解答】解:(1)静置沉淀、吸附沉淀、蒸馏、过滤四个操作中,单一净化程度最高提蒸馏;
(2)我国淡水资源并不丰富,随着经济的高速发展,水污染日益严重,防治水污染可以采取以下措施:①工业废水处理达标后再排放;②生活废水集中处理后再排放;③农业上合理使用农药和化肥;节约用水也是保护水资源的一种方法,①工业上改进技术,使水循环利用;②生活中一水多用;③农业上改漫灌为滴灌和喷灌;
(3)稻田禾苗出现泛黄现象,是缺氮肥的重要表现,所以应补充氮肥;
(4)水和氧化钙反应生成氢氧化钙,化学方程式为:CaO+H2O=Ca(OH)2;酸和碱作用生成盐和水的反应叫中和反应,但有水生成的反应不一定是中和反应;
(5)电解水生成氧气和氢气,氢气属于高效、清洁能源,但是用电解水的方法得到氢气的成本太高,目前工业上并不采用该方法制取它;太阳能、风能、核能、地热能等都属于新能源;
(6)绿色植物通过光合作用吸收二氧化碳,生成葡萄糖和氧气,因此植树造林提高绿化面积可降低温室效应。
故答案为:
(1)C;
(2)工业废水处理达标后再排放 农业上改漫灌为滴灌和喷灌;
(3)氮肥;
(4)CaO+H2O=Ca(OH)2 不一定;
(5)氢气 用电解水的方法得到氢气的成本太高;
(6)温室效应。
1.(扬州市)5月11日,扬州市启动了城市节水宣传活动。H2O属于( )
A.单质B.氧化物C.混合物D.有机物
答案为:
19.(扬州市)(2分)1800年,人类电解水获得成功。某同学利用如图所示装置进行该实验时,发现左、右两侧试管内气体体积比略大于2:1.下列说法错误的是( )
已知:①相同条件下,气体的体积比等于气体的分子个数比;
②常温常压时,1L水可溶解0.031L O2、0.57L O3。
A.水在通电时能发生化合反应
B.实验中若加入少量NaOH溶液,则导电性增强
C.从实验结果可以确定,相同条件下,H2在水中的溶解度比O2的小
D.若右侧试管内产生少量O3,也会使左右两侧试管内气体体积比略大于2:1
答案为:A
13.(扬州市)(2分)下列反应属于分解反应的是( )
A.2H2+O22H2O
B.Zn+H2SO4=ZnSO4+H2↑
C.2KClO3 2KCl+3O2↑
D.KOH+HCl=KCl+H2O
答案为:C
(滨州市)“绿水青山就是金山银山”,水是人类不可缺少的宝贵资源,人人都要树立节约用水的意识。下列标志与节约用水有关的是( )
A. B. C. D.
答案为:D
4、(枣庄市)下列净化天然水的操作中,净化程度最高的是( )
A. 沉降 B. 过滤 C. 蒸馏 D. 吸附
【答案】:C
11.(郴州市)下列有关水的说法正确的是
A.通过蒸馏可以从海水中获得淡水
B.水是由氢原子和氧原子组成的物质
C.自来水是纯水
D.电解水实验中正极端产生 H2
答案为:A
11.(怀化市)(2分)下列实验方法不正确的是( )
A.用肥皂水区分硬水和软水
B.用过氧化氢溶液制氧气时为加快速率需加MnO2作催化剂
C.用玻璃棒蘸取待测溶液滴到pH试纸上,将试纸显示的颜色与标准比色卡对比,测出该溶液的pH
D.将3克NaCl固体倒入50毫升量筒中溶解,配得50克6%的NaCl溶液
答案为:D
5.(鄂州市)下列关于水的说法中不正确的是( )
A.农业和园林浇灌改大水漫灌为喷灌、滴灌,可节约用水
B.农业生产中不合理施用农药、化肥会对水体造成污染
C.水是一种常用的溶剂
D.电解水生成了氢气和氧气,因此,水是由氢气和氧气组成的
【答案】D
8. (黄石市)水是生命之源,关于水的说法正确的是
A.活性炭能使海水淡化 B.明矾可以净水
C.煮沸不能降低硬水的硬度 D.生活用水可以任意排放
答案为:B
14. (十堰市)有关水的说法错误的是
A.汉江水、太极湖水等天然水均为混合物
B.活性炭在净水中起着吸附和消毒作用
C.污水集中处理,确保水源区水质安全
D.电解水实验能证明水由氢、氧两种元素组成
答案为:B
18. (天津市)人类生产、生活离不开化学。
(1)净化水的操作有①过滤②蒸馏③静置沉淀等多种,其中净化程度最高的操作是_____(填序号)。净水器中经常使用活性炭,主要利用活性炭的_____性。
(2)青少年缺乏某种微量元素会引起食欲不振,生长迟缓,发育不良,该微量元素是_____.
(3)实验时要处处注意安全。用完酒精灯后,必须用灯帽盖灭,熄灭火焰的主要原理是_____(填序号)。
A 降温到着火点以下 B 隔绝空气 C 清除可燃物
(4)吸烟有害健康,燃着的香烟产生的烟气中有一种能与血液中血红蛋白结合的有毒气体,它是_____。
(5)二氧化碳在生产、生活中具有广泛的用途。在一定条件下,二氧化碳和氨气反应生成尿素和水。该反应的化学方程式为_____。
答案为:
【答案】 (1). ② (2). 吸附 (3). 锌 (4). B (5). CO
5.(长沙市)下列有关水的说法正确的是
A.地球上可利用的淡水资源取之不尽、用之不竭B.湘江的水经过沉淀、过滤、吸附后,可以得到纯水
C.为了保护水资源,禁止使用化肥和农药 D.用肥皂水可以区分软水和硬水
答案为:D
24.(湘潭市)水是宝贵的自然资源,日常生活、工农业生产和科学实验都离不开水。
图1 全球海水、陆地水储量比 图2 海水晒盐的大致过程
(1)图1中的海水属于__________(填“纯净物”或“混合物”)。
(2)如图2所示,利用海水提取粗盐的过程中,析出晶体后的母液是氯化钠的__________(填“饱和”或“不饱和”)溶液。
(3)河水是重要的陆地淡水资源,经处理后可用作城市生活用水,自来水厂净水的过程中不包括下列哪种净水方法__________(填字母序号)。
A.沉淀B.过滤C蒸馏D.吸附
(4)生活中,人们常用__________来检验水样品是硬水还是软水。
答案为:
24.混合物 饱和 C 肥皂水
6. (平凉市)兰州第二水源地建设推进顺利,将于10月为兰州市民供水。下列关于水的说法不正确的是
A.活性炭可吸附水中的色素及异味 B.水的硬度与人体健康没有关系
C.生活中常用煮沸的方法降低水的硬度 D.可用肥皂水鉴别硬水与软水
【答案】B
【解析】A.活性炭具有吸附性,可以吸附色素及有异味的物质,故说法正确;不符合题意;
B. 如果水有一定硬度,通过饮水就可以补充一定量的钙镁离子。在水质硬度较高地区心血管疾病发病率较低,而在水质硬度较低的地区会存在缺乏钙、镁等微量元素等情况。所以水的硬度与人体健康有关系,说法错误,符合题意;
C. 硬水是指含有较多钙、镁离子的水,煮沸能使钙、镁离子形成沉淀,析出,这是生活中最常用的最简单的降低水硬度的方法;故说法正确;不符合题意;
D. 用肥皂水来检验硬水和软水,把肥皂水滴在水里搅拌,产生泡沫多的是软水,产生泡沫少或不产生泡沫的是硬水。故说法正确;不符合题意;
(重庆市) (4分)空气、水是我们赖以生存的重要资源。
(1)Cu能与空气中的H2O、O2和 反应生成“铜锈”[主要成分为Cu2(OH)2CO3]。
(2)生活中常用 的方法降低水的硬度。
(3)电解水可制氢气。通电一段时间后,如右图所示。电极X为电源的 极。氢气作为新能源,其主要优点为 (填序号)。
A.制取成本低 B.燃烧产物无污染 C.制备原料为水,来源广 D.贮存方便,安全
【答案】 (1)CO2 ; (2)煮沸;(3)正极,BC。
【解析】(1)根据“铜锈”的主要成分为Cu2(OH)2CO3判断其生成原理为Cu能与空气中的H2O、O2和CO2反应; (2)煮沸可以把硬水转化为软水;(3)根据电解水原理判断a与正极相连,为氧气,b与正极相连,为氢气;电解水正确氢气成本高,氢气燃烧产物无污染且制备原料为水,来源广;氢气易爆炸,贮存不方便,不安全。故选BC。
6.(重庆市)地球表面约有71%被水覆盖,但可供人类使用的淡水总量却不足总水量的1%。下列有关说法正确的是( )
A.用活性炭给水杀菌消毒 B.为了健康可多饮蒸馏水
C.用肥皂水鉴别硬水和软水 D.煮沸可以使软水变为硬水
【答案】C
【解析】活性炭具有吸附性,可以吸附水中的色素和异味,但不能起到杀菌消毒作用;蒸馏水缺乏矿物质,适量饮用;用肥皂水鉴别硬水和软水,泡沫多的是软水,否则为硬水;煮沸可以使硬水变为软水。故选C。
6.(雅安市)下列关于水的说法正确的是
A.用特殊催化剂可把水变成汽油
B.活性炭能吸附水中的杂质,降低水的硬度
C.鉴别软水和硬水:加入肥皂水,振荡,泡沫较多的是软水
D.电解水时正极产生的气体具有可燃性
答案为:C
18.(成都市)(9分)回答下列问题。
(1)直饮水机的水处理过程如图所示。
①可直接饮用水属于_____________(填“混合物”或“纯净物”)
②炭罐的作用是___________(选项字母)
a.过滤 b.脱色除味 c.消毒杀菌
答案为:(1)混合物 (2)ab
(青岛市)分离与提纯是获得物质的重要方法。下列实验操作不能达到实验目的的是
答案为:A
(青岛市)下列与水相关的说法不正确的是
A.水在天然循环过程中发生了物理变化B.活性炭在净水过程中发生了化学变化
C.生活中可用煮沸的方法降低水的硬度D.明矾可促进浑浊水中悬浮物的沉降
答案为:B
雾炮车的部分参数
空载时质量
最大装水量
满载时轮胎与地面的总接触面积
6000千克
10000千克
0.4米2
实验目的
实验操作
A
除去氢氧化钠溶液中的碳酸钠
加入过量的石灰水,充分反应后过滤
B
除去氮气中的氧气
将气体缓缓通过足量的灼热铜网
C
除去硫酸铜溶液中的硫酸
加入过量的氧化铜粉末,充分反应后过滤
D
除去银粉中的锌粉
加入过量的稀盐酸,充分反应后过滤、洗涤、干燥
相关试卷
这是一份全国各地130余套中考真题汇编——《综合型选择题》专题(含答案,部分解析),共5页。试卷主要包含了 下列说法中正确的是,3%等内容,欢迎下载使用。
这是一份全国各地130余套中考真题汇编——《综合型填空题》专题(含答案,部分解析),共5页。试卷主要包含了 盖上锅盖 ,0~5, ②, 化学与生活密切相关, 我们通过学习知道等内容,欢迎下载使用。
这是一份全国各地130余套中考真题汇编——《质量守恒定律》专题(含答案,部分解析),共5页。试卷主要包含了,乙硫醇燃烧的化学方程式为等内容,欢迎下载使用。

