期中模拟卷(安徽,人教版)2023-2024学年九年级化学上学期期中模拟考试(含答案及答题卡)
展开2023-2024学年上学期期中模拟考试
九年级化学
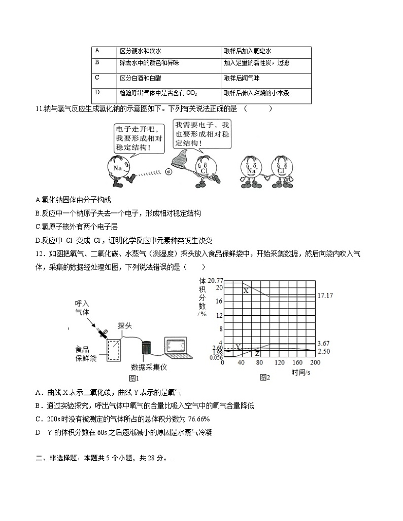
1 | 2 | 3 | 4 | 5 | 6 | 7 | 8 | 9 | 10 | 11 | 12 |
D | D | D | C | B | D | B | D | A | B | D | A |
13.(5分)(1)银白色固体,质量轻,硬度小
(2)常用作军事上的信号弹
(3)硫+氧气 点燃 二氧化硫 分子是不断运动的
14.(6分)(1)试管
(2)(化学方程式、符号表达式皆可)
(3)将带火星木条放在a处,若木条复燃,证明氧气已集满
(4)制取氯气需要在加热的条件下进行,而B装置为常温型发生装置 氯气是一种可溶于水的气体
15.(6分)(1)物理
(2)MnO2+KOH+O2→K2MnO4+H2O
(3)氢 电能转化为化学能
(4)实验室制取氧气(或“消毒”)
16.(7分)(1)①在一定范围内,过氧化氢溶液的浓度越大,其分解速率越快
② 温度
③c
(2)①其他条件相同时,在一定范围内,二氧化锰越多,过氧化氢溶液分解越快,但不影响氧气的量
②二氧化锰用量相同时,相同浓度的过氧化氢溶液分解速率相差不大,其他条件相同时,过氧化氢溶液的用量越多,产生的氧气的量就越多
17.(4分)(1)40%
(2)每片含CaCO3的质量为0.625g,含钙元素的质量为:0.625g x 40%=0.25g。
每片钙片的质量为1g,则钙片中钙元素的质量分数为: x 100%=25%。
(3)每次服用1片,每天2次,每片钙片的质量为0.25g,则每天服用钙片的质量为0.25gx2=0.5g
期中模拟卷(天津,人教版)2023-2024学年九年级化学上学期期中模拟考试(含答案及答题卡): 这是一份期中模拟卷(天津,人教版)2023-2024学年九年级化学上学期期中模拟考试(含答案及答题卡),文件包含期中模拟卷全解全析docx、期中模拟卷考试版测试范围1-5单元人教版A4版docx、期中模拟卷考试版测试范围1-5单元人教版A3版docx、期中模拟卷参考答案docx、期中模拟卷答题卡docx等5份试卷配套教学资源,其中试卷共29页, 欢迎下载使用。
期中模拟卷(湖北,人教版)2023-2024学年九年级化学上学期期中模拟考试(含答案及答题卡): 这是一份期中模拟卷(湖北,人教版)2023-2024学年九年级化学上学期期中模拟考试(含答案及答题卡),文件包含期中模拟卷全解全析docx、期中模拟卷考试版测试范围绪言第四单元A4版docx、期中模拟卷考试版测试范围绪言第四单元A3版docx、期中模拟卷答题卡docx、期中模拟卷参考答案docx等5份试卷配套教学资源,其中试卷共25页, 欢迎下载使用。
期中模拟卷(福建,人教版)2023-2024学年九年级化学上学期期中模拟考试(含答案及答题卡): 这是一份期中模拟卷(福建,人教版)2023-2024学年九年级化学上学期期中模拟考试(含答案及答题卡),文件包含期中模拟卷全解全析docx、期中模拟卷考试版测试范围1-5单元人教版A4版docx、期中模拟卷考试版测试范围1-5单元人教版A3版docx、期中模拟卷参考答案docx、期中模拟卷答题卡A4版docx等5份试卷配套教学资源,其中试卷共31页, 欢迎下载使用。

