2023荆州沙中学高一上学期11月期中物理试题含解析
展开2022—2023学年度上学期2022级
期中考试物理试卷
时间:75分钟 满分:100分 考试时间:2022年11月18日
一、选择题(其中1-7是单选,8-11是多选)
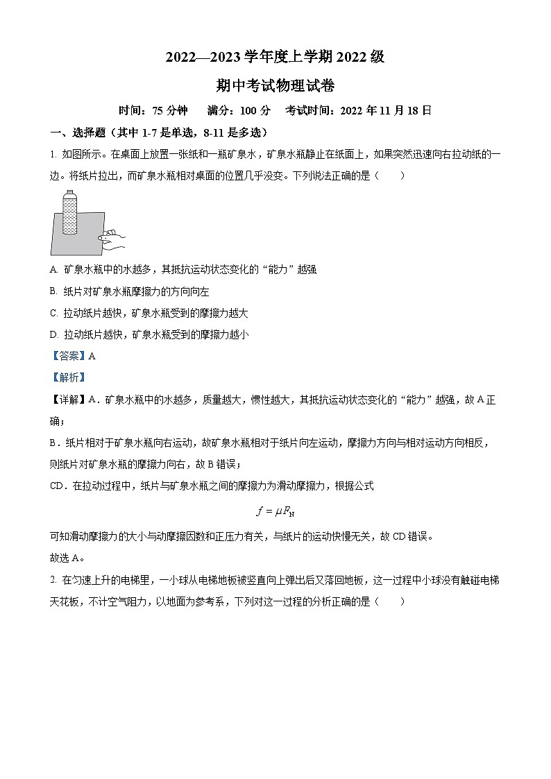
1. 如图所示。在桌面上放置一张纸和一瓶矿泉水,矿泉水瓶静止在纸面上,如果突然迅速向右拉动纸的一边。将纸片拉出,而矿泉水瓶相对桌面的位置几乎没变。下列说法正确的是( )
A. 矿泉水瓶中的水越多,其抵抗运动状态变化的“能力”越强
B. 纸片对矿泉水瓶摩擦力的方向向左
C. 拉动纸片越快,矿泉水瓶受到的摩擦力越大
D. 拉动纸片越快,矿泉水瓶受到的摩擦力越小
2. 在匀速上升的电梯里,一小球从电梯地板被竖直向上弹出后又落回地板,这一过程中小球没有触碰电梯天花板,不计空气阻力,以地面为参考系,下列对这一过程的分析正确的是( )
A. 小球在空中运动的位移大小一定小于路程
B. 小球在空中运动的平均速度大于电梯的速度
C. 小球在空中运动的平均速度小于电梯的速度
D. 小球在空中运动的平均速度等于电梯的速度
3. “西电东送”为我国经济社会发展起到了重大的推动作用。如图是部分输电线路。由于热胀冷缩,铁塔之间的输电线夏季比冬季要更下垂一些,对输电线和输电塔的受力分析正确的是
A. 夏季每根输电线对输电塔的拉力较冬季时大
B. 夏季与冬季输电塔对地面的压力一样大
C. 夏季与冬季每根输电线对输电塔的拉力一样大
D. 冬季输电塔对地面的压力较大
4. 、两物体从同一地点同时出发,沿相同方向运动。图甲是做匀加速直线运动的图像,图乙是做匀减速直线运动的图像。则下列说法正确的是( )
A. 时两物体速度相等
B. 前内两物体间距离一直在变大
C. 时刻,的速度为,的速度为
D. 的加速度大小为,的加速度大小为
5. 如图所示,小蚂蚁从一半球形碗底沿碗内表面缓慢向上爬,则下列说法正确的是( )
A. 蚂蚁可以爬到碗口 B. 蚂蚁受到的摩擦力越来越大
C. 蚂蚁受到的合外力越来越大 D. 蚂蚁对碗的作用力越来越大
6. 如图所示,在粗糙的水平桌面上,有一个物体在水平力作用下向右做匀加速直线运动。现在使力逐渐减小直至为0,但方向不变,则该物体在向右运动的过程中,加速度和速度的大小变化为( )
A. 不断减小,不断增大
B. 不断增大,不断减小
C. 先增大再减小,先减小再增大
D. 先减小再增大,先增大再减小
7. 如图所示,倾角为,表面粗糙的斜劈B放置在粗糙水平地面上,物体A的质量为2m,物体C的质量为m,细线绕过滑轮和连接在竖直杆上D处,连接A物体的细线与斜面平行,滑轮固定在斜劈上,不计质量的动滑轮。跨在细线上,其下端悬挂C物体,动滑轮两侧的绳子成夹角,物体A、B始终静止,不计细线与滑轮间的摩擦﹐下列说法正确的是( )
A. 斜劈对A的摩擦力沿斜面向下
B. 逐渐增大C物体的质量,A物体受到的摩擦力逐渐变小
C. 将竖直杆向右移动少许,地面对斜劈的摩擦力变大
D. 将悬点D上移少许,细线的弹力变小
8. 如图是半程马拉松赛中两位选手参赛某一情形,假设甲、乙两人从同一位置起跑,都做匀加速直线运动,到达某一速度后都各自做匀速直线运动,且跑到终点.他们的v–t图象如图所示,则下列说法正确的是
A. 乙选手起跑时,甲选手正好跑了1 m
B. 相遇前甲、乙两选手之间的最大距离为4 m
C. 乙选手起跑3 s后刚好追上甲选手
D. 乙选手能超过甲选手,之后两选手不可能再次相遇
9. 如图所示,水平轻弹簧两端拴接两个质量均为m的小球a和b,拴接小球的细线P、Q固定在天花板上,两球静止,两细线与水平方向的夹角均为。现剪断细线P。重力加速度大小为g,取,。下列说法正确的是( )
A. 剪断细线P前,弹簧的弹力大小为
B. 剪断细线P的瞬间,小球a的加速度大小为
C. 剪断细线P的瞬间,小球b的加速度大小为0
D. 剪断细线P的瞬间,细线Q的拉力发生了突变
10. 端午节期间,一同学在家研究物体受力的方向与大小的关系。如图所示,该同学用两轻质细线拴住一物体,一根细线系在墙壁上,保持系在墙壁上的细线与竖直方向的夹角为30°,将另一细线由水平缓慢拉至竖直方向的过程中,若系在墙壁上的细线上的拉力大小为,另一细线上的拉力大小为,物体所受的重力大小为G,则下列说法正确的是( )
A. 先增大后减小 B. 先减小后增大
C. 的最大值为 D. 的最小值为
11. 如图所示,有一倾角的斜面B,质量为M。质量为m的物体A静止在B上。现用水平力F推物体A,在F由零逐渐增加至再逐渐减为零的过程中,A和B始终保持静止。重力加速度为,对此过程下列说法正确的是( )
A. 地面对B的支持力等于
B. A对B压力最小值为,最大值为
C. A所受摩擦力的最小值为0,最大值为
D. A所受摩擦力的最小值为,最大值为
二、实验题(2小题,共16分)
12. 某研究性学习小组用图甲装置来测定当地重力加速度,主要操作如下:
(1)安装实验器材,调节试管夹(小铁球)、光电门和纸杯在同一竖直线上;
(2)打开试管夹,由静止释放小铁球,用光电计时器记录小铁球在两个光电门间的运动时间t,并用刻度尺(图上未画出)测量出两个光电门之间的高度h,计算出小铁球通过两光电门间的平均速度v;
(3)保持光电门1的位置不变,改变光电门2的位置,重复②的操作,测出多组(h,t),计算出对应的平均速度v;
(4)画出v-t图象;
请根据实验,回答如下问题:
①设小铁球到达光电门1时的速度为v0,当地的重力加速度为g。则小铁球通过两光电门间平均速度v的表达式为_______。(用v0、g和t表示)
②实验测得的数据如下表:
实验次数 | 1 | 2 | 3 | 4 | 5 | 6 |
h(cm) | 10.00 | 20.00 | 30.00 | 40.00 | 50.00 | 60.00 |
t(s) | 0069 | 0.119 | 0.159 | 0.195 | 0226 | 0.255 |
v(m·s-1) | 1.45 | 1.68 | 1.89 | 2.05 | 2.21 | 2.36 |
请在乙坐标纸上画出v-t图象;______
③根据v-t图象,可以求得当地重力加速度g=______ m/s2,根据测出重力加速度数据,计算小球初始位置到光电门1的距离约为______ cm。(以上结果均保留两位有效数字)
④如改用直径相等的木球做实验,从理论上分析,测量值与真实值相比,测量值______真实值。(填“大于”、“等于”、“小于”)。
13. 实验小组的同学在“验证牛顿第二定律”实验中,使用了如图所示的实验装置。
(1)在下列测量工具中,本次实验需要用的测量仪器有______。(选填测量仪器前的字母)
A.游标卡尺 B.刻度尺 C.秒表 D.天平
(2)如图所示,某同学在正确操作下打出了一条纸带,从比较清晰的点迹起,在纸带上标出了连续的5个计数点0、1、2、3、4,相邻两个计数点之间都有4个点迹没有标出,测出各计数点到0点之间的距离。已知打点计时器接在频率为50Hz的交流电源两端。打点计时器打下计数点2时小车的速度大小______m/s,小车的加速度大小a=______(结果均保留两位有效数字)
(3)另一名同学利用力的传感器改进实验,如图甲所示。将力传感器固定在小车上,然后把绳的一端固定在传感器挂钩上,用来测量绳对小车的拉力,探究在小车质量(包括传感器)不变时加速度跟所受拉力的关系,根据所测数据在坐标系中作出了如图乙所示的图像,图像不过坐标原点的原因是______。
(4)实验改进后,是否仍需要满足细沙和桶的总质量远小于小车质量(包括传感器),请写出结论并说明理由________________。
二、解答题(共40分,其中14题12分,15题14分,16题14分。)
14. 如图所示,热气球以20m/s速度匀速竖直上升,到离地105m高处,落下一物体。物体落下后,热气球以原来的速度继续匀速上升。(g=10m/s2)
(1)物体落地的速度大小是多少?
(2)物体从气球上掉下后,经多长时间落回地面?
(3)物体落下后5s时,热气球与物体之间的距离是多少。
15. 斜面是一种简单机械,战国时期墨子所作的《墨经》一书中就记载了利用斜面来提升重物的方法。在高一年级劳动实践活动课中,小明到物理实验室帮老师整理和搬运实验器材,一些放置实验器材的箱子经常需要通过斜面进行搬运。如图甲所示,倾角为的斜面放置在水平面上,质量为m的箱子在斜面上正好能匀速下滑。已知在箱子的各种运动中,斜面始终保持静止。(sin37°=0.6,cos37°=0.8,重力加速度为g)。
(1)求箱子与斜面间的动摩擦因数。
(2)如图乙所示,若用水平推力推着箱子沿斜面匀速上升,求推力的大小。
(3)如图丙所示,为了能用最小的力就能拉着箱子沿斜面匀速上升,小明在箱子的同一作用点尝试了各个方向的拉力。请进行理论分析,说明最小拉力F的大小及方向。(备注:结果可以用分数和三角函数表示)
16. 如图所示,一质量为1 kg的小球套在一根固定的直杆上,直杆与水平面夹角θ为30°。现小球在F=20N的竖直向上的拉力作用下,从A点静止出发向上运动,已知杆与球间的动摩擦因数为。试求:
(1)若F作用1.2s后撤去,小球上滑过程中距A点最大距离;
(2)若从撤去力F开始计时,小球经多长时间将经过距A点上方为2.25m的B点。
2024荆州荆州中学高一上学期期中物理试题含解析: 这是一份2024荆州荆州中学高一上学期期中物理试题含解析,文件包含湖北省荆州市荆州中学2023-2024学年高一上学期期中物理试题原卷版docx、湖北省荆州市荆州中学2023-2024学年高一上学期期中物理试题含解析docx等2份试卷配套教学资源,其中试卷共24页, 欢迎下载使用。
2024荆州沙中学高一上学期9月月考物理试题含答案: 这是一份2024荆州沙中学高一上学期9月月考物理试题含答案,共19页。试卷主要包含了选择题,实验题,计算题等内容,欢迎下载使用。
2024荆州沙中学高一上学期9月月考物理试题含解析: 这是一份2024荆州沙中学高一上学期9月月考物理试题含解析,文件包含湖北省荆州市沙市中学2023-2024学年高一上学期9月月考物理试题含解析docx、湖北省荆州市沙市中学2023-2024学年高一上学期9月月考物理试题无答案docx等2份试卷配套教学资源,其中试卷共18页, 欢迎下载使用。

