新高考化学一轮复习考点过关练习第41练 分子结构与物质的性质(含解析)
展开专题14 分子结构与性质
第41练 分子结构与物质的性质
1.下列物质中,由极性键形成的非极性分子是( )
A.CO2 B.Br2
C.CaCl2 D.SO2
【答案】A
【解析】不同种元素形成的化合物中才含有极性键;在由三个以上原子形成的化合物分子中,空间结构对称的分子,才是非极性分子,如直线形的CO2。故选A。
2.实验测得BeCl2为共价化合物,两个Be—Cl键的夹角为180°,由此可判断BeCl2属于( )
A.由极性键形成的极性分子 B.由极性键形成的非极性分子
C.由非极性键形成的极性分子 D.由非极性键形成的非极性分子
【答案】B
【解析】BeCl2中Be—Cl键是不同元素形成的共价键,为极性键,两个Be—Cl键的夹角为180°,说明分子是对称的,正电荷中心与负电荷中心重合,BeCl2属于非极性分子,故BeCl2是由极性键形成的非极性分子。故选B。
3.下列各组分子中,都属于含极性键的非极性分子的是( )
A.CO2、H2S B.C2H4、CH4
C.Cl2、C2H2 D.NH3、HCl
【答案】B
【解析】A项中CO2和H2S都含极性键,但前者是非极性分子(直线形),后者是极性分子(V形);B项中C2H4是平面形分子,CH4为正四面体形,均含极性键且均为非极性分子;C项中Cl2不含极性键;D项中NH3、HCl均为极性分子。故选B。
4.X、Y为两种不同的元素,下列化学式一定为极性分子的是( )
A.XY B.XY2 C.XY3 D.XY4
【答案】A
【解析】A项中在XY分子中X、Y是不同的原子,吸引电子能力不同,正、负电荷中心不重合,一定是极性分子;B项中三原子在同一条直线上时就是非极性分子,如CO2;C项中四原子若在同一平面内就是非极性分子,如BF3,不在同一平面内就是极性分子,如NH3;D项中该分子无论是四面体结构还是平面结构都是对称性分子,是非极性分子。
5.下列物质发生状态变化时,克服了范德华力的是( )
A.食盐熔化 B.HCl溶于水
C.碘升华 D.氢氧化钠熔化
【答案】C
【解析】氯化钠、氢氧化钠均是离子化合物,熔化时离子键断裂,A、D项错误;HCl溶于水时克服的是共价键,B项错误;碘升华时克服的是范德华力,C项正确。故选C。
6.下列说法中正确的是( )
A.分子间作用力越大,分子越稳定
B.分子间作用力越大,物质的熔、沸点越高
C.相对分子质量越大,其分子间作用力越大
D.分子间只存在范德华力
【答案】B
【解析】分子间作用力主要影响物质的物理性质,化学键主要影响物质的化学性质,分子间作用力越大,物质的熔、沸点越高,B项正确、A项不正确;分子的组成和结构相似时,相对分子质量越大,其分子间作用力越大,C项不正确;分子间不只有范德华力,D项不正确。故选B。
7.下列叙述与分子间作用力无关的是( )
A.气体物质加压或降温时能凝结或凝固
B.干冰易升华
C.氟、氯、溴、碘单质的熔、沸点依次升高
D.氯化钠的熔点较高
【答案】D
【解析】一般来讲,由分子构成的物质,其物理性质通常与分子间作用力的大小密切相关。A、B、C三个选项中涉及的物质都是分子,故其表现的物理性质与分子间作用力的大小有关。只有D选项中的NaCl不是由分子构成的,而是由离子构成的,不存在分子,其物理性质与分子间作用力无关。故选D。
8.下列有机物中含有两个手性碳原子的是( )
A. B.
C. D.
【答案】B
【解析】由有机物的结构可以看出,A、C、D三项中没有手性碳原子;B项中每个与氯原子相连的碳原子都是手性碳原子。故选B。
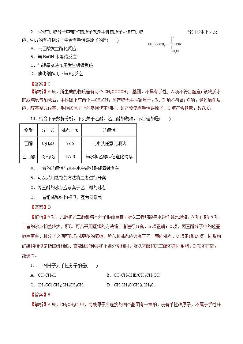
9.下列有机物分子中带“*”碳原子就是手性碳原子。该有机物分别发生下列反应,生成的有机物分子中含有手性碳原子的是( )
A.与乙酸发生酯化反应
B.与NaOH水溶液反应
C.与银氨溶液作用发生银镜反应
D.催化剂作用下与H2反应
【答案】C
【解析】A项,所生成的物质连有两个CH3COOCH2—基团,不具有手性,A项不符合题意;该物质水解或与氢气加成后,手性碳上有两个—CH2OH,故产物无手性碳原子,B、D项不符合;C项,通过氧化反应,醛基变成羧基,手性碳原子上的基团仍不相同,故产物仍有手性碳原子,C项符合题意。故选C。
10.结合下表数据分析,下列关于乙醇、乙二醇的说法,不合理的是( )
物质
分子式
沸点/℃
溶解性
乙醇
C2H6O
78.5
与水以任意比混溶
乙二醇
C2H6O2
197.3
与水和乙醇以任意比混溶
A.二者的溶解性与其在水中能够形成氢键有关
B.可以采用蒸馏的方法将二者进行分离
C.丙三醇的沸点应该高于乙二醇的沸点
D.二者组成和结构相似,互为同系物
【答案】D
【解析】A项,乙醇和乙二醇都与水分子形成氢键,所以二者均能与水经任意比混溶,A项正确;B项,二者的沸点相差较大,所以 可以采用蒸馏的方法将二者进行分离,B项正确;C项,丙三醇分子中的羟基数目更多,其分子之间可以形成更多的氢键,所以其沸点应该高于乙二醇的沸点,C项正确;D项,同系物的结构相似是指碳链相似、官能团的种类和个数分别相同,所以乙醇和乙二醇不是同系物,D项不正确。故选D。
11.下列分子为手性分子的是( )
A.CH3CH2Cl B.CH3CH2CHBrCH2CH2OH
C.CH3CCl(CH3)CH2CH2CH3 D.CH3CH2C(CH3)2CH2Cl
【答案】B
【解析】A项,CH3CH2Cl中,两碳原子所连接的四个基团有一样的,没有手性碳原子,不属于手性分子,故A错误; B项,CH3CH2CHBrCH2CH2OH中第三个碳原子,连有四个不同取代基,该碳原子具有手性,属于手性分子,故B正确;C项,CH3CCl(CH3)CH2CH2CH3中第二个碳原子,连接两个甲基,没有手性碳原子,不属于手性分子,故C错误; D项,CH3CH2C(CH3)2CH2Cl中,四个碳原子所连接的四个基团有一样的,没有手性碳原子,不属于手性分子,故D错误;故选B。
1.下列关于粒子结构的描述错误的是( )
A.CS2、C2H2、BeCl2都是直线形分子
B.CCl4和CH2Cl2均是四面体构型的非极性分子
C.H2S和NH3均是由极性键构成的极性分子
D.HCl和HS-均是含有一个极性键的18电子粒子
【答案】B
【解析】由于C—H键的键长小于C—Cl键的键长,故CH2Cl2的空间结构不是对称的正四面体构型,因而属于极性分子,B错误。故选B。
2.以下变化中只是共价键被破坏的是( )
A.硫酸氢钠溶于水 B.溴溶于四氯化碳
C.氯化铵受热分解 D.二氧化硅熔化
【答案】D
【解析】A项,硫酸氢钠溶于水,电离产生钠离子,硫酸根离子,氢离子,所以破坏了离子键,A项错误;B项,溴溶于四氯化碳化学键不变,B项错误;C项,氯化铵受热分解生成氨气和氯化氢,破坏的是离子键和共价键,C项错误;D项,二氧化硅熔化只破坏了共价键,D项正确;故选D。
3.下列反应中,同时有离子键、极性共价键和非极性共价键的断裂和形成的是( )
A.NH4ClNH3↑+HCl↑
B.NH3+CO2+H2O===NH4HCO3
C.2NaOH+Cl2===NaCl+NaClO+H2O
D.2Na2O2+2CO2===2Na2CO3+O2
【答案】D
【解析】A、B项中无非极性键的断裂和形成;C项中无非极性键的形成;D项中Na2O2既含有离子键又含有非极性共价键,CO2中含有极性共价键,生成物Na2CO3既含有离子键又含有极性共价键,O2中含有非极性共价键,故选D项。
4.下列对分子及其性质的解释中,不正确的是( )
A.液态氟化氢分子间存在氢键,所以氟化氢的沸点比氯化氢高
B.CH4、CO2、BF3都是含有极性键的非极性分子
C.[Cu(NH3)4]2+ 中含有离子键、极性键、配位键
D.因为非羟基氧原子数目逐渐减少,所以酸性HClO4>H2SO4>H3PO4
【答案】C
【解析】A项,液态氟化氢中存在氢键,所以氟化氢的沸点比氯化氢高,A项正确;B项,CH4、CO2、BF3都是含有极性键的非极性分子,B项正确;C项,[Cu(NH3)4]2+中含有极性键、配位键,C项错误;D项,非羟基氧原子数目越多酸性越强,而在HClO4中有3个非羟基氧原子,H2SO4中有2个非羟基氧原子,H3PO4中有1个非羟基氧原子,所以酸性强弱的顺序为:HClO4>H2SO4>H3PO4,D项正确;故选C。
5.下列有关范德华力的叙述正确的是( )
A.范德华力的实质也是一种电性作用,所以范德华力是一种特殊的化学键
B.范德华力与化学键的区别是作用力的强弱不同
C.任何分子间在任意情况下都会产生范德华力
D.范德华力非常微弱,故破坏范德华力不需要消耗能量
【答案】B
【解析】范德华力的实质是一种电性作用,但范德华力是分子间较弱的作用力,不是化学键,A项错误;化学键是微粒间的强烈的相互作用,范德华力是分子间较弱的作用力,B项正确;若分子间的距离足够远,则分子间没有范德华力,C项错误;虽然范德华力非常微弱,但破坏它时也要消耗能量,D项错误。故选B。
6.下列物质的性质可用范德华力的大小来解释的是( )
A.HF、HCl、HBr、HI的热稳定性依次减弱
B.F2、Cl2、Br2、I2的熔、沸点依次升高
C.、H—O—H、C2H5—OH中—OH上氢原子的活泼性依次减弱
D.CH3—O—CH3、C2H5OH的沸点依次升高
【答案】B
【解析】HF、HCl、HBr、HI的热稳定性依次减弱是由于H—X键键能依次减小。F2、Cl2、Br2、I2的相对分子质量依次增大,分子间的范德华力也依次增大,所以其熔、沸点也依次增大。、H—O—H、C2H5—OH中—OH上氢原子的活泼性依次减弱,与O—H键的极性有关。CH3—O—CH3的沸点比C2H5OH的低是由于C2H5OH分子间形成氢键而增大了分子间作用力。故选B。
7.下列物质中不存在氢键的是( )
A.冰醋酸中醋酸分子之间
B.液态氟化氢中氟化氢分子之间
C.氨水中氨分子与水分子之间
D.可燃冰(CH4·8H2O)中甲烷分子与水分子之间
【答案】D
【解析】甲烷中的碳原子电负性较小,不能与水分子形成氢键。故选D。
8.下列说法正确的是( )
A.氢键是化学键
B.甲烷可与水形成氢键
C.乙醇分子跟水分子之间不只存在范德华力
D.碘化氢的沸点比氯化氢的沸点高是由于碘化氢分子之间存在氢键
【答案】C
【解析】氢键不是化学键,而是较强的分子间作用力,A错误;由于甲烷中的碳不是电负性很强的元素,故甲烷与水分子间不能形成氢键,B错误;乙醇分子跟水分子之间不但存在范德华力,也存在氢键,C正确;碘化氢的沸点比氯化氢的沸点高是由于它们组成相似,且碘化氢的相对分子质量大于氯化氢的,相对分子质量越大,范德华力越大,沸点越高,D错误。故选C。
9.下列说法正确的是( )
A.乙硫醇(CH3CH2—SH)比乙醇(CH3CH2—OH)熔点低,原因是乙醇分子间易形成氢键
B.氯化钠易溶于水是因为形成了氢键
C.氨易液化与氨分子间存在氢键无关
D.H2O是一种非常稳定的化合物,这是由于氢键所致
【答案】A
【解析】氯化钠与水无法形成氢键,B错误;氨分子间易形成氢键,导致氨易液化,C错误;H2O分子稳定是因为O—H键的键能大,而不是因为氢键,D错误。故选A。
10.下列现象不能用“相似相溶”原理解释的是( )
3.下列说法不正确的是( )
A.互为手性异构体的分子互为镜像
B.利用手性催化剂合成可主要得到一种手性分子
C.手性异构体分子组成相同
D.手性异构体性质相同
【答案】D
【解析】互为手性异构体的分子互为镜像关系,故A项正确;在手性催化中,与催化剂手性匹配的化合物在反应过程中会与手性催化剂形成一种最稳定的过渡态,从而只会诱导出一种手性分子,所以利用手性催化剂合成主要得到一种手性分子,故B项正确;手性异构体是同分异构体的一种,同分异构体分子式相同,所以手性异构体分子组成相同,故C项正确;手性异构体旋光性不同,化学性质可能有少许差异,D项错误。故选D。
11.碘单质在水中溶解度很小,但在CCl4中溶解度很大,这是因为( )
A.CCl4与I2分子量相差较小,而H2O与I2分子量相差较大
B.CCl4与I2都是直线形分子,而H2O不是直线形分子
C.CCl4和I2都不含氢元素,而H2O中含有氢元素
D.CCl4和I2都是非极性分子,而H2O是极性分子
【答案】D
【解析】CCl4和I2都是非极性分子,而H2O是极性分子,根据“相似相溶”原理可知碘单质在水中溶解度很小,但在CCl4中溶解度很大,与相对分子质量、是否是直线形分子、是否含有氢元素等没有直接的关系,故选D。
12.丙氨酸(C3H7NO2)分子为手性分子,它存在手性异构体,如下图所示:
下列关于丙氨酸的两种手性异构体(Ⅰ和Ⅱ)的说法正确的是( )
A.Ⅰ和Ⅱ分子中均存在2个手性碳原子
B.Ⅰ和Ⅱ呈镜面对称,具有不同的分子极性
C.Ⅰ和Ⅱ分子都是极性分子,只含有极性键,不含非极性键
D.Ⅰ和Ⅱ的化学键相同,但分子的性质不同
【答案】D
【解析】A项,丙氨酸CH3-CH(NH2)-COOH中有一个碳原子连接一个氨基和一个羧基,且连结-CH3和氢原子,为手性碳原子,四个基团不相同,该分子中含有1个手性碳原子,故A项错误;B项,手性异构又称镜面异构,具有相同的分子极性,都是极性分子,故B项错误;C项,Ⅰ和Ⅱ分子都是极性分子,分子中含有极性键,如C-H键,也含非极性键,如C-C键,故C项错误;D项,Ⅰ和Ⅱ互为同分异构体,结构不同,因此分子的性质不同,故D项正确;故选D。
13.下列说法正确的是( )
A.甘油(CH2OH—CHOH—CH2OH)分子中含有1个手性碳原子
B.互为手性异构体的化合物,所含化学键的种类和数目完全相同
C.互为手性异构体的化合物,在三维空间不能重合,但物理、化学性质却几乎完全相同
D.互为手性异构体的化合物,分子组成不同,所以物理、化学性质也不同
【答案】B
【解析】A项,CH2OH—CHOH—CH2OH分子中不存在手性碳原子,故A项错误;B项,手性碳原子为具有完全相同的组成和原子排列的一对分子,所含化学键的种类和数目完全相同,故B项正确;C项,互为手性异构体的化合物,物理性质不同,光学活性不同,故C项错误;D项,互为手性异构体的化合物,分子组成相同,故D项错误。故选B。
14.下列说法中正确的是( )
A.CH4、C2H2、HCN都是含有极性键的非极性分子
B.CO2与SO2的立体构型相似,都是非极性分子
C.分子中含有1个手性碳原子
D.含氧酸可用通式(HO)mROn表示,若m值越大,则含氧酸的酸性越强
【答案】C
【解析】HCN是极性分子,SO2是极性分子(V形),A、B项错;C中第3个碳原子(连—CH3)是手性碳原子,C项正确;H3BO3、H3PO3中均有3个氢原子,但前者为一元酸,后者为二元酸。含氧酸可以用(HO)mROn表示,若n值越大,则含氧酸的酸性越强,D项错。故选C。
15.有机物3具有手性,发生下列反应后,分子仍有手性的是( )
①与H2发生加成反应 ②与乙酸发生酯化反应 ③发生水解反应 ④发生消去反应
A.①② B.②③
C.①④ D.②④
【答案】B
【解析】原有机物中与—OH相连的碳原子为手性碳原子,与H2加成后,该碳原子连有两个乙基,不再具有手性;与乙酸发生酯化反应后,该碳原子所连4个取代基不同,仍具有手性;当发生消去反应后,该碳原子生成双键,不再具有手性。故选B。
1.中国化学家研究出一种新型复合光催化剂能利用太阳光高效分解水原理如图所示,下列说法正确的是
A.H2O2中存在非极性共价键,是非极性分子
B.反应Ⅰ中涉及极性键的断裂和非极性键的形成
C.非极性分子中一定有非极性键,极性分子中一定有极性键
D.由于是非极性分子而稳定性强
【答案】B
【解析】A项,H2O2是极性分子,A项错误;B项,反应Ⅰ是在催化剂作用下分解生成H2和H2O2,涉及极性键H-O键的断裂和非极性键H-H键、O-O键的形成,B项正确;C项,分子的极性与分子内共价键的极性和分子的空间结构密切相关,分子中的正、负电中心重合的是非极性分子,不重合的是极性分子,如为直线形分子,只有极性键,由于正、负电中心重合,故属于非极性分子;再如只含有非极性键,为V形分子,正、负电中心不重合,为极性分子,C项错误;D项,分子是极性分子,由于键键能大,故H稳定性强,D项错误;故选B。
2.下列叙述中正确的是( )
A.能电离出H+的化合物除水外都是酸,分子中含有几个氢原子它就是几元酸
B.无机含氧酸分子中含有几个羟基,它就属于几元酸
C.H3PO4和H2CO3分子中非羟基氧的个数均为1,但它们的酸性不相近,H3PO4是中强酸而H2CO3是弱酸
D.同一元素的含氧酸,该元素的化合价越高,其酸性越强,氧化性也越强
【答案】C
【解析】A项,能电离出H+的化合物不一定是酸,如硫酸氢钠可以电离出氢离子,但其为盐,且并不是分子中含有几个氢原子它就是几元酸,如H3PO3为一元酸,A项错误;B项,酸能电离出几个氢离子属于几元酸,不是由含几个羟基决定,如H3BO3含有3个羟基,但为1元酸,B项错误;C项,H2CO3水溶液中除了存在电离平衡,还存在H2CO3H2O+CO2,而二氧化碳的溶解度较小,所以H3PO4是中强酸而H2CO3是弱酸,C项正确;D项,Cl元素的含氧酸中HClO的氧化性最强,但其酸性最弱,D项错误;故选C。
3.过氧乙酸是一种绿色生态杀菌剂,,结构简式为下列说法不正确的是( )
A.分子中2个碳原子的杂化方式不相同
B.其熔点主要取决于所含化学键的键能
C.过氧乙酸中含有极性共价键和非极性共价键
D.过氧乙酸易溶于水
【答案】B
【解析】A项,过氧乙酸分子中含有单键碳原子和双键碳原子,碳原子的杂化方式不相同,分别为sp3杂化和sp2杂化,故A项正确;B项,过氧乙酸为分子晶体,分子晶体的熔点取决于分子间作用力的强弱,与共价键的键能大小无关,故B项错误;C项,过氧乙酸分子中含有碳氢、碳氧、氢氧极性共价键和碳碳、氧氧非极性共价键,故C项正确;D项,过氧乙酸分子是能与水分子形成氢键的极性分子,在水中的溶解度大,易溶于水,故D项正确;故选B。
4.人们为了营养肌肤,往往需要搽用护肤品。在所有的护肤品中都含有保湿的甘油(丙三醇),已知其结构简式为CH2OHCHOHCH2OH。以下对甘油分子的叙述中,正确的是( )
A.分子中只含有极性键
B.分子中只含有非极性键
C.分子中既含有σ键又含有π键
D.分子中既含有极性键又含有非极性键
【答案】D
【解析】在甘油分子中,碳原子之间、碳原子与氧原子、碳原子与氢原子、氧原子与氢原子之间都是共价单键,故分子中只含有σ键,C项错误;分子中含有极性键(C—H键、O—H键)又含有非极性键(C—C),因此A、B项错误,D项正确。故选D。
5.关于CS2、SO2、NH3三种物质的说法中正确的是( )
A.CS2在水中的溶解度很小,是由于其属于极性分子
B.SO2和NH3均易溶于水,原因之一是它们都是极性分子
C.CS2为非极性分子,所以在三种物质中熔沸点最低
D.NH3在水中溶解度很大只是由于NH3分子有极性
【答案】B
【解析】根据“相似相溶”原理,水是极性分子,CS2是非极性分子,SO2和NH3都是极性分子,故A项错误、B项正确;由于CS2常温下是液体,SO2和NH3常温下是气体,故C项错误;NH3在水中溶解度很大,除了由于NH3分子有极性外,还因为NH3分子和H2O分子之间可以形成氢键,故D项错误。故选B。
6.下列说法中正确的是( )
A.极性分子组成的溶质一定易溶于极性分子组成的溶剂之中,非极性分子组成的溶质一定易溶于非极性分子组成的溶剂中
B.溴分子和水分子是极性分子,四氯化碳分子是非极性分子,所以溴难溶于水而易溶于四氯化碳
C.白磷分子是非极性分子,水分子是极性分子,而二硫化碳是非极性分子,所以白磷难溶于水而易溶于二硫化碳
D.水分子是极性分子,二氧化碳可溶于水,因此二氧化碳是极性分子
【答案】C
【解析】很多有机物分子都是极性分子,但因为极性很弱,所以大部分难溶于水,而有机物之间的溶解度却很大,所以A项错误。溴分子是非极性分子,故B项错误。二氧化碳(O==C==O)是非极性分子,D项错误。故选C。
7.固体界面上强酸的吸附和离解是多相化学在环境、催化、材料科学等领域研究的重要课题。下图为少量HCl气体分子在冰表面吸附和溶解过程的示意图。下列叙述错误的是
A. 冰表面第一层中,HCl以分子形式存在
B. 冰表面第二层中,H+浓度为5.×10-3 mol·L-1设冰的密度为(0.9g ·c m-3)
C. 冰表面第三层中,冰的氢键网络结构保持不变
D. 冰表面各层之间,均存在可逆反应HClH++Cl-
【答案】D
【解析】A项,由图可知,冰表面第一层中存在HCl分子,则HCl以分子形式存在,故A项正确;B项,冰表面第二层中,Cl-:H2O=10-4:1:1,设水的体积为1L,溶液体积近似为1L,则H+浓度为,故B项正确;C项,冰表面第三层中,仍存在H2O分子,则冰的氢键网络结构保持不变,故C项正确;D项,由图可知,只有第二层存在HCl气体分子在冰表面吸附和离解过程,第一、三层不存在,故D项错误。故选D。
8.已知各种硝基苯酚的性质如下表:
名称
结构式
25 ℃,水中
溶解度/g
熔点
/ ℃
沸点
/ ℃
邻硝基苯酚
0.2
45
100
间硝基苯酚
1.4
96
194
对硝基苯酚
1.7
114
295
下列关于各种硝基苯酚的叙述不正确的是 ( )
A.邻硝基苯酚分子内形成氢键,使其熔沸点低于另两种硝基苯酚
B.间硝基苯酚不仅分子间能形成氢键,也能与水分子形成氢键
C.对硝基苯酚分子间能形成氢键,使其熔沸点较高
D.三种硝基苯酚都不能与水分子形成氢键,所以在水中溶解度小
【答案】D
【解析】当分子形成分子内氢键时,就难再形成分子间氢键,故其熔沸点低,A正确;间硝基苯酚中与N原子相连的O原子易与水分子中的H原子形成氢键,B正确、D错误;形成分子间氢键后,使物质的熔沸点升高,C正确。故选D。
9.下列物质的性质或数据与氢键无关的是( )
A.氨气极易溶于水
B.邻羟基苯甲酸()的熔点为159 ℃,对羟基苯甲酸()的熔点为213 ℃
C.乙醚微溶于水,而乙醇可与水以任意比互溶
D.HF分解时吸收的热量比HCl分解时吸收的热量多
【答案】D
【解析】NH3与H2O分子之间可以形成氢键,增大了NH3在水中的溶解度;邻羟基苯甲酸形成分子内氢键,而对羟基苯甲酸形成分子间氢键,分子间氢键增大了分子间作用力,使对羟基苯甲酸的熔、沸点比邻羟基苯甲酸的高;乙醇分子结构中含有羟基,可以与水分子形成分子间氢键,从而增大了乙醇在水中的溶解度,使其能与水以任意比互溶,而乙醚分子结构中无羟基,不能与水分子形成氢键,在水中的溶解度比乙醇小得多;HF分解时吸收的热量比HCl分解时吸收的热量多的原因是H—F键的键能比H—Cl键的大,与氢键无关。故选D。
10.短周期元素X、Y、Z和W的原子序数依次增大,X原子的s能级电子总数是p能级电子总数的2倍,Y与X同主族,Z和W原子中未成对电子数之比为2∶1。下列说法错误的是( )
A.XW4为非极性分子
B.Y、Z、W的最高价氧化物对应水化物的酸性强弱顺序是Y<Z<W
C.X、Y的氢化物由固态转化为气态时,克服相同的作用力
D.XW4、YW4、ZW2分子中的中心原子均为sp杂化
【答案】D
【解析】短周期元素X、Y、Z和W的原子序数依次增大,X原子的s能级电子总数是p能级电子总数的2倍,则X是C元素,Y与X同主族,则Y是Si元素,Z和W原子中未成对电子数之比为2∶1,且二者原子序数都大于Y,则Z是S元素、W是Cl元素。CCl4为正四面体结构,正负电荷重心重合,为非极性分子,A项正确;元素的非金属性越强,其最高价氧化物对应水化物的酸性越强,非金属性Si<S<Cl元素,所以Y、Z、W的最高价氧化物对应水化物的酸性强弱顺序是Y<Z<W, B项正确;X、Y的氢化物分别是CH4、SiH4,二者都是分子晶体,所以由固态转化为气态时,克服相同的作用力,都是分子间作用力,C项正确; CCl4、SiCl4、SCl2分子中的中心原子价层电子对个数都是4,所以均为sp3杂化,D项错误。故选D。
新高考化学一轮复习考点过关练习第58练 核酸(含解析): 这是一份新高考化学一轮复习考点过关练习第58练 核酸(含解析),共11页。试卷主要包含了核酸的基本组成单位是, 组成DNA结构的基本成分是,下图表示一分子等内容,欢迎下载使用。
新高考化学一轮复习考点过关练习第51练 卤代烃(含解析): 这是一份新高考化学一轮复习考点过关练习第51练 卤代烃(含解析),共15页。
新高考化学一轮复习考点过关练习第48练 烷烃(含解析): 这是一份新高考化学一轮复习考点过关练习第48练 烷烃(含解析),共11页。试卷主要包含了下列关于烷烃的叙述中正确的是,下列命名正确的是等内容,欢迎下载使用。

