陕西省渭南市大荔县2023-2024学年高三上学期10月一模化学试题(PDF版含答案)
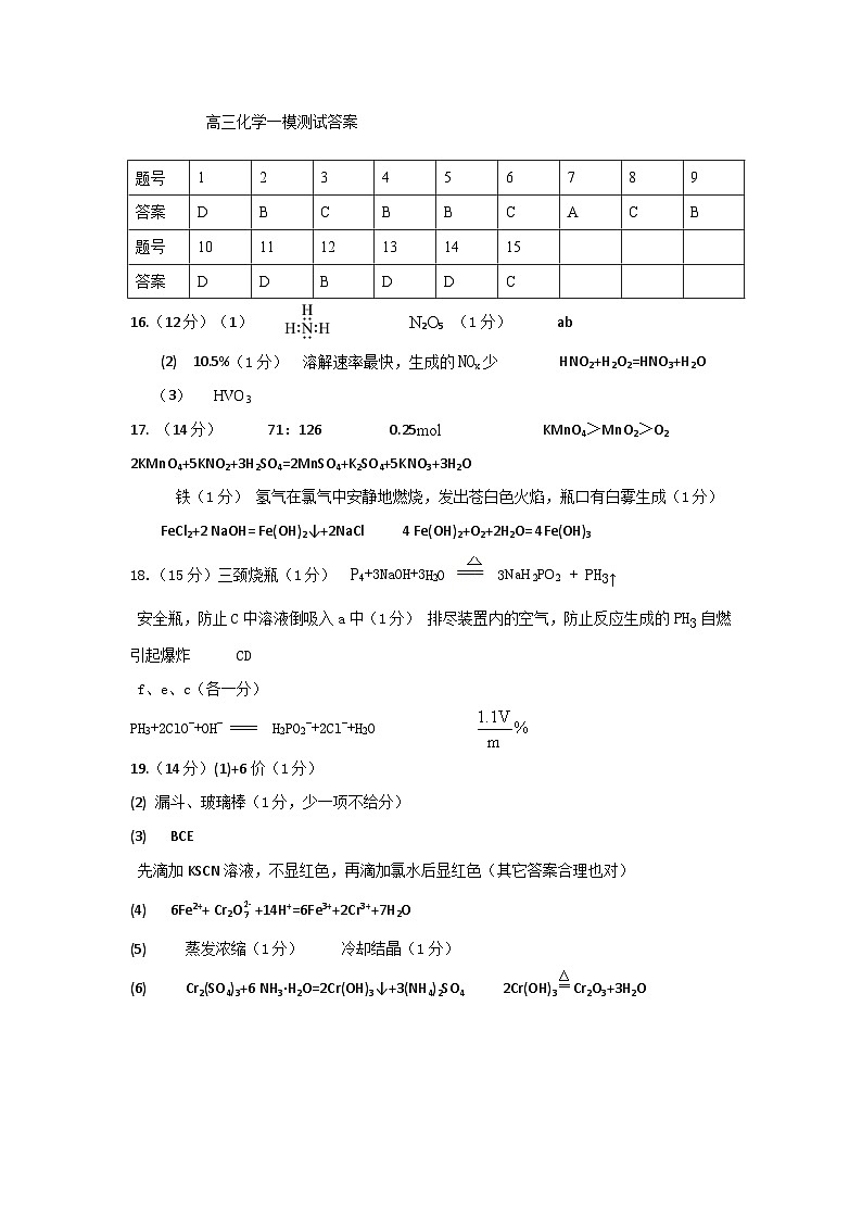
展开题号 | 1 | 2 | 3 | 4 | 5 | 6 | 7 | 8 | 9 |
答案 | D | B | C | B | B | C | A | C | B |
题号 | 10 | 11 | 12 | 13 | 14 | 15 |
|
|
|
答案 | D | D | B | D | D | C |
|
|
|
高三化学一模测试答案
16.(12分)(1) N2O5 (1分) ab
(2) 10.5%(1分) 溶解速率最快,生成的NOx少 HNO2+H2O2=HNO3+H2O
(3) HVO3
17. (14分) 71:126 0.25mol KMnO4>MnO2>O2 2KMnO4+5KNO2+3H2SO4=2MnSO4+K2SO4+5KNO3+3H2O
铁(1分) 氢气在氯气中安静地燃烧,发出苍白色火焰,瓶口有白雾生成(1分)
FeCl2+2 NaOH= Fe(OH)2↓+2NaCl 4 Fe(OH)2+O2+2H2O= 4Fe(OH)3
18.(15分)三颈烧瓶(1分) P4+3NaOH+3H2O 3NaH2PO2 + PH3↑
安全瓶,防止C中溶液倒吸入a中(1分) 排尽装置内的空气,防止反应生成的PH3自燃引起爆炸 CD
f、e、c(各一分)
PH3+2ClO-+OH- === H2PO2-+2Cl-+H2O
19.(14分)(1)+6价(1分)
(2) 漏斗、玻璃棒(1分,少一项不给分)
(3) BCE
先滴加KSCN溶液,不显红色,再滴加氯水后显红色(其它答案合理也对)
(4) 6Fe2++ Cr2O+14H+=6Fe3++2Cr3++7H2O
(5) 蒸发浓缩(1分) 冷却结晶(1分)
(6) Cr2(SO4)3+6 NH3·H2O=2Cr(OH)3↓+3(NH4)2SO4 2Cr(OH)3Cr2O3+3H2O
陕西省渭南市大荔县2023-2024学年高二上学期期末考试化学试题: 这是一份陕西省渭南市大荔县2023-2024学年高二上学期期末考试化学试题,文件包含陕西省渭南市大荔县2023-2024学年高二上学期期末考试化学试题docx、高二化学卡pdf等2份试卷配套教学资源,其中试卷共13页, 欢迎下载使用。
2024渭南大荔县高三一模化学试题PDF版含答案: 这是一份2024渭南大荔县高三一模化学试题PDF版含答案,文件包含陕西省渭南市大荔县2024届高三一模化学试题PDF版无答案pdf、高三化学答案docx等2份试卷配套教学资源,其中试卷共9页, 欢迎下载使用。
2023届陕西省渭南市大荔县高三一模化学试题含解析: 这是一份2023届陕西省渭南市大荔县高三一模化学试题含解析,共21页。试卷主要包含了单选题,实验题,填空题,工业流程题等内容,欢迎下载使用。

