奥数小升初 第2讲:数轴、相反数与倒数 课件+教案
展开(小升初) 备课教员:××× | |||
第二讲 数轴、相反数和倒数 | |||
一、教学目标: | 1. 能正确掌握数的分类,理解数轴、相反数与倒数的重要概念。 2. 给一个数能求出它的相反数,并且在数轴上表示,掌握求倒数的方法。 3. 通过相反数的几何意义,进一步渗透数形结合的思想;经历倒数的意义和形成过程,培养学生观察、分析、归纳、举例及语言表达能力。 | ||
二、教学重点: | 数形结合,理解相反数及倒数的意义 | ||
三、教学难点: | 相反数及倒数,及比较有理数的大小。 | ||
四、教学准备: | PPT,温度计 | ||
五、教学过程: 第一课时(50分钟) 一、导入(5分种) 师:同学们,还记得上节课我们学了什么吗?谁能来说说? 生:有理数。 师:上节课我们是不是学了有理数?还记得有理数的分类吗? 生: 师:有理数是不是可以分为正有理数、负有理数和零?那同学们看老师手上拿的是什么?(温度计) 生:温度计。 师:是的,那它形状是什么样的?上面的刻度和数字有什么样的特点? 生:…… 师:是不是也有正的和负的还有零? 生:…… 师:好,那么今天就来学习和温度计有相似之处的数轴。我们课本也给了数轴的定义:规定了原点、正方向和单位长度的直线叫做数轴。这三个统称为数轴的三要素。三者缺一不可。 板书课题:数轴、相反数和倒数 数轴定义:规定了原点、正方向和单位长度的直线叫做数轴。 相反数:数值相反的两个数,我们就说其中一个数是另一个数的相反数。 倒数:设一个数a与其相乘的积为1的数,得到的就是a的倒数。 | |||
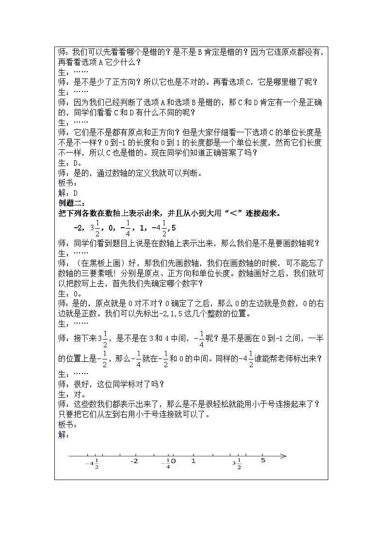
二、星海遨游(43分钟) 例题一:(9分钟) 如下图所示,数轴中正确的是( )。 师:同学们先看看这些数轴,发现了什么? 生:…… 师:我们可以先看看哪个是错的?是不是B肯定是错的?因为它连原点都没有,再看看选项A它少什么? 生:…… 师:是不是少了正方向?所以它也是不对的。再看选项C,它是哪里错了呢? 生:…… 师:因为我们已经判断了选项A和选项B是错的,那C和D肯定有一个是正确的,同学们看看C和D有什么不同的呢? 生:…… 师:它们是不是都有原点和正方向?但是大家仔细看一下选项C的单位长度是不是不一样?0到-1的长度和0到1的长度都是一个单位长度,然而它们长度不一样,所以C也是错的。现在同学们知道正确答案了吗? 生:D。 师:是的,通过数轴的定义我就可以判断。 板书: 解:D 例题二: 把下列各数在数轴上表示出来,并且从小到大用“<”连接起来。 -2,,0,-,1,-,5 师:同学们看到题目上说是在数轴上表示出来,那么我们是不是要画数轴呢? 生:…… 师:(在黑板上画)好,那我们先画数轴,我们在画数轴的时候,可不能忘了数轴的三要素哦!分别是原点、正方向和单位长度。数轴画好之后,我们就可以把数写上去,首先我们先确定哪个数字? 生:0。 师:是的,原点就是0对不对?0确定了之后,那么0的左边就是负数,0的右边就是正数。我们可以先标出-2,1,5这几个整数的位置。 生:…… 师:接下来,是不是在3和4中间,-呢?是不是画在0到-1之间,一半的位置上是-,那么-就在-和0的中间。同样的-谁能帮老师标出来? 生:…… 师:很好,这位同学标对了吗? 生:对。 师:这些数我们都表示出来了,那么是不是很轻松就能用小于号连接起来了?只要把它们从左到右用小于号连接就可以了。 板书: 解:
-<-2<-<0<1<<5 例题三: 已知A、B是数轴上的点。 (1)若点A表示-1,以点A出发,沿数轴移动4个单位长度到达B点,则B点表示的数是 。 (2)若将点A向右移动3个单位长度,再向左移动5个单位长度,这时点A表示的数是0,那么A原来表示的数是 。 师:这道题目我们是不是也可以通过画数轴来解决?先在数轴标出-1,那么移动4个单位长度,是不是分两种情况?点A可以往左也可以往右,我们先看往左的,点A往左移动4个单位长度到达点B,那点B表示几呢? 生:-5。 师:非常好!那我们再来看看往右的,往右移动4个单位长度,是不是已经过了原点了?过了原点是1个单位长度,再往右移动3个单位长度,那么现在点B表示的是? 生:3。 师:对,就是3。那么接下来看第二小题现在是不知道点A表示的数,只知道点A先向右移动了3个单位长度,再向左移动了5个单位长度,那么实际点A就是往左移动了2个单位长度,因此表示的数是0,那么点A就是2。 生: 板书: 解:(1)-5或3
(2)2
例题四: a-2的相反数是 ,2-a的相反数是 。 师:那什么是相反数呢?课本上是这么定义的,若两数互为相反数,那么他们的和为0。谁能告诉老师-2的相反数是什么? 生:2。 师:非常好!因为数值相反的两数是互为相反数,所以2是-2的相反数。再看题目,a-2的相反数是不是也一样的道理,a的相反数是-a,-2的相反数是2,所以a-2的相反数就是-a+2。 生: 师:同样的后面半题,2的相反数是-2,-a的相反数是a,所以2-a的相反数就是-2+a。 板书: 解: -a+2 -2+a 例题五: 2的倒数是 ,-2的倒数是 。 师:同学们谁能告诉老师倒数的定义? 生: 师:非常好!说明这位同学对上节课的内容掌握的非常不错,是的,互为倒数的两个数乘积是1,那么2的倒数就是1除以2等于,-2的倒数是1除以-2等于,其他同学都做对了吗? 生:做对了! 板书: 解:1÷2=,1÷(-2)= 三、火星漫步:(2分钟) 1. 数轴 规定了原点,正方向和单位长度的直线叫数轴。 2. 相反数 只有符号不同的两个数叫相反数。0的相反数是0。 判断互为相反数的两种方法:从式子上看,若a+b=0,则a与b互为相反数;从直观上看a与-a互为相反数。 3. 倒数 乘积是1的两个数互为倒数,其中一个数叫做另一个数的倒数,例如:与互为倒数,其中是的倒数,乘积是-1的两个数互为负倒数。求倒数的方法:1除以一个数(零除外)的商,叫做这个数的倒数。 | |||
四、星海历练: 1. +3的相反数是 -3 ,-3的相反数是 +3 ,-(+3)的相反数是 +3 ,+(-3)的相反数是 +3 。 2. 在数轴上用点A表示-3,则点A到原点的距离是 3 ,到原点的距离等于3的点表示的数为 +3,-3 。 3. 比较下列各组数的大小。 (1)3.5 > 0 (2)-2.8 < 0 (3)- < - (4)-1.95 < -1.59 (5) > - (6) > 0.3 (7) < 4 (8)-6 <
4. 下列所画数轴中正确的是( D ) 5. 下面说法中正确的是( B )。 ①在―4与―3之间没有负数; ②在0与1之间有无数个数; ③在―4与―3之间没有其他整数; ④在0与1之间没有负数。 A. ①②③ B. ②③④ C. ①③④ D. ①②④ 6. 下面说法正确的是( A )。 A. 任何一个有理数都可以用数轴上的点表示出来 B. 数轴上右边的数表示正数,左边的数表示负数 C. 数轴上离开原点距离越远的点所表示的数越大 D. 0是最小的正整数 7. 下列说法正确的是( B )。 A. -(+2)是-2的相反数 B. -(-2)是-2的相反数 C. -2的相反数是-(+2) D. +3的相反数是-(-3) ★8. 在下图中,点A、B、C、D、E、F、O各表示什么数?
A:-2 B:-1 C:1 D:3 E:- F: O:0 | |||
五、中考链接 1. (2012 四川)实数-3的相反数是( A )。 A. 3 B. C. - D. -2 2. (2011 浙江)下列各组数中,互为相反数的是( A )。 A. 2和-2 B. -2和 C. -2和- D. 和2 3. (2011 贵州)-4的倒数的相反数是( D )。 A. -4 B. 4 C. - D. 4. (2015 山东)-的倒数是( D )。 A. B. C. - D. - 5. (2014 湖南)的倒数是 2001 。
六、【太空历练】 一、填空题。 1. 1.6的相反数是 -1.6 ; 3.2的相反数是-3.2 ;0.4与 -0.4 互为相反数;-7 与 -(-7)互为相反数。 2. 数轴上原点左边的数表示_负__数,原点右边的数表示__正_数,_原点_表示0。 3. 如果点A表示的数是2.2,将点A向左边移动2个单位长度,那么这时点A表示的数是0.2,如果再向左移动1.2个单位长度,那么这时点A表示的数是-1。 4. 在下列数中,负分数有 2个;非负整数有 2个。 7,, -6, 0, 3.1415, -5, -0.62, -11 5. 数轴上点A表示的数是-2.5,点B与点A相距3.5个单位,则点B表示的数是_-6_,1__。 6. 若的相反数是—5,则=__5__;若-的相反数是-3.7,则=_-3.7___。 7. 在数轴上到-1的距离小于3个单位长度的整数有-3,-2,0,1 。 8. 已知m是6的相反数,n比m的相反数小2,则m+n等于 -2 。 二、解答题。 9. 把下列数表示在数轴上:+2,-1.5,0.5,0,-3.5,4,3
★10. 数轴上A点表示+8,B、C两点所表示的数是相反数,且C点与A点的距离为2,求B点和C点各对应什么数? B:-6,-10 C:6,10 | |||
家庭作业 |
| ||
主管评价 |
| ||
主管评分 |
| ||
课后反思 (不少于60字) | 整体效果 |
| |
设计不足之处 |
| ||
设计优秀之处 |
| ||
奥数小升初 第14讲:丰富的图形世界 课件+教案: 这是一份奥数小升初 第14讲:丰富的图形世界 课件+教案,文件包含奥数小升初第14讲丰富的图形世界课件pptx、奥数小升初第14讲丰富的图形世界教案doc等2份课件配套教学资源,其中PPT共20页, 欢迎下载使用。
奥数小升初 第8讲:有理数的乘方 课件+教案: 这是一份奥数小升初 第8讲:有理数的乘方 课件+教案,文件包含奥数小升初第8讲有理数的乘方课件pptx、奥数小升初第8讲有理数的乘方教案doc等2份课件配套教学资源,其中PPT共14页, 欢迎下载使用。
奥数小升初 第7讲:有理数的除法 课件+教案: 这是一份奥数小升初 第7讲:有理数的除法 课件+教案,文件包含奥数小升初第7讲有理数的除法课件pptx、奥数小升初第7讲有理数的除法教案doc等2份课件配套教学资源,其中PPT共14页, 欢迎下载使用。

