所属成套资源:备战2024年中考物理重难点突破一轮课件+讲义与试卷解析
备考2024年中考物理重难点精讲精练:88-热点45 与浮力有关的实验(精讲)
展开这是一份备考2024年中考物理重难点精讲精练:88-热点45 与浮力有关的实验(精讲),共6页。试卷主要包含了探究浮力大小与哪些因素有关等内容,欢迎下载使用。
中考物理热点复习精讲精练
热点45与浮力有关的关验(精讲)
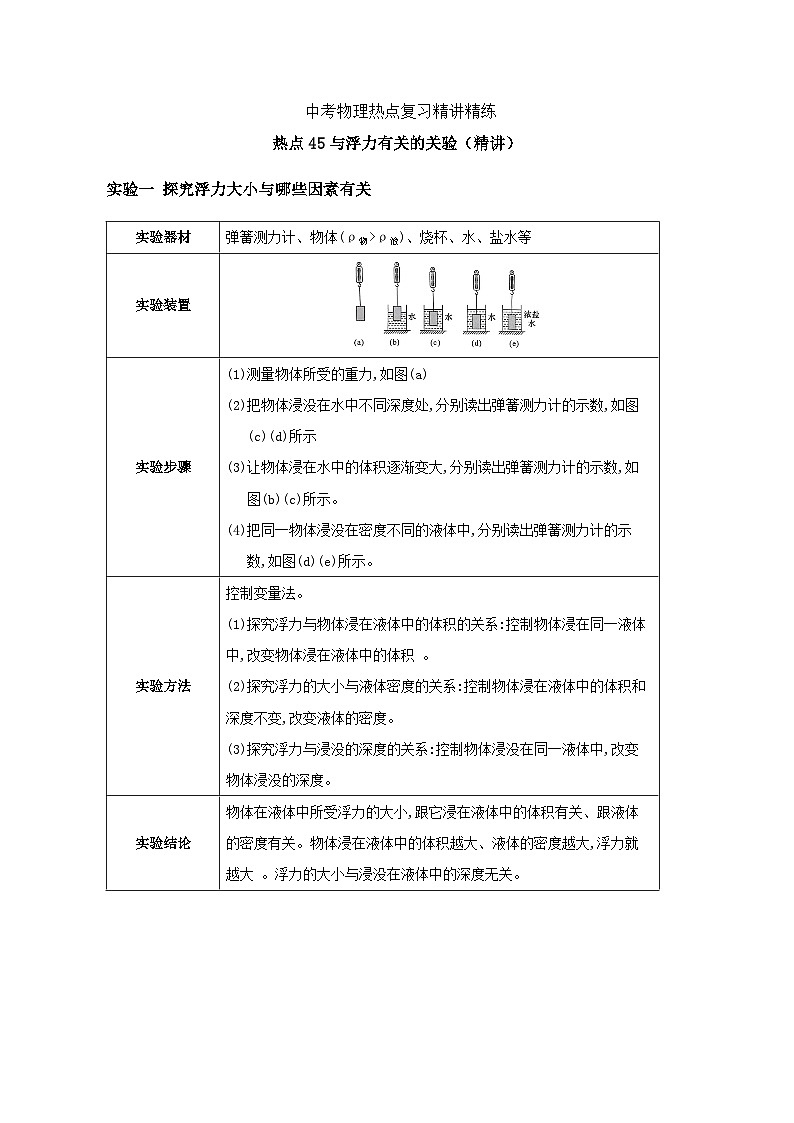
实验一 探究浮力大小与哪些因素有关
实验器材 | 弹簧测力计、物体(ρ物>ρ液)、烧杯、水、盐水等 |
实验装置 | |
实验步骤 | (1)测量物体所受的重力,如图(a) (2)把物体浸没在水中不同深度处,分别读出弹簧测力计的示数,如图(c)(d)所示 (3)让物体浸在水中的体积逐渐变大,分别读出弹簧测力计的示数,如图(b)(c)所示。 (4)把同一物体浸没在密度不同的液体中,分别读出弹簧测力计的示数,如图(d)(e)所示。 |
实验方法 | 控制变量法。 (1)探究浮力与物体浸在液体中的体积的关系:控制物体浸在同一液体中,改变物体浸在液体中的体积 。 (2)探究浮力的大小与液体密度的关系:控制物体浸在液体中的体积和深度不变,改变液体的密度。 (3)探究浮力与浸没的深度的关系:控制物体浸没在同一液体中,改变 物体浸没的深度。 |
实验结论 | 物体在液体中所受浮力的大小,跟它浸在液体中的体积有关、跟液体 的密度有关。物体浸在液体中的体积越大、液体的密度越大,浮力就越大 。浮力的大小与浸没在液体中的深度无关。 |
实验二、探究浮力大小与物体排开液体所受重力的关系
实验器材 | 弹簧测力计、物体(ρ物>ρ液)、溢水杯 、小桶、细线、水、盐水。 |
实验装置 | |
实验过程 | (1)测量物体排开液体受到的重力的方法: 先测出空桶重G1,如图丁,再测出桶和溢出水的总重G2,如图丙,则排开的液体所受重力G排=G2一G1。 (2)用称重法测浮力:F浮=G-F拉 ,如图甲、乙。 (3)比较F浮与G排的大小得出结论 |
实验结论 | 浸在液体中的物体所受浮力大等于它排开的液体所受的重力,即F浮=G排 |
典例讲解
例1.物理兴趣小组在进行“探究浮力的大小与哪些因素有关“实验中,用弹簧测力计挂着一实心圆柱体,以下图a、b、c、d、e分别为实验情景。(g取10N/kg)
(1)通过a、c两次实验,可知物体浸没在水中所受浮力大小是
(2)通过 、 两次实验,可探究物体所受浮力大小与浸没深度的关系;
(3)通过比较b、c两次实验,可以探究浮力大小与 的关系;
(4)通过c、e两次实验,可探究物体所受浮力大小与 的关系;
(5)在某种液体中进行探究的过程中,记录实验数据,得到如图f所示弹簧测力计读数与圆柱体下表面浸入深度的关系图像,则该液体的密度为 kg/m3;
(6)通过计算可以知道物体的密度是 kg/m3,圆柱体高度为 cm。
【分析】(1)根据称重法求出物体在水中受到的浮力;
(2)探究物体所受浮力大小与浸没深度是否有关,需控制物体排开液体的体积和液体的密度不变,据此分析;
(3)分析b、c两次实验,找出相同量和不同量,根据称重法测浮力:F浮=G﹣F知所受浮力的不相同,据此分析;
(4)分析c、e两次实验,找出相同量和不同量,根据称重法测浮力:F浮=G﹣F知所受浮力的不相同,据此分析;
(5)求出物体在液体中的浮力的大小,由于物体全部浸没在两种液体中,排开的液体的体积是相同的,根据阿基米德原理列出关系式,求出液体的密度;
(6)根据图中数据应用称重法算出物体受到的浮力,根据阿基米德原理得出圆柱体排开水的体积,进而得出圆柱体的体积,由密度公式算出圆柱体的密度,由图像得出圆柱体的高度。
【解答】解:(1)通过a、c两次实验知,物体在水中受到的浮力为:
F浮c=G﹣FC=2N﹣1.5N=0.5N;
(2)探究物体所受浮力大小与浸没深度是否有关,需控制物体排开液体的体积和液体的密度不变;分析c、d两次实验,当物体都块浸没在水中后,物体浸没的深度不同,故可探究物体所受浮力大小与浸没深度是否有关;
(3)由图b、c所示实验可知,液体密度相同,物体排开液体的体积不同,该实验可以探究浮力大小与排开液体体积的关系;
(4)由图c、e所示实验可知,物体排开液体的体积相同而液体密度不同,该实验可以探究浮力大小与液体密度的关系;
(5)实验步骤c中,物体受到的浮力为:F浮c=0.5N;
实验步骤e中,物体受到的浮力为:F浮e=G﹣Fe=2N﹣1.6N=0.4N;
因物体均浸没,所以V排水=V排液,
根据阿基米德原理可知:=;
所以该液体的密度为:
ρ液=×ρ水=×1.0×103kg/m3=0.8×103kg/m3;
(6)由称重法知物体受到的浮力为:
F浮=G﹣Ff=2.0N﹣1.6N=0.4N,
根据阿基米德原理F浮=ρ液gV排知圆柱体的体积为:
V=V排===5×10﹣5m3,
圆柱体的密度为:
ρ====4×103kg/m3;
由上述实验数据还知道,当深度为4cm时,弹簧测力计的示数不再减小,说明圆柱体的高度为4cm。
故答案为:(1)0.5N;(2)c、d;(3)排开液体体积;(4)液体密度;(5)0.8×103;(6)4×103;4。
例2.小红设计了如图所示的实验来探究“浮力的大小跟排开液体所受重力的关系”。
(1)实验的最佳顺序是 。
A.甲、乙、丙、丁
B.丁、甲、乙、丙
C.乙、甲、丁、丙
(2)图乙中物体受到的浮力是 N,物体排开水的重力是 N。通过实验可得到的结论是:浸在液体中的物体,受到的浮力大小等于它 。
(3)以下情况会影响结论的是 。
A.图甲中水面未到达溢水杯的溢水口
B.图乙中物体未全部浸没在水中
(4)将图乙中的水换成酒精(ρ酒精=0.8×103kg/m3),物体受到的浮力 。(填“变大”“变小”或“不变”)
(5)小红利用上述实验中的器材和木块,探究“漂浮在液面上的物体所受浮力的大小是否遵循阿基米德原理”,实验过程中 步骤不需要弹簧测力计。(填“甲”“乙”“丙”或“丁”)
【分析】(1)分别读出空桶的重力、物体的重力、物体浸没水中时弹簧测力计的示数、桶和溢出水的重力,桶和溢出水的重力与空桶的重力之差即为排开水的重力;
(2)物体所受的浮力等于物体的重力减去浸入液体时弹簧测力计的示数;物体排开液体的重力等于桶和排开水所受的重力减去空桶的重力,然后比较浮力和排开水所受的浮力得出结论;
(3)溢水杯的水没装满,会使溢出的水的重力偏小;
(4)根据阿基米德原理F浮=ρ液gV排分析解答;
(5)物体漂浮在水面上时受到的浮力等于物体的重力,此时不需要用弹簧测力计提着木块,据此分析图示答题。
【解答】解:(1)最合理的实验顺序是:
丁、测出空桶的重力;甲、测出物体所受到的重力;乙、把物体浸在装满水的溢杯中,测出测力计的示数;丙、测出桶和排开的水受到的重力;
故正确顺序为:丁、甲、乙、丙,故B正确;
(2)空气中物体的重力为G=2N;水中弹簧测力计的示数为F′=1N,
物体在水中受到的浮力为:F浮=G﹣F′=2N﹣1N=1N;
由图丁可知,空桶的重力G桶=0.5N,
由图丙可知,水和桶的重力G总=1.5N,
所以溢出水的重力为:G排=G总﹣G桶=1.5N﹣0.5N=1N,
根据计算结果,可见F浮=G排,说明浸在液体中的物体受到的浮力等于它排开的液体受到的重力;
(3)A.图乙中水面未到达溢水杯的溢水口,物体放入溢水杯时,先要使溢水杯满了才可以向外排水,故在此过程中,物体受到的浮力大于排出的水的重力,故A符合题意;
B.图乙中物体未全部浸没在水中,物体排开液体的体积小,排开液体的重力小,浮力也小,仍然能得出浮力等于排开的液体受到的重力,对实验没有影响,故B不符合题意;
故选:A;
(4)将图乙中的水换成酒精(ρ酒精=0.8×103kg/m3),液体的密度减小,但物体排开液体的体积不变,根据阿基米德原理F浮=ρ液gV排知浮力减小;
(5)物体漂浮在水面上,受到的浮力等于它的重力,测量漂浮的物体受到的浮力时,不需要用弹簧测力计提着物体,即乙步骤不需要弹簧测力计。
故答案为:(1)B;(2)1;1;排开液体的重力;(3)A;(4)变小;(5)乙。
相关试卷
这是一份备考2024年中考物理重难点精讲精练:91-热点46 与浮力有关的计算(精练),共19页。试卷主要包含了选择题,填空题,计算题等内容,欢迎下载使用。
这是一份备考2024年中考物理重难点精讲精练:90-热点46 与浮力有关的计算(精讲),共7页。试卷主要包含了称重法,压力差法,阿基米德原理法,平衡法,01m,等内容,欢迎下载使用。
这是一份备考2024年中考物理重难点精讲精练:89-热点45 与浮力有关的实验(精练),共18页。

