江苏专版2023_2024学年新教材高中历史部编版必修中外历史纲要上分层作业(52份)
展开1. [2023江苏盐城检测]如图是某同学课堂笔记。根据笔记内容可知,他学习的主题是( )
A. 宋代的农业B. 唐朝的金融C. 元朝的外交D. 明朝的经济
2. [2023江苏徐州期中]唐宋以来,江浙地区一直是重要的粮食产地,“东南之田,所种惟稻”;但明中后期,江浙“乡民以种稻收薄,故为他种以图利”。据此可知明代江浙地区( )
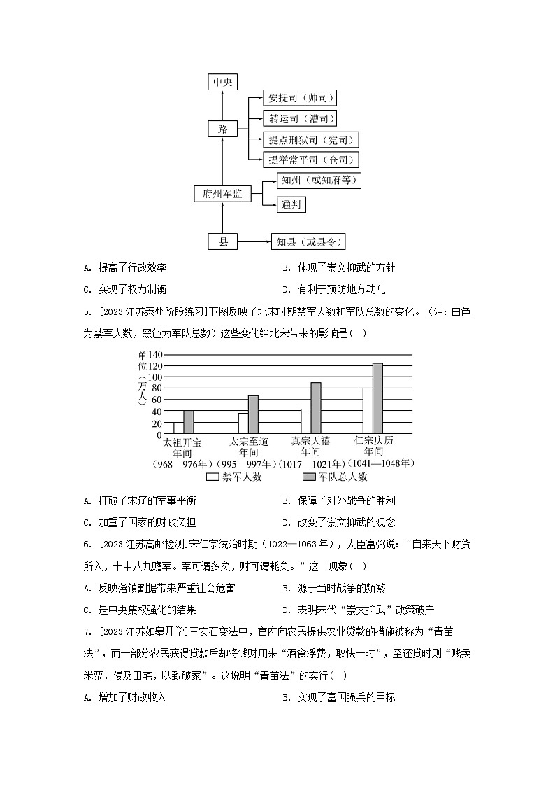
A. 农业生产无利可图B. 资本主义萌芽产生
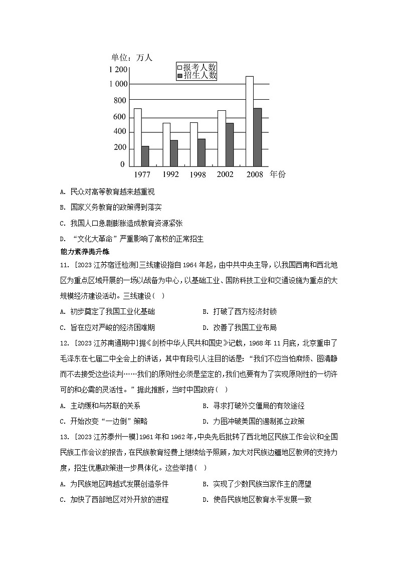
C. 区域经济存在较大差异D. 社会经济结构调整
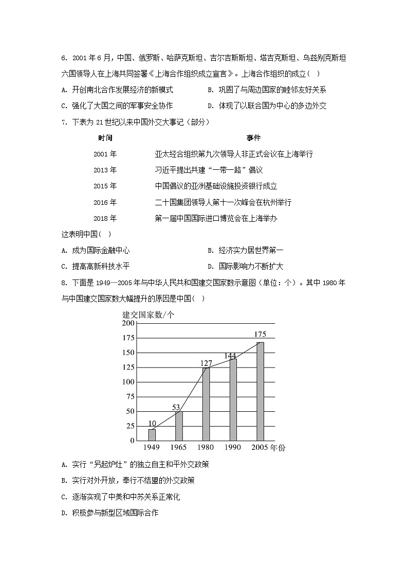
3. [2023江苏南京期末]宋代,江南的粮食问题一般通过当地的苏常之米解决。到了明代,江南则需要从两湖、江西、安徽运进粮米。这一变化出现的主要原因是( )
A. 市镇经济的发展B. 南方人口的增加C. 经济作物的推广D. 经济重心的转移
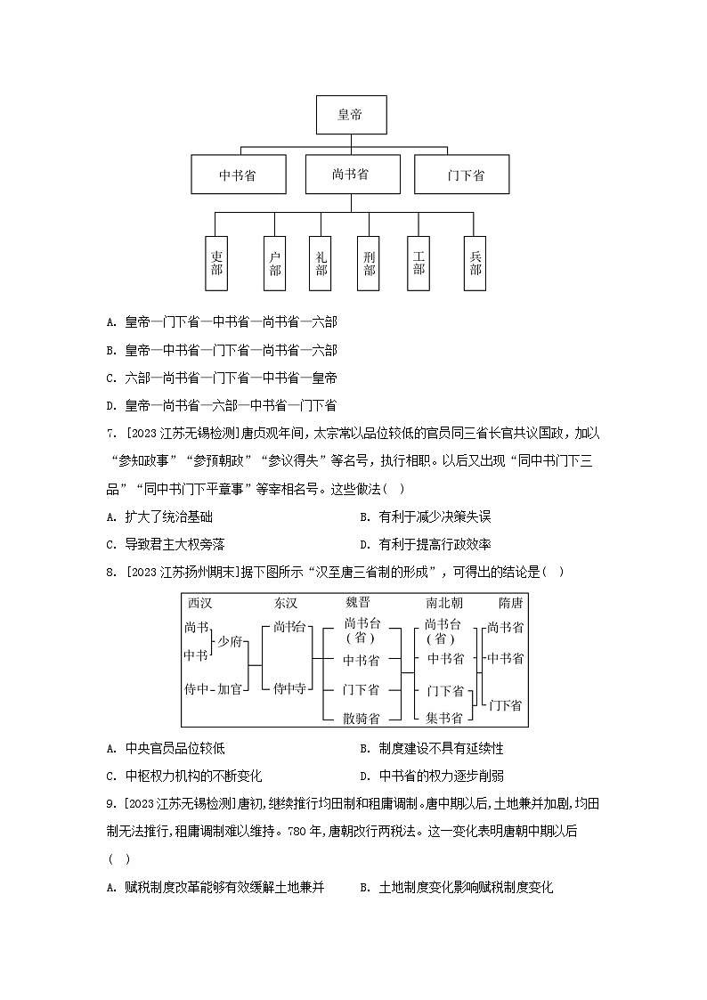
4. [2023江苏南通统考]自明朝后期起,农业、手工业、商业各经济领域出现了一些新现象。下列各项,属于明清经济领域新现象的是( )
A. 出现了最早的纸币B. 工场使用自由雇佣劳动力
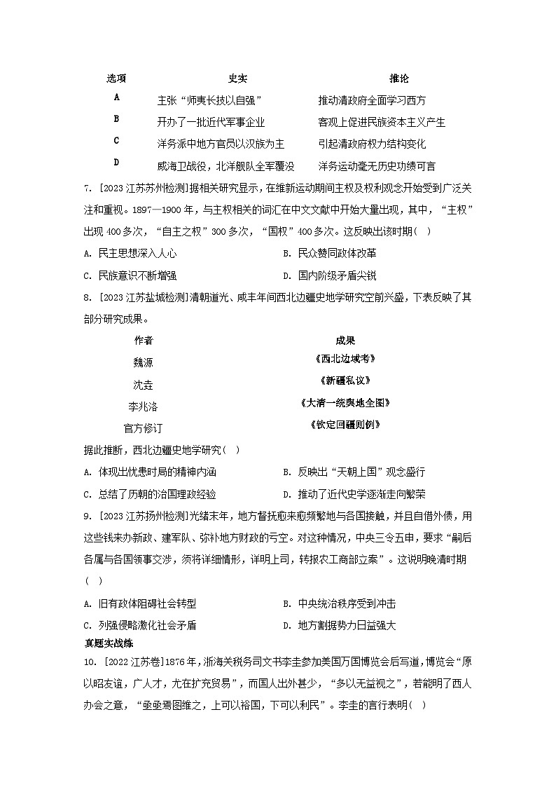
C. 瓷器大量出口海外D. 棉花开始在内地种植
5. [2023江苏南通期中]清代相邻的集市,群集期相错,互不冲突,还形成专门的名称,如河北的“差花集”、广东的“插花墟”、四川的“转转场”等,商人们在相邻几个集市中逐日赶集,轮回贸易。这可以反映出该时期( )
A. 商品经济繁荣B. 商业都会崛起C. 长途贸易发展D. 城市管理严格
6. [2023江苏南京校考]王阳明的心学填补了程朱理学的一大漏洞,即天理和人欲似乎是两个不相容的世界。而阳明心学消解了这两个世界的紧张性,将天理与人心直接沟通,心即是理,我心即世界。这种思想( )
A. 隐含一定的平等和叛逆色彩B. 猛烈抨击了君主专制
C. 体现了客观唯心主义的倾向D. 彻底否定了程朱理学
7. [2023江苏徐州期中]如图分别是小说《红楼梦》和《范进中举》的插图,插图反映了( )
A. 人们美好联想的艺术状态B. 市民阶层的兴起瓦解传统伦理观念
C. 专制王朝走向败落的命运D. 市民阶层的扩大推动世俗文化发展
8. [2023江苏镇江模拟]鲁迅说:“小说体例,经历了唐代传奇、宋元话本这一过程后,到明清时期已非常成熟……清代的小说之种类及其变化,比明朝的多。”鲁迅所说体现了中国古代文学的历史发展趋势是( )
A. 通俗化B. 多元化C. 简单化D. 复杂化
9. [2023江苏淮安校考]北宋张载提出:“为天地立心,为生民立命,为往圣继绝学,为万世开太平。”明末清初顾炎武说:“保天下者,匹夫之贱与有责焉耳矣。”两者共同反映了( )
A. 维护封建统治的使命感B. 继承传统儒学的教育观
C. 弘扬为国为民的责任感D. 追求个人名誉的荣辱观
10. [2023江苏南通期中]下列著作反映出明代科技发展的特点是( )
A. 对传统科技进行总结B. 西东学渐成为潮流
C. 重视科学技术的实用性D. 形成近代科学体系
能力素养提升练B级
11. [2023江苏南通期末]清代前期,桑蚕业在浙江、江苏、广东的一些地区很发达,有些地区“寸尺之堤,必树以桑”。甘蔗盛产于闽、粤等地,台湾更是“蔗田万顷碧萋萋,一望茏葱路欲迷”。据此我们可以推断,当时( )
A. 南北经济差距扩大B. 农业多种经营日益兴盛
C. 社会发展加速转型D. 传统经济结构局部解体
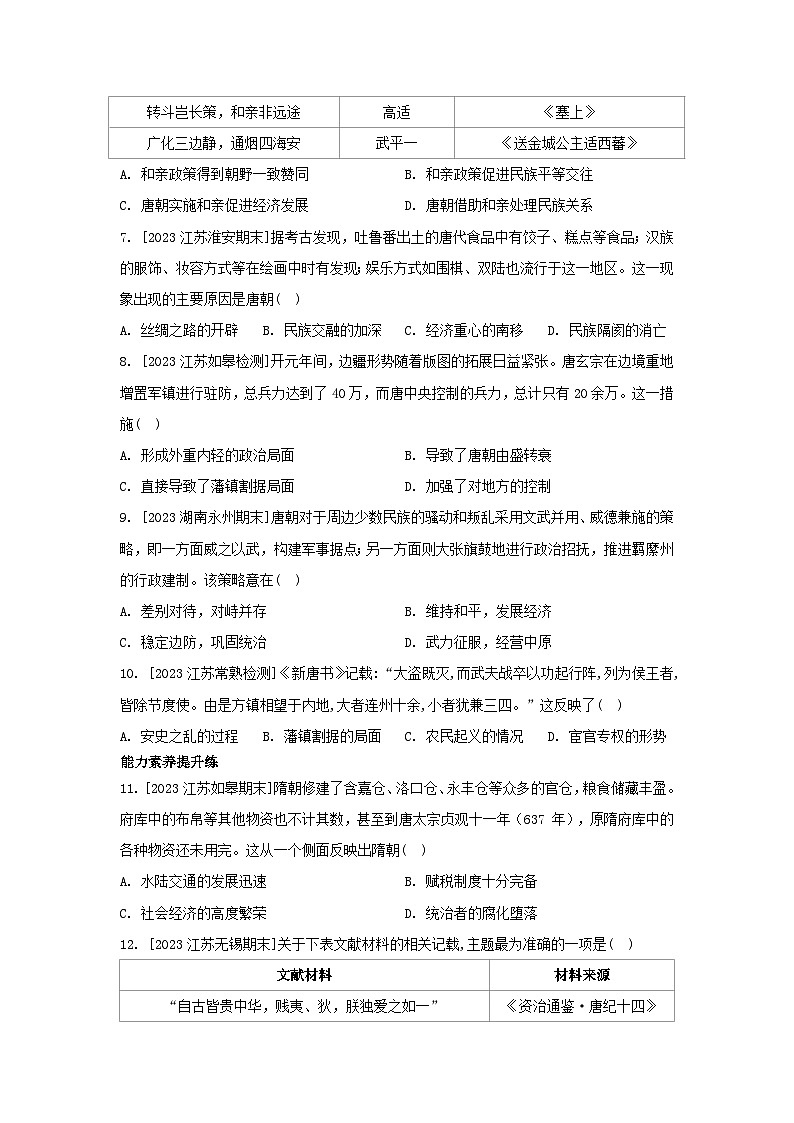
12. [2023江苏苏州联考]下表所示为明代中后期几位历史人物的言论。这些言论主要说明当时( )
A. 社会职业的分工日益精细B. 对商人的偏见有所改变
C. 经世致用的思想成为主流D. 工商致富思想备受推崇
13. [2023江苏宿迁期中]明清时期小说、戏曲创作成就显著,这一时期的文学作品竞相以普通人丰富多彩的生活作为创作题材,屠夫、小贩、商人、工匠等进入文学殿堂,一改过去那种以帝王将相的发迹史作为描摹对象的文学作品形式。文学作品出现这一变化的根本原因是( )
A. 国家统一,各民族联系加强B. 城市商品经济繁荣
C. 印刷技术水平显著提高D. 社会处于大变革时期
14. [2023江苏宿迁期中]明末清初社会动荡,促进了思想界的活跃。下表是明末清初三大思想家的一些思想观点,这些观点的共同之处是( )
A. 宣传西方民本思想B. 反对传统的重农抑商观念
C. 批判君主专制制度D. 强调人的社会责任感
15. [2023江苏扬州期中]从明朝后期到清朝前期,欧洲传教士不仅在中国传教并介绍西方科技知识,也将中国文化介绍到西方,用拉丁文翻译了“四书”“五经”等著作。多位18世纪的欧洲启蒙思想家曾从儒家经书译本中汲取思想因素。由此可见“中学西渐”( )
A. 打破了中西知识壁垒B. 说明了儒家思想具有现代性
C. 决定了欧洲社会转型D. 推动了欧洲现代思想的发展
16. [2023江苏镇江检测]阅读材料,完成下列要求。
材料一 明清时期,在农业领域积极引进高产作物,如玉米、马铃薯、花生,并扩大其耕种面积,同时出现农业作物的分区,农产品逐步向商品化模式发展。手工业领域包括的范围不仅日渐广泛,同时在各个行业的规模、数量、工具以及技术方面都进入一个新的阶段,这对促进手工业领域商品经济的发展具有重要的意义。农业和手工业经济的发展,促使了当时商业领域的进一步繁荣,主要表现在市场规模的扩大、商品种类的增加、区域性商人群体的结盟以及白银的广泛使用等方面。另外,新兴商业城市以及商业化的市镇经济也逐渐兴起,并且开始出现区域性的商业中心,如松江、杭州等城市。
——摘编自姚庆《“明清时期商品经济发展”新思考》
材料二 在传统社会制度的制约下,明清时期社会各阶层,无论是官绅、地主、商人,还是一般平民百姓,他们的最终目标乃是买田置宅,或科举入宦。就商人而言,从事工商业并不是他们最终的追求,而只是达到这些终极目标的一个有效手段而已。例如,在徽商群体中,我们看到了为数甚多的“亦贾亦儒”及至业贾致富后转而从儒的事例。在科举时代,习儒是为了入仕,徽商向儒说穿了就是向官。
——摘编自张海英《明清商业思想发展及其转型困境》
(1) 根据材料一并结合所学知识,概述明清时期商品经济发展的表现。
(2) 根据材料二并结合所学知识,指出明清时期绝大多数商人的最终归宿,并说明其产生的消极影响。
第14课 明至清中叶的经济与文化
A级 必备知识基础练
1. D
[解析]材料分别指的是明朝时期外来农作物的引进、资本主义萌芽的出现、对外贸易的大量出超以及商帮和长途贩运贸易繁荣等经济现象,故材料主题是明朝的经济,故D项正确。
2. D
[解析]根据材料,江浙地区在唐宋时期“东南之田,所种惟稻”,但到了明中后期“乡民以种稻收薄”,种稻的人越来越少,“故以他种以图利”,说明该地区对社会经济结构进行了调整,故D项正确;根据“乡民以种稻收薄,故为他种以图利”可以看出农业生产还是有利润的,排除A项;资本主义萌芽出现的标志是有雇佣关系,而材料中没有涉及,排除B项;材料中没有涉及江浙地区区域经济的差异,排除C项。
3. C
[解析]结合所学知识可知,到明代,江南地区扩大了经济作物的种植面积,导致粮食作物不足,因此扩大了向江南供应粮米的地区范围,故C项正确;这一变化出现的原因是经济作物的推广,减少了粮食作物的种植面积,并不是市镇经济的发展和南方人口的增加,排除A、B两项;南宋时期,经济重心已经完成南移,排除D项。
4. B
[解析]根据材料“自明朝后期起,农业、手工业、商业各经济领域出现了一些新现象”可知,明朝中后期由于商品经济的发展,出现了以雇佣关系为特征的资本主义萌芽,故B项正确;宋朝时期四川地区出现了世界上最早的纸币,排除A项;早在唐宋时期瓷器就已出口,排除C项;棉花在内地的种植始于宋朝,排除D项。
5. A
[解析]根据材料可知,清代的集市经济繁盛,这是清代商品经济发展的重要体现,故A项正确;材料不能反映商业都会崛起,排除B项;材料未涉及长途贸易,排除C项;材料与政府对城市的管理政策无关,排除D项。
6. A
[解析]根据“将天理与人心直接沟通,心即是理,我心即世界”并结合所学知识可知,这体现了对人的重视,而每个人都可以做到这一点,所以隐含了一定的平等和叛逆色彩,故A项正确;这种思想并不是在抨击君主专制,排除B项;王阳明的思想体现的是主观唯心主义,排除C项;“彻底否定”的说法过于绝对,排除D项。
7. D
[解析]根据材料“小说《红楼梦》和《范进中举》的插图”可知,小说插图中对人物的神情刻画细致,展现了世俗面貌,当时市民阶层的扩大推动了世俗文化的发展,故D项正确;人们美好联想的艺术状态,在材料中没有体现,排除A项;市民阶层同样遵循传统伦理观念,排除B项;材料没有体现专制王权,也无法通过插图体现专制王朝走向败落的命运,排除C项。
8. A
[解析]根据材料及所学知识可知,中国古代小说的发展适应了商品经济的发展和市民阶层的需要,小说的发展趋势是平民化、通俗化,故A项正确。
9. C
[解析]材料“为天地立心,为生民立命,为往圣继绝学,为万世开太平”“保天下者,匹夫之贱与有责焉耳矣”都强调社会责任感与历史使命感,故C项正确。
10. A
[解析]结合所学知识可知,《本草纲目》《天工开物》《农政全书》等都是明代具有总结性的科技著作,故A项正确;这些著作体现出明代科技的特点是对传统科技进行总结,并不能说明西学东渐成为潮流,也不是重视科学技术的实用性,更没有形成近代的科学体系,排除B、C、D三项。
B级 能力素养提升练
11. B
[解析]根据材料可知,清代前期农业立体化发展明显,出现养蚕、种桑、甘蔗种植等多种模式,农业多种经营日益兴盛,故B项正确;材料并未提到南北经济差距,排除A项;清代社会并未转型,排除C项;近代传统经济结构才逐渐解体,排除D项。
12. B
[解析]通过阅读表格并结合所学知识可知,明朝中后期,张居正等知名士人提出“厚农而资商”“厚商而利农”“(商业)与耒耜并兴,交相重矣”“(士农工商)四民异业而同道”等言论,承认商业对经济和社会发展的作用,反映出当时社会对商人的偏见有所改变,故B项正确;材料不能说明社会职业分工日益精细,排除A项;明朝时期的主流思想是程朱理学,排除C项;材料没有体现工商致富思想备受推崇,排除D项。
13. B
[解析]明清时期小说、戏曲题材丰富折射出商品经济发展、市民阶层壮大的时代特征,反映了该时期文艺的大众化趋势增强,故B项正确;材料无法体现各民族联系加强,排除A项;印刷技术水平显著提高,与小说、戏曲题材丰富无关,排除C项;明清时期,社会处于大变革时期与小说、戏曲题材丰富无关,排除D项。
14. C
[解析]根据材料“天下为主,君为客;君者,天下之大害”“人君之于天下,不能以独治也”“以天下论者,必循天下之公,天下非夷狄盗逆之所可私,而抑非一姓之私也”等信息可知,黄宗羲等三大思想家都批判君主专制制度,故C项正确;黄宗羲等三大思想家的思想仍属于儒学范畴,没有宣传西方民本思想,排除A项;材料中只有黄宗羲反对传统的重农抑商观念,排除B项;材料中只有顾炎武强调人的社会责任感,排除D项。
15. D
[解析]根据材料“多位18世纪的欧洲启蒙思想家曾从儒家经书译本中汲取思想因素”可以看出,中国的传统文化对欧洲的思想解放运动有着重要的推动作用,故D项正确;“中学西渐”并没有打破中西知识壁垒,排除A项;材料涉及的是中国文化对欧洲思想所产生的作用,不能说明儒家思想具有现代性,排除B项;“决定了欧洲社会转型”,表述夸大,排除C项。
16. (1) 表现:农产品和手工业产品商品化程度提高(或答大量农产品和手工业产品投放市场);形成地域性商人群体;白银成为普遍流通的货币;区域间长途贩运贸易发展;新兴商业城市和商业市镇大量出现并走向繁荣。
(2) 最终归宿:买田置宅,成为新兴地主阶级;投身科举考试,跻身统治阶层。
消极影响:制约了工商业的扩大再生产,不利于资本主义萌芽的发展。
▸甘薯、玉米等外来作物引入中国
▸手工业雇佣劳动力进行较大规模生产
▸大量白银流入中国;长途贸易发展,商帮势力雄厚
言论
人物
余以为欲物力不屈,则莫若省征发,以厚农而资商;欲民用不困,则莫若轻关市,以厚商而利农
张居正(政治家)
窃闻先王重本抑末,故薄农税而重征商。余则以为不然,直一视而并施之耳。日中为市……盖与耒耜并兴,交相重矣……商何负于农
汪道昆(文学家)
工商以其尽心于利器通货者,而修治具养,犹其工与商也。故曰:四民异业而同道
王阳明(思想家)
思想家
思想观点
黄宗羲
“天下为主,君为客;君者,天下之大害”“工商皆本”
顾炎武
“人君之于天下,不能以独治也”“保天下者,匹夫之贱与有责焉耳矣”
王夫之
“以天下论者,必循天下之公,天下非夷狄盗逆之所可私,而抑非一姓之私也”
高中历史人教统编版(必修)中外历史纲要(上)第19课 辛亥革命当堂检测题: 这是一份高中历史人教统编版(必修)中外历史纲要(上)第19课 辛亥革命当堂检测题,共8页。
高中历史第18课 挽救民族危亡的斗争一课一练: 这是一份高中历史第18课 挽救民族危亡的斗争一课一练,共8页。
人教统编版(必修)中外历史纲要(上)第17课 国家出路的探索与列强侵略的加剧随堂练习题: 这是一份人教统编版(必修)中外历史纲要(上)第17课 国家出路的探索与列强侵略的加剧随堂练习题,共7页。

