- 【核心素养】新课标部编版初中历史七年级下册 14 明朝的统治 课件+教案+练习(含教学反思和答案) 课件 44 次下载
- 【核心素养】新课标部编版初中历史七年级下册 15 明朝的对外关系 课件+教案+练习(含教学反思和答案) 课件 51 次下载
- 【核心素养】新课标部编版初中历史七年级下册 17 明朝的灭亡 课件+教案+练习(含教学反思和答案) 课件 43 次下载
- 【核心素养】新课标部编版初中历史七年级下册 18 统一多民族国家的巩固和发展 课件+教案+练习(含教学反思和答案) 课件 41 次下载
- 【核心素养】新课标部编版初中历史七年级下册 19 清朝前期社会经济的发展 课件+教案+练习(含教学反思和答案) 课件 39 次下载
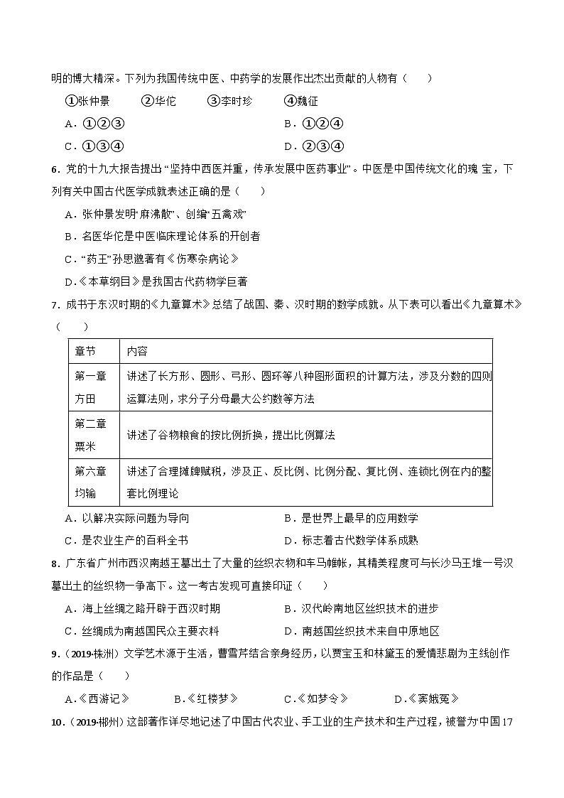
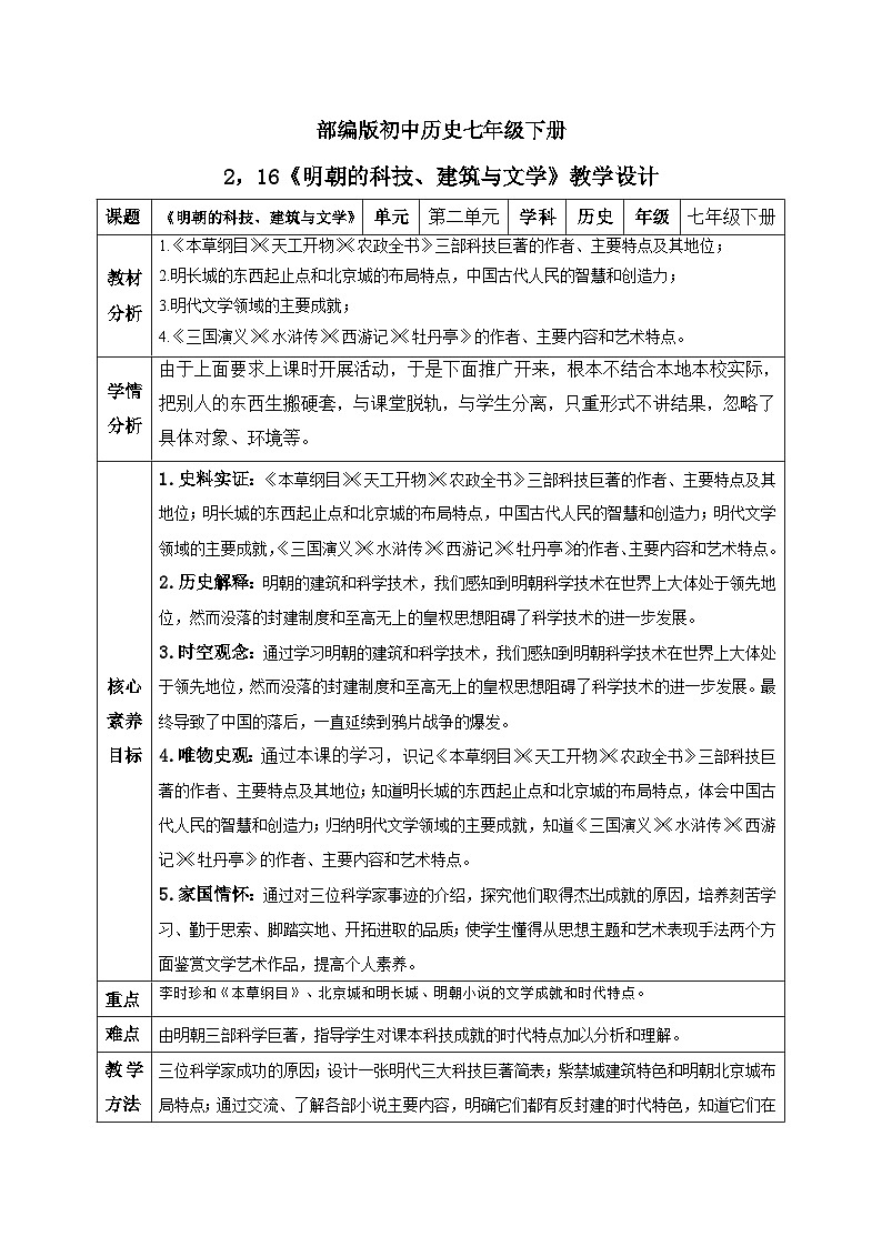
初中历史人教部编版七年级下册第16课 明朝的科技、建筑与文学优秀教学ppt课件
展开初中历史人教部编版七年级下册第14课 明朝的统治精品教学课件ppt: 这是一份初中历史人教部编版七年级下册第14课 明朝的统治精品教学课件ppt,文件包含部编版初中历史七年级下册14明朝的统治精品课件pptx、核心素养部编版初中历史七年级下册14明朝的统治精品教案docx、部编版初中历史七年级下册14明朝的统治同步测试docx等3份课件配套教学资源,其中PPT共36页, 欢迎下载使用。
初中历史人教部编版七年级下册第11课 元朝的统治完美版教学课件ppt: 这是一份初中历史人教部编版七年级下册第11课 元朝的统治完美版教学课件ppt,文件包含部编版初中历史七年级下册11元朝的统治精品课件pptx、核心素养部编版初中历史七年级下册11元朝的统治精品教案docx、部编版初中历史七年级下册11元朝的统治同步测试docx等3份课件配套教学资源,其中PPT共25页, 欢迎下载使用。
初中历史人教部编版七年级下册第9课 宋代经济的发展优质教学ppt课件: 这是一份初中历史人教部编版七年级下册第9课 宋代经济的发展优质教学ppt课件,文件包含部编版初中历史七年级下册9宋代经济的发展精品课件pptx、核心素养部编版初中历史七年级下册9宋代经济的发展精品教案docx、部编版初中历史七年级下册9宋代经济的发展同步测试docx等3份课件配套教学资源,其中PPT共30页, 欢迎下载使用。

