所属成套资源:2023_2024学年新教材高中化学鲁科版必修第一册学生用书(26份)
- 2023_2024学年新教材高中化学第1章认识化学科学第3节化学中常用的物理量__物质的量第2课时气体摩尔体积学生用书鲁科版必修第一册 其他 0 次下载
- 2023_2024学年新教材高中化学第1章认识化学科学第3节化学中常用的物理量__物质的量第3课时物质的量浓度学生用书鲁科版必修第一册 其他 0 次下载
- 2023_2024学年新教材高中化学第2章元素与物质世界第1节元素与物质分类第1课时元素与物质的关系物质分类与物质性质学生用书鲁科版必修第一册 其他 0 次下载
- 2023_2024学年新教材高中化学第2章元素与物质世界第1节元素与物质分类第2课时一种重要的混合物__胶体学生用书鲁科版必修第一册 其他 0 次下载
- 2023_2024学年新教材高中化学第2章元素与物质世界第2节电解质的电离离子反应第1课时电解质的电离学生用书鲁科版必修第一册 其他 0 次下载
2023_2024学年新教材高中化学微专题大素养2第2章元素与物质世界学生用书鲁科版必修第一册
展开微专题·大素养② 章末共享
微专题一 离子方程式的正误判断与书写
1.离子方程式书写步骤(以CaCO3与盐酸的反应为例)
2.离子方程式正误判断的总体思路
微点拨
(1)浓盐酸、浓硝酸在离子方程式中写离子符号,而浓硫酸写化学式。
(2)在写离子方程式时,、HS-、等弱酸的酸式酸根离子不能拆开写,而应拆开写。
(3)四种常见的微溶物是Ag2SO4、CaSO4、MgCO3、Ca(OH)2。
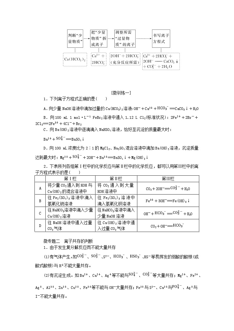
3.“定1法”书写酸式盐与碱反应的离子方程式
(1)将少量物质定为“1 mol”,若少量物质有两种或两种以上离子参加反应,则参加反应离子的物质的量之比与物质组成之比相符。
(2)依据少量物质中离子的物质的量,确定过量物质中实际参加反应的离子的物质的量。
(3)依据“先中和后沉淀”的思路书写。
如向Ca(HCO3)2溶液中加入过量NaOH溶液的离子方程式的书写方法为:
[微训练一]
1.下列离子方程式正确的是( )
A.向少量NaOH溶液中滴加过量的Ca(HCO3)2溶液:OH-+Ca2++===CaCO3↓+H2O
B.向100 mL 1 mol·L-1 FeBr2溶液中通入1.12 L Cl2(标准状况):2Fe2++2Br-+2Cl2===2Fe3++4Cl-+Br2
C.向Ba(OH)2溶液中逐滴滴入NaHSO4溶液,恰好至沉淀的质量最大时:
Ba2++===BaSO4↓
D.向100 mL浓度比为2∶1的MgCl2、Na2SO4混合溶液中滴加Ba(OH)2溶液,沉淀质量达到最大时:Mg2+++2OH-+Ba2+===BaSO4↓+Mg(OH)2↓
2.下表所列各组第Ⅰ栏中的化学反应与第Ⅱ栏中的化学反应,都可以用第Ⅲ栏中的离子方程式表示的是( )
| 第Ⅰ栏 | 第Ⅱ栏 | 第Ⅲ栏 |
A | 将少量CO2通入到KOH与Ca(OH)2的混合溶液中 | 将CO2通入到大量KOH溶液中 | CO2+2OH-===+H2O |
B | 往Fe2(SO4)3溶液中滴入氢氧化钠溶液 | 往Fe2(SO4)3溶液中滴入氢氧化钡溶液 | Fe3++3OH-===Fe(OH)3↓ |
C | 往NaHCO3溶液中滴入少量Ca(OH)2溶液 | 往NaHCO3溶液中滴入少量NaOH溶液 | OH-+===+H2O |
D | 往NaOH溶液中通入过量CO2气体 | 往Ca(OH)2溶液中通入过量CO2气体 | CO2+OH-=== |
微专题二 离子共存的判断
1.由于发生复分解反应而不能大量共存
(1)有气体产生。如、、S2-、、、HS-等易挥发的弱酸的酸根(或酸式酸根)与H+不能大量共存。
(2)有沉淀生成。如Ba2+、Ca2+、Ag+等不能与、等大量共存;Mg2+、Fe2+、Ag+、Al3+、Zn2+、Cu2+、Fe3+等不能与OH-大量共存;Fe2+与S2-、Ca2+与、Ag+与I-不能大量共存。
(3)有弱电解质生成。如OH-、CH3COO-、、、H2、F-、ClO-、等与H+不能大量共存;一些酸式弱酸根如、、HS-、H2、不能与OH-大量共存;与OH-不能大量共存。
2.由于发生氧化还原反应而不能大量共存
(1)具有较强还原性的离子不能与具有较强氧化性的离子大量共存,如S2-、HS-、、I-和Fe3+等不能大量共存。
(2)在酸性的介质中由于发生氧化还原反应而不能大量共存。如、Cr2、、ClO-与S2-、HS-、、、I-、Fe2+等不能大量共存。
3.其他情况
Fe3+和SCN-不能大量共存,Fe3++3SCN-===Fe(SCN)3。
注意事项
(1)注意判断离子共存的情况,“能”“不能”“一定”“可能”“一定不能”。
(2)注意题干中提示的溶液酸碱性,酸性溶液应考虑H+的存在,碱性溶液应考虑OH-的存在。
(3)注意题干中提示的溶液颜色,溶液无色时,有色离子不能大量存在。
(4)注意正确理解“透明溶液”,不能认为“有色”就不透明。CuSO4溶液是蓝色透明的溶液。
(5)注意氧化性离子和还原性离子会发生氧化还原反应而不能大量共存,如ClO-在酸性、碱性、中性溶液中都具有氧化性,与还原性离子Fe2+、S2-、HS-、I-、、等都不能大量共存。又如“+H+”组合具有强氧化性,能与Fe2+、S2-、HS-、I-、、等发生氧化还原反应而不能大量共存。
[微训练二]
1.下列各组离子在给定条件下能大量共存的是( )
A.无色透明溶液中:、Fe2+、、Cl-
B.含大量Fe3+的溶液中:Na+、Mg2+、、I-
C.使石蕊溶液变红的溶液中:K+、Na+、、
D.强碱性溶液中:K+、Ba2+、Cl-、
2.常温下,下列各组离子在指定溶液中能大量共存的是( )
A.能使紫色石蕊变红的溶液中:Na+、、、
B.0.1 mol·L-1 Fe2(SO4)3溶液:Cu2+、、、
C.0.1 mol·L-1 K2CO3溶液:Na+、Ba2+、Cl-、OH-
D.0.1 mol·L-1 H2SO4溶液:K+、、、
微专题三 氧化还原反应的五个基本规律
根据化学反应中是否有电子转移,可将化学反应分为氧化还原反应与非氧化还原反应。氧化还原反应贯穿中学化学的始终,是中学化学的重点。氧化还原反应有以下五个基本规律。
1.价态规律
(1)元素处于最高价态时,在反应中只能得到电子而不能失去电子,所以元素处于最高价态时,只有氧化性而没有还原性,即只能做氧化剂,不能做还原剂。如H+、Al3+、浓硫酸中的、HNO3中的等。
(2)元素处于最低价态时,在反应中只能失去电子而不能得到电子,所以元素处于最低价态时,只有还原性而没有氧化性,即只能做还原剂,不能做氧化剂。如Fe、Cu、S2-、I-、Br-等。
(3)元素处于中间价态时,在反应中既能失去电子,又能得到电子,所以处于中间价态的元素既有氧化性又有还原性。它与强氧化剂反应表现出还原性,与强还原剂反应表现出氧化性。如S、SO2中的、Fe2+、N2中的等。
2.强弱规律
在氧化还原反应中,虽然氧化剂、氧化产物都具有氧化性,还原剂、还原产物都具有还原性,但其强弱有所不同,由强氧化剂+强还原剂===氧化产物(弱氧化剂)+还原产物(弱还原剂),故氧化性:氧化剂>氧化产物;还原性:还原剂>还原产物。此规律可用于比较物质氧化性或还原性的强弱。
3.邻位转化规律
氧化还原反应中,元素相邻价态之间的转化最容易;同种元素不同价态之间发生反应,元素的化合价只靠拢而不交叉;同种元素相邻价态之间不发生氧化还原反应。可从下列两个反应理解此规律。
H2S中-2价的S易被氧化为0价的S,而不易被氧化为+4价的S(SO2);同样,H2SO4中+6价的S易被还原为+4价的S(SO2),而不易被还原为0价的S。
注意事项
此规律适用于同种元素的不同价态间的氧化还原反应。一般情况下分别生成中间价态的物质,价态的转化是邻位转化,化合价一般“只靠拢、不交叉、不换位”。
4.先后规律
同一氧化剂与多种还原剂反应时,首先被氧化的是还原性较强的物质;同一还原剂与多种氧化剂反应时,首先被还原的是氧化性较强的物质。如锌粉与FeSO4、CuSO4的混合溶液反应时,锌是还原剂,Fe2+和Cu2+是氧化剂且氧化性:Cu2+>Fe2+,故Cu先被置换出来;Mg、Fe与稀硫酸反应时,H2SO4是氧化剂,Mg、Fe是还原剂且还原性:Mg>Fe,故Mg先与稀硫酸反应。
5.守恒规律
[微训练三]
1.根据下列反应判断有关物质还原性由强到弱的顺序是( )
H2SO3+I2+H2O===2HI+H2SO4
2FeCl3+2HI===2FeCl2+2HCl+I2
3FeCl2+4HNO3===2FeCl3+NO↑+2H2O+Fe(NO3)3
A.H2SO3>I->Fe2+> NO
B.I->Fe2+>H2SO3> NO
C.Fe2+>I->H2SO3>NO
D.NO>Fe2+>H2SO3>I-
2.某温度下,将Cl2通入KOH溶液中,反应后得到KCl、KClO、KClO3的混合液,经测定,ClO-和的物质的量之比为1∶3,则Cl2与KOH溶液反应时,被还原的氯原子与被氧化的氯原子的物质的量之比为( )
A.2∶5 B.11∶3
C.3∶1 D.4∶1
微专题四 氧化还原反应的书写与配平
1.逆向配平法
配平时,先分析产物中元素化合价的变化情况,再配平各反应物的系数。该方法一般适用于氧化剂或还原剂部分参加氧化还原的反应。
例如:由于S的化合价既有升高又有降低,而且升降总数要相等,所以K2S的系数为2,K2SO3的系数为1,然后再确定S的系数为3。
2.缺项型氧化还原反应方程式的配平
(1)配平流程
缺项方程式是指某些反应物或产物在方程式中没有写出来,它们一般为水、酸(H+)或碱(OH-),其配平流程为
(2)补项原则
条件 | 补项原则 |
酸性条件 | 缺H或多O补H+,少O补H2O |
碱性条件 | 缺H或多O补H2O,少O补OH- |
(3)组合方式
| 反应物 | 生成物 | 使用条件 |
组合一 | H+ | H2O | 酸性溶液 |
组合二 | H2O | H+ | 酸性溶液或酸碱性未知 |
组合三 | OH- | H2O | 碱性溶液 |
组合四 | H2O | OH- | 碱性溶液或酸碱性未知 |
3.“四步法”突破新情境下氧化还原反应方程式的书写
[微训练四]
1.某同学做实验时不小心沾了一些KMnO4使皮肤上形成黑斑,这些黑斑很久才能消失,如果用草酸的稀溶液洗涤马上可以消失,涉及反应的离子方程式为+H2C2O4+H+―→CO2↑+Mn2++ (未配平)。下列关于此反应的叙述正确的是( )
A.该反应的氧化产物是Mn2+
B.1个在反应中失去5个电子
C.横线上应是OH-
D.配平该离子方程式后,H+的系数是6
2.按要求完成下列问题:
(1)在酸性NaClO溶液中,HClO氧化NO生成Cl-和,其离子方程式为 。
(2)制备NaClO溶液时,若温度超过40℃,Cl2与NaOH溶液反应生成NaClO3和NaCl,其离子方程式为 。
(3)NaClO溶液与Ag反应的产物为AgCl、NaOH和O2,该反应的化学方程式为 。
微专题·大素养② 章末共享
微训练一
1.解析:当NaOH少量时,离子方程式依据OH-书写,即OH-+Ca2++===CaCO3↓+H2O,A项正确;n(FeBr2)=0.1 mol,n(Cl2)=0.05 mol,其离子反应为2Fe2++Cl2===2Fe3++2Cl-,B项错误;符合题意的离子反应为OH-+H++Ba2++===BaSO4↓+H2O,C项错误;混合溶液中MgCl2、Na2SO4的浓度比为2∶1,加入Ba(OH)2溶液至沉淀质量最大时的离子反应为2Mg2+++Ba2++4OH-===2Mg(OH)2↓+BaSO4↓,D项错误。
答案:A
2.解析:将少量CO2通入到KOH与Ca(OH)2的混合液中,CO2先与Ca(OH)2反应生成CaCO3沉淀,反应的离子方程式为CO2+2OH-+Ca2+===CaCO3↓+H2O,A项错误;B项第Ⅰ栏反应的离子方程式为Fe3++3OH-===Fe(OH)3↓,第Ⅱ栏反应的离子方程式为2Fe3++3+3Ba2++6OH-===2Fe(OH)3↓+3BaSO4↓,两者不同,B项错误;C项第Ⅰ栏反应的离子方程式为+Ca2++2OH-===CaCO3↓+2H2O+,第Ⅱ栏反应的离子方程式为+OH-===+H2O,两者不同,C项错误;D项第Ⅰ栏反应生成的是NaHCO3,第Ⅱ栏反应后生成易溶于水的Ca(HCO3)2,两者离子方程式相同,D项正确。
答案:D
微训练二
1.解析:A错,含有Fe2+的溶液显浅绿色,故无色透明溶液中不应有Fe2+。B错,Fe3+具有较强的氧化性,I-具有还原性,二者因发生氧化还原反应而不能大量共存。C错,使石蕊溶液变红的溶液显强酸性,含有大量H+,与H+反应生成CO2和H2O而不能大量共存。D对,强碱性溶液中含大量OH-,四种离子之间不发生反应,也不与OH-反应,可以大量共存。
答案:D
2.解析:能使紫色石蕊变红的溶液显酸性,不能在酸性溶液中大量存在,A项错误;与Ba2+会发生反应生成BaCO3沉淀,C项错误;H+可以与反应生成CO2和H2O,D项错误。
答案:B
微训练三
1.解析:先确定各反应中的还原剂(分别为H2SO3、HI、FeCl2)和还原产物(分别为HI、FeCl2、NO),根据还原性:还原剂>还原产物,有还原性H2SO3>HI,HI>FeCl2,FeCl2>NO。综上可知还原性:H2SO3>I->Fe2+>NO。
答案:A
2.解析:设ClO-的物质的量为x mol,的物质的量为3x mol,生成x mol ClO-和3x mol 共失去电子的物质的量为(x+3x×5)mol=16x mol,由得失电子守恒知必有16x mol Cl-生成。所以被还原的氯原子与被氧化的氯原子的物质的量之比为16x∶(x+3x)=16∶4=4∶1。
答案:D
微训练四
1.解析:离子方程式左边有H+,则右边不能出现OH-,横线上应是H2O,C项错误;标变价⇒O+H22O4+H+―→O2↑+2++H2O
列变化⇒On2+,
H22O42O2
求总数
配系数⇒2MnO+5H2C2O4+6H+===10CO2↑+2Mn2++8H2O
查守恒⇒检查质量、电荷、得失电子是否守恒,A、B项错误,D项正确。
答案:D
2.解析:→→
(1)HClO氧化NO生成NO,自身被还原为Cl-,根据得失电子守恒、原子守恒、电荷守恒配平方程式。
(2)Cl2
配平得3Cl2+6OH-+5Cl-+3H2O。
(3)NaClO+Ag+H2O―→AgCl+NaOH+O2↑
→AgCl,化合价共降低1;2NaClO→O2,化合价共升高4。
配平得4NaClO+4Ag+2H2O===4AgCl+4NaOH+O2↑。
答案:(1)3HClO+2NO+H2O===3Cl-++5H+
(2)3Cl2+6OH-5Cl-++3H2O
(3)4NaClO+4Ag+2H2O===4AgCl+4NaOH+O2↑

