备战2023 人教版化学中考复习 高效提分作业 题型一 选 择 题(安徽版)
展开这是一份备战2023 人教版化学中考复习 高效提分作业 题型一 选 择 题(安徽版),文件包含安徽中考复习高效提分作业题型一选择题学生版doc、安徽中考复习高效提分作业题型一选择题教师版doc等2份试卷配套教学资源,其中试卷共11页, 欢迎下载使用。
题型一 选 择 题
1.(2021·安庆模拟)安九高铁计划年底竣工通车,在改善民生和带动经济发展两方面都有重要意义。高铁施工现场有以下操作,属于化学变化的是(B)
2.6月5日是世界环境日,今年我国的主题是“人与自然和谐共生”。下列有关能源与环境的说法中错误的是(D)
A.煤炭的脱硫处理能有效减少酸雨的产生
B.废旧电池回收利用能减少对土壤的污染
C.使用新型可降解的塑料可减少“白色污染”
D.天然气代替汽油作汽车燃料可减缓温室效应
3.(2021·龙东中考)下列有关实验操作错误的是(B)
A.给试管内的液体加热时,试管口不要对着自己或他人
B.倾倒液体药品时,瓶塞应正放在桌面上
C.粗盐提纯实验蒸发操作中,当蒸发皿中出现较多固体时,停止加热
D.用排水法收集氧气实验结束时,先将导气管移出水面,后熄灭酒精灯
4.下列实验操作正确的是(D)
5.如图为某学校午餐食谱,下列说法正确的是(C)
A.牛肉富含淀粉
B.米饭富含蛋白质
C.番茄富含维生素
D.鸡蛋富含糖类
6.(2021·眉山中考)分类是学习化学的一种重要方法。现有一氧化碳、五氧化二磷、水、三氧化二铁四种物质,可将一氧化碳、五氧化二磷、水归为一类,剩下的是三氧化二铁。这样分类的依据是(B)
A.常温下是否为固体
B. 是否为非金属氧化物
C.是否为氧化物
D. 是否为纯净物
7.(2021·衡阳中考)下列知识整理错误的一组是(B)
A.化学与生活 | B.食品与健康 |
防止铁制品生锈——涂油、刷漆 除去冰箱中的异味——用活性炭吸附 | 防止猪肉变质——可浸泡在甲醛溶液中 人体缺微量元素铁——多吃海带、紫菜 |
C.实验记录 | D.物质组成 |
用pH试纸测出某溶液pH为6 用托盘天平称量出8.4 g NaCl固体 | 烧碱、火碱的化学式——NaOH 鸡蛋、大豆、瘦肉——富含蛋白质 |
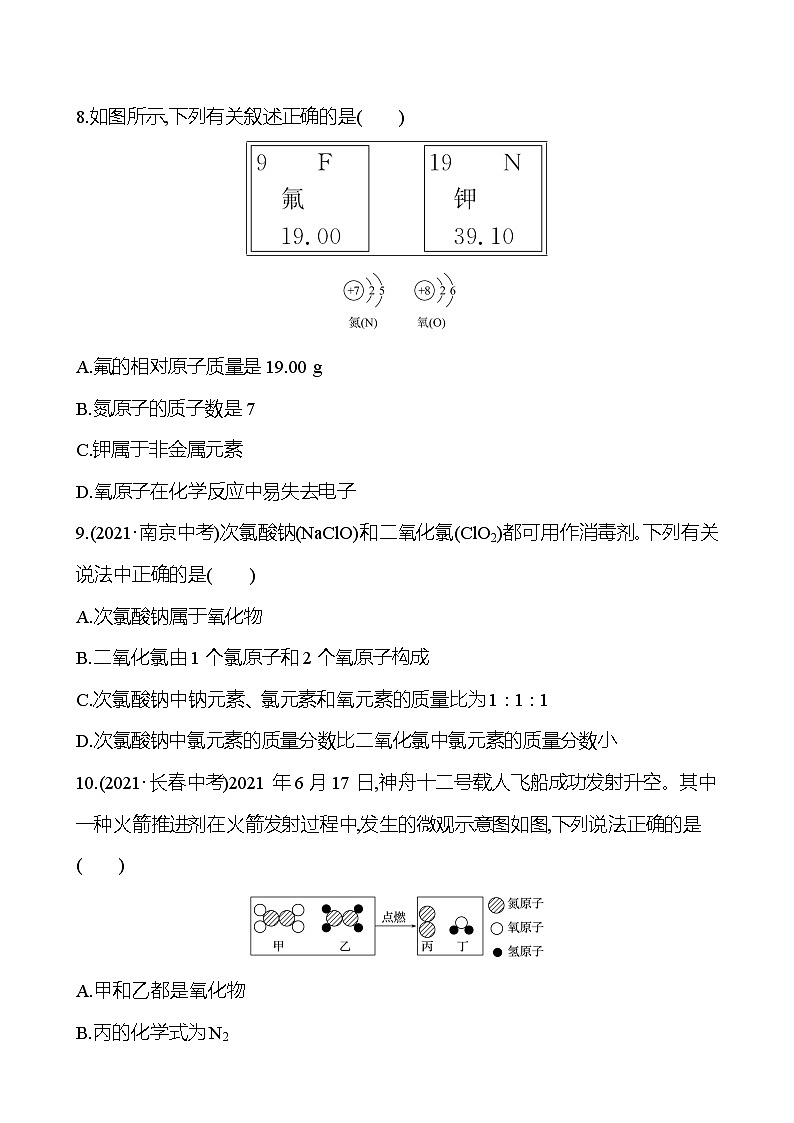
8.如图所示,下列有关叙述正确的是(B)
A.氟的相对原子质量是19.00 g
B.氮原子的质子数是7
C.钾属于非金属元素
D.氧原子在化学反应中易失去电子
9.(2021·南京中考)次氯酸钠(NaClO)和二氧化氯(ClO2)都可用作消毒剂。下列有关说法中正确的是(D)
A.次氯酸钠属于氧化物
B.二氧化氯由1个氯原子和2个氧原子构成
C.次氯酸钠中钠元素、氯元素和氧元素的质量比为1∶1∶1
D.次氯酸钠中氯元素的质量分数比二氧化氯中氯元素的质量分数小
10.(2021·长春中考)2021年6月17日,神舟十二号载人飞船成功发射升空。其中一种火箭推进剂在火箭发射过程中,发生的微观示意图如图,下列说法正确的是(B)
A.甲和乙都是氧化物
B.丙的化学式为N2
C.反应后生成的丙与丁的质量比为3∶4
D.该反应属于置换反应
11.(2021·眉山中考)如图是四种物质的溶解度曲线,下列说法正确的是(B)
A.20 ℃时,分别配制四种物质的饱和溶液,硫酸铵需要水的质量最少
B.40 ℃时,向硫酸铵饱和溶液中加入适量氯化钾固体,会析出硫酸钾晶体
C.氯化钾饱和溶液的溶质质量分数一定小于氯化铵饱和溶液的溶质质量分数
D.用30 g硫酸钾固体最多可配制150 g 80 ℃的硫酸钾饱和溶液
12.(2021·芜湖三模)控制变量是实验探究的重要方法。下列实验设计不能达到实验目的的是(A)
A、探究铁、镁金属活动性强弱 | |
B、探究二氧化碳与水是否发生反应 | |
C、探究不同溶剂中物质溶解性大小 | |
D、探究温度对分子运动快慢的影响 |
13.(2021·合肥三模)建构模型是学习化学的重要方法,下列有关模型正确的是(C)
14.推理是化学学习过程中一种重要的思维方法,下列推理正确的是(C)
A.有氧气参加的反应是氧化反应,所以氧化反应一定有氧气参加
B.中和反应能够生成盐和水,所以能够生成盐和水的反应一定是中和反应
C.化合物是由不同种元素组成的纯净物,所以由同种元素组成的物质一定不是化合物
D.镁和稀硫酸反应能产生氢气,所以能和稀硫酸反应产生气体的物质一定是金属
15.(2021·菏泽中考)下列图像能正确反映对应变化关系的是(C)
A.①向等质量的锌粉和铁粉中分别加入足量等浓度的稀盐酸
B.②加热氯酸钾和二氧化锰的混合物制取氧气
C.③在密闭容器中用足量红磷测定空气中氧气的含量
D.④向一定质量的饱和氢氧化钙溶液中加入氧化钙
相关试卷
这是一份备战2023 人教版化学中考复习 高效提分作业 第十单元 酸 和 碱(安徽版),文件包含安徽中考复习高效提分作业第十单元酸和碱学生版doc、安徽中考复习高效提分作业第十单元酸和碱教师版doc等2份试卷配套教学资源,其中试卷共13页, 欢迎下载使用。
这是一份备战2022 人教版化学中考复习 高效提分作业 题型三 常见气体的制备(安徽版),文件包含安徽中考复习高效提分作业题型三常见气体的制备学生版doc、安徽中考复习高效提分作业题型三常见气体的制备教师版doc等2份试卷配套教学资源,其中试卷共12页, 欢迎下载使用。
这是一份备战2022 人教版化学中考复习 高效提分作业 题型四 工艺流程图题(安徽版),文件包含安徽中考复习高效提分作业题型四工艺流程图题学生版doc、安徽中考复习高效提分作业题型四工艺流程图题教师版doc等2份试卷配套教学资源,其中试卷共6页, 欢迎下载使用。

