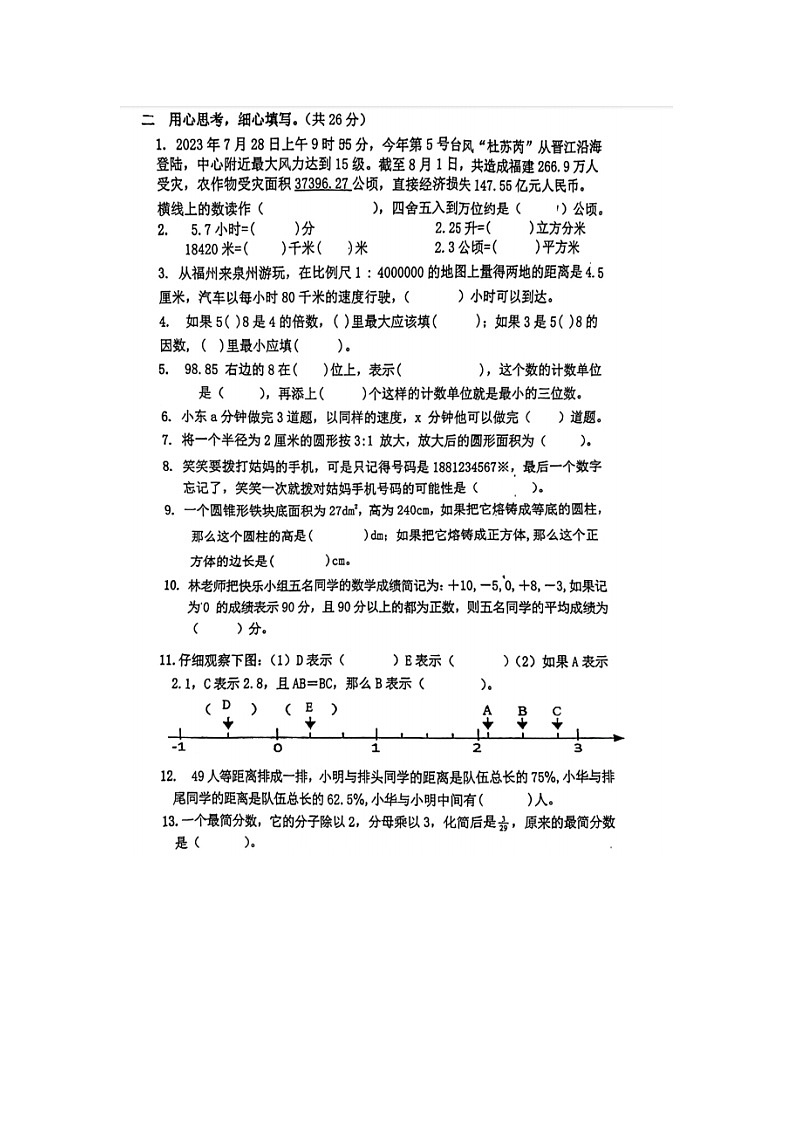
福建省泉州市丰泽区2023-2024学年七年级上学期新生入学测试数学试题
展开这是一份福建省泉州市丰泽区2023-2024学年七年级上学期新生入学测试数学试题,共10页。
相关试卷
这是一份2023-2024学年福建省泉州市丰泽区七年级(上)期末数学试卷(含解析),共16页。试卷主要包含了选择题,填空题,解答题等内容,欢迎下载使用。
这是一份福建省泉州市丰泽区2023-2024学年七年级上学期期末数学试题(含答案),共16页。试卷主要包含了单选题,填空题,解答题等内容,欢迎下载使用。
这是一份51.福建省泉州市丰泽区2023-2024学年七年级上学期新生入学测试数学试题,共10页。

