专题01 走近细胞(串讲)-备战2024年高考生物一轮复习串讲精练(新高考专用)(解析版)
展开专题01走近细胞
考点分布 | 重点难点 | 备考指南 |
细胞是最基本的生命系统 细胞的多样性与统一性 用显微镜观察多种多样的细胞 |
2.细胞学说的建立过程(Ⅰ)。 3.实验:用显微镜观察多种多样的细胞。 | 熟记生命系统的结构层次,理解各个层次的含义。 掌握细胞学说的内容,理解细胞学说建立过程。 会使用显微镜观察细胞。 |
考点一 细胞是最基本的生命系统
1.生命活动离不开细胞。即使像病毒那样没有细胞结构的生物,也只有依赖活细胞才能生活。
2.细胞是生物体结构和功能的基本单位。
3.细胞是地球上最基本的生命系统。
4.生物繁殖和进化的基本单位是种群;生态系统是由群落及其所处的无机环境构成的。
5.病毒不能进行独立的代谢,不属于生命系统的结构层次。但病毒属于生物。病毒的生活方式: 寄生 ;病毒的主要成分: 蛋白质外壳和遗传物质 ;其遗传物质是: DNA或RNA 。
病毒的分类:DNA病毒和RNA病毒 。
病毒增殖的场所: 宿主细胞内 。
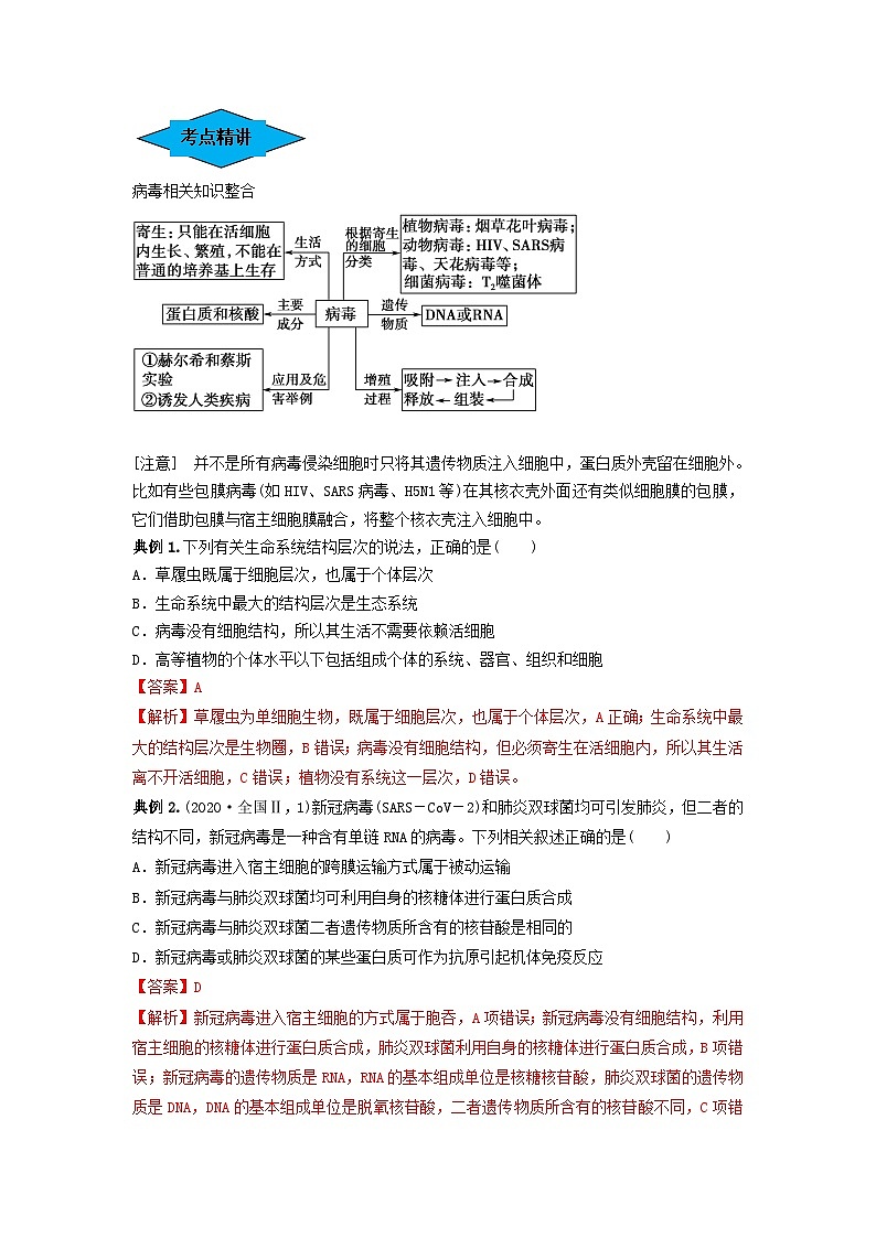
病毒相关知识整合
[注意] 并不是所有病毒侵染细胞时只将其遗传物质注入细胞中,蛋白质外壳留在细胞外。比如有些包膜病毒(如HIV、SARS病毒、H5N1等)在其核衣壳外面还有类似细胞膜的包膜,它们借助包膜与宿主细胞膜融合,将整个核衣壳注入细胞中。
典例1.下列有关生命系统结构层次的说法,正确的是( )
A.草履虫既属于细胞层次,也属于个体层次
B.生命系统中最大的结构层次是生态系统
C.病毒没有细胞结构,所以其生活不需要依赖活细胞
D.高等植物的个体水平以下包括组成个体的系统、器官、组织和细胞
【答案】A
【解析】草履虫为单细胞生物,既属于细胞层次,也属于个体层次,A正确;生命系统中最大的结构层次是生物圈,B错误;病毒没有细胞结构,但必须寄生在活细胞内,所以其生活离不开活细胞,C错误;植物没有系统这一层次,D错误。
典例2.(2020·全国Ⅱ,1)新冠病毒(SARS-CoV-2)和肺炎双球菌均可引发肺炎,但二者的结构不同,新冠病毒是一种含有单链RNA的病毒。下列相关叙述正确的是( )
A.新冠病毒进入宿主细胞的跨膜运输方式属于被动运输
B.新冠病毒与肺炎双球菌均可利用自身的核糖体进行蛋白质合成
C.新冠病毒与肺炎双球菌二者遗传物质所含有的核苷酸是相同的
D.新冠病毒或肺炎双球菌的某些蛋白质可作为抗原引起机体免疫反应
【答案】D
【解析】新冠病毒进入宿主细胞的方式属于胞吞,A项错误;新冠病毒没有细胞结构,利用宿主细胞的核糖体进行蛋白质合成,肺炎双球菌利用自身的核糖体进行蛋白质合成,B项错误;新冠病毒的遗传物质是RNA,RNA的基本组成单位是核糖核苷酸,肺炎双球菌的遗传物质是DNA,DNA的基本组成单位是脱氧核苷酸,二者遗传物质所含有的核苷酸不同,C项错误;新冠病毒与肺炎双球菌都是病原体,二者的某些蛋白质可作为抗原引起机体免疫反应,D项正确。
考点二 细胞的多样性与统一性
1.原核细胞与真核细胞
常见原核生物有细菌、蓝细菌、衣原体、支原体、放线菌等等(谐音口诀:一只细蓝线)。
细菌包括球菌、杆菌、弧菌、螺旋菌等。
蓝细菌包括色球蓝细菌、颤蓝细菌、念珠蓝细菌、发菜等。
总体划分
原核细胞与真核细胞最主要的区别是原核细胞没有以核膜为界限的细胞核;两类细胞共有的细胞器是核糖体。
蓝细菌没有叶绿体,但也能进行光合作用的原因是其细胞中含有藻蓝素和叶绿素及光合作用所需的酶。
水华是淡水水体富营养化而引起其中的蓝细菌、绿藻等微生物异常增殖的一种现象。其主要成因是水体中氮、磷等营养物质含量过高,在一定的温度、光照等条件下,造成以蓝细菌为主的原核生物的大量繁殖。因为这些生物的细胞内多含有藻蓝素和叶绿素,因些它们大量繁殖后一般会使水体呈绿色或蓝色。
2.列表比较原核细胞和真核细胞
比较项目 | 原核细胞 | 真核细胞 |
本质区别 | 细胞内无以核膜为界限的细胞核 | 细胞内有以核膜为界限的细胞核 |
细胞壁 | 主要成分为肽聚糖 | 植物细胞细胞壁的主要成分是纤维素和果胶;动物细胞无细胞壁;大多数真菌细胞壁的主要成分是几丁质 |
细胞质 | 有核糖体,无其他细胞器 | 有核糖体和其他细胞器 |
细胞核 | 有拟核,无核膜和核仁 | 有核膜和核仁 |
DNA存在形式 | 裸露存在 | 核DNA与蛋白质结合形成染色体(质) |
转录和翻译 | 转录、翻译可同时进行 | 转录主要在细胞核内进行,翻译在细胞质(核糖体)内进行 |
是否遵循孟德尔遗传定律 | 不遵循 | 核基因遵循,质基因不遵循 |
可遗传变异类型 | 基因突变 | 基因突变、基因重组和染色体变异 |
细胞分裂 | 一般为二分裂 | 有丝分裂、无丝分裂、减数分裂 |
共性 | 都有相似的细胞膜、细胞质;遗传物质都是DNA;都有核糖体 | |
2.细胞学说
(1)基本内容
①细胞是一个有机体,一切动植物都由细胞发育而来,并由细胞和细胞产物所构成。
②细胞是一个相对独立的单位,既有它自己的生命,又对与其他细胞共同组成的整体的生命起作用。
③新细胞可以从老细胞中产生。
(2)意义:揭示了细胞统一性和生物体结构统一性;揭示了生物之间存在一定的亲缘关系。
细胞学说建立过程中几位科学家的主要贡献
(1)英国科学家虎克:发现并命名了“细胞”。
(2)德国科学家施莱登和施旺:提出了细胞学说。
(3)德国科学家魏尔肖:修正了细胞学说,提出“细胞通过分裂产生新细胞”。
判断“菌”“藻”所属的生物类型
细胞统一性的“五个”表现
(1)细胞的统一性主要体现在不同细胞都有相似的基本结构和物质,即都有细胞膜、细胞质和遗传物质等。
(2)真核细胞与原核细胞的共性:均含有细胞膜、细胞质,其细胞质中都含有核糖体,二者都含有DNA。
(3)真核细胞的共性:都有细胞膜、细胞质、细胞核。
(4)原核细胞的共性:都有细胞膜、细胞质、拟核,细胞质中都含有核糖体。
典例1.(2020·江西省高安中学期中)下列关于酵母菌和乳酸菌、绿藻和蓝藻这两组生物的叙述,正确的是( )
A.酵母菌具有细胞核,而乳酸菌没有核膜但是具有核仁
B.溶菌酶能破坏酵母菌和乳酸菌的细胞壁
C.绿藻和蓝藻都能产生基因突变和染色体变异
D.绿藻和蓝藻都含有与光合作用有关的酶和色素
【答案】D
【解析】酵母菌和绿藻是真核生物,乳酸菌和蓝藻是原核生物。乳酸菌具有拟核,没有核仁,A项错误;溶菌酶只能破坏乳酸菌等细菌的细胞壁,不能破坏酵母菌等真菌的细胞壁,B项错误;蓝藻不能产生染色体变异,C项错误。
典例2.下列关于原核生物和真核生物的叙述,正确的是( )
A.没有核膜和染色体的细胞一定是原核细胞
B.含有有氧呼吸酶的生物不可能是原核生物
C.真核生物只进行有丝分裂,原核生物只进行无丝分裂
D.真核生物细胞具有生物膜系统,有利于细胞代谢高效、有序地进行
【答案】D
【解析】没有核膜和染色体的细胞不一定是原核细胞,如哺乳动物成熟的红细胞,A错误;含有有氧呼吸酶的生物也可能是原核生物,如蓝藻,B错误;真核细胞的增殖方式包括有丝分裂、无丝分裂和减数分裂,原核细胞一般进行二分裂,C错误。
考点三 用显微镜观察多种多样的细胞
1.认识显微镜结构
2.显微镜操作步骤
取镜→安放→对光→压片→调焦→低倍镜观察
1.放大倍数的计算:目镜放大倍数与物镜放大倍数的乘积。
显微镜的放大倍数实际上是长度或宽度的放大倍数。
2.显微镜的目镜和物镜及放大倍数的区分:物镜长的放大倍数大,目镜短的放大倍数大。还可看物镜镜头与玻片标本的距离:放大倍数越大,镜头离玻片标本越近。
3.使用低倍镜与高倍镜观察细胞标本时的不同点
项目 | 物镜与装 片的距离 | 视野中的 细胞数目 | 物像 大小 | 视野 亮度 | 视野 范围 |
低倍镜 | 远 | 多 | 小 | 亮 | 大 |
高倍镜 | 近 | 少 | 大 | 暗 | 小 |
4.显微镜的成像特点和物像移动规律
(1)成像特点:显微镜成放大倒立的虚像,实物与像之间的关系是实物旋转180°,如实物为字母“b”,则视野中观察到的为“q”。
(2)移动规律:在视野中物像偏向哪个方向,则应向哪个方向移动(或同向移动)装片。如物像在偏左上方,则装片应向左上方移动。
5.放大倍数的变化与视野范围内细胞数量变化的推算
若视野中细胞为单行,计算时只考虑长度;若视野中充满细胞,计算时考虑面积的变化。细胞数量与放大倍数的变化规律如表所示:
项目 | 视野中一行细胞数量 | 圆形视野内细胞数量 |
低倍镜下放大倍数为a | c | d |
高倍镜下放大倍数为na | c×(1/n) | d×(1/n2) |
例如 |
6.结果观察异常情况分析
(1)视野模糊原因分析
①整个视野模糊——细准焦螺旋未调节好。
②视野一半清晰,一半模糊——观察材料厚薄不均匀,观察材料应薄而透明。
(2)调节视野亮度的操作
①观察染色标本或高倍镜观察——光线宜强。
②观察无色或未染色标本或低倍镜观察——光线宜弱。
③视野一半暗一半亮——应调反光镜。
使用光学显微镜的几点注意事项
(1)调节粗准焦螺旋使镜筒下降时,双眼要从侧面注视物镜与玻片标本之间的距离,到快接近时(距离约为2mm)停止下降。
(2)换用高倍物镜后,不能再转动粗准焦螺旋,只能用细准焦螺旋来调节。
(3)换用高倍物镜后,若视野太暗,应先调节遮光器(换大光圈)或反光镜(用凹面反光镜)使视野明亮,再调节细准焦螺旋。
(4)观察颜色深的材料,视野应适当调亮,反之则应适当调暗。
典例1.(2020·河北衡水市冀州区第一中学开学考试)用普通光学显微镜观察切片,当用低倍物镜看清楚后,转换成高倍物镜却看不到或看不清原来观察到的物体。下列有关原因不可能的是( )
A.低倍镜下物像没有移到视野中央
B.放大倍数变小,看不清物像
C.低倍物镜和高倍物镜的焦点不在同一平面
D.切片放反,盖玻片在下面
【答案】B
【解析】转换高倍物镜后,物像放大倍数变大,B错误。
典例2.如图所示,甲图中①②表示目镜,③④表示物镜,⑤⑥表示物镜与载玻片之间的距离,乙和丙分别表示不同物镜下观察到的图像。下列相关描述正确的是( )
A.①比②的放大倍数小,③比④的放大倍数小
B.把视野里的标本从图中的乙转为丙时,应选用②,同时提升镜筒
C.若使视野中细胞数目最少,甲图中的组合应是②④⑤
D.从图乙转为丙,正确调节顺序:移动标本→转动转换器→调节光圈→转动细准焦螺旋
【答案】D
【解析】物镜镜头越长,放大倍数越大,故③比④的放大倍数大,A项错误;把视野里的标本从图中的乙转为丙时,把物像移到视野中央后,不改变目镜,不能提升镜筒,应直接转动转换器,换上高倍物镜,B项错误;若使视野中细胞数目最少,应使用放大倍数大的物镜,高倍物镜与装片的距离更近,甲图中的组合应是②③⑤,C项错误;丙为高倍镜下的视野,从图乙转为丙,应先移动标本,使物像移到视野中央,然后转动转换器,换上高倍物镜,由于高倍镜下视野较暗,应增大光圈,使视野明亮,然后转动细准焦螺旋,使物像清晰,D项正确。
(1)(必修1 P5)种群和群落:在一定的区域内,同种生物的所有个体是一个种群;所有的种群组成一个群落。
(2)(必修1 P10)拟核:原核细胞内有一个环状的DNA分子,位于细胞内特定的区域,这个区域叫做拟核。
(3)(必修1 P4)对于多细胞生物而言:生物与环境之间物质和能量交换的基础是细胞代谢;生物生长发育的基础是细胞的增殖、分化;遗传与变异的基础是细胞内基因的传递和变化。
(4)(必修1 P8)科学家根据细胞内有无以核膜为界限的细胞核,把细胞分为真核细胞和原核细胞两大类。
(5)(必修1 P9)蓝藻细胞内含有藻蓝素和叶绿素,是能进行光合作用的自养生物。
(6)(必修1 P10)原核细胞和真核细胞在结构上的统一性表现在都有细胞膜、细胞质与核糖体,遗传物质都是DNA。
(7)(必修1 P10)细胞学说的意义:细胞学说揭示了细胞的统一性和生物体结构的统一性。
1.(2020·北京,3)丰富多彩的生物世界具有高度的统一性。以下对于原核细胞和真核细胞统一性的表述,不正确的是( )
A.细胞膜的基本结构是磷脂双分子层
B.DNA是它们的遗传物质
C.在核糖体上合成蛋白质
D.通过有丝分裂进行细胞增殖
【答案】D
【解析】 原核细胞和真核细胞的细胞膜的基本结构都是磷脂双分子层构成基本支架,A正确;细胞生物的遗传物质都是DNA,B正确;原核细胞和真核细胞共有的细胞器是核糖体,都在核糖体上合成蛋白质,C正确;原核细胞主要通过二分裂进行细胞增殖,有丝分裂是真核细胞的增殖方式,D错误。
2.(2020·内蒙古包头市北重三中三模)世界卫生组织在2016年2月1日称,南美洲新生儿小头症患者数量猛增很大程度上与寨卡病毒有关,其已经构成了国际卫生紧急事件。寨卡病毒是单股正链RNA病毒,是一种通过蚊虫进行传播的虫媒病毒,会导致人发烧、出疹子、关节痛等。下列叙述正确的有( )
①病毒属于生命系统中最微小的结构层次
②寨卡病毒的RNA位于其拟核中,仅含有核糖体这一种细胞器
③为了研究寨卡病毒的致病机理,可用含有各种营养物质的普通培养基大量培养该病毒
④寨卡病毒虽没有细胞结构,但也能独立完成各项生命活动
A.0项 B.1项
C.2项 D.3项
【答案】A
【解析】病毒没有细胞结构,不属于生命系统的结构层次,①错误;寨卡病毒没有细胞结构,不含细胞器,也不含拟核,②错误;病毒不能独立生存,也不能独立完成各项生命活动,因此不能用普通培养基培养该病毒,③④错误。故选A。
3.(2021·福建省泉州市安溪一中月考)关于下图中a、b、c三类生物及其共同特征的叙述正确的是( )
A.a中生物都含有2种核酸,遗传物质都是DNA
B.b中只有蓝藻是自养生物,是因为其有能进行光合作用的叶绿体
C.c中生物都有细胞壁,都没有以核膜为界限的细胞核
D.烟草花叶病毒只能寄生于活细胞中,体现了细胞是最基本的生命系统单位
【答案】D
【解析】a中烟草花叶病毒只含有一种核酸RNA,它们的遗传物质也不相同,A错误;b中细菌也有可能是自养生物,如硝化细菌,但蓝藻和硝化细菌都是原核生物,细胞内都没有叶绿体,B错误;衣藻、金鱼藻、蓝藻、细菌都具有细胞结构,且都有细胞壁,但衣藻、金鱼藻都是真核生物,有以核膜为界限的细胞核,C错误;a中烟草花叶病毒没有细胞结构,只能寄生于活细胞内进行生命活动,体现了细胞是最基本的生命系统单位,D正确。
4.(2020·长葛市第一高级中学月考)近年来纳米科技发展进步神速,极精微的各式显微镜,如共轭焦锂射显微镜、定量扫描电子显微镜的发明,使细胞的微细结构被观察得更为清楚。下列有关光学显微镜的描述中错误的是( )
A.放大倍数越大,视野内目镜测微尺每小格所代表的实际长度越小
B.用10倍物镜观察水绵玻片时,玻片与物镜的距离为0.5 cm,若改用30倍物镜观察时,则玻片与物镜的距离应调整为1.5 cm左右
C.当用低倍镜看清楚物像后,转换成高倍镜后却看不到物像,其原因可能是被观察的物像未处于视野中央
D.若视野中有一异物,移动装片和转动物镜后异物不动,则异物应位于目镜上
【答案】B
【解析】显微镜的放大倍数=目镜放大倍数×物镜放大倍数,放大的倍数越大,每一小格所代表的实际长度就越小,A正确;放大倍数越大,玻片与物镜间的距离越小,B错误;当用低倍镜看清楚物像后,转换成高倍镜后却看不到物像,其原因可能是被观察的物像未处于视野中央,C正确;若视野中有一异物,移动装片和转动物镜后异物不动,则异物不在装片和物镜上,反光镜即使有异物在视野中也看不到,故异物应位于目镜上,D正确。
5.(2019·山东师范大学附属中学三模)据报道,某大学生感染了“网红细菌”——MRSA,该细菌对多种抗生素都毫无反应,患者在医院抢救21天,最终脱离了危险。下列关于MRSA的叙述,正确的是( )
A.“网红细菌”的遗传物质主要分布在染色体上
B.可根据细菌细胞膜的通透性判断细菌的存活情况
C.“网红细菌”是滥用抗生素造成的细菌的抗药性变异
D.“网红细菌”与动物细胞相比最主要的区别是细菌有细胞壁
【答案】B
【解析】“网红细菌”属于原核生物,细胞中没有染色体,A错误;活细胞的细胞膜具有选择透过性,而死细胞的细胞膜丧失选择透过性,因此可根据细菌细胞膜的通透性判断细菌的存活情况,B正确;“网红细菌”抗药性变异不是滥用抗生素导致的,抗生素只是对“网红细菌”抗药性变异进行了选择,C错误;“网红细菌”与动物细胞相比最主要的区别是细菌没有以核膜为界限的细胞核,D错误。
6.(2019·武汉联考)下列事实中,不支持“生命活动离不开细胞”观点的是( )
A.HIV由蛋白质和核酸组成
B.乙肝病毒依赖人体肝细胞生活
C.草履虫是单细胞动物,它有纤毛可以运动
D.父母通过精子和卵细胞把遗传物质传给下一代
【答案】A
【解析】蛋白质和核酸是病毒的化学组成成分,但并不能说明“生命活动离不开细胞”;病毒没有细胞结构,只能在宿主细胞中代谢和繁殖,如乙肝病毒依赖人体肝细胞生活,因此可说明生命活动离不开细胞;草履虫是单细胞生物,可以逃避有害刺激,能说明单细胞生物的生命活动离不开细胞;人通过生殖细胞把遗传物质传给下一代支持多细胞生物的生命活动离不开细胞。
高考生物一轮复习串讲精练(新高考专用)专题01 走近细胞(串讲)(原卷版+解析): 这是一份高考生物一轮复习串讲精练(新高考专用)专题01 走近细胞(串讲)(原卷版+解析),共21页。试卷主要包含了生命活动离不开细胞,结果观察异常情况分析等内容,欢迎下载使用。
高考生物一轮复习串讲精练(新高考专用)专题01 走近细胞(精练)(原卷版+解析): 这是一份高考生物一轮复习串讲精练(新高考专用)专题01 走近细胞(精练)(原卷版+解析),共6页。试卷主要包含了下列对“细胞学说”理解合理的是,下图是几种生物的基本结构等内容,欢迎下载使用。
专题01 走近细胞(串讲)-备战高考生物一轮复习串讲精练(新高考专用): 这是一份专题01 走近细胞(串讲)-备战高考生物一轮复习串讲精练(新高考专用),文件包含专题01走近细胞串讲原卷版docx、专题01走近细胞串讲解析版docx等2份试卷配套教学资源,其中试卷共22页, 欢迎下载使用。

