广东省东莞实验中学2022-2023学年高三上学期期末教学质量检查生物试题
展开2022-2023学年第一学期期末教学质量检查
高三生物学
命题人:
一、选择题:本题共16小题,共40分。第1~12小题,每小题2分;第13~16小题,每小题4分。在每小题给出的四个选项中,只有一项是符合题目要求的。
1. 细胞结构和功能正常情况下,溶酶体内的pH 约为 5,内含多种酸性水解酶,侵入细胞的病毒或病菌会在离开细胞之前被溶酶体摧毁。最新研究发现,β冠状病毒感染的细胞中,溶酶体会被去酸化,因此,这些冠状病毒进入溶酶体后仍然完好无损,且能借助溶酶体离开受感染细胞。下列相关叙述正确的是
A.溶酶体是由磷脂双分子层构成的内、外两层膜包被的小泡
B.溶酶体内的酸性水解酶无需内质网和高尔基体加工和运输
C.β 冠状病毒感染的细胞中,溶酶体内多种水解酶活性降低
D.β 冠状病毒感染细胞后,可在去酸化的溶酶体中快速繁殖
2. 某细胞对氨基酸、钠离子、葡萄糖和氧气吸收方式的比较结果如图所示,其中细胞膜内外浓度情况未标出。图中细胞膜上的“ 、 ”为载体蛋白,氨基酸以主动运输的方式进入该细胞。下列相关叙述错误的是
A. 钠离子顺浓度梯度扩散进入图中细胞
B. 氧气以图中相同的方式进入不同细胞
C. 葡萄糖进入该细胞的方式为主动运输
D. 氨基酸进入该细胞体现了细胞膜选择透过性
3. 将多个圆形滤纸片放入新鲜马铃薯匀浆中浸泡约1min,用镊子夹起,沥干后等量放入4组装有不同pH值的2mL 3% H2O2溶液的注射器内,记录各组在不同时间收集到的气体体积,结果如下表。下列相关分析正确的是
组别 | 1 | 2 | 3 | 4 | |
pH | 5.0 | 6.0 | 7.0 | 8.0 | |
收集到的气体 的体积/mL | 0.5min | 6.5 | 7.6 | 8.3 | 8.0 |
1.0min | 9.5 | 11.3 | 12.3 | 11.6 | |
A.马铃薯匀浆中的H2O2酶催化作用的专一性与pH有关
B.实验证明,马铃薯细胞中H2O2酶催化的最适pH是7.0
C.反应时间足够长,收集到的气体量最多的是第3组
D.应先将沥干后的滤纸片放入调好pH的缓冲液中,再加入H2O2溶液
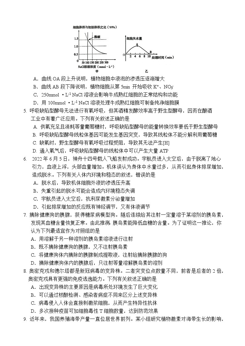
4. 牛的成熟红细胞处在不同浓度的NaCl溶液中,红细胞的体积(V)与初始体积(V0)之比的变化曲线如图甲;某植物组织在一定浓度的KNO3溶液中,每个细胞平均失水量的变化曲线如图乙。下列相关叙述错误的是
A.曲线OA段上升说明,植物细胞中液泡的渗透压逐渐增大
B.曲线AB段下降说明,植物细胞从第5min开始吸收K+、NO3-
C.250mmol·L-1 NaCl溶液会影响牛成熟红细胞的正常结构和功能
D.用100mmol·L-1 NaCl溶液处理牛成熟红细胞可制备纯净细胞膜
5. 呼吸缺陷型酵母无法进行有氧呼吸,但其酒精发酵效率高于野生型酵母,因而在酿酒
工业中有着广泛应用。下列有关叙述正确的是
A. 供氧充足且消耗等量葡萄糖时,呼吸缺陷型酵母的能量转换效率要低于野生型酵母
B. 呼吸缺陷型酵母线粒体基因可能发生基因突变,导致其线粒体不能分解利用葡萄糖
C. 缺氧时,野生型酵母有氧呼吸过程受阻,导致其无法产生[H]
D. 通入氧气后,呼吸缺陷型酵母的线粒体中可以产生大量ATP
6. 2022年6月5日,神舟十四号载人飞船发射成功。宇航员进入太空后,由于脱离了地心
引力,血液上浮,头部血量增加。机体误认为身体中水量过多,从而引起身体排尿增加,造成脱水。下列有关人体内环境和稳态的叙述,错误的是
A.脱水后,导致机体细胞外液的渗透压升高
B.失重引起的脱水可能会造成内环境稳态失调
C.宇航员进入太空后,抗利尿激素分泌量增加
D.引起排尿增加的反应既有神经调节,又有体液调节
7. 摘除健康狗的胰腺,获得糖尿病模型狗。随后连续给其注射一定量溶于某溶剂的胰岛素,
发现其血糖含量恢复正常。由此推测:胰岛素能降低血糖的含量。为了证明这一推论,你
认为下列最适宜作为对照组的是
A.用溶解于另一种溶剂的胰岛素溶液进行注射
B.既不摘除健康狗的胰腺,又不注射胰岛素
C.将健康狗体内摘除的胰腺制成提取液,注射给摘除胰腺的狗
D.摘除健康狗体内的胰腺后,只注射等量溶解胰岛素的溶剂
8. 奥密克戎和德尔塔都是新冠病毒的变异株。二者突变位点数量不同,前者是后者的2倍,
奥密克戎具有更强的免疫逃逸能力。下列有关叙述正确的是
A.出现变异株的主要原因是病毒所处环境发生了巨大变化
B.可以通过核酸检测、感染者病症不同来区分上述变异株
C.病毒侵入人体会直接刺激浆细胞,从而产生特异性抗体
D.多次接种疫苗可加细胞毒性T细胞数量,达到防范效果
9. 近年来,我国养殖海带产量一直位居世界前列。某小组研究植物激素对海带生长的影响,
测得有关数据如图所示。下列有关叙述正确的是
A. 相同含量IAA对海带宽度的促进作用一般强于对长度的促进作用
B. 海带月增长率与IAA的含量呈负相关,与ABA的含量呈正相关
C. 5月份海带月增长率较低的原因是IAA在成熟区段不能进行极性运输
D. 图中数据可以表明,IAA既能促进海带生长也能抑制海带的生长
10. 迷走神经是与脑干相连的脑神经,对胃肠蠕动和消化腺的分泌活动起促进作用,还可通过一系列过程产生抗炎效应,如下图所示。下列相关叙述错误的是
A.脑干中有调节呼吸和心脏功能的基本活动中枢
B.迷走神经中促进胃肠蠕动的神经属于交感神经
C.乙酰胆碱与受体结合可改变细胞膜对离子的通透性
D.可以通过检测体液中TNF-α的浓度来评估炎症程度
11. 广东开发出稻田中养河蟹的新型综合种养模式,改变了稻田单一的种植结构,获得经济、生态双赢,河蟹能除去稻田中的害虫、杂草,还能松动田泥,稻田能为河蟹提供饵料和良好的生活环境。下列有关叙述不正确的是
A.河蟹所处的空间位置、占用资源以及与其他物种的关系等就是其生态位
B.稻田高矮不一的水稻提高光能的利用,体现垂直结构
C.新型综合种养模式充分利用群落的空间结构和季节性
D.提高稻田中河蟹种群密度的过程中,可能会发生群落演替
12. 汉·刘向《说苑·正谏》:“园中有树,其上有蝉,蝉高居悲鸣饮露,不知螳螂在其后也;螳螂委身曲附欲取蝉,而不知黄雀在其傍也。”这句话所涉及的生物学知识叙述正确的是
A.能量随着“蝉→螳螂→黄雀”这条食物链单向流动、逐级递减
B.螳螂为了适应环境,体色朝与环境相似的颜色变异,以捕食蝉
C.如果黄雀也捕食蝉,则人大量捕捉螳螂后,黄雀的数量会增加
D.蝉在林里鸣叫可在求偶的同时躲避天敌的捕食,属于行为信息
13. 精子载体法是以精子作为外源基因载体携带外源基因进入卵细胞,下图表示用该方法制备转基因鼠的基本流程。下列叙述正确的是
A.①过程需要将成熟的精子放入ATP溶液中进行获能处理
B.②采用体外受精技术,通过基因重组获得双亲遗传物质
C.④过程操作前需对代孕母鼠注射促性腺激素进行超数排卵
D.精子载体法与显微注射法相比,对受精卵中核的影响更小
14. 新冠病毒通过表面的S蛋白与靶细胞膜上的血管紧张素转化酶2(ACE2)结合实现入侵。2022年3月,国家卫健委印发《新冠病毒抗原检测应用方案(试行)》,增加抗原检测作为核酸检测的补充手段。抗原检测采用双抗体夹心法,其原理如下图。结合垫处含有足量的、可移动的、与胶体金结合的抗体1,T处固定有抗体2,抗体1和抗体2与新冠病毒表面同一抗原N蛋白的不同位点发生特异性结合,呈红色。C处固定有抗体1的抗体,与抗体1结合也呈红色。下列叙述正确的是
A.若检测结果为阳性,检测过程中抗原-抗体的特异性结合发生4次
B.若待测样本中不含新冠病毒,显色结果为C处和T处均出现红色
C.用单克隆抗体制备技术制备抗体1,先给小鼠注射纯化的S蛋白
D.灭活病毒疫苗制备前期,需要用具有ACE2的细胞培养新冠病毒
15.下图为某鱼塘中的能量流动简图,其中D1和D2为摄入饲料的能量,A2和B3分别为从上一营养级同化的能量,有关叙述正确的是
A.鲤鱼等所在营养级粪便中的能量属于B2+D2
B.鲤鱼等所在营养级同化量全部用于本营养级生物的生长、发育、繁殖等生命活动
C.流经该鱼塘生态系统的总能量是A1+A2+A3
D.水生植物、浮游植物所在营养级和蜗牛、蛤等所在营养级之间的能量传递效率为
(A2+D1)/(A1+A2+A3)ⅹ100%
16.某雌雄异株植物的叶片有羽状浅裂和羽状深裂两种叶形,该性状由基因A和a控制。
某小组做了下图所示的杂交实验。下列相关叙述错误的是
A. 由实验一可知,雌株的基因型有多种但表型均为羽状浅裂
B. 实验二亲本雌株的基因型为AA,亲本雄株的基因型为aa
C. 若确定某羽状浅裂雌株基因型,最适合选用羽状深裂雄株与之杂交
D. 实验一F1雌株的基因型与实验二F1雌株的基因型相同的概率是1/2
二、非选择题:本题共5小题,共60分。
17. (12分)
我国有着悠久的水稻种植历史。为解决水稻种植中水肥消耗量大、利用率低的问题,农业工作者研究不同条件下水稻的光合特性及其产量,测得有关数据如表所示。请回答:
水肥组合 | 胞间 CO2浓度µmol/mol | 分蘖期 光合速率µmol/(m2·s) | 灌浆期 光合速率µmol/(m2·s) | 结实率 % | 产量 t/hm2 | |
湿润 灌溉 | N0(不施氮肥) | 315.23 | 19.59 | 16.31 | 71.70 | 5.94 |
N1(150kg/hm2尿素氮) | 317.47 | 21.87 | 16.05 | 65.15 | 6.98 | |
N2(120kg/hm2尿素氮+30kg/hm2有机氮) | 317.70 | 21.31 | 15.88 | 69.37 | 7.25 | |
N3(90kg/hm2尿素氮+60kg/hm2有机氮) | 319.59 | 18.12 | 16.88 | 73.66 | 7.42 | |
(1)据表分析,该研究的自变量有 。
(2)研究表明,合理施用有机氮肥可提高水稻产量,一方面是由于 ,使胞间CO2浓
度升高,有利于光合作用的进行;另一方面是能提高 上叶绿素的含量,提高了
光反应速率,从而为暗反应的顺利进行提供更多的 。
(3)据表分析,湿润灌溉时,促进分蘖期和灌浆期水稻生长的有机氮肥最佳比例依次是
,这提示在生产中给水稻施肥时应注意 。
(4)综合上述研究,农业工作者指出提高水稻产量的最佳水肥组合为“湿润灌溉+90kg/hm2
尿素氮+60kg/hm2有机氮”,表中支持该结论的依据有 。
18.(12分)
5-羟色胺(5-HT)是一种信号分子,对机体生命活动起着重要的调节作用。现代医学研究表明,许多疾病与5-HT合成、代谢及作用异常有关。图示为神经系统中5-HT的释放及代谢过程。请回答:
(1)储存于 的5-HT由突触前膜释放,作用于突触后膜并激活Na+通道,将信号传
递至大脑以产生愉悦情绪,可见5-HT是一种 (选填“兴奋性”或“抑制性”)神经递质。
(2)通常认为,突触间隙中的5-HT浓度过低会导致机体出现持续的消极情绪,进而引发
抑郁症。目前,许多抗抑郁药物已在临床中获得了较好的疗效,请据图推测抗抑郁药
物可能的作用机理是 (至少写出两点)。
(3)现代中医学研究认为神经内分泌失调是抑郁症的重要诱因,如雌二醇和糖皮质激素可
能分别促进和抑制5-HT合成。艾灸大鼠“百会穴”可通过下丘脑—垂体—性腺轴
(及肾上腺皮质轴)调节有关激素的分泌,从而对抑郁症起到良好的改善作用。有关研究结果如表所示。
组别 | 雌二醇(pg/ml) | 甲状腺激素(nmol/L) | 糖皮质激素(ng/ml) |
正常组 | 27.87 | 25.48 | 636.79 |
模型组 | 10.21 | 25.54 | 794.24 |
艾灸组 | 26.60 | 29.91 | 739.36 |
该研究中的艾灸组应选择 (选填“正常大鼠”或“抑郁症模型大鼠”),艾灸能改善抑郁症的原理是 。若实验中模型组大鼠的性腺出现一定程度的增生,这是因为 。
19. (12分)
复合种植果园在保护生态环境和生物多样性方面发挥着重要作用。某小组对苹果–蔬菜(MB)、苹果–草本植物(MH)、苹果–人工除草(MW)、苹果–玉米(MZ)四种复合种植果园中土壤小动物群落结构展开调查,结果如图所示,请回答:
(1)土壤小动物身体微小且活动能力强,一般用 方法进行采集。在对果园鼠妇种群
密度进行连续调查时,发现其当月种群数量与下一月种群数量的比值依次为0.85、0.74、0.61,则前三个月中该鼠妇种群的年龄组成为________。
(2)调查发现,不同土层小动物的密度存在差异,这体现了生物群落的 结构。大多数
土壤小动物的分布呈现出表层聚集现象,这可能与_________等因素有关。
(3)由图可知,_________种植模式果园的抵抗力稳定性较高,依据是_________。
(4)与单一种植果园相比,复合种植果园姹紫嫣红,花香四溢,吸引了众多的天敌昆虫和传
粉昆虫,这表明生态系统的信息传递具有_________的功能。复合种植果园经济效益良好,也有保持土壤肥力、涵养水源等作用,体现出生物多样性的_________价值。
20.(12分)
果蝇体细胞中有4对染色体,2、3、4号为常染色体,野生型果蝇翅色无色透明。Gal4/UAS是存在于酵母菌中的基因表达调控系统,Gal4基因表达的Gal4蛋白是一类转录因子,能够与特定的DNA序列UAS结合,驱动UAS下游基因的表达。科研人员通过基因工程技术将一个Gal4基因插入到雄果蝇的一条3号染色体上,得到雄果蝇甲。将另一UAS-绿色荧光蛋白基因(简称UAS-GFP基因)随机插入到雌果蝇的某条染色体上,得到雌果蝇乙。请回答:
(1)乙的翅色为 (选填“无色”或“绿色”),原因是 。
(2)研究人员将甲与乙杂交得到F1,F1中绿色翅:无色翅=1:3,F1中绿色翅雌雄个体随
机交配得到F2,F2中绿色翅:无色翅=9:7 。根据________(选填“F1”或“F2”)杂交结果分析,可判断UAS-GFP基因是否插入到3号染色体上,依据是 。
(3)研究人员在重复上述杂交实验时,发现F2中雌雄果蝇的翅色比例不同,请你推测最可能的原因是 。若统计F2中雌雄果蝇翅色比例是 ,说明推测原因是正确的。
21.(12分)
DHA俗称脑黄金,是一种对人体非常重要的多不饱和脂肪酸,对婴儿智力发育至关重要,获取 DHA产品的主要途径是从海洋渔业资源中提取。研究人员将pfaB基因引入裂殖壶菌(一种单细胞海洋真菌),使其DHA合成量提高了5倍。下图为裂殖壶菌基因改造以及工业化发酵生产DHA的过程示意图,SapI、HindⅢ、Xho Ⅰ、SmaI是四种不同的限制酶。
(1)图中 TP和 Tt分别为质粒上的启动子和终止子,若在二者之间还存在核糖体结合位点
序列,推测TP和核糖体结合位点序列的作用分别是 。
(2)研究人员将pfaB基因插入了图中质粒的X区,则在对pfaB 基因进行扩增时,需在
A、B两端引入上述 (限制酶)的识别序列,原因是 。
(3)据图判断,筛选用于工业化发酵生产所需的裂殖壶菌的指标有 (至少答出两
点),结合微生物培养的相关知识推测,在发酵过程中需 (至少答出两点)。
(4)相比海洋渔业资源提取,你认为利用上述生物工程生产DHA 的优势是_______
(至少答出两点)。
2022-2023学年第一学期期末教学质量检查
高三生物学
一、选择题:本题共16小题,共40分。第1~12小题,每小题2分;第13~16小题,每小题4分。在每小题给出的四个选项中,只有一项是符合题目要求的。
题号 | 1 | 2 | 3 | 4 | 5 | 6 | 7 | 8 |
答案 | C | A | D | B | A | C | D | B |
题号 | 9 | 10 | 11 | 12 | 13 | 14 | 15 | 16 |
答案 | A | B | B | C | D | D | A | C |
二、非选择题:本题共5小题,共60分。除特殊说明外,每空2分。
17. (12分)
(1)氮肥使用量、有机氮肥比例
(2)土壤微生物将有机氮肥分解为无机盐和CO2,增大了农田中CO2浓度
叶绿体类囊体薄膜(1分) NADPH 和ATP(1分)
(3)0、40% 依据水稻生长不同时期调整氮肥类型及有机氮肥的比例
(4)该水肥组合条件下,水稻的结实率较高,产量最高
18. (12分)
(1)突触小泡(1分) 兴奋性(1分)
(2)促进突触前膜释放5-HT;抑制SERT活性;抑制Maoa活性;提高5-HT受体活性(每个2分,答出两个即可,共4分)
(3)抑郁症模型大鼠 艾灸促进雌二醇分泌,抑制糖皮质激素分泌,促进5-HT合成
模型组大鼠雌二醇含量偏低,对垂体的抑制作用减弱,垂体分泌的促性腺激素过多,促进性腺增生。
19. (12分)
(1) 取样器取样法(1分) 增长型(1分)
(2) 垂直 (1分) 表层土壤中腐殖质的含量、氧气和温度
(3)苹果–草本植物(MH)(1分) 土壤小动物种类和数量较多,营养结构较复杂
(4)调节生物的种间关系,维持生态系统的平衡与稳定 直接和间接
20.(12分)
(1)无色 乙中有UAS-GFP基因,但由于没有Gal4基因的促进作用,没有表达,表现为无色翅。
(2)F2 F2杂交结果显示表现型比例为9:7,符合基因的自由组合定律,可确定UAS-GFP基因不是插入到3号染色体上。
(3)UAS-GFP基因可能插入到X染色体上
绿色翅雌性:无色翅雌性:绿色翅雄性:无色翅雄性=6:2:3:5
21.(12分)
(1)调控pfaB基因的转录和翻译
(2) Xhol和SapI 在pfaB基因的外侧序列引入酶切位点不会破坏pfaB基因本身的碱基序列,使pfaB基因定向插入TP和Tt之间
(3)在含zeocin培养基中的生长状况、pfaB基因的表达量、裂殖壶菌的DHA合成量
保证营养物质的供给、调节pH、维持适宜的温度
(4)微生物繁殖速率快,且易于生物工程改造,可以大幅度提高产量;鱼类资源属于不可再生资源,从微生物中提取更加清洁低耗,减少对环境资源的过度开发;采用生物工程可以对生物的结构和功能进行改造,可按照人类需求生产。(合理即可给分)
广东省东莞市2023-2024学年高三上学期期末考试生物试题: 这是一份广东省东莞市2023-2024学年高三上学期期末考试生物试题,共8页。
广东省东莞市2023-2024学年高三生物上学期1月期末教学质量检查试题(Word版附解析): 这是一份广东省东莞市2023-2024学年高三生物上学期1月期末教学质量检查试题(Word版附解析),共21页。试卷主要包含了选择题,非选择题等内容,欢迎下载使用。
2022-2023学年广东省东莞实验中学高二上学期月考二生物含答案: 这是一份2022-2023学年广东省东莞实验中学高二上学期月考二生物含答案,文件包含广东省东莞实验中学2022-2023学年高二上学期月考二生物Word版答案docx、广东省东莞实验中学2022-2023学年高二上学期月考二生物Word版试题docx等2份试卷配套教学资源,其中试卷共38页, 欢迎下载使用。

