重庆市南开中学2022-2023学年高三生物上学期12月月考试题(Word版附解析)
展开重庆南开中学高2023级高三第五次质量检测生物试题
考生注意:
1本试卷分为第Ⅰ卷和第Ⅱ卷两部分。满分100分,考试时间为75分钟。
2考生做答时,请将答案写在答题卡上,必须在题号所指示的答题区域做答,超出答题区域书写的答案无效,在试题卷、草稿纸上答题无效。
第Ⅰ卷(共40分)
一、选择题:本卷共20小题,每题2分。在每小题给出的四个选项中,只有一个选项符合题目要求。
1. 下列有关细胞结构叙述正确的是( )
A 酵母菌和肺纤毛细胞都有细胞骨架 B. 发菜和水绵都有叶绿体
C. 伞藻和色球蓝细菌都有细胞核 D. 绿眼虫、根瘤菌和衣藻都有细胞壁
【答案】A
【解析】
【分析】原核细胞与真核细胞相比,最大的区别是原核细胞没有被核膜包被的成形的细胞核(没有核膜、核仁和染色体);原核生物没有复杂的细胞器,只有核糖体一种细胞器,但原核生物含有细胞膜、细胞质等结构,也含有核酸(DNA和RNA)和蛋白质等物质。
【详解】A、酵母菌和肺纤毛细胞都是真核细胞,所有真核细胞都有细胞骨架,A正确;
BC、发菜、色球蓝细菌属于原核生物,不含叶绿体和细胞核,BC错误;
D、绿眼虫有叶绿体但无细胞壁,D错误。
故选A。
2. 下列高中生物学实验中,用洋葱植株作为实验材料不合适的是( )
A. 提取和分离叶绿素 B. DNA 的粗提取与鉴定
C. 检测植物组织中的脂肪 D. 观察植物的向光性
【答案】C
【解析】
【分析】洋葱是高中生物常用的实验材料。比如:洋葱绿色管状叶含叶绿体,可以提取和分离叶绿素,洋葱根尖分生区分裂旺盛,可用于观察有丝分裂。
【详解】A、洋葱绿色管状叶含叶绿体,可以提取和分离叶绿素,A正确;
B、洋葱根尖分生区分裂旺盛,DNA含量丰富,B正确;
C、洋葱组织脂肪含量很低,不适合脂肪的检测,C错误;
D、洋葱管状叶和根都可以用于观察植物的向光性,D正确。
故选C。
3. USP30 蛋白是去泛素化酶家族中的一员,主要定位在线粒体外膜。研究人员发现,与野生型小鼠相比,Usp30 基因敲除小鼠线粒体的数量减少,结构发生改变(如下图)。下列推测不合理的是 ( )
A. 上图是经染色后在光学显微镜下观察到的图像
B. USP30 蛋白可作为治疗线粒体功能障碍的潜在靶点
C. 野生型小鼠线粒体内膜折叠形成嵴增加了相关酶的附着面积
D. Usp30 基因敲除小鼠线粒体数量减少可能与溶酶体密切相关
【答案】A
【解析】
【分析】分析图示可知,与野生型小鼠相比,Usp30基因敲除小鼠线粒体的数量减少,结构发生改变。而线粒体是有氧呼吸的主要场所,因此Usp30基因敲除小鼠有氧呼吸强度会发生变化。
【详解】A、图示能看到线粒体的内膜向内折叠形成嵴,因此属于电子显微镜下观察到的亚显微结构,A错误;
B、Usp30基因敲除小鼠线粒体的结构发生了改变,因此可推知USP30蛋白参与了线粒体结构的调控,所以USP30 蛋白可作为治疗线粒体功能障碍的潜在靶点,B正确;
C、有氧呼吸第三阶段在线粒体内膜上进行,野生型小鼠线粒体内膜折叠形成嵴增加了相关有氧呼吸酶的附着面积,C正确;
D、溶酶体含多种水解酶,可分解衰老和损伤的细胞器,所以Usp30基因敲除小鼠线粒体的数量减少肯那个与溶酶体有关,D正确。
故选A。
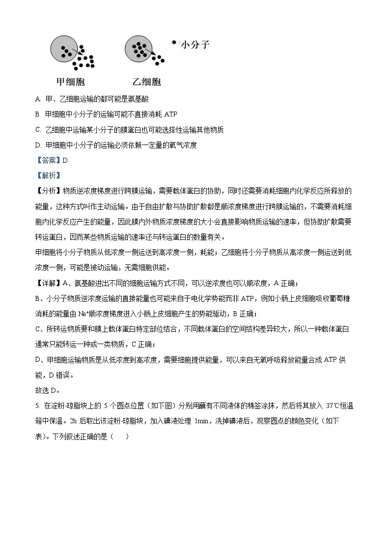
4. 下图显示的是小分子通过甲、乙两种细胞的转运过程。下列叙述中错误的是( )
A. 甲、乙细胞运输的都可能是氨基酸
B. 甲细胞中小分子的运输可能不直接消耗 ATP
C. 乙细胞中运输某小分子的膜蛋白也可能选择性运输其他物质
D. 甲细胞中小分子的运输必须依赖一定量的氧气浓度
【答案】D
【解析】
【分析】物质逆浓度梯度进行跨膜运输,需要载体蛋白的协助,同时还需要消耗细胞内化学反应所释放的能量,这种方式叫作主动运输。由于自由扩散与协助扩散都是顺浓度梯度进行跨膜运输的,不需要消耗细胞内化学反应产生的能量,因此膜内外物质浓度梯度的大小会直接影响物质运输的速率,但协助扩散需要转运蛋白,因而某些物质运输的速率还与转运蛋白的数量有关。
甲细胞将小分子物质从低浓度一侧运送到高浓度一侧,耗能;乙细胞将小分子物质从高浓度一侧运送到低浓度一侧,可能是被动运输,无需细胞供能。
【详解】A、氨基酸进出不同的细胞运输方式不同,可以逆浓度也可以顺浓度,A正确;
B、小分子物质逆浓度运输的直接能量也可能来自于电化学势能而非ATP,例如小肠上皮细胞吸收葡萄糖消耗的能量由Na+顺浓度梯度进入小肠上皮细胞产生的势能驱动,B正确;
C、所转运物质要和膜上载体蛋白特定部位结合,不同载体蛋白的空间结构差异较大,所以一种载体蛋白通常只能转运一种或一类物质,C正确;
D、甲细胞运输物质是从低浓度到高浓度,需要细胞提供能量,可以来自无氧呼吸释放能量合成ATP供能,D错误。
故选D。
5. 在淀粉-琼脂块上的 5 个圆点位置(如下图)分别用蘸有不同液体的棉签涂抹,然后将其放入 37℃恒温箱中保温。2h 后取出该淀粉-琼脂块,加入碘液处理 1min,洗掉碘液后,观察圆点的颜色变化(如下表)。下列叙述正确的是( )
位置
处理圆点的液体
碘液处理后的颜色反应
①
清水
蓝黑色
②
新鲜唾液
红棕色
③
与盐酸混合的新鲜嵊液
蓝黑色
④
煮沸的新鲜唾液
蓝黑色
⑤
2%蔗糖酶溶液
?
A. 放在 37℃恒温箱的原因只是因为酶催化需要适宜的温度
B. 圆点①和②颜色不同,表明了唾液中淀粉酶具有高效性
C. 圆点③和④颜色相同,但引起酶失活的原因不同
D. 圆点④和⑤会出现相同颜色,说明酶的作用具有专一性
【答案】C
【解析】
【分析】酶具有催化作用,酶的特性有:高效性、专一性、作用条件温和。
【详解】A、放在37℃恒温箱的原因是酶催化需要适宜的温度以及控制无关变量,A错误;
B、①加的是清水,②加的是新鲜唾液(含唾液淀粉酶),②出现红棕色,说明淀粉被水解,即唾液中淀粉酶具有催化作用,B错误;
C、高温、过酸、过碱都会使酶的空间结构遭到破坏,发生不可逆改变,使酶永久失活,引起圆点③④显色反应的原因是不同的,③是过酸导致淀粉酶变性失活,④是高温导致淀粉酶变性失活,C正确;
D、⑤是用2%的蔗糖酶溶液处理,不能水解淀粉,因此⑤是蓝黑色,因此④和⑤会出现相同颜色,但原因不同,不能说明酶的作用具有专一性,D错误。
故选C。
6. 下列与细胞周期有关的叙述错误的是( )
A. 处于间期的细胞,核糖体和线粒体代谢旺盛
B. 只有处于分裂状态的细胞才能看到染色体
C. 赤道板是真实存在的结构,细胞板是虚拟的平面
D. 着丝粒自行分裂后,由纺锤丝牵拉移向细胞两极
【答案】C
【解析】
【分析】1、间期的主要变化是DNA的复制和相关蛋白质的合成。
2、前期,染色质螺旋化形成染色体,末期,染色体解螺旋恢复为染色质。
【详解】A、间期的主要变化是DNA的复制和相关蛋白质的合成,需要线粒体供能,核糖体是蛋白质合成场所,A正确;
B、有丝分裂前期,染色质螺旋化形成染色体,只有处于分裂状态的细胞才能看到染色体,B正确;
C、赤道板是假想的平面,细胞板才具有实体结构,C错误;
D、有丝分裂后期,着丝粒自行分裂后,由纺锤丝牵拉染色体的着丝粒移向细胞两极,D正确。
故选C。
7. 细胞周期包括分裂间期(G1期、S 期和 G2期)和分裂期(M 期)。下图标注了某动物(2n)甲种细胞细胞周期各阶段的时长及 DNA 含量,若向该种细胞的培养液中加入过量胸苷,处于 S 期的细胞立刻被抑制,处于其他时期的细胞不受影响。下列叙述错误的是( )
A. 处于 M 期的染色体组数目变化是 2→4→2
B. 加入过量胸苷约 7.4h 后,甲种细胞将停留在 S 期或 G1/S 交界处
C. G1期发生的变化主要是 DNA 的复制和有关蛋白质的合成
D. 若乙种细胞周期为 24h,M 期为 1.9h,选择甲种细胞观察有丝分裂染色体变化更合适
【答案】C
【解析】
【分析】据图分析:甲细胞周期时长为3.4+7.9+2.2+1.8=15.3h,DNA复制发生在S期。
【详解】A、根据题意可知,甲种细胞为二倍体,有两个染色体组,有丝分裂后期姐妹染色单体分开,染色体数加倍,染色组数变为4个,分裂结束细胞一分为二,染色体组数又恢复为2个,所以处于 M 期(分裂期)的染色体组数目变化是 2→4→2,A正确;
B、若向该种细胞的培养液中加入过量胸苷,处于 S 期的细胞立刻被抑制,处于其他时期的细胞不受影响,S期时长为7.9h,G2+M+G1=2.2+1.8+3.4=7.4h,所以加入过量胸苷约 7.4h 后,甲种细胞将停留在 S 期或 G1/S 交界处,B正确;
C、据图可知,DNA复制发生在S期,C错误;
D、若乙种细胞周期为 24h,M 期为 1.9h,M期占比为1.9/24=7.92%。甲种细胞周期时长为3.4+7.9+2.2+1.8=15.3h,M期为1.8h,M期占比为1.8/15.3=11.76%,所以选择甲种细胞观察有丝分裂染色体变化更合适,D正确。
故选C。
8. 图为细胞分裂的概念图,相关叙述正确的是( )
A. 蝙蝠成熟红细胞以①过程增殖,该过程中无染色体出现
B. ②过程中,染色体与核 DNA 分子的数目变化同步进行
C. 小鼠杂交瘤细胞具有细胞周期,精细胞不具有细胞周期
D. 精原细胞进行②或③过程增殖时,遗传物质都只复制一次
【答案】C
【解析】
【分析】分析题图:图示细胞细胞分裂的概念图,其中①方式无纺锤体的出现,表示无丝分裂;②方式具有细胞周期,表示有丝分裂;③方式能产生生殖细胞,表示减数分裂。
【详解】A、哺乳动物成熟红细胞不进行细胞分裂,A错误;
B、②表示有丝分裂,在有丝分裂过程中,染色体数目与核DNA分子数并不完全表现出平行关系,细胞分裂间期DNA加倍,染色体数目不加倍,有丝分裂后期,着丝粒分裂,染色体暂时加倍,B错误;
C、小鼠骨髓瘤细胞进行有丝分裂具有细胞周期,精细胞是减数分裂形成,没有细胞周期,C正确;
D、精原细胞以②过程增殖,过程中遗传物质复制一次,细胞分裂一次,D错误。
故选C。
【点睛】本题结合概念图,考查真核细胞的分裂方式,要求考生识记细胞有丝分裂、无丝分裂和减数分裂的特点,能正确分析题图,再结合所学的知识准确判断各选项。
9. 苹果果皮颜色受独立遗传的多对等位基因控制,当每对等位基因至少含一个显性基因时(A-B-C-…)为红色,当每对等位基因都为隐性基因时(aabbcc…)为青色,否则为无色。现用 3 株苹果树进行以下实验:
实验甲:红色×青色→红色∶无色∶青色=1∶6∶1
实验乙:无色×红色→红色∶无色∶青色=3∶12∶1
据此分析错误的是( )
A. 实验乙的无色亲本可能有 3 种基因型
B. 实验乙中亲子代红色个体基因型相同的概率为 2/3
C. 实验甲子代的无色个体有 6 种基因型
D. 实验乙说明果皮颜色受 2 对等位基因控制
【答案】D
【解析】
【分析】根据题目信息,A、B、C基因同时存在时为红色,同时没有A、B、C基因就为青色,其余基因型就为无色。实验1中:红色×青色→红色∶无色∶青色=1∶6∶l,相当于测交,说明受三对等位基因控制,遵循基因的自由组的定律,即亲代基因型为AaBbCc×aabbcc。
【详解】A、实验2中,无色×红色→红色∶无色∶青色=3∶12∶1,后代出现青色1/16aabbcc=1/4×1/2×1/2,亲本中红色基因型是AaBbCc,所以无色亲本为Aabbcc或aaBbcc或aabbCc,A正确;
B、实验2中亲代红色基因型为AaBbCc,子代红色的基因型为A_BbCc或AaB_Cc或AaBbC_,与亲本红色基因型相同的概率为2/3,B正确;
C、亲代基因型为AaBbCc×aabbcc,子代中共有2×2×2=8种基因型,其中红色子代基因型为AaBbCc。青色子代基因型为aabbcc,无色子代基因型是8-1-1=6种,C正确;
D、如果果皮颜色受 2 对等位基因控制,则亲本中红色基因型为AaBb,无色基因型为aaBb或者Aabb,无法产生子代:红色∶无色∶青色=3∶12∶1,D错误。
故选D。
10. 下列叙述与生物学史相符的是( )
A. 孟德尔用山柳菊为实验材料,发现了基因的分离及自由组合规律
B. 希尔用同位素示踪的方法,研究了光合作用中氧气的来源
C. 富兰克林和威尔金斯对 DNA 双螺旋结构模型的建立也作出了巨大的贡献
D. 赫尔希和蔡斯用 35S 和 32P 分别标记 T2 噬菌体的蛋白质和 DNA,证明了 DNA 的半保留复制
【答案】C
【解析】
【分析】鲁宾和卡门 同位素示踪法 ⑴向第一组植物提供H218O和CO2;⑵向第二组植物提供H2O和C18O2 ;第一组释放的氧全是 18O2 ,第二组释放的氧全是O2 。得出结论:光合作用中释放出来的氧全部来自于水。
孟德尔获得成功的原因(1)正确选用实验材料(豌豆)是成功的首要条件。(2)在对生物的性状分析时,首先针对一对相对性状进行研究,再对两对或多对性状进行研究。(3)对实验结果进行统计学分析。(4)科学地设计了实验的程序。
【详解】A、孟德尔用豌豆为实验材料,发现了遗传定律,A错误;
B、鲁宾和卡门用同位素示踪的方法,研究了光合作用中氧气的来源,B错误;
C、沃森和克里克以富兰克林和威尔金斯提供的DNA衍射图谱为依据推算出DNA 双螺旋结构模型,C正确;
D、赫尔希和蔡斯通过实验证明了DNA是遗传物质,并未证明DNA的半保留复制,D错误。
故选C。
11. 端粒 DNA 序列包含一条 G 链和与之互补配对的 C 链,该序列每次细胞分裂后会缩短一截,端粒酶复合物可以延长 G 链,并利用新合成的 G 链作模板合成互补的 C 链,对端粒进行修复。下列说法正确的是( )
A. 端粒是染色体两端一段特殊序列的 DNA,但不是每条染色体都有端粒
B. 端粒酶能够和 G 链结合,可能与 G 链中某些特定位点的序列具特异性有关
C. 人类干细胞和癌细胞在分裂过程中端粒 DNA 不缩短
D. 互补 C 链的形成需要一段单链 DNA 作为引物
【答案】B
【解析】
【分析】端粒是真核生物染色体两端的一段特殊的DNA序列。(1)结构特点:由简单串联重复的序列组成,富含G,长度可达十几到几千个碱基对;端粒DNA具有取向性;染色体末端与特定蛋白形成复合物。(2)功能:保持染色体的稳定,决定细胞的寿命;在肿瘤增殖的维持中起到很重要的作用。
【详解】A、端粒是染色体两端一段特殊序列的DNA和蛋白质构成的复合物,每条染色体都有端粒,A错误;
B、端粒酶能够和G 链结合,可能是G 链中某些特定位点的序列具特异性,可与之碱基互补配对,B正确;
C、人类干细胞和癌细胞能无限增殖,在分裂过程中端粒DNA缩短,分裂完成会修复,C错误;
D、互补C链的形成需要一段单链RNA作为引物,D错误。
故选B。
12. 根据 S 型肺炎链球菌荚膜多糖的差异,将其分为 SⅠ、SⅡ、SⅢ……等类型。不同类型的 S 型发生基因突变后失去荚膜,成为相应类型的 R 型(RⅠ、RⅡ、RⅢ……)。S 型的荚膜能阻止外源 DNA 进入细胞,R 型只可回复突变为相应类型的 S 型。将加热杀死的甲菌破碎后,获得提取物→对提取物进行不同酶处理→加入到乙菌培养基中培养→检测子代细菌(丙)的类型。下列结果能说明细菌发生基因突变而未发生转化的一组是( )
A. 甲:RⅡ,乙:SⅢ,丙:SⅢ B. 甲:SⅢ,乙:RⅡ,丙:SⅢ、RⅡ、SⅡ
C. 甲:SⅢ,乙:RⅠ,丙:SⅠ、RⅠ D. 甲:SⅡ,乙:RⅡ,丙:SⅡ、RⅡ
【答案】C
【解析】
【分析】分析题意可知,S型菌根据荚膜多糖的不同,分为不同类型,无论哪种类型,只要发生基因突变,就会失去荚膜成为相应类型的R型菌;S型菌的荚膜会阻止外源DNA进入细胞,R型菌可回复突变为相应类型的S型菌。
【详解】A、分析实验思路可知,将甲菌处理后加入乙菌的培养基中培养,看能否得到相应类型的丙细菌,根据题意分析可知,S型菌的荚膜能阻止外源DNA进入细胞,甲RⅡ的DNA不能进入乙SⅢ中,不会导致乙菌发生转化,丙仍为SⅢ,说明其也未发生基因突变,A错误;
B、甲SⅢ的DNA可进入乙RⅡ细胞中,将部分RⅡ转化为SⅢ;据题意“R 型只可回复突变为相应类型的 S 型”,丙中SⅡ是由RⅡ回复突变而来,即细菌既发生了基因突变,也发生了转化,B错误;
C、甲SⅢ的DNA可进入乙RⅠ细胞中,将部分RⅠ转化为SⅢ,RⅠ可回复突变成为SⅠ,丙中只有SⅠ、RⅠ,没有SⅢ,说明细菌只发生基因突变而未发生转化,C正确;
D、甲SⅡ的DNA可进入乙RⅡ细胞中,将部分RⅡ转化为SⅡ,丙中SⅡ的出现既可以是RⅡ基因突变而来,也可以是SⅡ的DNA进入RⅡ细胞中使其转化成SⅡ,D错误。
故选C。
13. 某公司对即将上市的家蝇杀虫剂产品做预期调查,下表是对某市不同地区家蝇种群的敏感性和抗(杀虫剂)性基因型频率调查的结果。已知家蝇的敏感性和抗性由常染色体上的一对等位基因控制,当神经细胞膜上某通道蛋白中的一个亮氨酸替换为苯丙氨酸时出现抗药性。
家蝇种群来源
敏感型纯合子(%)
抗性杂合子(%)
抗性纯合子(%)
甲地区
78
20
2
乙地区
64
32
4
丙地区
84
15
1
根据以上信息,正确的是( )
A. 甲地区家蝇种群中抗性基因频率比乙地区高
B. 由于自然选择作用,丙地区敏感性基因的基因频率最高
C. 家蝇抗药性出现的根本原因最可能是基因碱基对的缺失
D. 乙地区抗性基因突变率最高,使用该产品预期效果不如其他两地
【答案】B
【解析】
【分析】在自然选择的作用下,种群的基因频率会发生定向改变,导致生物朝着一定的方向不断进化。
基因突变:DNA分子中发生碱基的替换、增添或缺失,而引起的基因碱基序列的改变。
【详解】A、抗性基因基因频率=抗性纯合子基因型频率+1/2×抗性杂合子基因型频率,根据表格数据计算可知,甲地区家蝇种群中抗性基因频率为=2%+1/2×20%=12%,乙地区家蝇种群中抗性基因频率为=4%+1/2×32%=20%,所以甲地区家蝇种群中抗性基因频率比乙地区低,A错误;
B、自然选择可以定向改变种群的基因频率,导致生物朝着一定的方向不断进化,丙地区敏感性基因的基因频率最高,是自然选择作用的结果,B正确;
C、由“当神经细胞膜上某通道蛋白中的一个亮氨酸替换为苯丙氨酸时出现抗药性”可知,家蝇抗药性出现的根本原因最可能是基因碱基对的替换,最终导致一个氨基酸发生替换,C错误;
D、乙地区抗性基因频率最高是由自然选择造成,和突变率无关,D错误。
故选B。
14. 智齿是用来咀嚼粗食纤维树根树皮这类食物的,随着人类的食物越来越精细,逐渐不需要它。人类下颚体积逐渐变小,颌骨上几乎没有智齿的生长空间,上颚也没有了对咬牙。人体内残留了智齿,这可以作为生物进化哪方面的证据( )
A. 化石证据 B. 比较解剖学证据 C. 胚胎学证据 D. 生物遗传方面的证据
【答案】B
【解析】
【分析】生物进化的证据有化石证据、比较解剖学上的证据、胚胎学上的证据等,其中化石是指保存在岩层中的古生物遗物和生活遗迹;胚胎学是研究动植物的胚胎形成和发育过程的科学,也为生物进化论提供了很重要的证据。
【详解】A、化石是指通过自然作用保存在地层中的古代生物的遗体、遗物或生活痕迹等,人体内的智齿保留情况显然不属于化石证据,A错误;
B、研究比较脊椎动物的器官、系统的形态和结构,可以为这些生物是否有共同祖先寻找证据,人体内残留了智齿,可以作为比较解剖学证据,B正确;
C、胚胎学证据是指通过比较不同人的胚胎发育过程,发现进化的蛛丝马迹,C错误;
D、生物遗传方面的证据是指:不同生物的DNA和蛋白质等生物大分子的共同点,提示人们当今生物有着共同的原始祖先,D错误。
故选B。
15. 人体各器官、系统协调一致正常运行,是维持内环境稳态的基础。下列有关说法错误的是( )
A. 小肠绒毛增大了吸收营养物质的表面积
B. 肺泡表面潮湿且伸缩性很大,有利于气体交换
C. 肾小球是血管球,参与形成原尿
D. 脾脏参与制造新的血细胞但不能清除衰老的血细胞
【答案】D
【解析】
【分析】内环境的稳态是指内环境的各种化学成分和理化性质处于动态平衡中。
【详解】A、人体吸收营养物质主要场所是小肠绒毛,小肠绒毛可增大吸收营养物质的表面积,A正确;
B、肺泡表面潮湿氧气溶于水才能穿过肺泡和毛细血管,肺泡的伸缩性大可增大气体交换的面积,B正确;
C、肾小球是毛细血管构成的血管球,具有过滤的作用,参与原尿的形成,C正确;
D、脾脏参与制造新的血细胞也能清除衰老的血细胞,D错误。
故选D。
16. 新型冠状病毒感染在肺泡腔局部诱导肺部炎症机制模型如图所示,下列说法错误的是( )
A. 新冠病毒感染可以通过促炎症正反馈引起肺部的持续炎症
B. 肺泡巨噬细胞被细胞毒性 T 细胞识别并杀伤后将发生细胞凋亡
C. 细胞毒性 T 细胞只能在内环境中杀伤靶细胞
D. 被感染的肺泡巨噬细胞通过改变细胞膜表面的成分而被细胞毒性 T 细胞识别
【答案】C
【解析】
【分析】据图分析,①是新冠病毒在肺泡腔内感染肺泡巨噬细胞;②被感染的肺泡巨噬细胞将细胞毒性T细胞招募到肺泡腔,细胞毒性T细胞在肺泡腔内识别并接触、裂解被感染的肺泡巨噬细胞;③细胞毒性T细胞将肺泡腔外的肺泡巨噬细胞招募到肺泡腔。
【详解】A、分析题图可知,新招募来的肺泡巨噬细胞将可以再次被新冠病毒感染,启动下一个循环,因此,新冠病毒感染可以通过促炎症正反馈引起肺部的持续炎症,A正确;
B、细胞免疫过程中,细胞毒性T细胞识别并接触、裂解靶细胞,导致靶细胞发生细胞凋亡,B正确;
C、图中的机制描绘了细胞毒性T细胞在肺泡腔内发挥作用的过程,肺泡腔不属于内环境,C错误;
D、被病毒感染的靶细胞膜表面某些分子发生变化,细胞毒性T细胞识别变化的信号,D正确。
故选C。
17. 针灸是中医重要组成部分,在我国抗击新冠疫情中做出了重要贡献。针灸信号激活自主神经系统和下丘脑-垂体-肾上腺轴,作用于巨噬细胞、淋巴细胞等免疫细胞,发挥抗炎效应、下列说法正确的是( )
A. 针灸信号传入神经中枢,经分析处理后可通过自主神经系统作用于效应器
B. 神经递质被巨噬细胞表面受体识别后进入细胞内调节其产生细胞因子
C. 低浓度肾上腺皮质激素可以促进下丘脑分泌促肾上腺皮质激素
D. 通过神经系统调节各器官活动即实现机体稳态
【答案】A
【解析】
【分析】内环境的稳态指的是各种理化性质和化学成分保持相对稳定的状态,内环境稳态的调节机制是神经—体液—免疫调节网络。
【详解】A、自主神经系统属于传出神经,作用于效应器,A正确;
B、神经递质不会进入巨噬细胞,是与巨噬细胞上的受体结合从而调节其产生细胞因子,B错误;
C、低浓度肾上腺素对下丘脑分泌功能的抑制减弱,而非促进,C错误;
D、通过神经-体液-免疫调节网络可实现机体稳态,D错误。
故选A。
18. 鸢尾素是运动时释放的一种小分子肽类激素,能促进大脑海马神经元的生长。为研究鸢尾素与学习认知之间的关系,科学家构建了鸢尾素基因敲除小鼠,运动训练或静止后,记录小鼠在水迷官不同平台上停留的时间(在目标平台上停留时间与学习记忆能力正相关),结果如下图。相关叙述错误的是( )
A. 基因敲除小鼠鸢尾素受体数量可能高于野生型
B. 实验自变量是不同平台,因变量是小鼠在不同平台停留的时间
C. 运动能提高小鼠体内的鸢尾素含量进而提高学习和记忆的能力
D. 运动或许能够降低以突触衰竭和记忆障碍为特征的阿尔茨海默病风险
【答案】B
【解析】
【分析】分析题干和题图:运动能促进鸢尾素释放,能促进大脑海马神经元的生长。选取野生型和鸢尾素基因敲型小鼠,进行运动或静止实验,由柱状图可知,野生型(运动)小鼠停留在目标平台的时间更长,鸢尾素基因敲除(运动)组相比鸢尾素基因敲除(静止)组,在目标平台停留时间更长,均证实证实运动能促进学习记忆。
【详解】A、基因敲除小鼠鸢尾素合成不足,受体数量可能高于野生型,A正确;
B、实验自变量是小鼠是否运动和是否敲除鸢尾素基因,因变量是小鼠在不同平台停留的时间,B错误;
C、分析题图可知,野生型(运动)与野生型(静止)相比,小鼠在目标平台停留时间更长;鸢尾素基因敲除(运动)与鸢尾素基因敲除(静止)相比,小鼠在目标平台停留时间更长,说明运动能提高小鼠在目标平台的时间,是因为运动能提高体内的鸢尾素含量进而提高学习和记忆的能力,C正确;
D、海马区与短时记忆的形成有关,运动能促进释放鸢尾素,能促进大脑海马神经元的生长,可能能降低以突触衰竭和记忆障碍为特征的阿尔茨海默病风险,D正确。
故选B。
19. 下图是生长素、赤霉素和乙烯三种激素对细胞纵向伸长的影响。已知赤霉素具有促进植物茎秆伸长的作用,生长素合成过程中会有 ACC 合成酶产生,这种酶是合成乙烯必要的。下列说法不合理的是( )
A. 植物体内具有与 IAA 相同效应的物质还有 PAA、IBA 等,它们都属于生长素
B. 据图分析赤霉素促进植物茎秆伸长的作用可能既有促进也有抑制
C. 已知乙烯的积累可以刺激更多的乙烯产生,这种合成的调节机制属于正反馈调节
D. 低浓度的生长素通过抑制乙烯的合成促进细胞纵向伸长
【答案】D
【解析】
【分析】由图可知,植物在细胞伸长的过程中,占主导作用的激素有生长素和赤霉素,图中各激素的变化说明植物的生长发育过程中各种激素的作用不是孤立的而是相互作用,共同调节。
【详解】A、植物体内具有与IAA相同效应的物质还有 PAA(苯乙酸)、IBA(吲哚丁酸)等,它们都属于生长素,A正确;
B、据图分析赤霉素可以促进生长素的合成,抑制生长素的分解,高浓度的生长素可以促进乙烯的合成,所以赤霉素促进植物茎秆伸长的作用可能既有促进也有抑制,B正确;
C、正反馈是指受控部分发出反馈信息,其方向与控制信息一致,可以促进或加强控制部分的活动,已知乙烯的积累可以刺激更多的乙烯产生,这种合成的调节机制属于正反馈调节,C正确;
D、低浓度的生长素对乙烯的合成促进作用效果下降,不会抑制,D错误。
故选D。
20. 下列有关生物学实验操作、材料、条件等方面的叙述,正确的是( )
A. 单子叶植物易于辨别个体数目,常作为植物种群密度的调查对象
B. 利用土壤小动物具有趋光的特点,可用黑光灯进行诱捕
C. 在调查酵母菌种群数量时,先将稀释的样品滴在计数板上,再盖上盖玻片
D. 在“用样方法调查某地某植物种群密度”实验中,种群密度可表示为所有样方该植物的总数/所有样方的面积之和
【答案】D
【解析】
【分析】样方法范围:试用于植物、活动范围小的动物,如昆虫的卵、作物上蚜虫的密度、蜘蛛、跳蝻等。步骤:准备: 确定调查对象(一般选择双子叶植物,单子叶植物丛生或蔓生,不好辨别);计算:以所有样方的种群密度平均值作为该种群的种群密度。
酵母菌计数实验步骤①酵母菌的培养:条件为液体培养基,无菌培养;②振荡培养基:使酵母菌分布均匀;③抽样;④观察计数:先将盖玻片放在计数室上,然后将酵母菌培养液滴在盖玻片一侧,让培养液自行渗入,再用吸水纸吸去多余的培养液,待细胞全部沉降到计数室的底部,再用显微镜进行计数并计算;
【详解】A、双子叶植物易于辨别个体数目,常作为植物种群密度的调查对象,A错误;
B、利用昆虫具有趋光的特点,可用黑光灯进行诱捕,而土壤小动物具有避光的特点,B错误;
C、在调查酵母菌种群数量时,先盖上盖玻片,再将稀释的样品滴在计数板上,C错误;
D、样方法调查种群密度时,是以所有样方的种群密度平均值作为该种群的种群密度,由于所有样方面积一般相同,所以在“用样方法调查某地某植物种群密度”实验中,种群密度可表示为所有样方该植物的总数/所有样方的面积之和,D正确。
故选D。
第Ⅱ卷(非选择题 共60分)
二、非选择题:本卷共5题,共60分。请在答题卡上作答。
21. 提高作物的光合作用强度是解决全球粮食危机的重要措施。在一定浓度的 CO2和 30℃条件下(细胞呼吸最适温度为 30℃,光合作用最适温度为 25℃),测定水稻和小麦在不同光照条件下的光合速率,结果如下表。
光合速率与呼吸速率相等时光照强度(klx)
光饱和时光照强度(kk)
光饱和时CO2吸收量(mg/100cm2叶.小时)
黑暗条件下CO2释放量(mg/100cm2叶小时)
水稻
1
3
11
5
小麦
3
9
30
12
(1)农作物的产量高低取决于叶绿体捕获的光能向___________转化的过程中,将 CO2和 H2O 合成___________的量。
(2)粮食种子收获之后,常放在低温、干燥、低氧的环境中储存,其目的是___________。
(3)在电子显微镜下观察,可看到叶绿体内部有一些颗粒,它们被看作是叶绿体的“脂质仓库”,其体积随叶绿体的生长而逐渐变小,可能的原因是___________。(至少答出两点)
(4)25℃条件下测得水稻光补偿点会_______(填“小于”“大于”或“等于”)1klx;30℃条件下,当光照强度为 3klx 时,水稻和小麦固定 CO2量的差值为___________。
【答案】(1) ①. 化学能 ②. 有机物##糖类
(2)降低种子的呼吸作用强度,减少有机物消耗
(3)颗粒中的脂质参与构成叶绿体中的膜结构、提供能量
(4) ①. 小于 ②. 4mg/100cm2叶·小时
【解析】
【分析】光合作用是指绿色植物通过叶绿体,利用光能把二氧化碳和水转变成储存着能量的有机物,并释放出氧气的过程。光合作用的光反应阶段〈场所是叶绿体的类囊体膜上):水的光解产生NADPH与氧气,同时合成ATP。光合作用的暗反应阶段(场所是叶绿体的基质中):CO2被C5固定形成C3,C3在光反应提供的ATP和NADPH的作用下还原生成糖类等有机物。
【小问1详解】
农作物的产量高低取决于叶绿体捕获的光能向化学能转化的过程中,将CO2和H2O合成有机物的量。
【小问2详解】
低温能降低呼吸作用相关酶活性,干燥环境能减少微生物的代谢,低氧环境减弱种子细胞有氧呼吸,该环境能减少种子细胞中有机物的消耗,避免种子腐烂。
【小问3详解】
叶绿体的“脂质仓库”体积随叶绿体的生长而逐渐变小,可能的原因是颗粒中的脂质参与构成叶绿体中的膜结构或氧化分解供能。
【小问4详解】
表格中是30℃条件下测定的数据,此时呼吸作用最强、如果将温度降到25℃(光合作用最适温度),则光合作用增强,呼吸作用减弱,光补偿点是指光合速率等于呼吸速率,因此25℃时光补偿点小于3k1x;当光照强度为3klx时,水稻固定的CO2为11+5=16mg/100cm2叶·小时,而小麦光合作用和呼吸作用相等,为12mg/100cm2叶·小时,所以二者相差4mg/100cm2叶·小时。
22. 紫外可见分光光度计常用于核酸的分离和鉴定。为研究 DNA 的复制,现进行以下实验:
大肠杆菌在条件适宜时约 20 分钟繁殖一代。研究人员先培养大肠杆菌,然后提取 DNA,经离心后,再测定溶液的紫外可见光吸收光谱,吸收光谱的峰值位置对应离心管中 DNA 的主要分布位置。实验步骤如下:
a.将大肠杆菌在 15NH4Cl(氮源)的培养液中培养足够长时间。
b.提取大肠杆菌的 DNA,测定吸收光谱(图 1 a 处所示,峰值出现在 P 处)。
c.将大肠杆菌转移到 14NH4Cl(氮源)的培养液中培养。
d.在培养到 6、13、20 分钟时,分别取样,提取 DNA,并测定吸收光谱,结果如图 1 b~d 处所示。
(1)关于大肠杆菌 DNA 复制的方式,有三种假设:全保留复制、半保留复制和分散型复制。其原理如图 2所示。据此判断,现有的实验结果可以否定哪种假设?___________。
(2)若分散型复制这一假设成立,请绘制出大肠杆菌在 14NH4Cl的培养液中培养到 40 分钟时的吸收光谱图 e_____
(要求反映出峰值的位置与 P 和 Q 的关系)。
(3)后期实验证明 DNA 复制方式为半保留复制。根据图 1,吸收图谱只有一个峰值,且峰值的位置由 P 点逐渐上移到 Q 点,原因可能是:__。
(4)虽然同为 XY 型性别决定生物,性染色体组成为 XXY 的果蝇发育为雌性,X0 为雄性;性染色体组成为 XXY 的人类则发育为男性,X0 为女性,可见果蝇以 ____决定性别,而人类以____决定性别。
(5)研究发现小鼠 Y 染色体非同源区上的睾丸形成基因(T 基因)决定睾丸的形成。某些情况下,含 T 基因的染色体片段会转接到 X 染色体上,含 T 基因的受精卵发育为雄性,不含 T 基因的发育为雌性,含 2 个Y 染色体的受精卵不发育,那么性染色体数量正常的雄鼠基因型可能为_____ 。一个基因型为 XYT的受精卵中的 T 基因丢失,发育成能产生可育雌配子的雌鼠,该鼠与一只体细胞中性染色体数量正常但基因型未知的雄鼠杂交得 F1,F1 随机交配得 F2,则 F2 雌雄比例最小为____ 。
【答案】(1)全保留复制
(2) (3)DNA复制以两条链各自做为模板,逐渐合成子链
(4) ①. X染色体的数目 ②. Y染色体的有无
(5) ①. XYT,XTY或XXT ②. 3:4
【解析】
【分析】DNA的复制是半保留复制,即以亲代DNA分子的每条链为模板,合成相应的子链,子链与对应的母链形成新的DNA分子,这样一个DNA分子经复制形成两个子代DNA分子,且每个子代DNA分子都含有一条母链。将DNA被15N标记的大肠杆菌移到14N培养基中培养,因合成DNA的原料中含14N,所以新合成的DNA链均含14N。根据半保留复制的特点,第一代的DNA分子应一条链含15N,一条链含14N。
【小问1详解】
关于大肠杆菌 DNA 复制的原理如图 2所示。据此判断,不可能是全保留复制,如果是全保留复制,应该有2个波峰。
【小问2详解】
若分散型复制这一假设成立,每一次复制形成的子代DNA的密度是一样的,只有一个波峰,40分钟复制2次,得到的DNA密度比复制1次小,T位于Q的上方,吸收光谱图为:
【小问3详解】
后期实验证明 DNA 复制方式为半保留复制,则DNA复制以两条链各自做为模板,逐渐合成子链。所以图 1吸收图谱只有一个峰值,且峰值的位置由 P 点逐渐上移到 Q 点。
【小问4详解】
性染色体组成为 XXY 的果蝇发育为雌性,X0 为雄性,说明有两个X染色体为雌性,一个X染色体为雄性,可见果蝇以X染色体的数目决定性别;性染色体组成为 XXY 的人类则发育为男性,X0 为女性,说明有Y染色体为男性,无Y染色体为女性,可见人类以Y染色体的有无决定性别。
【小问5详解】
某些情况下,含 T 基因的染色体片段会转接到 X 染色体上,含 T 基因的受精卵发育为雄性,不含 T 基因的发育为雌性,含 2 个Y 染色体的受精卵不发育,那么性染色体数量正常的雄鼠基因型可能为XYT,XTY或XXT。因型为 XYT的受精卵中的 T 基因丢失,发育成能产生可育雌配子的雌鼠,该雌鼠基因型为XY,该鼠与一只体细胞中性染色体数量正常但基因型未知的雄鼠杂交得 F1,F1 随机交配得 F2,雄鼠基因型可能为XYT,XTY或XXT,选择XYT与XY交配,得F2雌雄比例为4∶3;选择XTY与XY交配,得F2雌雄比例为3∶4;选择XXT与XY交配,得F2雌雄比例为1∶1,故F2 雌雄比例最小为4∶3。
【点睛】本题主要考查DNA分子的半保留复制,掌握DNA分子复制方式,能够根据题干信息推断每一代DNA分子中含14N的DNA分子数目和含15N的DNA分子数目,再进行相关的计算;其次还要求考生掌握离心后形成的轻带、中带和重带的含义。
23. 有亲缘关系的亲本交配,增加了有害等位基因纯合的几率,导致适应能力下降,被称为近交衰退现象。植物中还存在生殖干扰现象:当远多于胚珠数目的花粉落到柱头上时(包括同种和异种的花粉),异种的花粉可通过堵塞柱头阻止同种花粉的受精。马先蒿属植物花冠管具有不同的长度,都由熊蜂传粉。与短管品种相比,长管品种的柱头表面积及花粉体积均增大。现改变马先蒿长管品种 A 生长条件,培育出短管植株,对以上材料进行实验,结果如表。
人工投粉类型
结籽率
短管组
长管组
自交授粉(花粉来自同株异花)
0.29
0.25
异交授粉(花粉来自同种异株异花)
0.32
0.32
混合干扰授粉(花粉来自同种异株异花和长管品种B的花粉的混合)
0.06
0.16
(1)马先蒿的原始花冠类型为短管型,由于有性生殖过程中___________(可遗传变异类型)的发生,导致出现了不同长度的花冠类型;熊蜂作为马先蒿的传粉者,该植物花形态的丰富变异促进了熊蜂___________多样性(填类型)的形成。
(2)表中数据支持“近交衰退”理论的依据是______。 长花冠管有利于应对生殖干扰,依据是___________。从文中可知,______也是马先蒿属植物应对生殖干扰的对策。
(3)为解释马先蒿长花冠管的进化,有人提出“吸引传粉者”假说:长花冠管可通过提升花的高度来增加对传粉者的视觉吸引。为检验这一假说,请提供实验思路:___________。
【答案】(1) ①. 突变和基因重组 ②. 遗传##基因
(2) ①. 异交授粉结籽率无论长管还是短管组均显著高于自交授粉 ②. 混合干扰授粉条件下,长管组的结实率显著高于短管组 ③. 增大柱头表面积和花粉体积
(3)培育花粉管长度不同的马先蒿,统计熊蜂访问频率(访问次数/停留时间等)
【解析】
【分析】 现代进化理论的基本内容是:①进化是以种群为基本单位,进化的实质是种群的基因频率的改变。②突变和基因重组产生进化的原材料。③自然选择决定生物进化的方向。④隔离导致物种形成。
【小问1详解】
可遗传变异包括突变(包括基因突变和染色体变异)和基因重组,有性生殖过程中可遗传变异的发生,导致出现了不同长度的花冠类型;熊蜂有不同的类型,是同一物种内部的差异,属于遗传(基因)多样性。
【小问2详解】
分析表格数据可知,异交授粉结籽率无论长管还是短管组均显著高于自交授粉,该数据支持“近交衰退”理论;据表可知,混合干扰授粉条件下,长管组的结实率显著高于短管组,故长花冠管有利于应对生殖干扰;结合题干信息“与短管品种相比,长管品种的柱头表面积及花粉体积均增大”可知,增大柱头表面积和花粉体积也是马先蒿属植物应对生殖干扰的对策。
【小问3详解】
分析题意,实验目是长花冠管可通过提升花的高度来增加对传粉者的视觉吸引,则实验的自变量是不同花粉管长度的马先蒿,因变量是熊蜂访问频率,实验设计应遵循对照与单一变量原则,故可设计实验如下:培育花粉管长度不同的马先蒿,统计熊蜂访问频率(访问次数/停留时间等)。
24. 科学家利用基因工程技术着手研究“酸味”受体和机体感知酸味的机制,通过功能筛选初步鉴定出了与酸味厌恶相关的 OTOP1 蛋白,并构建了 Otop1 基因敲除小鼠。
(1)通过在小鼠饮水中添加不同浓度的柠檬酸,观察小鼠的厌恶程度,结果如图 1 所示:与对照小鼠相比,Otop1 基因敲除小鼠对酸的厌恶程度___________(增强/减弱/无差异);
(2)研究发现酸味觉受体细胞感知酸味后,将兴奋传递到面部膝状神经节,该神经节___________(属于/不属于)中枢神经系统。图 2 展示了膝状神经节中 SPON1 蛋白高表达细胞与 PENK 蛋白高表达细胞对酸味刺激的反应比例,推测膝状神经节中负责传递来自于酸味觉受体细胞的兴奋的是___________细胞;
(3)另有研究结果揭示,酸味信号经过酸味觉受体细胞和膝状神经节中的特异性神经元传递到呼吸中枢所在的___________,并最终传递到大脑皮层,导致小鼠对酸味产生厌恶;
(4)后续研究发现,酸味觉受体细胞缺失的小鼠仍然可以感知酸味,推测是 TRPV1 蛋白高表达的神经元也可以感知酸味,引起酸味觉。若该推测成立,需制备酸味不敏感模型小鼠进行验证,请写出利用基因工程制备模型小鼠的思路___________;
(5)如果(4)的推测成立,请综合以上研究结果,写出机体感知酸味的神经通路:______________________________________________________
【答案】(1)减弱 (2) ①. 不属于 ②. PENK蛋白高表达
(3)脑干 (4)将小鼠Otopl基因和Trpol基因均敲除
(5)①酸味觉受休细胞感受酸味,(通过膝状神经节中的PENK高表达细胞)将兴奋传递到脑干(神经中枢),并最终传递到大脑皮层(神经中枢),引起小鼠对酸味的厌恶;②TRPV1蛋白高表达的神经元感受酸味,将兴奋传递到大脑皮层(神经中枢),引起酸味觉
【解析】
【分析】神经调节的基本方式是反射,反射活动的结构基础是反射弧,反射弧包括感受器、传入神经、神经中枢、传出神经和效应器,人体在完成一项反射活动时,必须保持反射弧结构的完整,任何一个环节出现障碍,反射活动就不能正常进行。
【小问1详解】
根据图1的内容,OTOP1敲除小鼠在不同浓度的柠檬酸刺激下对酸的厌恶程度均显著低于对照小鼠。
【小问2详解】
中枢神经系统主要包括脑和脊髓,而神经节属于传入神经,不属于中枢神经系统;根据图2的内容,PENK蛋白高表达细胞特异性对酸味刺激产生反应(高反应比例),推测此细胞负责传递来自感受器的兴奋。
【小问3详解】
呼吸中枢位于脑干。
【小问4详解】
根据题干可知机体感知酸味可能存在两条神经通路,第一条为0TOP1依赖的通路,第二条为TRPV1依赖的通路,因此,将小鼠Otopl基因和Trpol基因均敲除将得到酸味不敏感模型小鼠。
【小问5详解】
综合(1)到(4)的结论,机体感知酸味存在两条神经通路:
①酸刺激→酸味觉受体细胞(感受器)→膝状神经节中的PENK高表达细胞(传入神经)→脑干(神经中枢)→大脑皮层(神经中枢)→小鼠对酸的厌恶(酸味觉受休细胞感受酸味,通过膝状神经节中的PENK高表达细胞将兴奋传递到脑干,并最终传递到大脑皮层(神经中枢),引起小鼠对酸味的厌恶);
②酸刺激一→TRP1蛋白高表达神经元(感受器)→未知的传入神经→大脑皮层(神经中枢)→酸味觉(TRPV1蛋白高表达的神经元感受酸味,将兴奋传递到大脑皮层,引起酸味觉)。
25. 近年来发现,水杨酸(SA)在植物抗热胁迫的过程中起重要的调节作用。
(1)植物激素是植物细胞之间传递___________的分子。黄瓜在高温下贮藏时,构成生物膜的蛋白质易发生变性、分解和脱离膜,从而导致细胞膜___________增大,导致胞内离子等物质渗出,最终出现果皮凹陷、褐变等热害症状。
(2)研究者以黄瓜为材料研究了水杨酸(SA)和脱落酸(ABA)在采果后果实抗热胁迫过程中的作用。将黄瓜随机分组,采用不同溶液浸泡后晾干,置于 55℃贮藏一段时间,统计热害发生率,部分数据如下图所示。
① 本实验中对照组应使用___________浸泡黄瓜。对照组中热害发生率略低于钨酸钠组,据图分析可能原因是___________。
② 结果表明 SA___________(能/不能)提高黄瓜的耐热性,SA 与 ABA 在此生理效应的作用上存在___________关系。另有研究显示 SA 作用依赖于 ABA,请利用本实验已有试剂,增设一组实验验证该观点(写出实验思路即可),并在图中钨酸钠组数据右侧绘出贮藏 24d 内的实验预期结果(以柱状图表示)。
实验思路:_____________________。
预期结果:___________________________
【答案】(1) ①. 信息 ②. 通透性(选择透过性)
(2) ①. 等量蒸馏水(清水) ②. 内源ABA的作用 ③. 能 ④. 协同 ⑤. 使用等量的钨酸钠与SA混合溶液浸泡黄瓜 ⑥.
【解析】
【分析】植物激素在植物内的含量虽然十分微少,但是在调节植物生长发育上的作用却非常重要。一般来说,植物激素对植物生长发育的调控,是通过调控细胞分裂、细胞伸长、细胞分化和细胞死亡等方式实现的。
【小问1详解】
① 植物激素在植物体内起作用的方式和动物体内激素起作用的方式基本相似,它不像酶那样催化细胞代谢,也不为细胞提供能量,而是给细胞传达信息,起着调节细胞生命活动的作用,即植物激素是植物细胞之间传递信息的分子。
②黄瓜在低温下贮藏时,构成生物膜的蛋白质易发生变性、分解和脱离膜,说明细胞膜的结构被破坏,细胞膜的通透性变大,导致细胞内的物质外渗,果实代谢失衡,最终出现果皮凹陷、褐变等冷害症状。
【小问2详解】
① 分析题图,根据单一变量原则可知,对照组一个应该用等量蒸馏水处理。对照组和钨酸钠组相比,热害发生率比钨酸钠组低,说明果实内的ABA起到了降低冷害发生率的作用。
②SA和ABA组单独和对照组相比,热害发生率比对照组低,说明SA和ABA均能提高黄瓜的耐热性,二者具有协同关系;
由于SA的作用依赖于ABA,再对照SA组(含内源ABA),SA组的热害发生率比ABA组略低,所以应增设SA+钨酸钠组(不含ABA)组别并观察黄瓜热害发生率的变化,对该观点进行验证。
重庆市南开中学2023-2024学年高三下学期2月月考试题生物试卷(PDF版附解析): 这是一份重庆市南开中学2023-2024学年高三下学期2月月考试题生物试卷(PDF版附解析),文件包含重庆市南开中学校2023-2024学年高三下学期2月月考生物pdf、南开第六次联考-生物答案pdf等2份试卷配套教学资源,其中试卷共13页, 欢迎下载使用。
重庆市长寿中学2022-2023学年高三生物上学期12月月考试题(Word版附解析): 这是一份重庆市长寿中学2022-2023学年高三生物上学期12月月考试题(Word版附解析),共20页。试卷主要包含了选择题,非选择题等内容,欢迎下载使用。
重庆市长寿中学2022-2023学年高三生物下学期3月月考试题(Word版附解析): 这是一份重庆市长寿中学2022-2023学年高三生物下学期3月月考试题(Word版附解析),共26页。试卷主要包含了选择题等内容,欢迎下载使用。

