

2024届高考生物一轮总复习课时验收评价十九基因在染色体上和伴性遗传
展开课时验收评价(十九) 基因在染色体上和伴性遗传
1.性染色体组成为XXY的人发育成男性,但性染色体组成为XXY的果蝇却发育成雌果蝇。由此推测人和果蝇的性别决定差异在于( )
A.人的性别主要取决于X染色体数目,而果蝇取决于Y染色体数目
B.人的性别主要取决于是否含有X染色体,而果蝇取决于X染色体数目
C.人的性别主要取决于是否含有Y染色体,而果蝇取决于X染色体数目
D.人的性别主要取决于X染色体数目,果蝇取决于是否含有Y染色体
解析:选C 性染色体组成为XXY的人发育成男性,正常男性性染色体组成为XY,所以人的性别决定主要与Y染色体有关;而性染色体组成为XX和XXY的果蝇都发育成雌性,说明其性别决定与X染色体数目有关。
2.图甲为摩尔根等人研究并绘出的果蝇X染色体上几个基因的相对位置图,图乙为利用荧光标记各个基因,得到的基因在染色体上位置图。由图分析,下列叙述正确的是( )
A.图甲和图乙都能说明一条染色体上有多个基因,且呈线性排列
B.图甲中朱红眼基因和深红眼基因的遗传遵循自由组合定律
C.图乙中方框内的四个荧光点所在的基因所含遗传信息一定不同
D.图乙中从荧光点的分布来看,图中是两条含有染色单体的非同源染色体
解析:选A 图甲中朱红眼基因和深红眼基因位于同一条染色体上,不能自由组合,B错误;图乙中方框内的四个荧光点位置相同,说明这四个基因可能是相同基因(遗传信息相同),也可能是等位基因(遗传信息不同),C错误;由图乙知,图示为两条染色体,二者形态大小相似、基因位点相同,是一对同源染色体。同时每条染色体的同一位置有两个基因(荧光点),据此可推测染色体中有染色单体,因此图乙是一对含有染色单体的同源染色体,D错误。
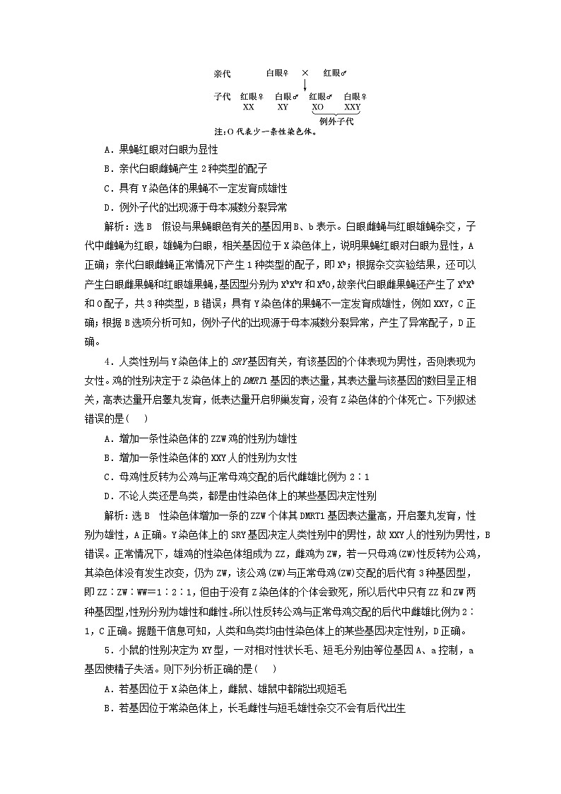
3.(2022·北京高考)控制果蝇红眼和白眼的基因位于X染色体。白眼雌蝇与红眼雄蝇杂交,子代中雌蝇为红眼,雄蝇为白眼,但偶尔出现极少数例外子代。子代的性染色体组成如图。下列判断错误的是( )
A.果蝇红眼对白眼为显性
B.亲代白眼雌蝇产生2种类型的配子
C.具有Y染色体的果蝇不一定发育成雄性
D.例外子代的出现源于母本减数分裂异常
解析:选B 假设与果蝇眼色有关的基因用B、b表示。白眼雌蝇与红眼雄蝇杂交,子代中雌蝇为红眼,雄蝇为白眼,相关基因位于X染色体上,说明果蝇红眼对白眼为显性,A正确;亲代白眼雌蝇正常情况下产生1种类型的配子,即Xb;根据杂交实验结果,还可以产生白眼雌果蝇和红眼雄果蝇,基因型分别为XbXbY和XBO,故亲代白眼雌果蝇还产生了XbXb和O配子,共3种类型,B错误;具有Y染色体的果蝇不一定发育成雄性,例如XXY,C正确;根据B选项分析可知,例外子代的出现源于母本减数分裂异常,产生了异常配子,D正确。
4.人类性别与Y染色体上的SRY基因有关,有该基因的个体表现为男性,否则表现为女性。鸡的性别决定于Z染色体上的DMRT1基因的表达量,其表达量与该基因的数目呈正相关,高表达量开启睾丸发育,低表达量开启卵巢发育,没有Z染色体的个体死亡。下列叙述错误的是( )
A.增加一条性染色体的ZZW鸡的性别为雄性
B.增加一条性染色体的XXY人的性别为女性
C.母鸡性反转为公鸡与正常母鸡交配的后代雌雄比例为2∶1
D.不论人类还是鸟类,都是由性染色体上的某些基因决定性别
解析:选B 性染色体增加一条的ZZW个体其DMRT1基因表达量高,开启睾丸发育,性别为雄性,A正确。Y染色体上的SRY基因决定人类性别中的男性,故XXY人的性别为男性,B错误。正常情况下,雄鸡的性染色体组成为ZZ,雌鸡为ZW,若一只母鸡(ZW)性反转为公鸡,其染色体没有发生改变,仍为ZW,该公鸡(ZW)与正常母鸡(ZW)交配的后代有3种基因型,即ZZ∶ZW∶WW=1∶2∶1,但由于没有Z染色体的个体会致死,所以后代中只有ZZ和ZW两种基因型,性别分别为雄性和雌性。所以性反转公鸡与正常母鸡交配的后代中雌雄比例为2∶1,C正确。据题干信息可知,人类和鸟类均由性染色体上的某些基因决定性别,D正确。
5.小鼠的性别决定为XY型,一对相对性状长毛、短毛分别由等位基因A、a控制,a基因使精子失活。则下列分析正确的是( )
A.若基因位于X染色体上,雌鼠、雄鼠中都能出现短毛
B.若基因位于常染色体上,长毛雌性与短毛雄性杂交不会有后代出生
C.若基因位于X、Y染色体的同源区段上,种群内的该性状对应的基因型有5种
D.如果一对长毛小鼠杂交的后代性状分离比为3∶1,则基因一定位于X染色体上
解析:选D 小鼠的性别决定方式是XY型,则XX是雌性,XY是雄性,a基因使精子失活,a基因的卵细胞是正常的,因此雌性存在的基因型是XAXA、XAXa,雄性存在的基因型是XAY、XaY,雌性全都表现为长毛,A错误;若基因位于常染色体上,则雄性的短毛的基因型是aa,则一定存在a的精子与a的卵细胞结合,与题干信息违背,B错误;若基因位于X、Y染色体的同源区段上,则存在的基因型有XAXA、XAXa、XAYA、XaYA,共4种,C错误;若基因位于常染色体上,则一对长毛小鼠杂交的后代不可能出现短毛,则一对长毛小鼠杂交的后代性状分离比为3∶1,该基因一定位于X染色体上,亲本的基因型是XAXa、XAY,D正确。
6.如图所示为果蝇的X、Y染色体,其中Ⅱ区为同源区段,控制果蝇的刚毛(B)和截毛(b)的基因位于Ⅱ区。下列分析正确的是( )
A.雌性果蝇基因型有3种,雄性果蝇基因型有3种
B.雄性刚毛果蝇后代中的雄果蝇全部为刚毛
C.基因B、b在遗传时表现出和性别相关联的现象
D.自然界中雄性截毛个体数量大于雌性截毛个体数量
解析:选C 雌性果蝇基因型有3种,雄性果蝇基因型有4种,即XBYB、XBYb、XbYB、XbYb,A错误;雄性刚毛果蝇的基因型有XBYB、XBYb、XbYB,当其基因型为XBYb时,后代中的雄果蝇不一定全部为刚毛,B错误;自然界中雄性截毛个体数量等于雌性截毛个体数量,D错误。
7.(2022·海南高考)假性肥大性肌营养不良是伴X隐性遗传病,该病某家庭的遗传系谱如图。下列有关叙述正确的是( )
A.Ⅱ1的母亲不一定是患者
B.Ⅱ3为携带者的概率是1/2
C.Ⅲ2的致病基因来自Ⅰ1
D.Ⅲ3和正常男性婚配生下的子女一定不患病
解析:选A 设与假性肥大性肌营养不良相关的基因用A/a表示,由题图可知Ⅱ1的基因型为XaXa,致病基因来自其父亲和母亲,但其母亲不一定是患者,有可能是携带者,A正确;Ⅲ2的基因型为XaY,其父亲的基因型为XAY,故其母亲Ⅱ3的基因型为XAXa,一定是携带者,B错误;Ⅲ2的致病基因来自Ⅱ3,Ⅱ3的致病基因来自Ⅰ2,C错误;Ⅲ3的基因型为XAXA或XAXa,则Ⅲ3与正常男性(XAY)婚配,所生儿子可能患病,D错误。
8.某种鸟的性别决定为ZW型。若其尾部羽毛颜色有绿色和红色两种,且遗传受两对等位基因B、b和D、d控制,且基因B、b位于某常染色体上。现利用甲、乙两种纯合红色尾羽的亲本分别进行以下两组杂交实验,结果如下表所示。下列有关叙述不正确的是( )
一 | 甲♂×乙♀ | 子代雄性表现为绿色尾羽、雌性表现为绿色尾羽 |
二 | 甲♀×乙♂ | 子代雄性表现为绿色尾羽、雌性表现为红色尾羽 |
A.控制该种鸟尾部羽色的基因D、d一定位于Z染色体上
B.该实验结果表明,该种鸟尾部羽色的遗传遵循基因的分离定律和自由组合定律
C.由实验结果推测,同时含有显性基因B和D时,该种鸟尾部羽色才为绿色
D.若让实验一子代中的绿色尾羽雄性个体与实验二子代中的红色尾羽雌性个体杂交,则后代中杂合的绿色尾羽个体所占的比例为1/2
解析:选D 据表中信息可知,实验一和实验二正反交实验结果不同,说明控制该种鸟尾部羽色的基因D、d一定位于Z染色体上,A正确;等位基因B、b和D、d位于不同的同源染色体上,所以其遗传遵循基因的分离定律和自由组合定律,B正确;实验一、二的亲本组合分别为bbZDZD×BBZdW,bbZDW×BBZdZd,实验一中的后代基因型为BbZDZd和BbZDW,都为绿色,因此可知同时含有显性基因B和D时,该种鸟尾部羽色才为绿色,C正确;若让实验一子代中的绿色尾羽雄性个体BbZDZd与实验二子代中的红色尾羽性个体BbZdW杂交,后代中杂合的绿色尾羽个体的基因型有BBZDZd,BbZDZd,BbZDW,则后代中杂合的绿色尾羽个体所占的比例为(1/4)×(1/4)+(1/2)×(1/4)+(1/2)×(1/4)=5/16,D错误。
9.某昆虫有白色、黄色、绿色三种体色,由两对等位基因A、a和B、b控制,相关色素的合成原理如下图所示。请据图回答:
(1)两只绿色昆虫杂交,子代出现了3/16的黄色昆虫,此两只绿色昆虫的基因型为____________________,子代中白色昆虫的性别情况是____________。
(2)现有一只未知基因型的白色雌虫Q,请从未知基因型的绿色、白色和黄色雄虫中选材,设计一个一次性杂交实验,以准确测定Q的基因型(写出相关的实验过程、预测实验结果并得出相应的结论)。
实验思路:__________________________________________________________________
________________________。
预期实验结果和结论:
①若子代的雌虫体色均为绿色,则Q的基因型是____________;
②若_____________________________________________________________________,
则Q的基因型是AaXbXb;
③若_____________________________________________________________________,
则Q的基因型是__________。
解析:(1)两只绿色昆虫杂交,子代出现了3/16的黄色昆虫,根据题图分析可知,雌性绿色昆虫基因型为A_XBX-,雄性绿色昆虫基因型为A_XBY,后代出现的黄色昆虫的基因型为aaXB_,比例为3/16(即1/4×3/4),说明亲本两只绿色昆虫的基因型分别为AaXBXb、AaXBY,因此二者杂交后代白色(__XbY)只能是雄虫。(2)根据题意分析,未知基因型的白色雌虫Q的基因型可能为AAXbXb、AaXbXb、aaXbXb,为了鉴定其基因型,可以让其与黄色雄虫aaXBY杂交,观察并统计子代的体色和性别情况。①若子代的雌虫体色均为绿色(AaXBXb),说明Q的基因型是AAXbXb;②若子代雌虫体色为绿色∶黄色=1∶1(或绿雌∶黄雌∶白雄=1∶1∶2),则Q的基因型是AaXbXb;③若子代的雌虫体色均为黄色(或黄雌∶白雄=1∶1),则Q的基因型是aaXbXb。
答案:(1)AaXBXb和AaXBY 全部为雄虫 (2)让白色雌虫Q与黄色雄虫杂交得到子代,观察并统计子代的体色和性别情况 ①AAXbXb ②子代雌虫体色为绿色∶黄色=1∶1(或者绿雌∶黄雌∶白雄=1∶1∶2) ③子代的雌虫体色均为黄色(黄雌∶白雄=1∶1) aaXbXb
2024届高考生物一轮总复习课时验收评价四十九植物细胞工程: 这是一份2024届高考生物一轮总复习课时验收评价四十九植物细胞工程,共2页。试卷主要包含了下列实例中能体现细胞全能性的是等内容,欢迎下载使用。
2024届高考生物一轮总复习课时验收评价九酶和ATP: 这是一份2024届高考生物一轮总复习课时验收评价九酶和ATP,共5页。
2024届高考生物一轮总复习课时验收评价二十九基因突变和基因重组: 这是一份2024届高考生物一轮总复习课时验收评价二十九基因突变和基因重组,共2页。