回归教材重难点16 力学实验-【查漏补缺】2022年高考物理三轮冲刺过关(解析版)
展开回归教材重难点16 力学实验
近年高考中实验题的特点主要体现以下几个方面:⑴突出基础性,更加注重贴近教材和教学实际,体现做与不做实验的区别;⑵突出创新,常规实验的改装和重组呈现率较高;⑶突出对实验探究能力的考查,加强理论联系实际,突显情境的时代性。
在备考策略上(1)立足教材,不回避经典;⑵加强实验的可参与环节的训练;⑶加强实验原理的理解与常规实验的变式训练;⑷加强实践和科学探究素养的训练。
知识点一 误差
1.误差
测量值与真实值的差异叫误差。 误差存在于一切测量之中,而且贯穿测量过程的始终。 实验中,误差是不可避免的,但可以减小。
2.误差分析
按误差的性质和来源划分,可分为系统误差和偶然误差两种。
1)系统误差:来源于仪器误差、理论误差、环境误差。 减小系统误差的方法有校准测量仪器、改进实验方法等。
2)偶然误差:来源于各种偶然因素对实验者、测量仪器、被测物体的影响。 减小偶然误差的方法有多次测量取平均值等。
3.绝对误差与相对误差
从分析数据看, 误差分为绝对误差和相对误差。
1)绝对误差:绝对误差是测量值与真实值之差的绝对值。 即绝对误差= | 测量值-真实值|,它反映测量值偏离真实值的大小。
2)相对误差:相对误差等于绝对误差与真实值之比,常用百分数表示,即:
相对误差反映了实验结果的精确程度。
对于两个测量值的评价,必须考虑相对误差。 绝对误差大者,其相对误差不一定大。
知识点二 有效数字
1.概念:带有一位不可靠数字的近似数字,叫有效数字。
/ 2.有效数字的位数:从一个数的左边第一个非零数字起,到末位数字上,有几个数字就是几位有效数字。 如 0.0280 为三位有效数字。
知识点三、实验的主要思想方法
1.等效法
1)概念:将复杂(或抽象) 的物理问题等效为熟知(或形象) 的物理问题的方法。
2)实例:验证力的平行四边形定则的实验中,用合力与分力效果相同来检验定则是否成立;在测量微小长度的仪器中,螺旋测微器利用等效的思想把微小的直线位移转化为角位移并在较大的圆周上对其进行显示等。
2.控制变量法
1)概念:在研究和解决问题的过程中,对影响事物变化规律的因素或条件加以人为控制,使其中一些条件按照特定的要求发生变化或不发生变化。
2)实例:验证牛顿第二定律。
知识点四、打点计时器
1.认识“ 两种仪器”
2.作用:计时仪器,接频率为 50 Hz 的交变电流,每隔 0.02 s 打一次点。
3.工作电压:电磁打点计时器:10V以下交流电源;电火花计时器:220 V 交流电源
4.计时点和计数点的比较
计时点是打点计时器打在纸带上的实际点,两相邻点间的时间间隔为 0.02 s;计数点是人们根据需要按一定的个数选择的点,两个相邻计数点间的时间间隔由选择的个数而定,如每 5个点取一个计数点和每隔 4 个点取一个计数点,时间间隔都是 0.1 s。
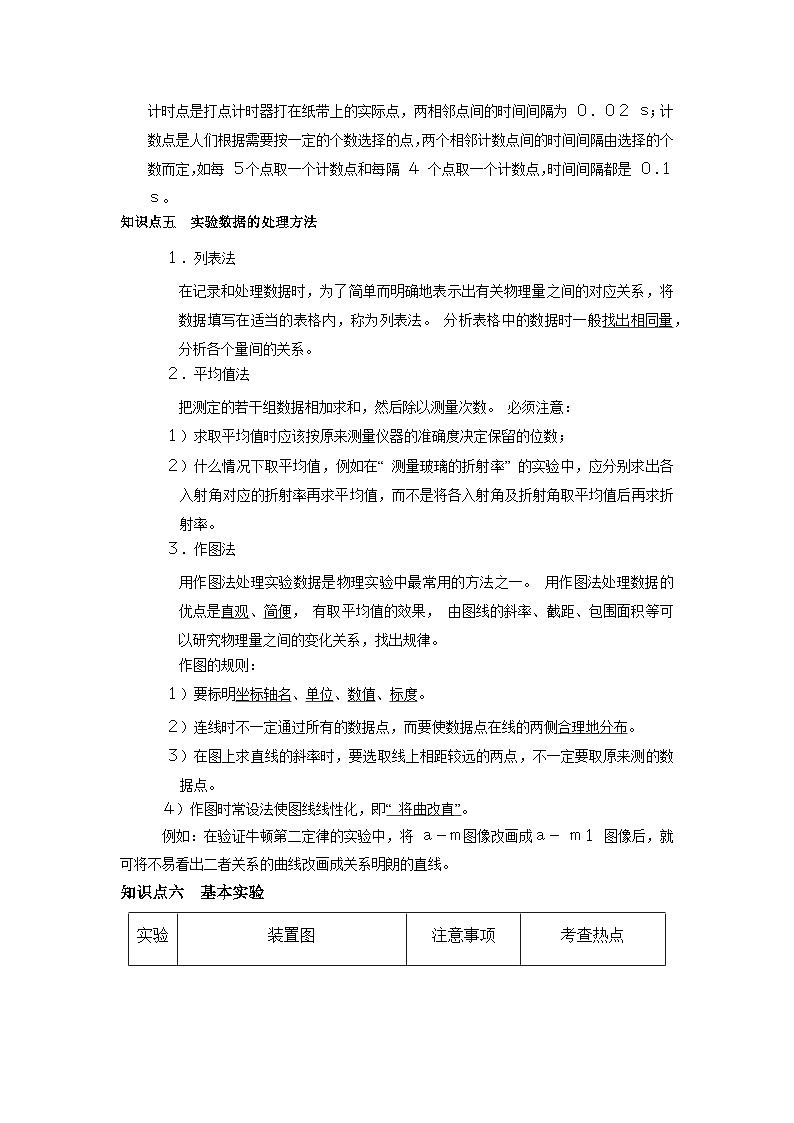
知识点五 实验数据的处理方法
1.列表法
在记录和处理数据时,为了简单而明确地表示出有关物理量之间的对应关系,将数据填写在适当的表格内,称为列表法。 分析表格中的数据时一般找出相同量,分析各个量间的关系。
2.平均值法
把测定的若干组数据相加求和,然后除以测量次数。 必须注意:
1)求取平均值时应该按原来测量仪器的准确度决定保留的位数;
2)什么情况下取平均值,例如在“ 测量玻璃的折射率” 的实验中,应分别求出各入射角对应的折射率再求平均值,而不是将各入射角及折射角取平均值后再求折射率。
3.作图法
用作图法处理实验数据是物理实验中最常用的方法之一。 用作图法处理数据的优点是直观、简便, 有取平均值的效果, 由图线的斜率、截距、包围面积等可以研究物理量之间的变化关系,找出规律。
作图的规则:
1)要标明坐标轴名、单位、数值、标度。
2)连线时不一定通过所有的数据点,而要使数据点在线的两侧合理地分布。
3)在图上求直线的斜率时,要选取线上相距较远的两点,不一定要取原来测的数据点。
4)作图时常设法使图线线性化,即“ 将曲改直”。
例如:在验证牛顿第二定律的实验中,将 a-m图像改画成a- m1 图像后,就可将不易看出二者关系的曲线改画成关系明朗的直线。
知识点六 基本实验
实验 | 装置图 | 注意事项 | 考查热点 |
速度随时间变化的规律 | ①平行:细绳与长木板平行 ②靠近:小车应靠近打点计时器 ③两先:打点前先接通电源,打点后先断开电源 ④适当:钩码重力要适当 | ①考读算:读计数点间时间、位移;计算瞬时速度、加速度 ②考操作:不需要平衡摩擦力、不需要满足悬挂钩码质量远小于小车质量 | |
力的平行四边形定则 | ①不变:同一次实验中橡皮条结点O位置应保持不变 ②平行:橡皮条、弹簧测力计和细绳套与纸面平行 ③作图:严格按力的图示要求作平行四边形求合力 | ①考读数:弹簧测力计示数 ②考操作:如何拉?怎么拉?拉到哪里? ③求合力:作图法求合力 ④会区分:能区分合力的理论值与实验值 | |
加速度与物体质量、物体受力的关系 | ①平衡:开始应平衡摩擦力 ②质量:重物质量需远小于小车 ③平行:细绳与长木板平行 ④靠近:小车应靠近打点计时器 ⑤两先:打点前先接通电源,打点后先断开电源 | ①考操作:器材安装正误;平衡摩擦力,质量控制要求 ②测定a:计算加速度 ③求结论:描点作图像得结论 ④判成因:给定异常a-F图像,判断其可能成因 | |
验证机械能守恒定律 | ①安装:竖直安装,纸带竖直 ②重物:选密度大、质量大的 ③计算:运用vn=计算打点瞬时速度 | ①考操作:重物靠近打点计时器处释放,先通电,后释放 ②考运算:计算下落速度,减少重力势能与增加动能 ③考图像:-h等图像 | |
探究平抛运动的特点 | ①安装:斜槽末端伸出桌面外并调整至切线水平,定原点 ②描点:确定轨迹上多个点的位置 ③计算:计算初速度 | ①考判断:平抛运动的轨迹是否为抛物线 ②考操作:从同一点释放、重垂线确定竖直线 ③考分析:水平、竖直方向运动性质,轨迹是否为抛物线 | |
探究向心力大小与半径、角速度、质量的关系 | ①方法:控制变量法 ②操作:小球放对位置,皮带绕对塔轮、匀速转动 ③观察:标尺刻度 | ①考装置:探究什么关系 ②考结果:得到什么结论 ③考操作:达到预定格数时,即保持转速均匀恒定 ④考作图:描点连线画图线 ⑤考创新:传感器探究 | |
验证动量守恒定律 | ①安装:斜槽末端切线应沿水平方向 ②起点:斜槽末端上方某处 ③落点:用小圆圈中心表示 ④速度:应用小球平抛的水平位移替代 | ①考装置:器材安装、小球选取、O点确定 ②考测量:小球质量的测量和小球平抛运动的水平位移的测量 ③考结论:根据实验数据判断两球碰撞过程中动量是否守恒 |
1. (2021·湖南卷) 某实验小组利用图(a)所示装置探究加速度与物体所受合外力的关系。主要实验步骤如下:
(1)用游标卡尺测量垫块厚度,示数如图(b)所示,___________;
(2)接通气泵,将滑块轻放在气垫导轨上,调节导轨至水平;
(3)在右支点下放一垫块,改变气垫导轨的倾斜角度;
(4)在气垫导轨合适位置释放滑块,记录垫块个数和滑块对应的加速度;
(5)在右支点下增加垫块个数(垫块完全相同),重复步骤(4),记录数据如下表:
1 | 2 | 3 | 4 | 5 | 6 | |
0.087 | 0.180 | 0.260 |
| 0.425 | 0.519 |
根据表中数据在图(c)上描点,绘制图线___________。
如果表中缺少的第4组数据是正确的,其应该是___________(保留三位有效数字)。
【答案】 ①. 1.02 ②. ③. 0.342
【解析】(1)[1]垫块的厚度为
h=1cm+2×0.1mm=1.02cm
(5)[2]绘制图线如图;
[3]根据
可知a与n成正比关系,则根据图像可知,斜率
解得
a=0.342m/s2
2. (2021·湖北卷)某同学假期在家里进行了重力加速度测量实验。如图(a) 所示,将一根米尺竖直固定,在米尺零刻度处由静止释放实心小钢球,小球下落途经某位置时,使用相机对其进行拍照,相机曝光时间为s。由于小球的运动,它在照片上留下了一条模糊的径迹。根据照片中米尺刻度读出小球所在位置到释放点的距离H、小球在曝光时间内移动的距离。计算出小球通过该位置时的速度大小v,进而得出重力加速度大小g。实验数据如下表∶
次数 | 1 | 2 | 3 | 4 | 5 |
/cm | 0.85 | 0.86 | 0.82 | 0.83 | 0.85 |
v/(m·s-1) | 4.25 |
| 4.10 | 4.15 | 4.25 |
H/m | 0.9181 | 0.9423 | 0.8530 | 0.8860 | 0.9231 |
(1)测量该小球直径时,游标卡尺示数如图(b)所示,小球直径为________mm。。
(2)在第2次实验中,小球下落H =0.9423m时的速度大小v=________m/s(保留3位有效数字);第3次实验测得的当地重力加速度大小g=________m/s2(保留3位有效数字)。
(3)可以减小本实验重力加速度大小测量误差的措施有_______。
A.适当减小相机的曝光时间
B.让小球在真空管中自由下落;
C.用质量相等的实心铝球代替实心钢球
【答案】 ①. 15.75 ②. 4.30 ③. 9.85 ④. AB
【解析】(1)[1]由游标卡尺的读数规则可知,小球的直径为
(2)[2][3]由题意可知,小球下落H =0.9423 m时的速度
由运动学公式
得
(3)[4]A.小球下落一定高度时的瞬时速度近似为曝光时间内的平均速度,曝光时间越短,曝光时间内的平均速度越接近瞬时速度,实验误差越小,故A正确;
B.让小球在真空管中自由下落,可减小空气阻力的影响,可减小实验误差,故B正确;
C.质量相等的实心铝球代替实心钢球时,铝球体积更大,阻力对铝球的影响较大,实验误差较大,故C错误。
3. (2021·江苏卷)小明利用如图1所示的实验装置验证动量定理。将遮光条安装在滑块上,用天平测出遮光条和滑块的总质量,槽码和挂钩的总质量。实验时,将滑块系在绕过定滑轮悬挂有槽码的细线上。滑块由静止释放,数字计时器记录下遮光条通过光电门1和2的遮光时间和,以及这两次开始遮光的时间间隔,用游标卡尺测出遮光条宽度,计算出滑块经过两光电门速度的变化量。
(1)游标卡尺测量遮光条宽度如图2所示,其宽度___________;
(2)打开气泵,带气流稳定后调节气垫导轨,直至看到导轨上的滑块能在短时间内保持静止,其目的是___________;
(3)多次改变光电门2的位置进行测量,得到和的数据如下表请根据表中数据,在方格纸上作出图线___________。
0.721 | 0.790 | 0.854 | 0.913 | 0.968 | |
1.38 | 1.52 | 1.64 | 1.75 | 1.86 |
(4)查得当地的重力加速度,根据动量定理,图线斜率的理论值为___________;
(5)实验结果发现,图线斜率的实验值总小于理论值,产生这一误差的两个可能原因时___________。
A.选用的槽码质量偏小
B.细线与气垫导轨不完全平行
C.每次释放滑块的位置不同
D.实验中的测量值偏大
【答案】 ①. 10.20 ②. 将气垫导轨调至水平 ③.
④. 1.96 ⑤. BD##DB
【解析】
(1)[1]游标卡尺的读数为;
(2)[2]滑块保持稳定,说明气垫导轨水平;
(3)[3]根据表格中数据描点并用直线连接
(4)[4] 根据动量定理变形得
则图线斜率的理论值
(5)[5]根据动量定理变形得
A.槽码质量偏小,而实际的槽码质量偏大,则合外力偏大,所以图线斜率的实验值偏大,A错误;
B.细线与气垫导轨不平行,滑块实际所受合外力为的水平分力,所以图线斜率的实验值偏小,B正确;
C.滑块释放位置与斜率相关的参量无关,C错误;
D.偏大,则偏小,图线斜率偏小,D正确。
故选BD。
4. (2021·辽宁卷) 某同学阅读教材中的“科学漫步”栏目,对“流体的阻力(f)跟物体相对于流体的速度(v)有关”这一说法产生了兴趣,通过查阅资料得知:对于球形物体,二者间存在定量关系f=kv,k为比例系数。该同学为探究这一关系利用如图(a)所示装置测量k。具体操作如下:在柱状玻璃容器中注入某透明液体,将小球在液面处由静止释放,当小球运动到0刻度线处开始计时,每下落10cm记录一次时间,得到多组下落高度h与时间t的数据,作出h-t图像如图(b)中实线所示。
(1)由h-t图像可知,从计时开始小球近似做___________运动。
(2)已知液体密度ρ=8.0×102kg/m3,小球体积V=5.0×10-10m3、质量m=4.0×10-6kg,结合h-t图像可得k=___________kg/s(浮力不能忽略,取重力加速度g=9.8m/s2)。
(3)若再用一个体积相同、密度较大的球,重复上述实验,所得h-t图像也是一条直线,则该直线可能是图(b)中的___________虚线。
【答案】 ①. 匀速直线 ②. ③. ①
【解析】(1)[1]根据图象可知,下落的距离随时间均匀变化,所以小球近似做匀速直线运动
(2)[2]根据图象可知小球下落的速度为
小球下落过程中受到竖直向下的重力,竖直向上的浮力和阻力,小球做匀速直线运动,受力平衡
式中表示液体对小球的浮力,代入数据可得比例系数
(3)[3]若选择一个密度更大,体积相同小球,浮力不变,根据可知小球的质量增大,根据平衡方程可知小球的速度增大,所以在相同的时间内小球下落的高度增大,所以该直线可能是图象中的①虚线。
5. (2021·天津卷) 某实验小组利用手机的录像功能拍下小球在斜面上做匀加速直线运动的过程。为便于记录小球各个时刻在斜面上的位置,将录像中时间间隔为T的连续7幅画面合成到同一张图中,示意如图。依次测得小球各相邻位置间的距离为、、、、、。
①写出小球在位置1的速度表达式___________。
②要求充分利用测量数据,写出小球运动过程中的加速度表达式___________。
③在测量小球相邻位置间距时由于实验者读数产生的误差是___________误差。(填“偶然”或“系统”)
【答案】 ①. ②. ③. 偶然
【解析】①[1]匀变速直线运动中,中间时刻速度等于平均速度,所以1位置的速度为
②[2]题中要求充分利用数据,利用逐差法求解加速度,则
解得加速度为
③[3]读数产生的误差是人为因素造成的,属于偶然误差。
6. (2021·浙江卷)在“验证机械能守恒定律”实验中,小王用如图1所示的装置,让重物从静止开始下落,打出一条清晰的纸带,其中的一部分如图2所示。O点是打下的第一个点,A、B、C和D为另外4个连续打下的点。
①为了减小实验误差,对体积和形状相同的重物,实验时选择密度大的理由是___________。
②已知交流电频率为,重物质量为,当地重力加速度,则从O点到C点,重物的重力势能变化量的绝对值___________J、C点的动能___________J(计算结果均保留3位有效数字)。比较与的大小,出现这一结果的原因可能是___________。
A.工作电压偏高 B.存在空气阻力和摩擦力 C.接通电源前释放了纸带
【答案】 ①. 阻力与重力之比更小(或其它合理解释) ②. 0.547 ③. 0.588 ④. C
【解析】①[1]在验证机械能守恒实验时阻力越小越好,因此密度大的阻力与重力之比更小
②[2]由图中可知OC之间的距离为,因此机械能的减少量为
[3]匀变速运动时间中点的速度等于这段时间的平均速度,因此
因此动能的增加量为
[4]工作电压偏高不会影响实验的误差,存在摩擦力会使重力势能的减少量大于动能的增加量,只有提前释放了纸带,纸带的初速度不为零,下落到同一位置的速度偏大才会导致动能的增加量大于重力势能的减少量。
7.(2021·天津高三模拟)某同学用如图1所示的装置来探究弹簧弹力F和长度L的关系,把弹簧上端固定在铁架台的横杆上,记录弹簧自由下垂时下端所到达的刻度位置。然后,在弹簧下端悬挂不同质量的钩码,记录每一次悬挂钩码的质量和弹簧下端的刻度位置,实验中弹簧始终未超过弹簧的弹性限度。通过分析数据得出实验结论。
①实验时认为可以用钩码所受重力的大小代替弹簧弹力的大小,这样做的依据是__________;
②以弹簧受到的弹力F为纵轴、弹簧长度L为横轴建立直角坐标系,依据实验数据作出F-L图像,如图2所示。由图像可知:弹簧自由下垂时的长度L0=______________cm,弹簧的劲度系数k=________N/m;
③实验中未考虑弹簧自身受到的重力,请你说明这对弹簧劲度系数的测量结果是否有影响。___________。
【答案】根据平衡条件,钩码静止时其所受重力大小等于弹力大小 10.0 40 无影响,因为,与弹簧自重无关
【解析】①[1]实验时认为可以用钩码所受重力的大小代替弹簧弹力的大小,这样做的依据是根据平衡条件,钩码静止时其所受重力大小等于弹力。
②[2][3]由图可知,当弹簧没挂重物时,弹簧自由下垂的长度
弹簧的劲度系数为
③[4]因为,与弹簧自重无关,故无影响。
8.(2021·湖南娄底市高三零模)某同学设计了如图所示装置验证机械能守恒定律。
(1)质量均为M的重物A、B用绕过光滑定滑轮的轻绳连接、重物A上装有质量不计的遮光片,竖直标尺下端固定有光电门,固定重物A。先记下遮光片在标尺上对准的位置,再在重物A点下面悬挂一个质量为m的钩码。由静止释放重物A,记录遮光片通过光电门的遮光时间t,若遮光片的宽度为d,则遮光片挡光时重物A的速度为______。
(2)在乘物A下面悬挂2个,3个,4个……n个,保持每次重物下落的位置不变,重复(1)实验多次,测得多个对应的遮光片遮光时间t,以为纵轴,以为横轴,作出图像,通过标尺测出物A释放时遮光片离光电门的距离h,当地重力加速度为g,如果作出的图像与纵轴的截距等于______,图像的斜率等于______,则机械能守恒定律得到验证。
【答案】
【解析】(1)[1]由题意可得,遮光片遮光时重物的速度
(2)[2][3]根据机械能守恒,可得,即有,
如果图像与纵轴的截距为、斜率为,则机械能守恒定律得到验证。
回归教材重难点17 电学实验-【查漏补缺】2022年高考物理三轮冲刺过关(解析版): 这是一份回归教材重难点17 电学实验-【查漏补缺】2022年高考物理三轮冲刺过关(解析版),共24页。
回归教材重难点16 力学实验-【查漏补缺】2022年高考物理三轮冲刺过关(原卷版): 这是一份回归教材重难点16 力学实验-【查漏补缺】2022年高考物理三轮冲刺过关(原卷版),共14页。试卷主要包含了有效数字等内容,欢迎下载使用。
回归教材重难点16 力学实验-【查漏补缺】2022年高考物理三轮冲刺过关(原卷版): 这是一份回归教材重难点16 力学实验-【查漏补缺】2022年高考物理三轮冲刺过关(原卷版),共14页。试卷主要包含了有效数字等内容,欢迎下载使用。

