【中职专用】高中数学 高教版2021·拓展模块一上册 2.1 向量的概念(练习)
展开2.1 向量的概念
同步练习
1.下列说法中,正确的个数是 ( B )
①零向量是没有方向的;
②向量的模是一个正实数;
③相等向量一定是平行向量;
④向量a与b不共线,则a与b都是非零向量.
A.1 B.2
C.3 D.4
[解析] 对于①,零向量的方向是任意的,故①错误;对于②,零向量的模为0,故②错误;③正确,相等向量的方向相同,因此一定是平行向量;④显然正确.
2.如图,四边形ABCD是平行四边形,则图中相等的向量是__(1)(4)__(填序号).
(1)与;(2)与;(3)与;(4)与.
[解析] 由平行四边形的性质和相等向量的定义可知:
=,≠;≠,=.
3.正n边形有n条边,它们对应的向量依次为a1,a2,a3,…,an,则这n个向量 ( D )
A.相等 B.共线
C.不共线 D.模相等
[解析] 正n边形n条边相等,故这n个向量的模相等.
4.设O是正方形ABCD的中心,则向量,,,是 ( D )
A.相等的向量 B.平行的向量
C.有相同起点的向量 D.模相等的向量
[解析] 这四个向量的模相等.
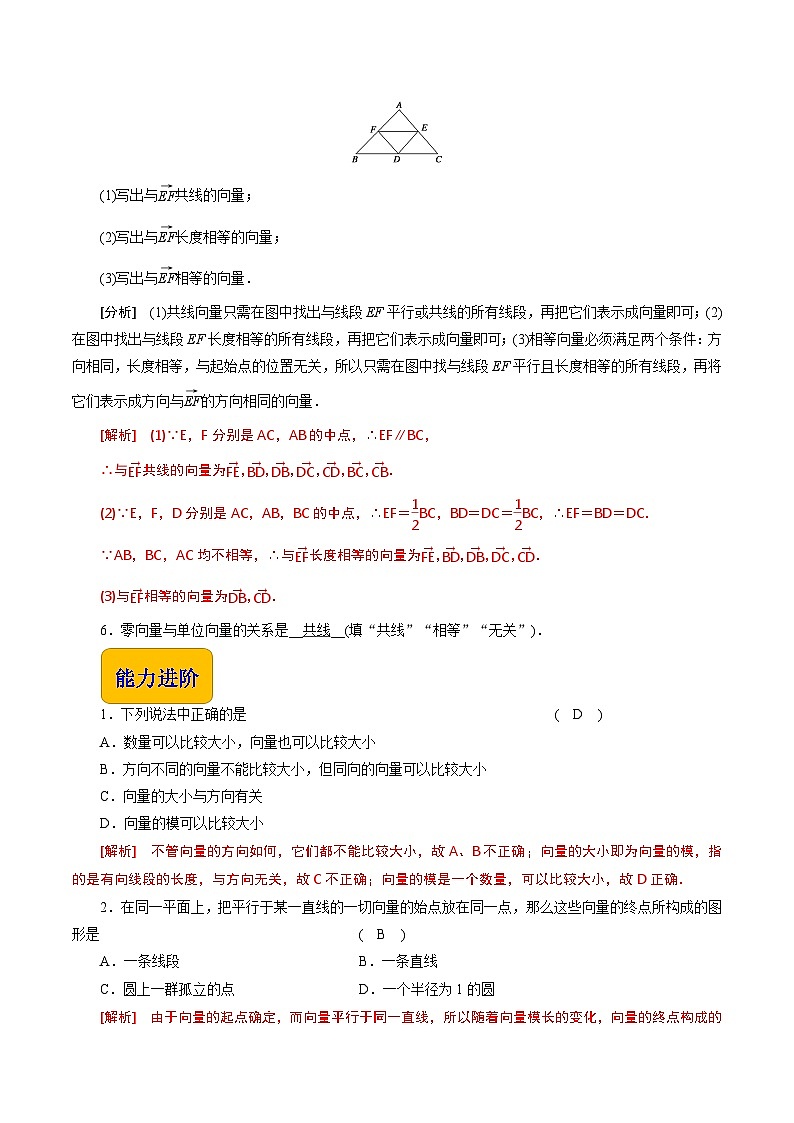
5.如图所示,△ABC中,三边长均不相等,E、F、D分别是AC,AB,BC的中点.
(1)写出与共线的向量;
(2)写出与长度相等的向量;
(3)写出与相等的向量.
[分析] (1)共线向量只需在图中找出与线段EF平行或共线的所有线段,再把它们表示成向量即可;(2)在图中找出与线段EF长度相等的所有线段,再把它们表示成向量即可;(3)相等向量必须满足两个条件:方向相同,长度相等,与起始点的位置无关,所以只需在图中找与线段EF平行且长度相等的所有线段,再将它们表示成方向与的方向相同的向量.
[解析] (1)∵E,F分别是AC,AB的中点,∴EF∥BC,
∴与共线的向量为,,,,,,.
(2)∵E,F,D分别是AC,AB,BC的中点,∴EF=BC,BD=DC=BC,∴EF=BD=DC.
∵AB,BC,AC均不相等,∴与长度相等的向量为,,,,.
(3)与相等的向量为,.
6.零向量与单位向量的关系是__共线__(填“共线”“相等”“无关”).
1.下列说法中正确的是 ( D )
A.数量可以比较大小,向量也可以比较大小
B.方向不同的向量不能比较大小,但同向的向量可以比较大小
C.向量的大小与方向有关
D.向量的模可以比较大小
[解析] 不管向量的方向如何,它们都不能比较大小,故A、B不正确;向量的大小即为向量的模,指的是有向线段的长度,与方向无关,故C不正确;向量的模是一个数量,可以比较大小,故D正确.
2.在同一平面上,把平行于某一直线的一切向量的始点放在同一点,那么这些向量的终点所构成的图形是 ( B )
A.一条线段 B.一条直线
C.圆上一群孤立的点 D.一个半径为1的圆
[解析] 由于向量的起点确定,而向量平行于同一直线,所以随着向量模长的变化,向量的终点构成的是一条直线.
3.下列物理量:①质量;②速度;③位移;④密度.其中是向量的是 ( B )
A.1个 B.2个
C.3个 D.4个
[解析] 由物理学知识知速度和位移是向量,既有大小又有方向,符合向量的定义.故选B.
4.如图,在平行四边形ABCD中,点E,F分别是AB,CD的中点,图中与平行的向量有 ( C )
A.1个 B.2个
C.3个 D.4个
[解析] 根据向量的基本概念可知与平行的向量有,,,共3个.
5.如图所示,设O是正方形ABCD的中心,则下列结论正确的有__①②③__.(填序号)
①=;②∥;
③与共线;④=.
[解析] ∵与方向相同,长度相等,∴①正确;
∵A,O,C三点在一条直线上,
∴∥,②正确;
∵AB∥DC,∴∥共线,③正确;
∵与方向不同,∴二者不相等,④错误.
1.给出下列命题:
①0和0表示的含义相同;
②两个向量,当且仅当它们的起点相同,终点相同时才相等;
③若平面上所有单位向量的起点移到同一个点,则其终点在同一个圆上;
④在菱形ABCD中,一定有=.
其中所有正确命题的序号为__③④__.
[分析] 利用向量定义、相等向量、单位向量的定义进行判断.
[解析] 0表示数字,而0有方向,故①不正确.
两个向量相等只要模相等且方向相同即可,而与起点和终点的位置无关,故②不正确.
单位向量的长度为1,当所有单位向量的起点在同一点O时,终点都在以O为圆心,1为半径的圆上,故③正确.
④显然正确,故所有正确命题的序号为③④.
2.下列说法正确的是 ( D )
A.共线的两个单位向量相等
B.相等向量的起点相同
C.若∥,则一定有直线AB∥CD
D.若点A,B,C,D在同一直线上,则∥
[解析] A错,共线的两个单位向量的方向可能相反;B错,相等向量的起点和终点都可能不相同;C错,直线AB与CD可能重合;D正确.
3.某人向正东方向行进100 m后,再向正南方向行进100 m,则此人位移的方向是 ( C )
A.南偏东60° B.南偏东45°
C.南偏东30° D.南偏东15°
[解析] 如图所示,此人从点A出发,经点B,到达点C,则tan ∠BAC==,
∴∠BAC=60°,即位移的方向是东偏南60°,即南偏东30°,应选C.
4. 如图,B,C是线段AD的三等分点,分别以图中各点为起点和终点,最多可以写出__6__个互不相等的非零向量.
[解析] 模为1个单位的向量有2个,如,;模为2个单位的向量有2个,如,;模为3个单位的向量有2个,如,,故共有6个.
5. 如图,已知四边形ABCD为正方形,△CBE为等腰直角三角形,回答下列问题:
(1)图中与共线的向量有__,,,,,,__;
(2)图中与相等的向量有__,__;
(3)图中与模相等的向量有__,,,,,,,,__.
数学高教版(2021)第2章 平面向量2.1 向量的概念优秀练习: 这是一份数学高教版(2021)第2章 平面向量2.1 向量的概念优秀练习,文件包含章节检测高教版2021中职高中数学拓展模块上册第2章平面向量过关测试原卷版docx、章节检测高教版2021中职高中数学拓展模块上册第2章平面向量过关测试解析版docx等2份试卷配套教学资源,其中试卷共10页, 欢迎下载使用。
中职数学高教版(2021)拓展模块一 上册2.1 向量的概念优秀同步达标检测题: 这是一份中职数学高教版(2021)拓展模块一 上册2.1 向量的概念优秀同步达标检测题,文件包含同步知识点高教版2021中职数学拓展模块一上册专题03平面向量的概念及其线性运算-讲义原卷版docx、同步知识点高教版2021中职数学拓展模块一上册专题03平面向量的概念及其线性运算-讲义解析版docx等2份试卷配套教学资源,其中试卷共24页, 欢迎下载使用。
中职数学高教版(2021)拓展模块一 上册5.1.1 复数的概念精品课时训练: 这是一份中职数学高教版(2021)拓展模块一 上册5.1.1 复数的概念精品课时训练,文件包含中职专用高中数学高教版2021拓展模块一上册511复数的概念练习-原卷版docx、中职专用高中数学高教版2021拓展模块一上册511复数的概念练习-解析版docx等2份试卷配套教学资源,其中试卷共7页, 欢迎下载使用。

