【重难点讲义】部编版道德与法治六年级上册:第二单元 我们是公民 知识点归纳讲义
展开六年级上册道德与法治第二单元 我们是公民
(知识点归纳)
思维导图
知识点归纳
第三课:公民意味着什么
1.中国人、美国人、英国人、日本人代表的是不同国籍的人,是不同国家的公民。
2.设置了中国公民专用通道,对中国公民和外国人实施分区验放,能够更好地进行出入境管理。
3.公民身份与国家密切相关,标示着个人作为国家成员的资格,即具有某一国国籍,并根据该国法律规定享有权利和承担义务。国籍取得的方式一般有两种:一是以出生的方式取得;二是以申请加入的方式取得。凡具有中华人民共和国国籍的人都是中华人民共和国公民。
4.在家里,我们是孩子;在学校,我们是学生;在商场,我们是顾客。我们的身份在不同的场合会发生变化,但是,有一个身份是共同的,那就是公民。
5.外国人或无国籍人,愿意遵守中国的宪法和法律,并具备一定条件,可以经申请批准加入中国国籍。
我国不承认中国公民具有双重国籍,中国公民具备法定条件的,可以经申请批准退出中国国籍。
6.“公民”一词最早出现于古希腊,并为古罗马所沿用。在雅典,公民仅限于父母都是本城邦自由民并拥有财产的成年男性,而妇女、城邦中极为贫困的人及占人口一般左右的奴隶都不是公民。公民享有参加公民大会和陪审法庭的权利、担任官职等政治权利,那些不具有公民资格的人则不享有这些权利。
在古罗马王政时期,居民分为两部分:贵族是完全意义上的公民,享有政治权利,同时承担服兵役和纳税的义务;平民和奴隶则既不享有政治权利,也无须承担服兵役和纳税的义务。随着罗马帝国的扩张,帝国境内所有自由民均被赋予公民资格。
7.在一个国家中,每个人都是平等的,我们平等地拥有公民的身份,我们平等地拥有公民的权利。因此,我们也要平等地履行公民的义务,承担属于公民的责任,做合格公民。
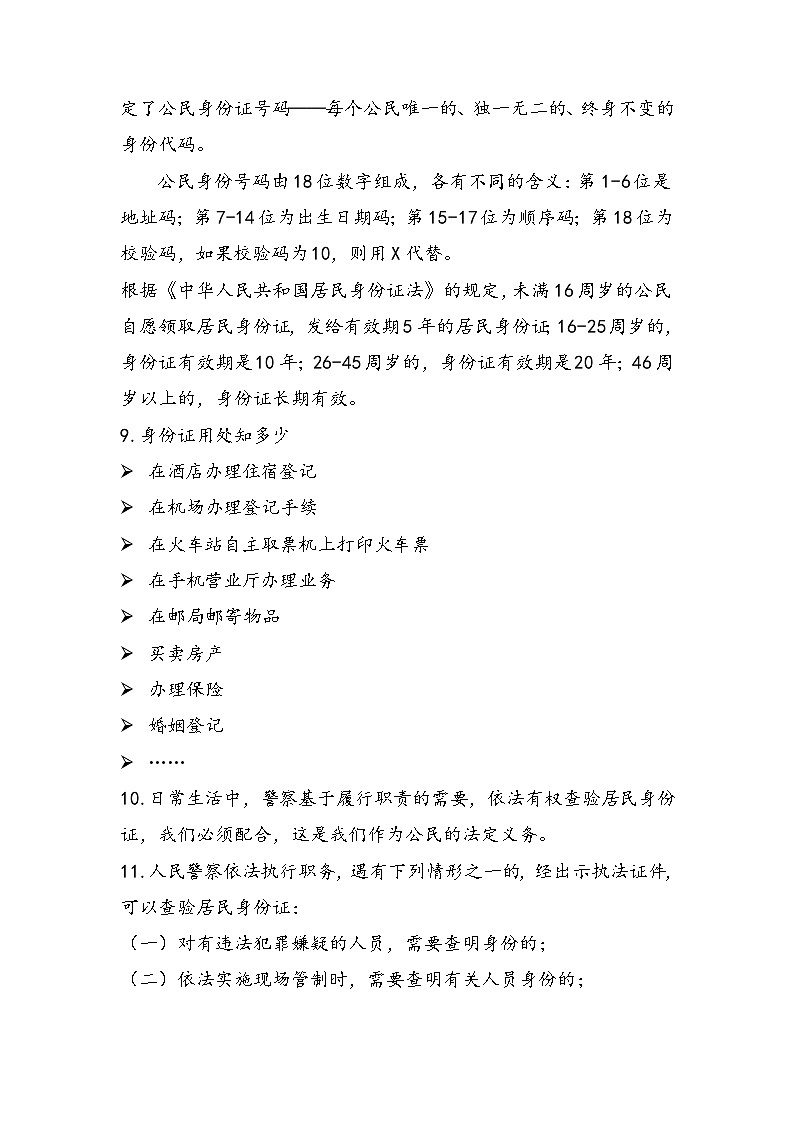
8.为了证明居住在中华人民共和国境内的公民的身份,保障公民的合法权益,便利公民进行社会活动,维护社会秩序,国家为每个公民确定了公民身份证号码——每个公民唯一的、独一无二的、终身不变的身份代码。
公民身份号码由18位数字组成,各有不同的含义:第1-6位是地址码;第7-14位为出生日期码;第15-17位为顺序码;第18位为校验码,如果校验码为10,则用X代替。
根据《中华人民共和国居民身份证法》的规定,未满16周岁的公民自愿领取居民身份证,发给有效期5年的居民身份证;16-25周岁的,身份证有效期是10年;26-45周岁的,身份证有效期是20年;46周岁以上的,身份证长期有效。
9.身份证用处知多少
在酒店办理住宿登记
在机场办理登记手续
在火车站自主取票机上打印火车票
在手机营业厅办理业务
在邮局邮寄物品
买卖房产
办理保险
婚姻登记
……
10.日常生活中,警察基于履行职责的需要,依法有权查验居民身份证,我们必须配合,这是我们作为公民的法定义务。
11.人民警察依法执行职务,遇有下列情形之一的,经出示执法证件,可以查验居民身份证:
(一)对有违法犯罪嫌疑的人员,需要查明身份的;
(二)依法实施现场管制时,需要查明有关人员身份的;
(三)发生严重危害社会治安突发事件时,需要查明现场有关人员身份的;
(四)在火车站、长途汽车站、港口、码头、机场或者在重大活动期间设区的市级人民政府规定的场所,需要查明有关人员身份的;
(五)法律规定需要查明身份的其他情形。
12.个人信息保密小提示
妥善处置快递单、车票、购物小票等包含个人信息的单据以及其他包含个人信息的资料,不要随意乱扔。不要随意透露或在网上发布单据的二维码、条形码等。
身份证复印件上要写明用途,在含有身份信息的区域注明“本复印件仅供某某用于某某用途,他用无效”和日期。
身份证丢失,要及时到公安机关挂失。
身份证最好不要借给他人使用。如果请他人代自己办事,也要托付给信任的人。
13.2008年,第29届夏季奥运会在北京成功举办,中华民族实现了举办奥运会的百年梦想。
14.中国是全世界第五个掌握载人深潜技术的国家,在海洋科学研究和资源勘探方面都达到了国际领先水。我国自主设计、自主集成研究的作业型深海载人潜水器“蛟龙号”,在马里亚纳海沟创造了下潜7062米的最大载人下潜深度纪录。这标志着“蛟龙号”刻在占世界海洋面积99.8%的广阔海域中使用,对于我国开发利用深海资源有着极为重要的意义。
15.2018年,中国登上了无人敢去的月球暗面
16.中国的世界第一
2016年高等教育在学总规模位居世界第一
2017年的全球专利申请数量世界第一
中国科技企业孵化器数量规模跃居世界第一
2017年的全球专利申请数量世界第一
2017年完成快递四百亿件,连续四年稳居世界第一
2018年世界自然遗产12项居世界第一
……
17.我国是联合国安理会常任理事国中派出维和官兵最多的国家之一。中国维和部队在维护世界和平方面做出了巨大的贡献。
18.新中国成立以来,我国的各项经济指标告诉增长,农业、交通、教育等领域都取得了 令人瞩目的成就。这些成就的取得离不开每个中国公民的共同努力。
19.中华民族是智慧、勤劳、勇敢的民族,中国社会主义建设的成就举世瞩目。为国家富强、民族复兴作出自己的贡献,是我们作为中国公民的使命。
20.我们每个人都是中国人,代表着国家的形象,是中国的名片。因此,我们都要注意自己的言行,为国家增添光彩,而不要抹黑国家形象。
到其他国家或地区学习、工作、旅游时,要遵守当地法律,也要尊重当地的风俗习惯。
要注意自己的礼仪和形象,遵守社会公德,不要在公共场合大吵大闹等。
对于来到自己国家的外国友人,我们要礼貌、友善、落落大方地对待。
我们要做中国文化的传播者、弘扬者,让外国人更多地了解中国文化。
21.护照是我们在海外证明中国国籍和中国公民身份的证件。
护照类型,国家代码,护照号码
个人姓名,性别,出生年月,出生地点
护照的签发日期,签发地点,签发有效期,签发机关
22.中国是世界上侨民最多的国家,侨民散布于全球各地。保护侨民的人身和财产安全,是国家和政府的责任之一。2014年9月2日,外交部全球领事保护与服务应急呼叫中心“12308”24小时热线带电话证实开通。中国公民如果在海外遇到紧急情况,可以拨打该热线电话求助。
第四课:公民的基本权利和义务
1. 公民的基本权利是指《宪法》所规定的,我国公民享有的基本权利。其他法律更加详细地规定公民的其他权利。
2.《宪法》规定我国公民的基本权利:
法律面前一律平等。
政治权利和自由。
宗教信仰自由。
人身自由。
监督权。
社会经济权利。
社会文化权利和自由。
妇女保护权。
婚姻、家庭、母亲和儿童受国家保护。
华侨、归侨和侨眷的正当权利和利益受国家保护。
3.宪法所规定的公民基本权利当中,哪些权利与我们小学生的生活息息相关?跟我们有什么样的关系呢?
无论年龄、种族等,我们在法律面前一律平等。
我们拥有言论自由的权利,我们可以自由表达自己的观点。
我们也有财产权,我们的财产为我们所有,监护人只是帮我们保管。
我们可以有自己的宗教信仰。
我们是儿童,受到国家的保护,没有人可以虐待我们。
我们拥有监督权,我们也可以监督政府等国家机关的工作,给他们提建议。
4.公民的基本权利
宪法是国家的根本法,是公民权利的保障书。宪法保障的公民基本权利,是我们在国家和社会生活中最重要的权利。宪法规定,公民享有广泛的人身、政治、经济、社会、文化等方面的权利。国家应充分保障公民基本权利,让人们可以安心地工作、学习和生活,让每个公民在困难时获得帮助。
5.除了宪法以外,我国还制定了很多法律,具体落实宪法中规定的公民基本权利。
6.新中国成立之前,虽然《中华民国临时约法》提出了保障国民权利,但是当时内忧外患,公民的权利无法得到保障。1954年颁布的宪法的第三章第八十五条规定:中华人民共和国公民在法律上一律平等。1982 年颁布的宪法全面规定了公民的基本权利和义务。国家切实保障公民基本权利的实现。
7.任何权利都是有范围的。公民有言论自由的权利,但是视频当中的这对夫妇的做法已经超越了权利的界限,损害了他人的合法权利。
8.权利不是绝对的,而是有界限的。宪法规定,公民在行使自由和权利的时候,不得损害国家的、社会的、集体的利益和其他公民的合法的自由和权利。因此,我们在行使权利的时候,不能滥用权利。
9.宪法除了保障公民的基本权利,还规定了公民的基本义务,这体现了国家利益、集体利益和个人利益相结合的原则。我们应当履行的基本义务,既有对国家、社会的义务,也有对家庭的义务。
10.公民具有哪些义务?
维护民族团结的义务
保守国家秘密的义务
赡养扶助父母的义务
遵守公共秩序的义务
遵守宪法和法律的义务
维护国家利益的义务
依法服兵役的义务
依法办税的义务
……
11.公民履行义务既包括做法律规定我们必须做的事情,如纳税,服兵役,维护祖国安全、荣誉和利益;也包括不做法律禁止做的事情,如不偷别人的财物,不伤害别人。
12.宪法规定,任何公民都享有宪法和法律规定的权利,同时必须履行宪法和法律规定的义务,权利和义务是一致的。因此,我们不仅要增强权利观念,也要增强义务观念,自觉履行法律规定的义务。
13.作为小学生的我们,需要履行哪些义务呢?
认真接受教育
遵守宪法和法律
维护国家的形象和尊严
14.12366是全国统一的纳税服务热线,纳税人可以通过拨打热线电话,查询有关税收的法律和政策,咨询如何办理税务登记、发票购领、 服务热线申报纳税,举报税收违法行为。
《中华人民共和国税收征收管理法》规定:任何单位和个人都有权检举违反税收法律、行政法规的行为。收到检举的机关和负责查处的机关应当为检举人保密。税务机关应当按照规定对检举人给予奖励。
15.我们不仅要自己主动履行法律规定的义务,也需要监督他人履行自己的法定义务,维护国家和人民的利益。
16.法律义务需履行,如果我们不履行义务,就要承担相应的法律责任。
17.人权是每个人作为人所应当享有的权利。2004年,第十届全国人民代表大会第二次会议通过宪法修正案,将“国家尊重和保障人权”载入宪法。尊重和保障人权是我国的宪法原则,要求我国各级国家机关树立尊重和保障人权的理念,采取各种措施积极保护和促进人权。
18.国家人权行动的五大目标
全面保障经济、社会和文化权利
依法保障公民权利和政治权利
深入开展人权教育
充分保障公民权利和政治权利
积极参与国际人权工作
19.我国通过各项措施积极保障人权
发展义务教育
开办农家书屋
提供营养午餐
开展再就业培训
20.近年来,我国经济建设取得重大成就,全面改革取得重大突破,民主法治建设迈出重大步伐,思想文化建设取得重大进展,人民生活不断改善,生态文明建设成效显著,总体上实现了小康,社会生产能力在很多方面进入世界前列,人权得到了更大程度上的保障。
21.国际人权事业的发展需要世界各国的共同参与。目前,我国已经参加了20余项国际人权条约,认真履行已参加的国际人权条约所规定的义务,开展国际人权交流与合作,推动国际人权事业健康发展。

