高中生物人教版 (2019)选择性必修1第2节 其他植物激素精品课时训练
展开第5章 植物生命活动的调节
第2节 其他植物激素
课程标准 | 课标解读 |
1.6.2举例说明几种主要植物激素的作用,这些激素可通过协同、拮抗等方式共同实现对植物生命活动的调节
| 通过研读教材96页“其他植物激素和作用”。了解植物体的生命活动调节除生长素外还有其他植物激素,并了解其他植物激素的种类、合成部位及主要作用。理解植物生长发育是由植物体内多种激素相互作用、共同调节的。 |
【学习目标】
1.了解生长素的发现过程,理解科学家经典实验的方法。
2.简述生长素的合成、运输和分布,认同科学探究的一般过程。
3.举例说明生长素的生理功能及特点,及植物生长调节剂在农业生产上的应用。
【任务驱动】植物的生命活动主要通过植物激素调节,植物激素和动物激素在合成部位、运输方式、作用原理等方面有哪些共同点和明显的不同点呢?。播放宋代诗人叶绍翁的“游园不值”诗:应怜屐齿印苍苔,小扣柴扉久不开。春色满园关不住,一枝红杏出墙来。“红杏出墙”说明外面的世界很精彩,请同学们思考,外边世界的什么诱惑使“红杏”纷纷向墙外探出脑袋张望呢?这是植物的什么现象?这种现象出现的原因是什么呢?
展示植物向光性的图片或播放植物向光性的视频资料。引导学生思考植物生长的特点。
介绍胚芽鞘的结构和作用。
图片或视频展示达尔文的实验过程。引导同学们分析达尔文四组实验的处理方法和结果,分析实验中的自变量、因变量,说出实验结果,得出实验结论。
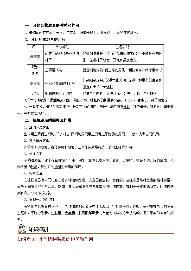
一、其他植物激素的种类和作用
1.植物体内存在着生长素、赤霉素、细胞分裂素、脱落酸、乙烯等植物激素。
2.其他植物激素的比较
项目 | 合成部位 | 生理功能 |
赤霉素 | 幼芽、幼根和未成熟的种子 | 促进细胞伸长,从而引起植株增高;促进细胞分裂与分化;促进种子萌发、开花和果实发育 |
细胞分裂素 | 主要是根尖 | 促进细胞分裂;促进芽的分化、侧枝发育、叶绿素合成 |
脱落酸 | 根冠和萎蔫的叶片等 | 抑制细胞分裂;促进气孔关闭;促进叶和果实的衰老和脱落;维持种子休眠 |
乙烯 | 植物体的各个部位 | 促进果实成熟;促进开花;促进叶、花、果实脱落 |
3.第六类植物激素是油菜素内酯,能促进茎、叶细胞的扩展和分裂,促进花粉管生长、种子萌发等。
4.一般来说,植物激素对植物生长发育上的调控,是通过调控细胞分裂、细胞伸长、细胞分化和细胞死亡等方式实现的。
二、植物激素间的相互作用
1.细胞分裂方面
生长素主要促进细胞核的分裂,而细胞分裂素主要促进细胞质的分裂,二者表现出协同作用。
2.种子萌发方面
赤霉素促进萌发,脱落酸抑制萌发,二者作用效果相反,表现出拮抗作用。
3.代谢方面
不同激素在代谢上存在着相互作用,例如,当生长素浓度升高到一定值时,就会促进乙烯的合成;乙烯含量的升高,反过来会抑制生长素的作用。
4.相对含量
在植物各器官中同时存在着多种植物激素,决定器官生长、发育的,往往不是某种激素的绝对含量,而是不同激素的相对含量。例如,黄瓜茎端脱落酸与赤霉素的比值较高,有利于分化形成雌花,比值较低则有利于分化形成雄花。
5.出现一定的顺序性
在植物生长发育过程中,不同种激素的调节还往往表现出一定的顺序性。例如,在猕猴桃果实的发育过程中,细胞分裂素、生长素、赤霉素、脱落酸等激素的含量会按照次序出现高峰,调节果实的发育和成熟。
知识点01 其他植物激素的种类和作用
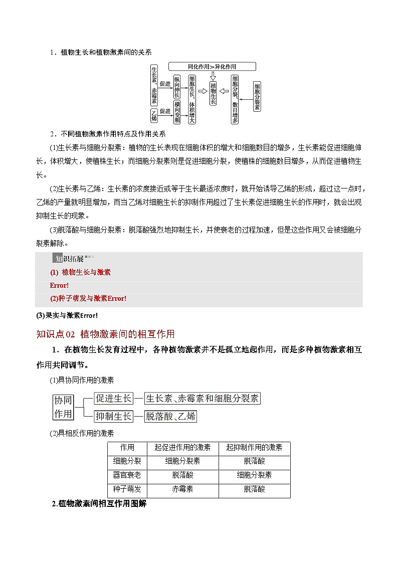
1.植物生长和植物激素间的关系
2.不同植物激素作用特点及作用关系
(1)生长素与细胞分裂素:植物的生长表现在细胞体积的增大和细胞数目的增多,生长素能促进细胞伸长,体积增大,使植株生长;而细胞分裂素则是促进细胞分裂,使植株的细胞数目增多,从而促进植物生长。
(2)生长素与乙烯:生长素的浓度接近或等于生长最适浓度时,就开始诱导乙烯的形成,超过这一点时,乙烯的产量就明显增加,而当乙烯对细胞生长的抑制作用超过了生长素促进细胞生长的作用时,就会出现抑制生长的现象。
(3)脱落酸与细胞分裂素:脱落酸强烈地抑制生长,并使衰老的过程加速,但是这些作用又会被细胞分裂素解除。
(1) 植物生长与激素
(2)种子萌发与激素
(3)果实与激素
知识点02 植物激素间的相互作用
1.在植物生长发育过程中,各种植物激素并不是孤立地起作用,而是多种植物激素相互作用共同调节。
(1)具协同作用的激素
(2)具相反作用的激素
作用 | 起促进作用的激素 | 起抑制作用的激素 |
细胞分裂 | 细胞分裂素 | 脱落酸 |
器官衰老 | 脱落酸 | 细胞分裂素 |
种子萌发 | 赤霉素 | 脱落酸 |
2.植物激素间相互作用图解
(1)植物生长与多种植物激素之间的关系
(2)生长素和细胞分裂素促进植物生长的机制不同
(3)生长素达到一定浓度后就会促进乙烯的合成,而乙烯对生长素的合成起抑制作用,如图:
(4)赤霉素通过促进生长素的合成和抑制生长素的分解来促进细胞伸长,如图:
知识点03 问题探究
1.具有作用效果相反的激素,是否在植物生长发育的同一时期发挥作用?举例说明。(科学思维)
提示:在果实的细胞分裂和伸长过程中起主导作用的激素有细胞分裂素、生长素和赤霉素,而与它们作用效果相反的激素乙烯和脱落酸在果实成熟的过程中浓度明显升高。它们在植物生长发育的不同时期发挥作用,使植物的生长发育过程顺利进行。
2.生长素和乙烯在作用上具有相反的效果,此作用特点对于植株的生长有何意义?(科学思维)
提示:避免植株过度长高而容易倒伏。
3.在北方的秋冬季,脱落酸促进阔叶树的叶片衰老、脱落,对植物的生命活动有何意义?(生命观念)
提示:降低蒸腾作用,减少植物对水分的吸收,降低植物体内的含水量,使植物的抗寒性增强。
考法01 其他植物激素的种类和作用
【典例1】下列关于其他植物激素的叙述,错误的是( )
A.赤霉菌分泌的赤霉素不是植物激素
B.乙烯能促进果实的成熟,在成熟的果实中含量较多
C.细胞分裂素在果实生长中起促进作用
D.密封贮藏导致水果各种激素合成增加
【答案】D
【解析】植物激素是指在植物体内产生,从产生部位运送到作用部位,对植物有显著影响的微量有机物,赤霉菌分泌的赤霉素不是植物激素,A正确;乙烯的作用是促进果实成熟,乙烯在成熟的果实中含量相对较多,B正确;细胞分裂素能够促进细胞分裂,细胞分裂素在果实生长中起促进作用,C正确;植物的生命活动受多种激素的调节,某一生理活动中有的激素分泌增多,而有的减少,D错误。
考法02 其他植物激素
【典例2】通常,叶片中叶绿素含量下降可作为其衰老的检测指标。为研究激素对叶片衰老的影响,将某植物离体叶片分组,并分别置于蒸馏水、细胞分裂素(CTK)、脱落酸(ABA)、CTK+ABA溶液中,再将各组置于光下。一段时间内叶片中叶绿素含量变化趋势如图所示。据图判断,下列叙述错误的是( )
A.细胞分裂素能延缓该植物离体叶片的衰老
B.本实验中CTK对该植物离体叶片的作用可被ABA削弱
C.可推测ABA组叶绿体中NADPH合成速率大于CTK组
D.可推测施用ABA能加速秋天银杏树的叶由绿变黄的过程
【答案】C
【解析】蒸馏水组为对照组,其他三组为实验组。A对:与蒸馏水组相比,CTK组叶绿素含量相对较高,说明细胞分裂素能延缓该植物离体叶片的衰老。B对:本实验中CTK+ABA组曲线介于CTK组和ABA组之间,说明CTK对该植物离体叶片的作用可被ABA削弱,CTK和ABA对该植物离体叶片叶绿素相对含量的变化起拮抗作用。C错:由图可知,ABA组中叶绿素相对含量远低于CTK组,光反应受阻,因此叶绿体中NADPH合成速率小于CTK组。D对:对比ABA组和蒸馏水组可知,ABA能使叶绿素相对含量降低,因此施用ABA能加速秋天银杏树的叶由绿变黄的过程。
考法03 植物激素间的相互作用
【典例3】如图为小麦种子形成过程中各种植物激素的含量变化,下列有关叙述错误的是( )
A.小麦种子成熟后赤霉素合成量较小
B.小麦种子形成初期细胞分裂素合成旺盛
C.小麦种子鲜重的增加仅取决于生长素的含量
D.小麦种子的形成受多种植物激素的平衡协调作用
【答案】C
【解析】分析曲线可知,小麦种子成熟后赤霉素合成量较小,A正确。分析曲线可知,受精后短时间内细胞分裂素含量较多,说明在种子形成初期细胞分裂素合成旺盛,B正确。种子鲜重的增加可能与生长素、赤霉素均有关,C错误。由曲线可知小麦种子的形成受多种激素的共同作用,D正确。
考法04 顶端优势是激素相互作用的结果
【典例4】植物的顶芽优先生长,侧芽生长受抑制的现象,叫顶端优势。科学家研究植物顶端优势时发现不同植物激素对侧芽生长的影响有差异(如表所示)。下列相关叙述错误的是 ( )
组别 | 甲组 | 乙组 | 丙组 | 丁组 |
处理方式 | 不作处理 | 细胞分裂素处理侧芽 | 赤霉素处理顶芽 | 切去顶芽,赤霉素处理切口 |
侧芽生长情况 | 生长受抑制 | 抑制作用解除 | 抑制作用加强 | 快速生长 |
A.植物顶端优势现象表明,生长素浓度越高,生长越快
B.比较甲、乙组可知,侧芽生长受抑制可能是因为侧芽缺少细胞分裂素
C.比较丙、丁组可推测,赤霉素对侧芽生长的影响可能与顶芽有关
D.该实验说明植物顶端优势现象可以受多种激素共同调节
【答案】A
【解析】顶端优势是顶芽优先生长,而侧芽受到抑制的现象,原因在于顶芽产生的生长素向下运输,在侧芽部位生长素浓度较高,使侧芽的生长受到抑制,A错误;细胞分裂素可以解除生长素对侧芽的抑制作用,比较甲、乙组可知,侧芽生长受抑制可能是因为侧芽缺少细胞分裂素,B正确;丙组和丁组的自变量为顶芽的有无,两组的侧芽生长情况相反,由此可推测,赤霉素对侧芽生长的影响可能与顶芽有关,C正确;该实验说明植物顶端优势现象可以受多种激素共同调节,D正确。
题组A 基础过关练
1.在黑暗条件下,细胞分裂素可延缓成熟绿叶中叶绿素的降解,表明细胞分裂素能( )
A.延缓叶片变黄
B.促进叶片衰老
C.在成熟的叶肉细胞中合成
D.独立调节叶绿素降解的生理过程
1.【答案】A
【解析】叶绿体中含有叶绿素和类胡萝卜素,两者的比例决定了叶片的颜色,叶绿素若被降解,则其含量减少,类胡萝卜素比例增大,叶片就会变黄,反之,延缓叶绿素的降解,则叶片变黄将可延缓。
2.我国古代劳动人民积累的丰富农业生产经验,至今许多仍在实践中应用。下列叙述与植物激素作用没有直接相关的是( )
A.适时打顶去心,可促棉株开花结实。(据《农桑辑要》)
B.肥田之法,种绿豆最佳,小豆、芝麻次之。(据《齐民要术》)
C.正月种白稻,五月收获后,根茬长新稻,九月又成熟。(据《广志》)
D.新摘未熟红柿,每篮放木瓜两三枚,得气即发,涩味尽失。(据《格物粗谈》)
2.【答案】B
【解析】棉花适时打顶,可以解除棉株的顶端优势,降低侧芽部位的生长素浓度,促进棉株侧枝的生长发育,进而提高棉花产量,A相关;存在于豆科植物根部的根瘤菌可固氮,通过种豆科植物,可以增加土壤中氮元素含量,达到肥田的目的,这是作物轮作的优势之一,仅与作物种类有关,与植物激素无直接关系,B无关;再生稻即种一茬收两季的水稻,再生时利用其根、茎,重新发苗,在水稻的生长发育和成熟过程中有多种植物激素起作用,C相关;乙烯具有促进果实成熟的作用,成熟木瓜可释放乙烯,促进红柿果实成熟,D相关。
3.如图为小麦种子形成过程中各种植物激素的含量变化,下列有关叙述错误的是( )
A.小麦种子成熟后赤霉素合成量较小
B.小麦种子形成初期细胞分裂素合成旺盛
C.小麦种子鲜重的增加仅取决于生长素的含量
D.小麦种子的形成受多种植物激素的平衡协调作用
3.【答案】C
【解析】分析曲线可知,小麦种子成熟后赤霉素合成量较小,A正确。分析曲线可知,受精后短时间内细胞分裂素含量较多,说明在种子形成初期细胞分裂素合成旺盛,B正确。种子鲜重的增加可能与生长素、赤霉素均有关,C错误。由曲线可知小麦种子的形成受多种激素的共同作用,D正确。
4.幼嫩的种子中合成量较多的激素是( )
A.赤霉素和生长素 B.生长素和脱落酸
C.赤霉素和乙烯 D.细胞分裂素和乙烯
4.【答案】A
【解析】幼嫩的种子能够合成大量的生长素和赤霉素;脱落酸的合成部位主要是根冠和萎蔫的叶片;乙烯在植物的各个部位都能合成,但在将要成熟的器官内合成较多;细胞分裂素的主要合成部位是根尖,幼嫩的种子也能合成细胞分裂素。
题组B 能力提升练
1.“秋风扫落叶”,但路灯下的树叶总是迟于其他部位脱落,最主要的原因是( )
A.灯下的树叶照光的时间长,通过光合作用积累的养料多
B.光照抑制了脱落酸的合成
C.夜晚的光照抑制了顶端优势
D.光促进了生长素的合成
1.【答案】B
【解析】落叶与脱落酸有关,而脱落酸的合成需要短日照,路灯的光延长了光照时间,抑制了脱落酸的合成,所以路灯下的树叶脱落得比较晚。
2.(多选)某研究小组进行了外施赤霉素和脱落酸对贮藏期马铃薯块茎发芽影响的实验,结果如下图所示。下列叙述正确的是 ( )
A.为使马铃薯块茎提早发芽,可以外施赤毒素
B.为延长马铃薯块茎的贮藏时间,可以外施脱落酸
C.外施赤霉素后,马铃薯块茎从开始发芽到最大发芽率所需的时间更短
D.对照组马铃薯块茎中赤霉素含量与脱落酸含量的比值,第5周时大于实验开始时
2.【答案】ABD
【解析】图示曲线显示,赤霉素组马铃薯块茎发芽时间早于对照组,脱落酸组晚于对照组,但三组同时达到最大发芽率,C错误。为使马铃薯块茎提早发芽,应用赤霉素处理,A正确。为延长马铃薯块茎的贮藏时间,可外施脱落酸,B正确。第5周时,对照组马铃薯块茎已经发芽,说明此时马铃薯块茎中的赤霉素含量与脱落酸含量的比值较实验开始时已经增大,D正确。
3.植物激素中的赤霉素与生长素都能促进茎伸长,请根据图中信息和相关知识分析下列说法,错误的是( )
A.赤霉素和生长素都是植物细胞合成的微量有机物
B.图中赤霉素对①和②过程分别起抑制和促进作用
C.由图可知植物的生长是多种激素相互作用、共同调节的结果
D.生长素促进胚芽鞘生长的作用部位在尖端
3.【答案】BD
【解析】植物激素是植物体内合成的微量有机物,A正确;赤霉素与生长素都能促进茎伸长,赤霉素对①过程起促进作用,对②过程起抑制作用,B错误;在茎的伸长生长过程中,赤霉素与生长素均起作用,表明植物的生长是多种激素相互作用、共同调节的结果,C正确;胚芽鞘弯曲生长的部位是尖端以下的部位,生长素促进胚芽鞘生长的作用部位在尖端以下,D错误。
4.植物的生命活动受多种激素的共同调节,如图表示某植物组织或器官发育的某一阶段中一些激素的含量变化趋势。下列对该植物发育阶段及激素种类的判断不合理的是( )
选项 | 发育阶段 | 激素种类 | ||
甲 | 乙 | 丙 | ||
A | 果实发育 | 生长素 | 乙烯 | 脱落酸 |
B | 种子形成 | 细胞分裂素 | 生长素 | 赤霉素 |
C | 茎秆伸长 | 生长素 | 脱落酸 | 乙烯 |
D | 种子萌发 | 脱落酸 | 细胞分裂素 | 赤霉素 |
A.A B.B C.C D.D
4.【答案】ABC
【解析】乙烯可促进果实成熟,在成熟的果实中含量较多,果实处于发育阶段较早期时乙烯的含量不可能大幅升高,A错误;细胞分裂素可促进胚细胞分裂,种子发育初期细胞分裂旺盛,不应出现细胞分裂素下降现象,B错误;脱落酸抑制细胞分裂,在茎秆伸长发育阶段,乙曲线不应表现为先升高后下降的趋势,C错误;种子萌发需要解除休眠,脱落酸含量快速降低,细胞分裂素随后增多促进细胞分裂,之后赤霉素快速增多促进种子萌发、幼苗长高,D正确。
5.为研究某植物生长发育过程中生长素与细胞分裂素之间的相互作用,某生物兴趣小组进行了相关实验后绘制成如图所示曲线。以下叙述错误的是( )
A.激素甲是细胞分裂素,激素乙是生长素
B.高浓度的生长素对侧芽的萌动起抑制作用
C.激素甲和激素乙在植物侧芽生长中作用相反
D.在植物生长发育的过程中,各种植物激素并不是孤立地起作用
5.【答案】AC
【解析】本题考查植物激素调节、各种植物激素间的关系及综合应用。侧芽处的生长素浓度较高,所以激素甲为生长素,激素乙为细胞分裂素,A错误;由于生长素的生理作用具有两重性,浓度较高时会抑制侧芽的萌动,B正确;由于生长素对侧芽的作用具有两重性,所以不能判断生长素和细胞分裂素对侧芽的生长具有相同或相反作用,C错误;植物生长发育过程中,各种植物激素之间相互作用,D正确。
5.科学家研究发现,植物具有的光敏色素和向光素就是能接受特定光信号的分子。光敏色素受到红光和远红光照射时结构发生变化,影响细胞核中特定基因的表达而调控植物生长发育。向光素是一种自磷酸化蛋白激酶,在蓝光刺激下,发生自磷酸化。激活的向光素调节生长素运输载体的定位,进而引起生长素的侧向运动,最终使得植物器官不对称生长。下列有关描述正确的是( )
A. 向光素是感受红光和远红光的受体蛋白质
B. 生长素的侧向运输与向光素的自磷酸化有关
C. 光敏色素受到刺激后进入细胞核催化特定基因表达
D. 植物生长发育的调控是基因、激素、环境共同完成的
5.【答案】BD
【解析】由题干信息可知,向光素是一种自磷酸化蛋白激酶,不是受体,A错误;向光素在蓝光刺激下,发生自磷酸化,激活向光素调节生长素运输载体的定位,进而引起生长素的侧向运动,B正确;由题干信息可知,光敏色素受到红光和远红光照射时结构发生变化,影响细胞核中特定基因的表达,而不是催化特定基因表达,C错误;植物生长发育的调控是基因、激素、环境共同完成的,D正确。
6.科学家研究暗期打断对长日植物大麦和短日植物苍耳开花的影响,选择在暗期的不同时间点给予1min的照光,得到下图所示的曲线,下列叙述错误的是( )
A.图中的甲是大麦,在暗期处理9h左右照光打断更有利于大麦开花
B.图中的乙是苍耳,在暗期处理8h左右照光打断不利于苍耳开花
C.该图说明只要控制好苍耳和大麦的暗期长度就能调节其开花数
D.该图说明信息传递能调节植物的生命活动
6.【答案】C
【解析】本题考查植物生命活动的调节和识图分析能力。根据题意,大麦是长日植物,所需的暗期持续时间较短,同理,短日植物苍耳所需的暗期持续时间较长,图中暗期为16h,若照光打断得越早,则打断后暗期持续时间越长;反之,则打断前暗期持续时间越长。图中在较早或较晚照光打断情况下开花较多的是乙,说明乙开花需要的暗期较长,为短日植物苍耳,在暗期处理8h左右照光打断不利于苍耳开花。同理,甲应为长日植物大麦,在暗期处理9h左右照光打断更有利于大麦开花,A、B正确。该图能说明暗期长度可以影响开花,但是不能体现没有其他的影响因素,C错误。该图可以说明物理信息(光、暗)能调节植物的生命活动(开花),D正确。
题组C 培优拔尖练
1.“秋风扫落叶”,但路灯下的树叶总是迟于其他部位脱落,最主要的原因是( )
A.灯下的树叶照光的时间长,通过光合作用积累的养料多
B.光照抑制了脱落酸的合成
C.夜晚的光照抑制了顶端优势
D.光促进了生长素的合成
B 落叶与脱落酸有关,而脱落酸的合成需要短日照,路灯的光延长了光照时间,抑制了脱落酸的合成,所以路灯下的树叶脱落得比较晚。
2.(2021·聊城高二月考)下列叙述中与所涉及的植物激素对应关系一致的是( )
A.适时摘除棉花的顶芽,提高棉花产量——生长素
B.香蕉的逐渐成熟——脱落酸
C.抑制水稻种子发芽——细胞分裂素
D.秋天成熟的柑橘掉落下来——乙烯
A 适时摘除棉花顶芽是为了解除顶端优势,提高棉花产量,顶端优势是指顶芽产生的生长素向下运输积累在侧芽部位,使侧芽生长受到抑制的现象,A正确;促进果实成熟的是乙烯,B错误;抑制水稻种子发芽的激素是脱落酸,C错误;秋天成熟的柑橘掉落下来,是脱落酸的作用,D错误。
3.如图表示刺激某植物休眠种子使其萌发过程中,各种激素含量变化情况,据图分析正确的是( )
A.脱落酸对种子萌发起促进作用,赤霉素对种子萌发起抑制作用
B.在种子破除休眠过程中赤霉素与脱落酸、细胞分裂素之间存在拮抗作用
C.种子的提前萌发只是赤霉素、细胞分裂素的作用,与其他激素无关
D.赤霉素和细胞分裂素都能促进种子萌发
D 脱落酸抑制细胞分裂,因此对种子萌发起抑制作用;赤霉素促进细胞伸长,促进种子萌发;细胞分裂素促进细胞分裂,对种子萌发起促进作用,A错误、D正确。结合题图分析可知,脱落酸与赤霉素、细胞分裂素之间在种子破除休眠过程中存在拮抗作用,B错误。种子的提前萌发是多种激素共同作用的结果,C错误。
4.某研究小组进行了外施赤霉素和脱落酸对贮藏期马铃薯块茎发芽影响的实验,结果如图所示。下列叙述不正确的是 ( )
A.为使马铃薯块茎提早发芽,可以外施赤霉素
B.为延长马铃薯块茎的贮藏时间,可以外施脱落酸
C.外施赤霉素后,马铃薯块茎从开始发芽到最大发芽率所需的时间更短
D.对照组马铃薯块茎中赤霉素含量与脱落酸含量的比值,第5周时大于实验开始时
C 图示曲线显示,赤霉素组马铃薯块茎发芽时间早于对照组,脱落酸组晚于对照组,但三组同时达到最大发芽率,C错误。为使马铃薯块茎提早发芽,应用赤霉素处理,A正确。为延长马铃薯块茎的贮藏时间,可外施脱落酸,B正确。第5周时,对照组马铃薯块茎已经发芽,说明此时马铃薯块茎中的赤霉素含量与脱落酸含量的比值较实验开始时已经增大,D正确。
5.如图所示为五大类植物激素的部分生理效应,请分析回答:
(1)在早春低温时为了让水稻种子早发芽,稻农常将种子置于流动的河流或溪水中浸泡一段时间。这种做法与________(激素)相关性最大。
(2)在果实生长的调节中起协同作用的激素有_______________,在器官脱落的调节中,生长素作用的特性是具有________。
(3)若解除植物的顶端优势可采用的措施有:①__________________,②____________________。
(4)图中结果说明植物的正常生长发育过程是________的结果。
[答案] (1)脱落酸 (2)生长素、细胞分裂素、赤霉素 两重性 (3)去除顶芽 施用一定浓度的细胞分裂素 (4)多种(不同)激素共同调节
[解析] (1)由图可知,种子发芽过程中赤霉素和细胞分裂素起促进作用,脱落酸起抑制作用,所以将种子置于流动的河流或溪水中浸泡一段时间的目的是减少脱落酸的量。(2)生长素、赤霉素和细胞分裂素都能促进果实生长,所以三者具协同作用。在器官脱落过程中,低浓度生长素抑制脱落,高浓度生长素促进脱落,说明生长素作用具有两重性。(3)细胞分裂素可抑制顶端优势,喷洒一定浓度的细胞分裂素或摘除顶芽可解除顶端优势。(4)由图可知,植物的正常生长发育过程是多种(不同)激素共同调节的结果。
生物选择性必修1第3节 免疫失调精品当堂检测题: 这是一份生物选择性必修1第3节 免疫失调精品当堂检测题,文件包含同步讲义高中生物人教版2019选修第一册--44《免疫学的应用》讲义学生版docx、同步讲义高中生物人教版2019选修第一册--44《免疫学的应用》讲义教师版docx等2份试卷配套教学资源,其中试卷共24页, 欢迎下载使用。
人教版 (2019)选择性必修1第3节 免疫失调精品练习题: 这是一份人教版 (2019)选择性必修1第3节 免疫失调精品练习题,文件包含同步讲义高中生物人教版2019选修第一册--43《免疫失调》讲义学生版docx、同步讲义高中生物人教版2019选修第一册--43《免疫失调》讲义教师版docx等2份试卷配套教学资源,其中试卷共53页, 欢迎下载使用。
高中生物第4章 免疫调节第2节 特异性免疫优秀巩固练习: 这是一份高中生物第4章 免疫调节第2节 特异性免疫优秀巩固练习,文件包含同步讲义高中生物人教版2019选修第一册--42《特异性免疫》讲义学生版docx、同步讲义高中生物人教版2019选修第一册--42《特异性免疫》讲义教师版docx等2份试卷配套教学资源,其中试卷共40页, 欢迎下载使用。

