【同步讲义】高中化学(沪科版2020)必修第二册--5.3 化学变化的能量变化 (第1课时) 讲义
展开5.3.1 吸热反应与放热反应
(1)常见的放热反应:能自发进行的氧化还原反应(较活泼的金属与酸反应、燃烧反应、中和反应、金属的氧化反应)、铝热反应、由不稳定物质变为稳定物质的反应、多数化合反应、氯酸钾的分解、高压下石墨转化为金刚石。
(2)常见的吸热反应:多数的分解反应,氯化铵和氢氧化钡晶体的反应,碳、一氧化碳和氢气作还原剂的反应,电离和水解,常压下石墨转化为金刚石。
【即学即练1】下列反应属于吸热反应的是
A.二氧化碳与灼热的炭反应生成一氧化碳 B.葡萄糖在人体内氧化分解
C.生石灰制熟石灰 D.氢气和氯气合成氯化氢
与金属氧化物发生铝热反应:铝与某些金属氧化物(如Fe2O3、Fe3O4、Cr2O3、V2O5等)在高温条件下置换其他金属元素的反应。铝热反应可用来冶炼金属及野外焊接
用途:金属焊接,如焊接钢轨等。
【即学即练2】铝热反应常用于焊接钢轨,其焊接速度快,设备简易,适用于野外作业。实验室采用如图装置进行铝热反应,下列说法错误的是
A.该反应的实质是金属的置换反应
B.该反应是放热反应,Fe2O3和铝粉的混合物被称为铝热剂
C.铝单质很活泼,通常表面附着层致密的氧化铝薄膜
D.铝热反应只能用于冶炼铁、锰、铬等熔点较高的金属
【答案】D
【解析】A.该反应方程式为2Al+Fe2O3Al2O3+2Fe,属于置换反应,故A正确;
B.该反应是放热反应,Fe2O3和铝粉的混合物被称为铝热剂,故B正确;
C.铝单质很活泼,铝的表面和氧气反应生成致密氧化膜,故C正确;
D.铝是活泼金属,利用铝热反应可以冶炼活泼性比铝弱的金属,故D错误;
选D。
△H =∑生成的键能 - ∑反应物的键能
化学反应可视为旧键断裂和新键形成的过程。化学键的键能是形成(或拆开)1 mol化学键时释放(或吸收)的能量。
类型比较 | 放热反应 | 吸热反应 |
定义 | 有热量放出的化学反应 | 吸收热量的化学反应 |
形成原因 | 反应物具有的总能量大于生成物具有的总能量 | 反应物具有的总能量小于生成物具有的总能量 |
与化学键强弱关系 | 生成物分子成键时释放出的总能量大于反应物分子断裂旧键时吸收的总能量 | 生成物分子成键时释放出的总能量小于反应物分子断裂旧键时吸收的总能量 |
表示方法 | △H >0 | △H <0 |
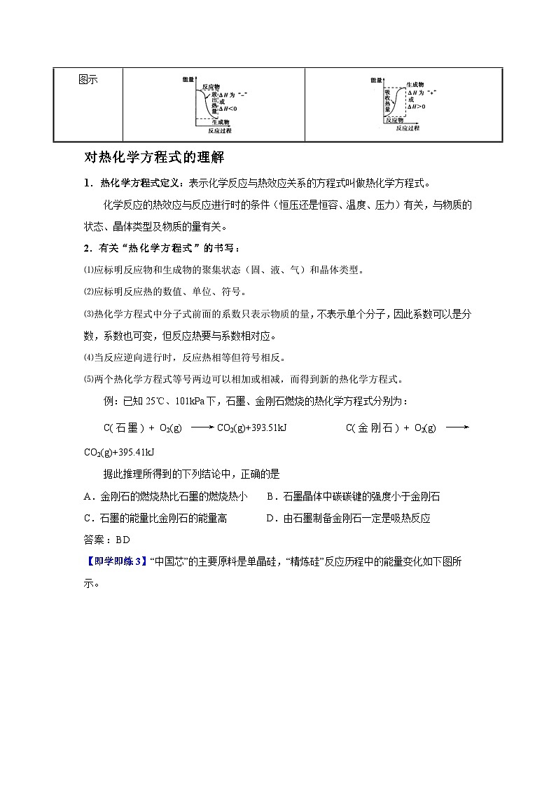
图示 |
对热化学方程式的理解
1.热化学方程式定义:表示化学反应与热效应关系的方程式叫做热化学方程式。
化学反应的热效应与反应进行时的条件(恒压还是恒容、温度、压力)有关,与物质的状态、晶体类型及物质的量有关。
2.有关“热化学方程式”的书写:
⑴应标明反应物和生成物的聚集状态(固、液、气)和晶体类型。
⑵应标明反应热的数值、单位、符号。
⑶热化学方程式中分子式前面的系数只表示物质的量,不表示单个分子,因此系数可以是分数,系数也可变,但反应热要与系数相对应。
⑷当反应逆向进行时,反应热相等但符号相反。
⑸两个热化学方程式等号两边可以相加或相减,而得到新的热化学方程式。
例:已知25℃、101kPa下,石墨、金刚石燃烧的热化学方程式分别为:
C(石墨) + O2(g) CO2(g)+393.51kJ C(金刚石) + O2(g) CO2(g)+395.41kJ
据此推理所得到的下列结论中,正确的是
A.金刚石的燃烧热比石墨的燃烧热小 B.石墨晶体中碳碳键的强度小于金刚石
C.石墨的能量比金刚石的能量高 D.由石墨制备金刚石一定是吸热反应
答案:BD
【即学即练3】“中国芯”的主要原料是单晶硅,“精炼硅”反应历程中的能量变化如下图所示。
下列有关描述正确的是
A.历程Ⅰ、Ⅲ是吸热反应
B.历程Ⅱ的热化学方程式是:
C.历程Ⅲ的热化学方程式是:
D.实际工业生产中,粗硅变为精硅的过程中能量不损耗
热值(calorific vlue)又称卡值或发热量,燃料完全燃烧放出的热量称为该燃料的热值。已知几种可燃物的燃烧热如下表所示:
可燃物 | ||||
燃烧热 |
热值最高的是A. B.
C. D.
1.燃料充分利用的意义:
世界各国所需的燃料几乎全部来自化石燃料,而在自然界经历几百万年才形成的化石燃料,极有可能在几百年内全部被耗尽。故充分利用燃料,节约能源具有非常重要的意义。
另外,大量使用化石燃料:(1)能引起温室效应;(2)煤燃烧排放二氧化硫,导致酸雨;(3)煤燃烧会产生大量的烟尘;(4)会造成化石燃料蕴藏量的枯竭。所以,如何节约能源,提高能源的利用率和减少污染是世界各国能源研究的主要目标之一。
2.燃烧充分利用的方法:(1)燃料充分燃烧。(2)热能充分利用。
3.使燃料充分燃烧的方法:
(1)鼓入适量的空气。
空气不足,燃料燃烧得不充分,放出的热量少,且还会造成空气污染。空气太多,冷空气会带走一部分热量,造成热量损失。
(2)将燃料与空气充分接触。
增加接触面积有利于燃料充分燃烧。大块的固体燃料和液体燃料与空气接触面有限,燃烧不充分。将固体燃料粉碎,把液体燃料雾化,均可增加与空气的接触面,提高燃料的利用率。
(3)进行燃料加工。
煤直接燃烧不仅燃烧不充分,热值不高,且会产生大量的粉尘和二氧化硫,造成环境污染。将煤液化或汽化,可提高煤的利用率,并能改善生活环境。
4.使热能充分利用的方法:
(1)利用余热。如在灶具上增加一个利用余热加热水的装置。
(2)防止热量损失。如在燃料燃烧时加一个挡风罩。
(3)进行热交换。工厂里常用热交换器将化学反应放出的热量加热反应物或加热生活用水等。
5.新能源的开发措施主要有两个方面:
(1)调整和优化能源结构,降低燃煤在能源结构中的比例,节约煤气资源;
(2)加快开发水电、热电和新能源。其中最有希望的是太阳能、燃料电池、风能和氢能。
常见考法一 化学反应的热效应
【例1】等物质的量的下列物质中,内能最大的是
A.水蒸气 B.液态水 C.冰 D.冰水混合物
【例2】下列有关热化学方程式的叙述,正确的是
A.若2C(s)+O2(g)=2CO(g) △H=-221kJ•mol-1,则1mol碳完全燃烧放出的热量小于110.5kJ
B.若CH4(g)+2O2(g)=CO2(g)+2H2O(g) △H=-812.3kJ•mol-1,则甲烷的燃烧热为812.3kJ/mol
C.若2NO2(g)N2O4(g) △H=+56.9kJ•mol-1,则2molNO2(g)置于密闭容器中充分反应吸收热量小于56.9kJ
D.若H+(aq)+OH-(aq)=H2O(l) △H=-57.3kJ•mol-1,含1molCH3COOH的溶液与含1molNaOH的溶液混合,放出热量为57.3kJ
【同步练习1】下,关于反应的相关叙述正确的是
A.的燃烧热为
B.和的总键能之和大于的键能之和
C.
D.
常见考法二 化学能与键能
【例2】已知键的键能为,键的键能为,一定条件下: ,下列说法正确的是
A.断开键所需的能量小于
B.上述反应中,反应物的总能量低于生成物的总能量
C.向密闭容器中加入和,充分反应后放出热量大于
D.断开键所需的能量为
【答案】D
【解析】A.对于卤族元素单质,元素的非金属性越强,键能越大,则断开1mol Br-Br键所需的能量大于bkJ,故A错误;
B.由方程式可知,该反应是反应物的总能量高于生成物的总能量的放热反应,故B错误;
C.该反应为可逆反应,可逆反应不可能完全反应,所以向密闭容器中加入2mol氢气和1mol碘蒸气充分反应后放出热量ckJ,故C错误;
D.设氢碘键的键能为x kJ/mol,由反应热与生成物的键能之和和反应物的键能之和的差值相等可得:—ckJ/mol=(a+b)kJ/mol—2xkJ/mol,解得x=,则断开2mol H-I键所需的能量为(a+b+c)kJ,故D正确;
故选D。
【同步练习2】已知: ;H-H和H-O键的键能分别为436和463则的为
A. B. C. D.
常见考法三 吸放热反应的图像
【例3】我国科学家在利用和催化电解水制氢气和氧气的研究上有重大突破,下图是通过计算机测得的部分电解机理图。吸附在催化剂表面的物质带“*”。下列叙述错误的是
A.该过程中催化时反应速率较快
B.该过程中作催化剂时吸热更多
C.该催化过程的方程式为
D.整个过程中涉及非极性键的形成
【答案】B
【解析】A.从决速步骤判断活化能,该过程中催化时反应速率较快,A项正确;
B.该过程中和作催化剂时吸热相同,B项错误;
C.该催化过程的方程式为,C项正确;
D.整个过程中涉及非极性键(氧氧键)的形成,D项正确;
答案选B。
【同步练习3】2022年度诺贝尔化学奖授予发现“点击化学(通过小单元的拼接,来快速可靠地完成形形色色分子的化学合成)和生物正交化学”的三位科学家。点击化学的概念对化学合成领域有很大的贡献。点击化学的原理如图所示。下列说法错误的是
A.上述循环中是中间产物之一
B.上述循环中只断裂和形成极性键
C.该过程总反应的原子利用率为100%
D.铜改变了反应历程,但不改变总反应的焓变
常见考法四 铝热反应
【例4】利用铝热反应原理可以制取金属锰,化学方程式为3MnO2+4Al=3Mn+2Al2O3,该反应的氧化剂是
A.MnO2 B.Al C.Mn D.Al2O3
【答案】A
【解析】由反应可知Al转变成氧化铝,Al元素化合价生成,作还原剂;二氧化锰转化成Mn,Mn元素化合价降低,二氧化锰作氧化剂,故A正确;
故选:A。
【同步练习4】氧化还原反应在生产、生活中有着重要的应用。
(1)野外焊接钢轨常采用铝热反应,发生的反应为。
①该反应所属基本反应类型是_______。
②该反应中,发生氧化反应的是_______(填化学式),发生还原反应的_______(填化学式),氧化产物是_______(填化学式),还原产物是_______(填化学式)。
(2)84消毒液的有效成分是NaClO,常利用与NaOH溶液反应制备 NaClO,发生的反应为。该反应中被氧化的元素是_______,被还原的元素是_______。此反应的离子方程式为:_______。
题组A 基础过关练
1.已知N2+3H2⇌2NH3为放热反应,有关该反应的说法正确的是
A.在常温下一定能快速进行
B.该反应中的能量变化与化学键变化无关
C.与足量反应可生成
D.和的总能量一定高于的能量
2.氨氧化物(NOx)是类特殊的污染物,它本身会对生态系统和人体健康造成危害。一种以佛石笼作为载体对氮氧化物进行催化还原的原理如图所示。下列叙述错误的是
A.反应①变化过程可表示为2Cu(NH3)+O2=[(NH3)2Cu-O-O-Cu(NH3)2]2+
B.反应①沙及极性共价键的断裂与生成
C.反应⑤中Cu(NH3)对只被氧化
D.图中总反应的化学方程式为4NO+4NH3+O2=4N2 +6H2O
3.用天然气(CH4)灯加热一烧杯冷水,刚点燃天然气灯,烧杯外壁就生成一层雾,然后逐渐消失。这种现象最可能的解释是
A.天然气燃烧生成水蒸气在烧杯外壁凝结
B.烧杯里的水蒸发成水蒸气在烧杯外壁凝结
C.火焰的热量使空气中的水蒸气在烧杯外壁凝结
D.火焰的热量使玻璃里的结晶水逸出
4.神舟十五号3名航天员顺利进驻中国空间站,两个航天员乘组首次实现“太空会师”。发射火箭的燃料常用联氨、液氢,氧化剂有液氧、液态等。
下列叙述错误的是
A.液氢和液氧燃烧放出大量热量,产物对环境友好
B.发射场因液态产生大量而呈红棕色
C.液氢和液氧在气化过程中发生了吸热反应
D.和反应中产物总能量小于反应物总能量
5.已知:
则△H的大小顺序分别为
A. B.
C. D.
题组B 能力提升练
6.已知物质所含的能量越低越稳定,弱电解质的电离会吸收热量,下列依据热化学方程式得出的结论正确的是
选项 | 热化学方程式 | 结论 |
A. |
| 的燃烧热为241.8kJ/mol |
B. |
| 含1molNaOH的稀溶液与稀完全中和,放出热量小于57.3kJ |
C. |
| |
D. |
| 金刚石比石墨稳定 |
A.A B.B C.C D.D
7.下列各组物质的燃烧热相等的是
A.碳和一氧化碳 B.淀粉和纤维素
C.3mol乙炔和苯 D.1mol碳和2mol碳
8.下列属于吸热反应或吸热过程的是
A. B.
C. D.
9.下列反应中,属于吸热反应的是
A.氢氧化钠与稀硫酸反应 B.氢氧化钡晶体与氯化铵晶体反应
C.铝与稀盐酸反应 D.乙醇的燃烧反应
10.下列关于反应热的说法正确的是
A.可逆反应“”中的小于0,说明此反应为吸热反应
B.已知的反应热为,说明硫的燃烧热为
C.一个化学反应的反应热等于反应物的总能量减去生成物的总能量
D.化学反应的反应热只与反应体系的始态和终态有关,而与反应的途径无关
题组C 培优拔尖练
11.下列反应的能量变化与其它三个不相同的是
A.氢气还原氧化铜 B.钠与冷水的反应
C.碳酸钙高温分解 D.氯化铵与氢氧化钡的反应
12.已知有关氮、磷的单键和三键的键能数据(单位:kJ·mol)如下表:
193 | 946 | 197 | 489 |
下列说法不正确的是A.1 mol 中含P-P键的数目为
B.中的P原子采取杂化
C.P原子半径较大不易形成π键
D.比()能量更低所以氮元素通常以形式存在
13.下列说法或表示方法中正确的是
A.已知 kJ·mol, kJ·mol,则a>b
B.实验测得在25℃和101 kPa时,1 mol 完全燃烧放出890.3 kJ的热量,则的燃烧热kJ·mol
C.氢气的燃烧热 kJ/mol,则水分解的热化学方程式为: kJ·mol
D.在稀溶液中, kJ/mol,若向1 L 1 mol/L的稀盐酸中加入1 mol NaOH固体,放出的热量为57.3 kJ
14.已知在25℃、Pa下,1 mol 生成和的能量变化如下图所示,下列说法正确的是
A.甲为气态水,乙液态水
B.甲乙丙丁中物质所具有的总能量大小关系为:丙>丁>乙>甲
C.热化学方程式为: kJ·mol
D.形成1 mol 中的化学键需吸收930 kJ的能量
15.下列反应既属于氧化还原反应,又属于吸热反应的是
A.铝片与稀盐酸的反应 B.Ba(OH)2·8H2O与NH4Cl的反应
C.灼热的碳与CO2的反应 D.甲烷在氧气中的燃烧
16.下列设备工作时,主要将化学能转化为热能的是
A.燃气灶 B.铅蓄电池 C.风力发电 D.硅太阳能电池
17.下列变化属于放热反应的是
A.浓硫酸稀释 B.将胆矾加热变为白色粉末
C.铝热反应 D.Ba(OH)2·8H2O与NH4Cl反应
18.回答下列问题:
(1)正交硫和单斜硫是硫常见的两种单质,它们互为_______。已知:(正交)(单斜)。正交硫与单斜硫相比,相对比较稳定的是_______。
(2)通常状况下4 g硫粉完全燃烧放出37 kJ的热量,写出反应的热化学方程式_______。
(3)同温同浓度的、、三种溶液,最大的是_______;经测定溶液中,则溶液呈_______(填“酸”或“碱”)性;
(4)等物质的量浓度的下列3种溶液:① ② ③,溶液中水的电离程度由大到小排列顺序为_______。
19.碳是形成化合物种类最多的元素,其单质及化合物是人类生产生活所需的主要能源物质。
(1)有机物M、N可以相互转化: ;M、N相比,较不稳定的是_______。
(2)使和通过灼热的炭层,生成和,当消耗时释放出akJ热量,写出该反应的热化学方程式_______。
【答案】(1)N
(2)2Cl2(g)+2H2O(g)+C(s)=4HCl(g)+CO2(g)△H=-2akJ/mol
【解析】(1)有机物M经过太阳光光照可转化成N,过程为: ΔH=+88.6kJ·mol-1,过程是吸热反应,N暗处转化为M,是放热反应,能量越高越不稳定,说明N较不稳定;答案为N;
(2)使Cl2和H2O(g)通过灼热的炭层,生成HCl和CO2,当有1molCl2参与反应时释放出akJ热量, 2mol氯气反应放热2akJ,反应的热化学方程式为:写出该反应的热化学方程式:2Cl2(g)+2H2O(g)+C(s)=4HCl(g)+CO2(g)△H=-2akJ/mol。
高中化学5.3化学变化中的能量变化巩固练习: 这是一份高中化学5.3化学变化中的能量变化巩固练习,共15页。试卷主要包含了单选题,填空题,实验题等内容,欢迎下载使用。
化学必修第二册乙醇精品同步测试题: 这是一份化学必修第二册乙醇精品同步测试题,文件包含同步讲义高中化学沪科版2020必修第二册--73乙醇与乙酸学生版docx、同步讲义高中化学沪科版2020必修第二册--73乙醇与乙酸教师版docx等2份试卷配套教学资源,其中试卷共41页, 欢迎下载使用。
高中化学沪科技版(2020)必修第二册6.3化工生产精品第1课时当堂检测题: 这是一份高中化学沪科技版(2020)必修第二册6.3化工生产精品第1课时当堂检测题,文件包含同步讲义高中化学沪科版2020必修第二册--63化工生产第1课时工业制硫酸教师版docx、同步讲义高中化学沪科版2020必修第二册--63化工生产第1课时工业制硫酸学生版docx等2份试卷配套教学资源,其中试卷共33页, 欢迎下载使用。

