【同步讲义】人教版化学九年级上册--第二单元 单元检测(基础巩固)
展开第二单元 我们周围的空气 单元检测
学校:___________姓名:___________班级:___________考号:___________
一、单选题(共40分)
1.(本题2分) 如图所示是空气成分示意图(按体积分数计算),其中“乙”代表的是
A.氧气 B.氮气杨sir化学,侵权必究 C.稀有气体 D.二氧化碳
【答案】A
【详解】
空气的成分按体积分数计算:氮气:78%;氧气:21%;稀有气体:0.94%;二氧化碳:0.03%;其他气体和杂质:0.03%。故“乙”代表氧气。
故选A。
2.(本题2分) 下列物质中属于纯净物的是
A.海水 B.可口可乐 C.清新的空气 D.二氧化碳
【答案】D
【详解】
A、海水中含有水、氯化钠、氯化镁等物质,属于混合物;
B、可口可乐中含有水、蔗糖、色素等物质,属于混合物;
C、清新的空气是由氮气、氧气等多种物质组成的,属于混合物;
D、二氧化碳是一种物质,属于纯净物。
故选D。
3.(本题2分) 空气是一种宝贵的自然资源。下列说法正确的是
A.氮气的化学性质不活泼,可用于焊接金属的保护气
B.氧气可以支持燃烧,可以用作高能燃料
C.空气的成分按质量计算,氧气大约占21%
D.二氧化碳含量增多会引起温室效应增强,属于空气污染物
【答案】A
【详解】
A、氮气的化学性质不活泼,可用于焊接金属的保护气,说法正确;
B、氧气可以支持燃烧,但是本身不能燃烧,不能做燃料,故错误;
C、空气的成分按体积计算,氧气大约占21%,故错误;
D、二氧化碳现在没有列入空气污染物,故错误;
故选A。
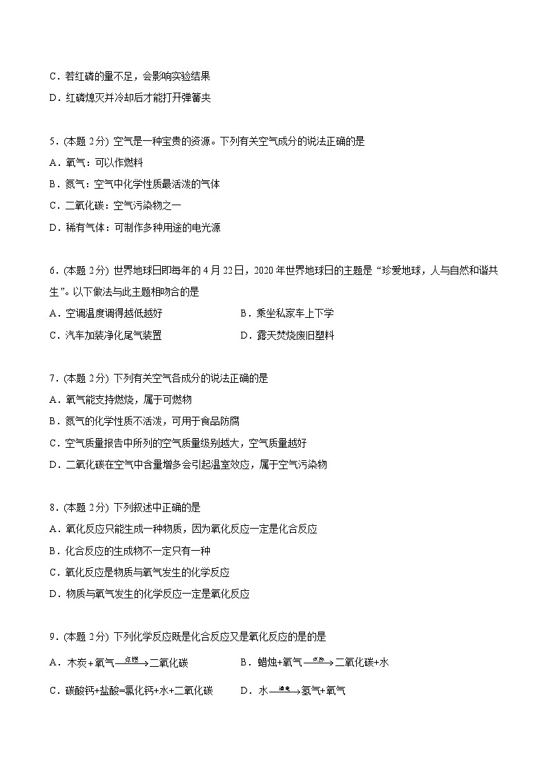
4.(本题2分) 如图是测定空气中氧气含量的装置。实验前在集气瓶内加入少量水,并做上记号。下列说法中,不正确的是
A.点燃红磷前先用弹簧夹紧乳胶管
B.将红磷换成木炭,实验结果相同杨sir化学,侵权必究
C.若红磷的量不足,会影响实验结果
D.红磷熄灭并冷却后才能打开弹簧夹
【答案】B
【详解】
A、点燃红磷前先用弹簧夹紧乳胶管,以防止集气瓶内的气体受热逸岀,故选项说法正确;
B、木炭在空气中燃烧生成二氧化碳气体,虽除去氧气,而增加了新的气体,没有形成压强差,不能用来测定空气中氧气含量,故选项说法错误;
C、若红磷的量不足,不能完全消耗装置中的氧气,会影响实验结果,故选项说法正确;
D、红磷熄灭并冷却后才能打开弹簧夹,因为此时剩余的气体在受热状态下,处于膨胀状态,占据了部分水的体积,故选项说法正确。
故选B。
5.(本题2分) 空气是一种宝贵的资源。下列有关空气成分的说法正确的是
A.氧气:可以作燃料
B.氮气:空气中化学性质最活泼的气体
C.二氧化碳:空气污染物之一
D.稀有气体:可制作多种用途的电光源
【答案】D
【详解】
A、氧气的化学性质比较活泼,不具有可燃性,不属于可燃物,说法错误;
B、氮气化学性质不活泼,说法错误;
C、二氧化碳在空气中含量增多会引起温室效应,但不属于空气污染物,说法错误;
D、通电时,稀有气体能够发出五颜六色的光,因此空气中的稀有气体可制作多种用途的电光源,说法正确。
故选:D。
6.(本题2分) 世界地球日即每年的4月22日,2020年世界地球日的主题是“珍爱地球,人与自然和谐共生”。以下做法与此主题相吻合的是
A.空调温度调得越低越好 B.乘坐私家车上下学
C.汽车加装净化尾气装置 D.露天焚烧废旧塑料杨sir化学,侵权必究
【答案】C
【详解】
A、空调温度过低会大量浪费能源,同时不利于人体健康,不符合题意;
B、乘坐私家车上下学会造成化石燃料的大量使用,汽车尾气排放增加,会破坏环境,不符合题意;
C、汽车加装净化尾气装置有利于减少空气污染,符合题意;
D、露天焚烧废旧塑料会造成空气污染,不符合题意;
故选C。
7.(本题2分) 下列有关空气各成分的说法正确的是
A.氧气能支持燃烧,属于可燃物
B.氮气的化学性质不活泼,可用于食品防腐
C.空气质量报告中所列的空气质量级别越大,空气质量越好
D.二氧化碳在空气中含量增多会引起温室效应,属于空气污染物
【答案】B
【详解】
略
8.(本题2分) 下列叙述中正确的是
A.氧化反应只能生成一种物质,因为氧化反应一定是化合反应
B.化合反应的生成物不一定只有一种
C.氧化反应是物质与氧气发生的化学反应
D.物质与氧气发生的化学反应一定是氧化反应杨sir化学,侵权必究
【答案】D
【详解】
A、氧化反应可能生成多种物质,例如甲烷燃烧生成二氧化碳和水,错误;
B、化合反应是多种物质生成一种物质的反应,故生成物只有一种,错误;
C、氧化反应是物质与氧发生的化学反应,这里氧是指氧元素而非氧气,错误;
D、氧气中含有氧元素,故物质与氧气发生的化学反应一定是氧化反应,正确;
故选D。
9.(本题2分) 下列化学反应既是化合反应又是氧化反应的是的是
A. B.
C.碳酸钙+盐酸=氯化钙+水+二氧化碳 D.
【答案】A
【详解】
A、物质与氧气发生的反应属于氧化反应,多种物质参与反应生成一种物质的反应叫做化合反应,,该反应属于化合反应又属于氧化反应,符合题意;
B、物质与氧气发生的反应属于氧化反应,多种物质参与反应生成一种物质的反应叫做化合反应,,该反应属于氧化反应,不属于化合反应,不符合题意;
C、物质与氧气发生的反应属于氧化反应,多种物质参与反应生成一种物质的反应叫做化合反应,碳酸钙+盐酸=氯化钙+水+二氧化碳,该反应不属于化合反应也不属于氧化反应,不符合题意;
D、物质与氧气发生的反应属于氧化反应,多种物质参与反应生成一种物质的反应叫做化合反应,,该反应不属于氧化反应也不属于化合反应,不符合题意;
答案:C。
10.(本题2分) 氧气与世界万物如影相随。下列关于氧气的说法错误的是
A.氧气的化学性质很活泼,能与所有物质反应
B.工业上利用分离液态空气法制取氧气
C.在通常状况下,氧气是无色无味的气体
D.氧气能供给呼吸,可用于医疗急救杨sir化学,侵权必究
【答案】A
【详解】
A、氧气的化学性质比较活泼,不能与所有物质反应,如真金不怕火炼,错误;
B、工业上利用分离液态空气法制取氧气,利用了氧气和氮气的沸点不同,正确;
C、在通常状况下,氧气是无色无味的气体,正确;
D、氧气能供给呼吸,可用于医疗急救,正确。
故选A。
11.(本题2分) 下列实验现象的描述正确的是
A.木炭在氧气中燃烧发出白光
B.磷在氧气中燃烧产生大量白雾
C.硫在空气中燃烧发出蓝紫色火焰,生成带刺激性气味的气体
D.铁丝在氧气中剧烈燃烧,火星四射,生成四氧化三铁
【答案】A
【详解】
略
12.(本题2分) 在“氧气的制取与性质”实验中,某同学用一段纱窗上的铁丝,在自己收集的氧气中做“铁丝在氧气中燃烧”的实验,结果没有观察到“火星四射”的现象。造成实验失败的原因不可能是
A.收集的氧气太少或纯度太低
B.铁丝表面的铁锈未除尽
C.集气瓶底没有铺一层细沙
D.给铁丝加热的温度太低
【答案】C
【详解】
没有观察到火星四射,说明没有的燃烧现象,也是就没有发生铁丝的燃烧,所以所有分析围绕燃烧来进行,更确切地说是铁丝的燃烧条件来进行。燃烧需要可燃物与氧气有一定的接触,且接触越充分越容易燃烧。温度越高燃烧也就越容易。
A、收集到的氧气量太少或纯度太低时,铁丝可能不燃烧,不符合题意。
B、铁丝生锈或表面可能含有油漆时,铁丝可能不燃烧,不符合题意。
C、集气瓶底部铺一层细沙是为了防止生成物溅落炸裂集气瓶的,与铁丝是否能够燃烧无关,符合题意。
D、铁丝的温度未达到着火点时,铁丝不燃烧,不符合题意。
故选C。
13.(本题2分) 下列关于实验现象说法正确的是
A.木炭在氧气中剧烈燃烧,火星四射
B.氢气在空气中燃烧,生成水杨sir化学,侵权必究
C.红磷在空气中燃烧产生白色烟雾
D.硫在氧气中燃烧发出蓝紫色火焰
【答案】D
【详解】
A、铁丝在氧气中剧烈燃烧,火星四射,此选项说法不正确,不符合题意;
B、氢气在空气中燃烧,生成水是实验结论,不是实验现象,不符合题意;
C、红磷在空气中燃烧,放出热量,产生大量白烟,而不是烟雾,此选项说法不正确,不符合题意;
D、硫在氧气中燃烧发出蓝紫色火焰,此选项说法正确,符合题意;
故选D。
14.(本题2分) 下列变化过程中,不包含缓慢氧化的是
A.动植物的呼吸 B.醋的酿造 C.食物的腐烂 D.植物的光合作用
【答案】D
【详解】
A、动植物的呼吸是体内有机物在酶的作用下与氧发生氧化反应的过程,符合缓慢氧化的特点,包含缓慢氧化;
B、酒和醋的酿造是植物籽粒中的糖与氧发生氧化反应的过程,符合缓慢氧化的特点,包含缓慢氧化;
C、食物的腐烂是食物与氧气发生缓慢氧化的结果,则包含缓慢氧化,包含缓慢氧化;
D、植物的光合作用是二氧化碳和水生成氧气和有机物的过程,不包含缓慢氧化。
故选D。
15.(本题2分) 在有关催化剂的探究过程中某同学得出下列结论,其中正确的是
A.催化剂在反应中一定能加快反应速率
B.二氧化锰是一切反应的催化剂
C.催化剂能增加生成物的质量
D.催化剂的种类不同,催化效果不同
【答案】D
【详解】
A、催化剂能够改变化学反应速率,而不一定是加快,故A错误;
B、二氧化锰在双氧水、氯酸钾分解反应中是催化剂,而在高锰酸钾分解反应中则是生成物,B说法错误;
C、催化剂不能增加生成物的质量,C说法错误;
D、催化剂的种类不同,催化效果不同,故D说法正确。
故选:D。
16.(本题2分) 下列叙述正确的是
A.有氧气参与的反应都属于氧化反应
B.蜡烛在空气中燃烧属于缓慢氧化
C.使用催化剂的目的是增加产物的质量杨sir化学,侵权必究
D.空气是人类生产活动的重要资源
【答案】D
【详解】
A、有氧气参与的反应不一属于氧化反应,例如氧气转化为臭氧,错误;
B、蜡烛在空气中燃烧,是一个剧烈的氧化反应,错误;
C、使用催化剂的目的是加快反应的速率,催化剂不能增加产物的质量,错误;
D、空气是人类生产活动的重要资源,空气中的氮气、氧气、稀有气体都有重要的用途,正确。
故选D。
17.(本题2分) 下列化学反应中属于分解反应的是
A.镁+氧气氧化镁 B.甲烷+氧气水+二氧化碳
C.氢气+氧化铜铜+水 D.碳酸氢铵氨气+水+二氧化碳
【答案】D
【详解】
A、该反应符合“多变一”,属于化合反应,A不符合题意;
B、该反应不属于任何基本反应类型,B不符合题意;
C、该反应符合“单换单”,属于置换反应,C不符合题意;
D、该反应符合“一变多”,属于分解反应,D符合题意;
故选D。
18.(本题2分) 氧气是人类活动的必需的物质之一,下列与氧气有关的实验装置图错误的是
A.制取 B.干燥
C.收集 D.验满
【答案】C
【详解】
A、实验室可用过氧化氢和二氧化锰制取氧气,且长颈漏斗下端应在液面以下,图中正确,不符合题意;
B、浓硫酸具有吸水性且不与氧气反应。洗气应“长进短出”,这样反应比较充分,图中正确,不符合题意;
C、氧气的密度比空气大,收集氧气,应“长进短出”,符合题意;
D、氧气具有助燃性,氧气验满,将带火星的木条放在集气瓶口,木条复燃,说明已经集满,不符合题意。
故选C。
19.(本题2分) 实验室用如图所示装置制取氧气,下列实验操作正确的是
A.实验前先检查装置的气密性,再装药品杨sir化学,侵权必究
B.先将导管口移入集气瓶,再开始加热
C.待集气瓶里的水排完以后,先将集气瓶移出水槽,然后盖上玻璃片
D.停止加热时,先熄灭酒精灯,再移出导管
【答案】A
【详解】
略
20.(本题2分) 下列各图,与该反应的过程不相符的是
A.在密闭容器中用红磷测定空气中氧气的含量
B.加热一定量的高锰酸钾,制取氧气
C.在一定量的氯酸钾中加入少量二氧化锰,加热制取氧气
D.a、b两份20g5%的过氧化氢溶液,a中加少量二氧化锰,b中不加二氧化锰
【答案】A
【详解】
A、红磷燃烧生成五氧化二磷,完全反应后氧气消耗,最终压强小于原来的压强,该选项对应关系不正确;
B、高锰酸钾受热分解生成锰酸钾、二氧化锰和氧气,由于刚开始温度较低,未产生氧气,一段时间后,生成氧气的质量逐渐增加,完全反应后氧气的质量不再增加,该选项对应关系正确;
C、二氧化锰是反应的催化剂,化学反应前后质量不变,该选项对应关系正确;
D、过氧化氧分解生成水和氧气,两份完全相同的双氧水在有无MnO2情况下产生O2,最终生成氧气质量相等,选项对应关系正确。
故选A。
【点睛】
本题是一道图像坐标与化学知识相结合的综合题,解题的关键是结合所涉及的化学知识,正确分析各变化的过程,注意分析坐标轴表示的意义、曲线的起点、折点及变化趋势,进而确定正确的图像。
二、填空题(共21分)
21.(本题10分) 氧气是一种化学性质比较活泼的气体,它可以和许多物质发生化学反应。如图所示是硫粉、红磷、光亮的细铁丝在氧气中燃烧的实验装置;
(1)小明是个善于思考,善于总结的学生,做完实验后,他发现了一些共同点:在反应条件方面,三个实验都要______;在反应基本类型方面,三个化学反应都是______反应。杨sir化学,侵权必究
(2)小明同时也总结出在实验操作、生成物的种类和观察到的实验现象三个方面存在不同。其中甲中观察到的反应现象时______,丙中生成物的化学符号是______,丙中铁丝绕成螺旋状的目的是______。
(3)小明还总结出:三个实验的集气瓶底部都放有少量水,其中甲集气瓶底部放少量水的目的是______;丙集气瓶底部放少量水的目的是______。
【答案】点燃 化合 发出明亮的蓝紫色火焰,放出热量,产生刺激性气味 Fe3O4 增大铁丝与氧气的接触面积 吸收二氧化硫,防止二氧化硫污染空气 防止高温的生成物炸裂集气瓶底
【详解】
(1)硫粉、红磷、光亮的细铁丝在氧气中燃烧时,都需要点燃,故填点燃;
硫粉、红磷、光亮的细铁丝在氧气中燃烧时,都是两种物质生成一种新物质的反应,符合化合反应的特点,属于化合反应,故填化合。
(2)甲实验中,硫在氧气中燃烧,发出明亮的蓝紫色火焰,放出热量,产生刺激性气味,故填发出明亮的蓝紫色火焰,放出热量,产生刺激性气味;
丙实验中,铁和氧气在点燃的条件下反应生成四氧化三铁,四氧化三铁的化学式为Fe3O4,故填Fe3O4;
丙中铁丝绕成螺旋状能够增大铁丝与氧气的接触面积,有利于燃烧的发生,故填增大铁丝与氧气的接触面积。
(3)二氧化硫能够污染空气,且二氧化硫溶于水,甲实验中集气瓶底部放少量水能够吸收二氧化硫,防止二氧化硫污染空气,故填吸收二氧化硫,防止二氧化硫污染空气;
丙集气瓶底部放少量水能够吸收生成物中的热量,防止高温的生成物炸裂集气瓶底,故填防止高温的生成物炸裂集气瓶底。
22.(本题11分) (1)空气是一种宝贵的资源,其中_______ 大约占0.94%,_______约占21%。
(2)现有如下几种物质:①洁净空气,②液氧,③高锰酸钾,④干冰,⑤自来水,⑥冰水混合物,⑦氯酸钾。其中属于混合物的是_______,属于纯净物的是_______ (填序号)。
(3)从①氧气、②二氧化碳、③氮气、④氦气、⑤水蒸气五种气体中,按题意选择适当的物质并用序号填空。
(A)空气中含量最多的是_______;
(B)光合作用的主要原料之一,也会产生温室效应的气体是_______;
(C)盛大节日可以用来充灌气球的是_______;
(D)能够供给动植物呼吸的气体是_______。
(4)下图为地球大气、火星大气及人体呼出气体组成(体积分数)示意图。杨sir化学,侵权必究
①其中表示地球大气组成(体积分数)的图是_______。
②从图上信息推测火星上没有生命的原因可能是_______。
【答案】稀有气体 氧气 ①⑤ ②③④⑥⑦ ③ ② ④ ① B 火星上没有氧气
【详解】
(1)空气中稀有气体体积分数大约占0.94%,氧气约占21%,故填:稀有气体;氧气。
(2)①洁净空气⑤自来水,都由多种物质组成属于混合物,②液氧,③高锰酸钾,④干冰,⑥冰水混合物,⑦氯酸钾,都是由一种物质组成,属于纯净物,故填:①⑤;②③④⑥⑦。
(3)
(A)空气中含量最多的是氮气,故填:③。
(B)二氧化碳是光合作用的主要原料之一,也会产生温室效应,故填:②。
(C)氦气密度比空气小,盛大节日可以用来充灌气球,故填:④。
(D)能够供给动植物呼吸的气体是氧气,故填:①。
(4)①地球大气主要成分是氮气,其次是氧气,再然后是其他成分,故选:B。
②地球大气主要成分是氮气,其次是氧气,再然后是其他成分,呼出气体二氧化碳增加图是A,故C图是火星大气,由图可知火星大气没有氧气,故推测火星上没有生命,故填:火星上没有氧气。
三、实验题(共39分)
23.(本题12分) 下图是教材探究二氧化锰对过氧化氢的分解反应是否具有催化作用的实验装置图。请回答下列问题:
(1)丙图的实验现象是______,根据甲图实验的现象和丙图实验的现象的对比,此实验说明二氧化锰对过氧化氢反应速率的影响是______;此过程发生反应的表达式为______。杨sir化学,侵权必究
(2)如果实验前用精密天平称量二氧化锰的质量,实验后把二氧化锰______(填“操作”),再称量,发现二氧化锰的质量没有改变。仅凭上述实验还不能说明二氧化锰是过氧化氢分解反应的催化剂,因为上述实验还没有探究______。
【答案】
(1) 带火星的木条复燃 加快反应速率 过氧化氢水+氧气
(2) 洗涤、干燥 二氧化锰的化学性质在反应前后是否改变
【分析】
(1)
(1)在过氧化氢溶液中加入二氧化锰后,过氧化氢迅速分解产生了氧气,氧气能使带火星的木条复燃,对比可知,二氧化锰加快了化学反应的速率;故填:带火星的木条复燃;加快反应速率;过氧化氢水十氧气;
(2)
(2)探究二氧化锰是否是催化剂,要验证其质量和化学性质有没有发生改变,实验前用精密天平称量二氧化锰的质量,实验后要将二氧化锰洗涤干燥再次称量,验证二氧化锰质量没有发生改变;然后要继续验证二氧化锰的化学性质在反应前后是否改变;故填:洗涤、干燥; 二氧化锰的化学性质在反应前后是否改变。
24.(本题12分) 如图所示装置可用于测定空气中氧气的含量。请回答:
(1)为确保实验成功,实验前一定要检验装置的______;红磷的量一定要______,该反应的文字表达式为______;
(2)整个实验过程中,观察到的现象是______。
(3)该实验的主要结论是______。
(4)实验后发现气体减少的体积小于,请你帮助这位同学找出两种可能造成这样结果的原因:①______;②______。杨sir化学,侵权必究
【答案】
(1) 气密性 足量 磷+氧气五氧化二磷
(2)红磷燃烧产生大量的白烟,放出热量;冷却后打开止水夹,烧杯中的水倒吸入集气瓶约占气体体积五分之一
(3)空气中氧气约占空气体积的
(4) 气密性不好 红磷量不足(或未冷却至室温就打开止水夹)
【解析】
(1)
装置气密性良好是实验成功的关键;红磷量要足量才能保证充分消耗完集气瓶中的氧气,该反应的文字表达式为:磷+氧气五氧化二磷;
(2)
实验过程中的现象为:红磷燃烧时产生大量的白烟,并放出热量;冷却后打开止水夹,烧杯中的水被倒吸入集气瓶约占集气瓶气体体积的;
(3)
红磷燃烧消耗氧气,气压减小,水倒吸入集气瓶直到瓶内气体的气压和外界大气压相同,故进入水的体积就是原集气瓶中氧气的体积,故实验结论为:空气中氧气约占空气体积的;
(4)
试验后气体减少的体积小于的原因可能是:红磷量不足,未消耗完氧气;装置气密性不好,冷却过程中有空气进入;未冷却至室温就打开了止水夹。故填:气密性不好、红磷量不足(或未冷却至室温就打开止水夹)
25.(本题15分) 某化学兴趣小组的同学利用下列实验装置,开展氧气的实验室制取和有关性质的研究。请结合如图所示实验装置,回答有关问题。
(1)图中仪器名称是①______②______。
(2)若用高锰酸钾制氧气,则应选择的发生装置为______(填序号,下同),反应文字或符号表达式为______。装置B与装置C比较,具有的优点为______(写一点即可)。
(3)小明用注射器组装成图G所示装置制取氧气,装置中反应的文字或符号表达式为______,此反应属于的基本反应类型是______反应;杨sir化学,侵权必究
(4)用F装置收集氧气时,当______时再开始收集;用D装置收集氧气时,验满的方法是______;若用图2装置盛满水收集氧气,则气体应从______填“a”或“b”)端通入;
(5)氢气密度小于空气,难溶于水,要制取纯净的氢气应该选择的收集装置______(填序号);
(6)细铁丝在H装置中燃烧,其反应的文字或符号表达式______,H装置中水的作用______。
【答案】试管 长颈漏斗 A 可以随时沿着长颈漏斗向锥形瓶添加液体药品 分解 当有连续不断的气泡冒出 将带火星的小木条放在集气瓶口,小木条复燃,证明复燃,证明氧气收集满 a F 防止高温生成物溅落损坏集气瓶
【详解】
(1)仪器名称是①试管;②长颈漏斗;
(2)实验常用加热高锰酸钾制取氧气,生成锰酸钾、二氧化锰和氧气,则应选择的反生装置为A,该反应的文字表达式,装置B与装置C比较,具有的优点为可以随时添加药品,因为装置a可以随时沿着长颈漏斗向锥形瓶添加液体药品;
(3)装置G常用过氧化氢在二氧化锰的催化下制取氧气,生成水和氧气,该反应的文字表达式,一种物质生成多种物质的反应叫做分解反应,该反应属于分解反应;
(4)用F装置收集氧气时,当有连续不断的气泡冒出时再开始收集,因为收集的气体纯度高;用D装置收集氧气时,验满的方法是将带火星的小木条放在集气瓶口,小木条复燃,证明复燃,证明氧气收集满;图2装置盛满水收集氧气,该收集气体的方法是排水法,气体从a导管通入气体,集气瓶中水沿长导管b排出;
(5)排空气法收集的气体是干燥的气体,但是纯度低;排水法收集的气体纯度高,但是湿润的,氢气密度小于空气,难溶于水,要制取纯净的氢气应该选择的收集装置F;
(6)铁丝在氧气中燃烧生成四氧化三铁,该反应的文字表达式,集气瓶中水的作用是防止高温生成物溅落损坏集气瓶。
人教版九年级上册课题3 水的组成优秀综合训练题: 这是一份人教版九年级上册课题3 水的组成优秀综合训练题,共4页。
人教版九年级上册课题2 氧气优秀课时作业: 这是一份人教版九年级上册课题2 氧气优秀课时作业,共3页。
初中化学人教版九年级上册课题1 空气精品综合训练题: 这是一份初中化学人教版九年级上册课题1 空气精品综合训练题,共3页。

