所属成套资源:2024版新教材高考数学全程一轮总复习课时作业(79份)
2024版新教材高考数学全程一轮总复习课时作业六十二计数原理与排列组合
展开
这是一份2024版新教材高考数学全程一轮总复习课时作业六十二计数原理与排列组合,共6页。试卷主要包含了单项选择题,多项选择题,填空题,解答题等内容,欢迎下载使用。
1.若3个班分别从6个风景点中选择一处浏览,则不同选法有( )
A.A eq \\al(\s\up1(3),\s\d1(6)) 种B.C eq \\al(\s\up1(3),\s\d1(6)) 种C.36种D.63种
2.甲,乙,丙,丁,戊共5名同学进行劳动技能比赛,决出第1名到第5名的名次.已知甲和乙都不是第1名,且乙不是最后1名,则5人的名次排列的所有可能情况共有( )
A.30种B.54种
C.84种D.120种
3.电视台在电视剧开播前连续播放6个不同的广告,其中4个商业广告2个公益广告,现要求2个公益广告不能连续播放,则不同的播放方式共有( )
A.A eq \\al(\s\up1(4),\s\d1(4)) ·A eq \\al(\s\up1(2),\s\d1(5)) B.C eq \\al(\s\up1(4),\s\d1(4)) ·C eq \\al(\s\up1(2),\s\d1(5))
C.A eq \\al(\s\up1(4),\s\d1(6)) ·A eq \\al(\s\up1(2),\s\d1(7)) D.C eq \\al(\s\up1(4),\s\d1(6)) ·C eq \\al(\s\up1(2),\s\d1(7))
4.[2023·河南焦作模拟]某学校计划从包含甲、乙、丙三位教师在内的10人中选出5人组队去西部支教,若甲、乙、丙三位教师至少一人被选中,则组队支教的不同方式共有( )
A.21种B.231种
C.238种D.252种
5.[2023·山东济南模拟]“回文联”是对联中的一种,既可顺读,也可倒读.比如,一副描绘厦门鼓浪屿景色的回文联:雾锁山头山锁雾,天连水尾水连天.由此定义“回文数”,n为自然数,且n的各位数字反向排列所得自然数n′与n相等,这样的n称为“回文数”,如:1221,2413142.则所有5位数中是“回文数”且各位数字不全相同的共有( )
A.648个B.720个
C.810个D.891个
6.某学校为了迎接市春季运动会,从5名男生和4名女生组成的田径运动队中选出4人参加比赛,要求男、女生都有,则男生甲与女生乙至少有1人入选的方法种数为( )
A.85B.86C.91D.90
7.小张接到4项工作,要在下周一、周二、周三这3天中完成,每天至少完成1项,且周一只能完成其中1项工作,则不同的安排方式有( )
A.12种B.18种
C.24种D.36种
8.(能力题)有甲、乙、丙、丁四位同学要与两位老师站成一排合影留念,则甲同学不站两端且两位老师必须相邻的站法有( )
A.72种B.144种
C.288种D.576种
9.(能力题)[2023·安徽蚌埠模拟]在北京冬奥会期间,云顶滑雪公园的“冰墩墩”凭借着“‘冰墩墩’蹦迪‘冰墩墩’扫雪”等词条迅速舞动肢体,做出各种可爱的造型,活跃现场气氛.云顶滑雪公园设置了3个“结束区”,共安排了甲、乙、丙、丁4名“冰墩墩”表演人员,每个“结束区”至少有1个“冰墩墩”表演,则可能的安排方式种数为( )
A.18B.36C.72D.576
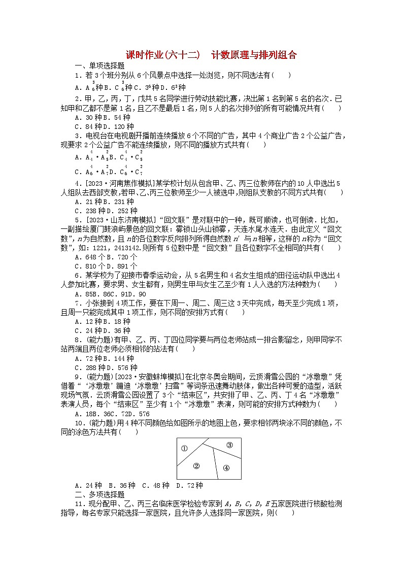
10.(能力题)用4种不同颜色给如图所示的地图上色,要求相邻两块涂不同的颜色,不同的涂色方法共有( )
A.24种 B.36种 C.48种 D.72种
二、多项选择题
11.现分配甲、乙、丙三名临床医学检验专家到A,B,C,D,E五家医院进行核酸检测指导,每名专家只能选择一家医院,且允许多人选择同一家医院,则( )
A.所有可能的安排方法有125种
B.若A医院必须有专家去,则不同的安排方法有61种
C.若专家甲必须去A医院,则不同的安排方法有16种
D.若三名专家所选医院各不相同,则不同的安排方法有10种
12.[2023·河北保定期末]目前,全国多数省份已经开始了新高考改革,改革后,考生的高考总成绩由语文、数学、外语3门全国统一考试科目成绩和3门选择性科目成绩组成.选择性科目是由学生从思想政治、历史、地理、物理、化学、生物6门科目中任选3门,则( )
A.不同的选科方案有20种
B.若某考生计划在物理和生物中至少选一科,则不同的选科方案有12种
C.若某考生确定不选物理,则不同的选科方案有10种
D.若某考生在物理和历史中选择一科,则不同的选科方案有12种
13.(能力题)[2023·黑龙江哈尔滨模拟]将甲、乙、丙、丁4名志愿者分别安排到A,B,C三个社区进行暑期社会实践活动,要求每个社区至少安排一名志愿者,则下列选项正确的是( )
A.共有18种安排方法
B.若甲、乙被安排在同社区,则有6种安排方法
C.若A社区需要两名志愿者,则有24种安排方法
D.若甲被安排在A社区,则有12种安排方法
三、填空题
14.[2023·河南安阳模拟]算盘是一种起源于我国古代的计算工具,距今有两千多年的历史,早期算盘多为五珠算盘(每档5个算珠),后来为了方便计算重量(古时1斤等于16两),人们又发明了七珠算盘.如图所示,取七珠算盘的一部分,一档为斤,一档为两,横梁上方的算珠每个记作数字5,横梁下方的算珠每个记作数字1,若拨动图中的2个算珠,则可以表示的不同重量有________种.
15.(能力题)用数字1、2、3、4组成没有重复数字的四位数,则这些四位数中比2134大的数字个数为________.(用数字作答)
四、解答题
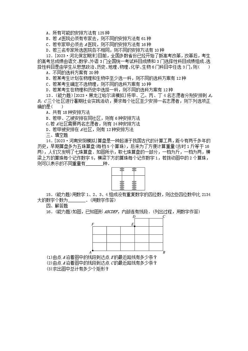
16.(能力题)如图,已知图形ABCDEF,内部连有线段.(列出过程,用数字作答)
(1)由点A沿着图中的线段到达点E的最近路线有多少条?
(2)由点A沿着图中的线段到达点C的最近路线有多少条?
(3)求出图中总计有多少个矩形?
优生选做题
17.某医院分配3名医生6名护士紧急前往三个小区协助社区做核酸检测.要求每个小区至少一名医生和至少一名护士.则分配方案共有( )
A.3180种B.3240种
C.3600种D.3660种
18.某大学一寝室4人参加疫情防控讲座,4人就坐在一排有13个空位的座位上,根据防疫要求,任意两人之间需间隔1米以上(两个空位),则不同的就坐方法有________种.
课时作业(六十二) 计数原理与排列组合
1.解析:由题意可知,每个班都有6种选法,则由乘法原理可得共有6×6×6=63种方法,故选D.
答案:D
2.解析:根据题意先排乙,再排甲,再排其他人,则所有排列的情况有A eq \\al(\s\up1(1),\s\d1(3)) A eq \\al(\s\up1(1),\s\d1(3)) A eq \\al(\s\up1(3),\s\d1(3)) =54种.故选B.
答案:B
3.解析:先排4个商业广告,则A eq \\al(\s\up1(4),\s\d1(4)) ,即存在5个空,再排2个公益广告,则A eq \\al(\s\up1(2),\s\d1(5)) ,故总排法:A eq \\al(\s\up1(4),\s\d1(4)) A eq \\al(\s\up1(2),\s\d1(5)) ,故选A.
答案:A
4.解析:10人中选5人有C eq \\al(\s\up1(5),\s\d1(10)) =252种选法,其中,甲、乙、丙三位教师均不选的选法有C eq \\al(\s\up1(5),\s\d1(7)) =21种,
则甲、乙、丙三位教师至少一人被选中的选法共有C eq \\al(\s\up1(5),\s\d1(10)) -C eq \\al(\s\up1(5),\s\d1(7)) =231种.
故选B.
答案:B
5.解析:根据“回文数”的特点,只需确定前3位即可,最高位即万位有9种排法,千位和百位各有10种排法,根据分步乘法计数原理,共有9×10×10=900种排法,其中各位数字相同的共有9种,则所有5位数中是“回文数”且各位数字不全相同的共有900-9=891种.故选D.
答案:D
6.解析:由题意,可分三类:第1类,男生甲入选,女生乙不入选,则方法种数为C eq \\al(\s\up1(1),\s\d1(3)) C eq \\al(\s\up1(2),\s\d1(4)) +C eq \\al(\s\up1(2),\s\d1(3)) C eq \\al(\s\up1(1),\s\d1(4)) +C eq \\al(\s\up1(3),\s\d1(3)) =31;第2类,男生甲不入选,女生乙入选,则方法种数为C eq \\al(\s\up1(1),\s\d1(4)) C eq \\al(\s\up1(2),\s\d1(3)) +C eq \\al(\s\up1(2),\s\d1(4)) C eq \\al(\s\up1(1),\s\d1(3)) +C eq \\al(\s\up1(3),\s\d1(4)) =34;第3类,男生甲入选,女生乙入选,则方法种数为C eq \\al(\s\up1(2),\s\d1(3)) +C eq \\al(\s\up1(1),\s\d1(4)) C eq \\al(\s\up1(1),\s\d1(3)) +C eq \\al(\s\up1(2),\s\d1(4)) =21.所以男生甲与女生乙至少有1人入选的方法种数为31+34+21=86.故选B.
答案:B
7.解析:先从4项工作中选1项安排在周一完成,再从剩下的工作中选2项安排在周二或周三,所以不同的安排方式有C eq \\al(\s\up1(1),\s\d1(4)) C eq \\al(\s\up1(2),\s\d1(3)) ·A eq \\al(\s\up1(2),\s\d1(2)) =24种.故选C.
答案:C
8.解析:若甲同学在第二位,两位老师可以在第三第四位,或者两位老师在第四第五位,或者两位老师在第五第六位,其他同学没有限制要求,有3A eq \\al(\s\up1(2),\s\d1(2)) A eq \\al(\s\up1(3),\s\d1(3)) =36种;
若甲同学在第三位,两位老师可以在第一第二位,或者两位老师可以在第四第五位,或者两位老师在第五第六位,其他同学没有限制要求,有3A eq \\al(\s\up1(2),\s\d1(2)) A eq \\al(\s\up1(3),\s\d1(3)) =36种;
若甲同学在第四位,两位老师可以在第一第二位,或者两位老师在第二第三位,或者两位老师在第五第六位,其他同学没有限制要求,有3A eq \\al(\s\up1(2),\s\d1(2)) A eq \\al(\s\up1(3),\s\d1(3)) =36种;
若甲同学在第五位,两位老师可以在第一第二位,或者两位老师在第二第三位,或者两位老师在第三第四位,其他同学没有限制要求,有3A eq \\al(\s\up1(2),\s\d1(2)) A eq \\al(\s\up1(3),\s\d1(3)) =36种;
所以共有36×4=144种.
故选B.
答案:B
9.解析:先分3组(1,1,2),有C eq \\al(\s\up1(2),\s\d1(4)) =6种分组的方案;再分配,有A eq \\al(\s\up1(3),\s\d1(3)) 种分配的方案,则可能的安排方式种数为C eq \\al(\s\up1(2),\s\d1(4)) A eq \\al(\s\up1(3),\s\d1(3)) =36.故选B.
答案:B
10.解析:对于①②③,两两相邻,依次用不同颜色涂,共有4×3×2=24种涂色方法,对于④,与②③相邻,但与①相隔,此时可用剩下的一种颜色或者与①同色,共2种涂色方法,则由分步乘法计数原理得24×2=48种不同的涂色方法.故选C.
答案:C
11.解析:对于A,每名专家有5种选择方法,则所有可能的安排方法有53=125种,正确;对于B,由选项A知,所有可能的方法有53种,A医院没有专家去的方法有43种,所以A医院必须有专家去的不同的安排方法有53-43=61种,正确;对于C,专家甲必须去A医院,则专家乙、丙的安排方法有52=25种,错误;对于D,三名专家所选医院各不相同的安排方法有A eq \\al(\s\up1(3),\s\d1(5)) =60种,错误.故选AB.
答案:AB
12.解析:从思想政治、历史、地理、物理、化学、生物6门科目中任选3门,不同的选科方案有C eq \\al(\s\up1(3),\s\d1(6)) =20种,则A正确;若某考生计划在物理和生物中至少选一科,则不同的选科方案有C eq \\al(\s\up1(1),\s\d1(2)) C eq \\al(\s\up1(2),\s\d1(4)) +C eq \\al(\s\up1(2),\s\d1(2)) C eq \\al(\s\up1(1),\s\d1(4)) =12+4=16种,则B错误;若某考生确定不选物理,则不同的选科方案有C eq \\al(\s\up1(3),\s\d1(5)) =10种,则C正确;若某考生在物理和历史中选择一科,则不同的选科方案有C eq \\al(\s\up1(1),\s\d1(2)) C eq \\al(\s\up1(2),\s\d1(4)) =12种,则D正确.故选ACD.
答案:ACD
13.解析:对于A:4名志愿者先分为3组,再分配到3个社区,所以安排方法为:C eq \\al(\s\up1(2),\s\d1(4)) A eq \\al(\s\up1(3),\s\d1(3)) =36,错误;对于B:甲、乙被安排在同社区,先从3个社区中选1个安排甲与乙,剩余两个社区和剩余两名志愿者进行全排列,所以安排方法为:C eq \\al(\s\up1(1),\s\d1(3)) A eq \\al(\s\up1(2),\s\d1(2)) =6,正确;对于C:A社区需要两名志愿者,所以先从4名志愿者中选择2名安排到A社区,再把剩余2名志愿者和2个社区进行全排列,所以安排方法为C eq \\al(\s\up1(2),\s\d1(4)) A eq \\al(\s\up1(2),\s\d1(2)) =12,错误;对于D:甲安排在A社区,分为两种情况,第一种为A社区安排了两名志愿者,所以从剩余3名志愿者中选择一个,分到A社区,再把剩余2名志愿者和2个社区进行全排列,安排方法有C eq \\al(\s\up1(1),\s\d1(3)) A eq \\al(\s\up1(2),\s\d1(2)) 种;第二种是A社区只安排了甲志愿者,此时剩余3名志愿者分为两组,再分配到剩余的两个社区中,此时安排方法有C eq \\al(\s\up1(2),\s\d1(3)) A eq \\al(\s\up1(2),\s\d1(2)) 种;所以一共有安排方法为C eq \\al(\s\up1(1),\s\d1(3)) A eq \\al(\s\up1(2),\s\d1(2)) +C eq \\al(\s\up1(2),\s\d1(3)) A eq \\al(\s\up1(2),\s\d1(2)) =12,正确.故选BD.
答案:BD
14.解析:①十位拨动0枚算珠,个位拨动2枚算珠,有3种结果:2,6,10;
②十位拨动1枚算珠,个位拨动1枚算珠,有4种结果:11,15,51,55;
③十位拨动2枚算珠,个位拨动0枚算珠,有3种结果:20,60,100;
综上所述,拨动图中的2个算珠,则可以表示的不同重量有10种.
答案:10
15.解析:根据题意,用数字1、2、3、4组成没有重复数字的四位数,当其千位数字为3或4时,有2A eq \\al(\s\up1(3),\s\d1(3)) =12种情况,即有12个符合题意的四位数,当其千位数字为2时,有6种情况,其中最小的为2134,则有6-1=5个比2134大的四位数,故有12+5=17个比2134大的四位数.
答案:17
16.解析:(1)由题意得A沿着图中的线段到达点E的最近路线需要移动6次,向右移动3次,向上移动3次,所以A沿着图中的线段到达点E的最近路线有C eq \\al(\s\up1(3),\s\d1(6)) ·C eq \\al(\s\up1(3),\s\d1(3)) =20条.
(2)设点G、H、P的位置如图所示:
则点A沿着图中的线段到达点C的最近路线可分为4种情况:
①沿着A→E→C,共有C eq \\al(\s\up1(3),\s\d1(6)) ·C eq \\al(\s\up1(3),\s\d1(3)) ·C eq \\al(\s\up1(2),\s\d1(3)) =60条最近路线;
②沿着A→G→C,共有C eq \\al(\s\up1(3),\s\d1(5)) ·C eq \\al(\s\up1(2),\s\d1(2)) ·C eq \\al(\s\up1(2),\s\d1(4)) ·C eq \\al(\s\up1(2),\s\d1(2)) =60条最近路线;
③沿着A→H→C,共有C eq \\al(\s\up1(3),\s\d1(4)) ·C eq \\al(\s\up1(2),\s\d1(5)) ·C eq \\al(\s\up1(3),\s\d1(3)) =40条最近路线;
④沿着A→P→C,共有C eq \\al(\s\up1(2),\s\d1(6)) ·C eq \\al(\s\up1(4),\s\d1(4)) =15条最近路线;
故由点A沿着图中的线段到达点C的最近路线有60+60+40+15=175条.
(3)由题意,要组成矩形则应从竖线中选出两条、横线中选出两条,可分为两种情况:
①矩形的边不在CD上,共有C eq \\al(\s\up1(2),\s\d1(4)) ·C eq \\al(\s\up1(2),\s\d1(6)) =90个矩形;
②矩形的一条边在CD上,共有C eq \\al(\s\up1(1),\s\d1(4)) ·C eq \\al(\s\up1(2),\s\d1(3)) =12个矩形;故图中共有90+12=102个矩形.
17.解析:每个小区至少一名护士,则把护士分为3组,共有3种情况:1,1,4;1,2,3;2,2,2.
把护士分为3组,3组人数分别为1,1,4,共有eq \f(C eq \\al(\s\up1(1),\s\d1(6)) C eq \\al(\s\up1(1),\s\d1(5)) C eq \\al(\s\up1(4),\s\d1(4)) ,A eq \\al(\s\up1(2),\s\d1(2)) )种分法,再分配给3个小区,有A eq \\al(\s\up1(3),\s\d1(3)) 种分法.每个小区1名医生有A eq \\al(\s\up1(3),\s\d1(3)) 种分法,则分配方案数为eq \f(C eq \\al(\s\up1(1),\s\d1(6)) C eq \\al(\s\up1(1),\s\d1(5)) C eq \\al(\s\up1(4),\s\d1(4)) ,A eq \\al(\s\up1(2),\s\d1(2)) )A eq \\al(\s\up1(3),\s\d1(3)) A eq \\al(\s\up1(3),\s\d1(3)) ;
把护士分为3组,3组人数分别为1,2,3,共有C eq \\al(\s\up1(1),\s\d1(6)) C eq \\al(\s\up1(2),\s\d1(5)) C eq \\al(\s\up1(3),\s\d1(3)) 种分法,再分配给3个小区,有A eq \\al(\s\up1(3),\s\d1(3)) 种分法.每个小区1名医生有A eq \\al(\s\up1(3),\s\d1(3)) 种分法,则分配方案数为C eq \\al(\s\up1(1),\s\d1(6)) C eq \\al(\s\up1(2),\s\d1(5)) C eq \\al(\s\up1(3),\s\d1(3)) A eq \\al(\s\up1(3),\s\d1(3)) A eq \\al(\s\up1(3),\s\d1(3)) ;
把护士分为3组,3组人数分别为2,2,2,共有eq \f(C eq \\al(\s\up1(2),\s\d1(6)) C eq \\al(\s\up1(2),\s\d1(4)) C eq \\al(\s\up1(2),\s\d1(2)) ,A eq \\al(\s\up1(3),\s\d1(3)) )种分法,再分配给3个小区,有A eq \\al(\s\up1(3),\s\d1(3)) 种分法.每个小区1名医生有A eq \\al(\s\up1(3),\s\d1(3)) 种分法,则分配方案数为eq \f(C eq \\al(\s\up1(2),\s\d1(6)) C eq \\al(\s\up1(2),\s\d1(4)) C eq \\al(\s\up1(2),\s\d1(2)) ,A eq \\al(\s\up1(3),\s\d1(3)) )A eq \\al(\s\up1(3),\s\d1(3)) A eq \\al(\s\up1(3),\s\d1(3)) .
综上,分配方案总数为eq \f(C eq \\al(\s\up1(1),\s\d1(6)) C eq \\al(\s\up1(1),\s\d1(5)) C eq \\al(\s\up1(4),\s\d1(4)) ,A eq \\al(\s\up1(2),\s\d1(2)) )A eq \\al(\s\up1(3),\s\d1(3)) A eq \\al(\s\up1(3),\s\d1(3)) +C eq \\al(\s\up1(1),\s\d1(6)) C eq \\al(\s\up1(2),\s\d1(5)) C eq \\al(\s\up1(3),\s\d1(3)) A eq \\al(\s\up1(3),\s\d1(3)) A eq \\al(\s\up1(3),\s\d1(3)) +eq \f(C eq \\al(\s\up1(2),\s\d1(6)) C eq \\al(\s\up1(2),\s\d1(4)) C eq \\al(\s\up1(2),\s\d1(2)) ,Aeq \\al(\s\up1(3),\s\d1(3)))A eq \\al(\s\up1(3),\s\d1(3)) A eq \\al(\s\up1(3),\s\d1(3)) =3240.故选B.
答案:B
18.解析:先假设每人坐一个位置相当于去掉4个位置,再将4人中间任意两人之间放进2个空位,此时空位一共还剩3个,若将这三个连在一起插入4人之间和两侧的空位上,有5种放法;若将这三个分成两组,一组两个,一组一个,插入4人之间和两侧的空位上,有A eq \\al(\s\up1(2),\s\d1(5)) 种放法;若将这三个分成三组插入4人之间和两侧的空位上,有C eq \\al(\s\up1(3),\s\d1(5)) 种放法,故不同的就坐方法为A eq \\al(\s\up1(4),\s\d1(4)) ×(5+A eq \\al(\s\up1(2),\s\d1(5)) +C eq \\al(\s\up1(3),\s\d1(5)) )=840种.
答案:840
相关试卷
这是一份2024版新教材高考数学全程一轮总复习课时作业五十九证明与探索问题,共4页。
这是一份2024版新教材高考数学全程一轮总复习课时作业五十二直线与椭圆,共10页。试卷主要包含了单项选择题,多项选择题,填空题,解答题等内容,欢迎下载使用。
这是一份2024版新教材高考数学全程一轮总复习课时作业十三函数与方程,共6页。试卷主要包含了单项选择题,多项选择题,填空题,解答题等内容,欢迎下载使用。

