2022-2023学年安徽省滁州市高一(下)期末生物试卷(含解析)
展开2022-2023学年安徽省滁州市高一(下)期末生物试卷
一、单选题(本大题共14小题,共14.0分)
1. 农谚“水是庄稼血,肥是庄稼粮”,说明水和无机盐在农业生产中的重要性。下列相关叙述错误的是( )
A. 水分子之间存在氢键,从而使水具有较高比热容,温度相对不容易发生改变
B. 春暖花开,植物体内结合水和自由水的比值增大,细胞代谢旺盛,生长迅速
C. 镁是叶绿素的重要组成成分,缺镁会使叶绿素不能合成,从而导致叶片变黄
D. 点燃一粒小麦种子,待其烧尽时见到的灰白色灰烬就是小麦种子里的无机盐
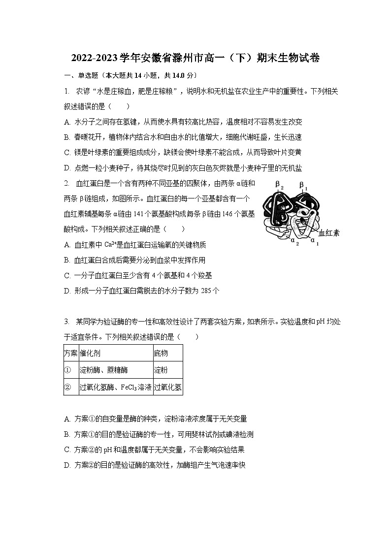
2. 血红蛋白是一个含有两种不同亚基的四聚体,由两条α链和两条β链组成,如图所示。血红蛋白的每一个亚基都含有一个血红素辅基。每条α链由141个氨基酸构成,每条β链由146个氨基酸构成。下列相关叙述正确的是( )
A. 血红素中Ca2+是血红蛋白运输氧的关键物质
B. 血红蛋白合成后需要分泌到血浆中发挥作用
C. 一分子血红蛋白至少含有4个氨基和4个羧基
D. 形成一分子血红蛋白需脱去的水分子数为285个
3. 某同学为验证酶的专一性和高效性设计了两套实验方案,如表所示。实验温度和pH均处于适宜条件。下列相关叙述错误的是( )
方案
催化剂
底物
①
淀粉酶、蔗糖酶
淀粉
②
过氧化氢酶、FeCl3溶液
过氧化氢
A. 方案①的自变量是酶的种类,淀粉溶液浓度属于无关变量
B. 方案①的目的是验证酶的专一性,可用斐林试剂或碘液检测
C. 方案②的pH和温度都属于无关变量,不会影响实验结果
D. 方案②的目的是验证酶的高效性,加酶组产生气泡速率快
4. 如图是某同学在观察洋葱根尖分生区细胞有丝分裂实验时拍摄的细胞分裂图,A~E表示不同时期的细胞。下列相关叙述错误的是( )
A. 制作临时装片时,用清水漂洗后,可用醋酸洋红染色
B. 按细胞周期过程可将标注的细胞排序为C→B→E→D→A
C. 细胞D已经发生了着丝粒分裂,染色体数目出现加倍
D. 若要将细胞E移至视野中央,需将装片向右上方移动
5. 细胞自噬是细胞通过溶酶体与双层膜包裹的细胞自身物质融合,从而降解细胞自身物质的过程,其作用如图所示。Atg是细胞自噬过程中关键的执行因子,其基因家族首先在酵母中发现,包括约20个成员。根据图中所示分析,下列相关叙述错误的是( )
A. 细胞自噬过程受到细胞内多个基因调控
B. 细胞自噬的完成涉及细胞间的信息传递
C. 细胞自噬可以使酵母菌在营养匮乏时获得所需的物质和能量
D. 在细胞器a内含有的多种水解酶能分解衰老、损伤的细胞器
6. 女娄菜是一种雌雄异株植物,其叶形有宽叶和窄叶之分,分别由位于X染色体上的基因B和b控制,含有b的花粉不可育。现有两亲本杂交,后代全为雄株,且宽叶和窄叶之比为1:1.亲本的基因型是( )
A. XBXb×XbY B. XBXb×XBY C. XBXB×XbY D. XbXb×XBY
7. 羊的有角和无角这一对相对性状由位于常染色体上的等位基因(N/n)控制。公羊中基因型为NN或Nn的表型为有角,nn无角;母羊中基因型为NN的表型为有角,nn或Nn无角。下列相关叙述错误的是( )
A. 无角公羊后代中的母羊都是无角 B. 有角母羊后代中的公羊都是有角
C. 无角公羊的后代中会出现有角个体 D. 有角个体相互交配的后代都是有角
8. “加法原理”和“减法原理”是高中生物学实验中常用的控制变量的方法。下列实验中使用到“减法原理”的是( )
A. 在待测组织样液中先后注入双缩脲试剂A液和双缩脲试剂B液
B. 在低温诱导植物细胞染色体数目的变化的实验中使用卡诺氏液
C. 艾弗里的肺炎链球菌转化实验中加入DNA酶、RNA酶、蛋白酶等
D. 格里菲思将R型活细菌和加热杀死的S型细菌混合后向小鼠注射
9. 1953年美国生物学家沃森和英国物理学家克里克提出了DNA双螺旋结构模型,在生物学发展史上具有里程碑式的意义。下列关于双链DNA的叙述,错误的是( )
A. DNA两条单链碱基数量相等,两条单链之间A与T相等
B. DNA分子具有多样性的原因之一是其空间结构千差万别
C. G/C碱基对之间有3个氢键,A/T碱基对之间有2个氢键
D. 双链DNA的4种碱基的排列顺序之中蕴藏着遗传信息
10. 吸烟会使人的体细胞内DNA的甲基化水平升高,对染色体上的组蛋白也会产生影响。下列相关叙述错误的是( )
A. 基因甲基化能使生物发生基因突变,有利于生物适应环境
B. 男性吸烟者精子活力下降,精子中DNA的甲基化水平明显升高
C. 吸烟者易患肺癌,癌症发生的机制可能是抑癌基因甲基化的结果
D. 构成染色体的组蛋白发生甲基化、乙酰化等修饰也会影响基因的表达
11. 现有某mRNA分子的一个片段,其碱基序列为5′-AUGCACUGGCGUUGCUGUCCUGAAUCCUAA-3′。可能用到的密码子与氨基酸的对应关系如下:5′-AUG-3′甲硫氨酸(起始密码子)5′-GCA-3′丙氨酸5′-UAA-3′终止密码子,下列相关叙述正确的是( )
A. 该mRNA片段的形成过程中不需要解旋酶参与
B. 该mRNA片段翻译过程中需要10种tRNA参与
C. 该mRNA片段翻译过程中运输丙氨酸的tRNA上的反密码子可能是5′-CGU-3′
D. 遗传信息流DNA→RNA和RNA→蛋白质的过程中所涉及的碱基配对方式相同
12. 我国科学家将含有人凝血因子基因的DNA片段注射到羊的受精卵中,由该受精卵发育而成的羊,分泌的乳汁中含有人的凝血因子,可治疗血友病。下列叙述错误的是( )
A. 这项研究说明人和羊共用一套遗传密码 B. 该羊的乳腺细胞中含有人的凝血因子基因
C. 该羊分泌的乳汁中含有人的凝血因子基因 D. 该羊的后代也可能含有人的凝血因子基因
13. DNA分子中发生碱基的替换,增添或缺失,而引起的基因碱基序列的改变,叫作基因突变。下列相关叙述错误的是( )
A. 基因突变通常发生在DNA复制时期
B. 基因突变是等位基因形成的根本原因
C. 豌豆皱粒性状的产生是基因突变的结果
D. 用显微镜不能检查出基因突变导致的遗传病
14. 在真核生物体内,染色体是遗传物质DNA的主要载体。下列相关叙述错误的是( )
A. 一个染色体组内的染色体,在形态、结构和功能上各不相同
B. 高等植物的每个染色体组中不一定都含有常染色体和性染色体
C. 一般情况下,同一物种的同源染色体在形态和大小上是相同的
D. 只有生殖细胞中的染色体数目或结构的变化才属于可遗传变异
二、多选题(本大题共5小题,共10.0分)
15. 酸性重铬酸钾是实验室常用的一种强氧化剂,能将酒精中的羟基氧化成羧基,从而产生由橙色变为灰绿色的颜色变化。某同学进行如图所示的实验。
下列相关叙述错误的是( )
A. 根据A瓶是否产生CO2可判断酵母菌细胞是否进行有氧呼吸
B. 可在B瓶中加入溴麝香草酚蓝溶液用于检测CO2的产生情况
C. 在A瓶的滤液中加入斐林试剂摇匀,可直接检测葡萄糖是否完全消耗
D. 培养初期,向A瓶的滤液中加入酸性重铬酸钾溶液不会发生颜色变化
16. 玉米是雌雄同株异花植株,非甜玉米对甜玉米为显性。现将纯种非甜玉米(M)和纯种甜玉米(N)进行间行种植。下列关于其子代的叙述,错误的是( )
A. M和N上所得到的子代中都有甜玉米 B. M和N上所得到的子代中都有非甜玉米
C. M上得到的籽粒,有的能发育为甜玉米 D. N上得到的籽粒,有的能发育为非甜玉米
17. 如图为某高等动物精原细胞分裂过程中细胞内的同源染色体对数的变化曲线。下列相关叙述正确的是( )
A. AB段和FG段均发生了DNA的复制 B. BC段形成的原因是着丝粒的分裂
C. FG段能够发生同源染色体的配对 D. HI段染色体的数目是DNA数目的2倍
18. DNA一条链的一个末端有游离的磷酸基团称为5′-端、另一末端有游离的羟基称为3′-端,RNA也有类似的结构。下列有关真核生物遗传信息传递的叙述,错误的是( )
A. DNA复制时,若子链延伸方向与解旋方向一致,则子链进行连续复制
B. 转录时,RNA聚合酶沿着DNA的一整条链从3′-端移动到5′-端合成一个RNA分子
C. tRNA的羟基端携带氨基酸(即3′-端),反密码子的读取方向为tRNA的3′-端→5′-端
D. 翻译时,核糖体阅读mRNA的方向是从3′-端→5′-端,一个mRNA上可以结合多个核糖体
19. 红绿色盲为伴X染色体隐性遗传病,某家族中有患红绿色盲的病史。不考虑突变和基因重组,下列系谱图中(图示中“”表示正常男性,“〇”表示正常女性,“■”表示色盲男性,“●”表示色盲女性),不会出现在该家族中的是( )
A. B. C. D.
三、探究题(本大题共5小题,共75.0分)
20. 同位素标记法是生物学实验中常用的方法,可用于研究示踪物质的运行和变化规律,从而弄清化学反应的详细过程。回答下列问题:
(1)蛋白质的合成和分泌过程可用同位素标记法研究,将 ______ (填“3H”或“15N”)标记的氨基酸注射到细胞中,每隔一定时间检测细胞中放射性出现的位置。具放射性的物质依次经过的具有膜结构的细胞器是 ______ 。
(2)用同位素标记法研究小球藻光合作用中O2的来源,实验装置如图1所示。将甲、乙两组同时置于充足的光照条件下,短时间内检测各组收集到的氧气,其中甲组不含18O,而乙组含18O。上述实验表明 ______ ;甲组中小球藻细胞内首先利用18O的细胞器是 ______ ,若18O2进入线粒体一段时间后,线粒体内含18O的化合物有 ______ (至少写出两种)。
(3)科学家将DNA双链均被15N标记的大肠杆菌放到含14N的培养液中培养,让其复制三次。将亲代DNA和每次复制的产物置于不同的试管中离心,结果如图2所示。其中代表复制两次后的分层结果是 ______ (填字母),d结果中含15N标记的DNA与只含14N标记的DNA的比为 ______ 。
21. 绿色植物的光反应又称光系统电子传递反应,如图所示是光合膜中的电子传递链和光合磷酸化作用。
根据图示。结合所学知识,回答下列问题:
(1)绿色植物叶肉细胞中的光合色素分布于 ______ 上,提取叶肉细胞内的光合色素需要用到的试剂是 ______ 。
(2)在光反应阶段,光合色素的主要作用是 ______ 。据图分析,该过程中,细胞内发生的能量转化是 ______ ,光反应阶段产生的NADPH的作用是 ______ 。
(3)据图分析,位于类囊体薄膜上的ATP合酶,除具有催化ATP合成的功能外,还可以行使 ______ 的功能,该过程中生成的ATP主要用于 ______ 。
22. 香豌豆的花色由非同源染色体上的两对等位基因(C/c和P/p)控制,如图为这两对等位基因控制相关物质合成的途径。(不考虑基因突变和染色体变异)
回答下列问题:
(1)根据题干信息,从基因与性状的关系上分析,能够得出的结论是① ______ ;② ______ 。
(2)开紫花的基因型有 ______ 种。基因型为CcPp的紫花香豌豆自交,后代植株的花色中紫色:白色= ______ ,其中能够稳定遗传的白花香豌豆的基因型有 ______ 。
(3)两株白花香豌豆杂交的后代中紫花香豌豆占14,这两株香豌豆的基因型为 ______ 。
23. 昆虫是生物学研究的常用材料。回答下列问题:
(1)三尾凤蝶(2n=56)是性别决定为ZW型的昆虫,是我国特有物种,对其基因组测序至少需要测定 ______ 条染色体的DNA序列。
(2)果蝇(2n=8)是性别决定为XY型的昆虫。果蝇的红眼对白眼为显性,由位于X染色体上一对等位基因控制。现有一只红眼雌果蝇和一只白眼雄果蝇交配,后代的表型及比例可能是 ______ 或 ______ 。
(3)科学家新发现一种昆虫。某生物兴趣小组获得了以下信息:该种昆虫的圆眼对棒状眼为显性,且是由位于性染色体上的一对等位基因(B/b)控制。他们想知道该昆虫的性别决定方式(XY型或ZW型)。现有纯合的该种昆虫若干,需要你设计一个杂交实验方案来判断该昆虫的性别决定方式(不考虑性染色体的同源区段)。
实验思路:选择 ______ 杂交,观察后代的表型。
实验结果和结论:
若 ______ ,则性别决定方式为XY型;
若 ______ ,则性别决定方式为ZW型。
24. 材料一:同源器官在比较解剖学上是指起源相同、结构和部位相似而形态和功能不同的器官,如鸟的翼、蝙蝠的翼手、鲸的鳍、马的前肢和人的上肢等。
材料二:碳青霉烯类抗生素是治疗重度感染的一类药物。如表为2005-2008年,该类抗生素在某医院住院患者中的人均使用量,以及从患者体内分离得到的某种细菌对该类抗生素的耐药率变化。
年份
2005
2006
2007
2005
住院患者该类抗生素的人均使用量/g
0.074
0.12
0.14
0.19
某种细菌对该类抗生素的耐药率/%
2.6
6.11
10.9
25.5
回答下列问题:
(1)同源器官的存在可以证明 ______ 。除同源器官外,可以证明生物进化的证据还有 ______ (至少答两点)。
(2)细菌的耐药基因大多是由 ______ 产生的,其进化的本质是 ______ 。从进化的角度看,耐药率逐年升高的原因是 ______ 。
(3)人类不断研发和使用新的抗生素,细菌对新药的耐药性也在不断提高,二者之间仿佛发生了一场竞赛。作为这场竞赛的参与者,我们可以怎么做? ______ (答出一点即可)。
答案和解析
1.【答案】B
【解析】解:A、氢键的存在使水有较高的比热容,使水的温度不易发生改变,有利于维持生命系统的稳定,A正确;
B、春暖花开,细胞代谢旺盛,生长迅速,此时植物体内结合水和自由水的比值降低,B错误;
C、镁是构成植物叶绿素的重要成分,植物缺镁会使叶绿素不能合成,从而导致叶片变黄,影响光合作用,最终甚至会导致植物死亡,C正确;
D、小麦种子燃烧掉的是有机物,剩下的是无机物,无机物主要指水和无机盐,水在燃烧过程中已经蒸发,只剩下无机盐,D正确。
故选:B。
1、细胞内的水的存在形式是自由水和结合水,结合水是细胞结构的重要组成成分;自由水是良好的溶剂,是许多化学反应的介质,自由水还参与许多化学反应,自由水对于营养物质和代谢废物的运输具有重要作用;自由水与结合水不是一成不变的,可以相互转化,自由水与结合水的比值越高,细胞代谢越旺盛,抗逆性越低,反之亦然。
2、无机盐主要以离子的形式存在,其生理作用有:
(1)细胞中某些复杂化合物的重要组成成分,如Mg2+是叶绿素的必要成分。
(2)维持细胞的生命活动,如Ca2+可调节肌肉收缩和血液凝固,血钙过高会造成肌无力,血钙过低会引起抽搐。
(3)维持细胞的酸碱平衡和细胞的形态。
本题主要考查细胞中的水和无机盐的相关知识,要求学生有一定的理解分析能力,能够结合题干信息和所学知识进行分析应用。
2.【答案】C
【解析】解:A、血红素中Fe2+是血红蛋白运输氧的关键物质,A错误;
B、血红蛋白存在于红细胞内,因此合成后在红细胞内发挥作用,起到运输氧气的功能,B错误;
C、血红蛋白由4条链组成,至少含有4个游离的氨基和4个游离的羧基,C正确;
D、血红蛋白由两条α链和两条β链组成,两条α链都是由141个氨基酸组成,两条β链都是由146个氨基酸组成,共574个氨基酸,四条多肽链,肽键数=脱去的水分子数=574-4=570个,D错误。
故选:C。
脱水缩合过程中的相关计算:(1)脱去的水分子数=形成的肽键个数=氨基酸个数-肽链条数;(2)蛋白质分子至少含有的氨基数或羧基数,应该看肽链的条数,有几条肽链,则至少含有几个氨基或几个羧基;(3)蛋白质分子量=氨基酸分子量×氨基酸个数-水的个数×18。
本题考查蛋白质计算和功能的相关知识,意在考查学生的识记能力和判断能力,运用所学知识综合分析问题的能力。
3.【答案】C
【解析】解:A、方案①是验证酶的专一性,自变量是酶的种类,其他条件如淀粉溶液浓度属于无关变量,A正确;
B、淀粉在淀粉酶的作用下水解为麦芽糖,麦芽糖是还原糖,可以用斐林试剂检测;淀粉在蔗糖酶的作用下不发生水解反应,淀粉是非还原糖,与斐林试剂作用无砖红色沉淀生成,故方案①的目的是验证酶的专一性,可用斐林试剂检测;淀粉遇碘变蓝,一个淀粉水解了,一个淀粉没有水解,也可用碘液进行检测是否将淀粉水解,B正确;
C、方案②验证酶的高效性,自变量是催化剂的种类,pH和温度属于无关变量会影响实验结果,故无关变量保持相同且适宜,C错误;
D、方案②的目的是验证酶的高效性,相同的时间内加酶的一组产生气泡数较多,加酶组产生气泡速率快,D正确。
故选:C。
酶是活细胞产生的具有生物催化作用的有机物,大多数是蛋白质,少数是RNA;酶的催化具有高效性、专一性、需要适宜的温度和pH。
本题主要考查酶的特性及应用,意在考查考生的识图能力和理解所学知识要点,把握知识间内在联系的能力,能够运用所学知识,对生物学问题作出准确的判断,难度适中。
4.【答案】D
【解析】解:A、制作临时装片时,先解离,用清水漂洗后,可用碱性染料醋酸洋红染色,使染色体可见,A正确;
B、按细胞周期过程可将标注的细胞排序为C(间期)→B(前期)→E(中期)→D(后期)→A(末期),B正确;
C、细胞D已经发生了着丝粒分裂,染色体数目是体细胞的两倍,C正确;
D、显微镜下观察到的是上下、左右都颠倒的像,因此若要将细胞E移至视野中央,需将装片向右下方移动,D错误。
故选:D。
分析题图:图中A细胞中染色体和纺锤体消失,处于有丝分裂末期;B细胞中核膜和核仁逐渐消失,处于有丝分裂前期;C细胞没有明显的变化,处于分裂间期;D细胞中着丝粒分裂,处于有丝分裂后期;E细胞中染色体都排列在细胞中央,处于有丝分裂中期。
本题结合图解,考查观察细胞有丝分裂实验,对于此类试题,需要考生注意的细节较多,如实验的原理、实验采用的方法、实验现象及结论等,需要考生在平时的学习过程中注意积累。
5.【答案】B
【解析】解:A、细胞自噬过程受到细胞内多个基因调控,Atg是细胞自噬过程中关键的执行因子,A正确;
B、细胞自噬的完成是在细胞内完成,不涉及细胞间的信息传递,B错误;
C、细胞自噬可以产生降解后的小分子,使酵母菌在营养匮乏时获得所需的物质和能量,C正确;
D、细胞器a为溶酶体,在细胞器a内含有的多种水解酶能分解衰老、损伤的细胞器,D正确。
故选:B。
细胞自噬是真核生物中进化保守的对细胞内物质进行周转的重要过程。该过程中一些损坏的蛋白或细胞器被双层膜结构的自噬小泡包裹后,送入溶酶体(动物)或液泡(酵母和植物)中进行降解并得以循环利用。
本题以细胞自噬为素材,结合图解,考查自噬的意义、溶酶体的功能的相关知识,要求考生识记溶酶体的功能,提取图中信息围绕题干作答。
6.【答案】A
【解析】解:若后代全为雄株,雄性亲本只产生Y的配子,又由题意可知,基因b使雄配子致死,因此雄性亲本的基因型是XbY,后代雄株宽叶和狭叶个体各半,说明雌性亲本产生两种配子,基因型分别是XB、Xb,因此雌性亲本的基因型是XBXb,A正确,BCD错误。
故选:A。
由于基因位于性染色体上,其遗传的方式和性染色体联系,称为伴性遗传。
本题考查伴性遗传的相关知识,意在考查学生的识记能力和判断能力,运用所学知识综合分析问题的能力是解答本题的关键。
7.【答案】D
【解析】解:A、无角公羊(nn)杂交后代为nn或Nn,若为母羊,则为无角,A正确;
B、有角母羊(NN)后代一定是N_,若为公羊,则一定为有角,B正确;
C、无角公羊(nn)的后代中可能会有Nn,若为公羊,则为有角个体,C正确;
D、有角公羊为NN或Nn,有角母羊为NN,后代一定为N_,可能是NN,也可能是Nn,Nn在母羊中为无角,D错误。
故选:D。
分离定律的实质:在生物的体细胞中,控制同一性状的遗传因子成对存在,不相融合;在形成配子时,成对的遗传因子发生分离,分离后的遗传因子分别进入不同的配子中,随配子遗传给后代。
本题考查基因分离定律的相关知识,意在考查学生的识记能力和判断能力,运用所学知识综合分析问题的能力是解答本题的关键。
8.【答案】C
【解析】解:A、在待测组织样液中先后注入双缩脲试剂A液和双缩脲试剂B液,属于“加法原理”,A错误;
B、在低温诱导植物细胞染色体数目的变化的实验中使用卡诺氏液,属于“加法原理”,B错误;
C、艾弗里的肺炎链球菌转化实验中加入DNA酶、RNA酶、蛋白酶等,可以把相应的物质降解,属于“减法原理”,C正确;
D、格里菲思将R型活细菌和加热杀死的S型细菌混合后向小鼠注射,属于“加法原理”,D错误。
故选:C。
“加法原理”和“减法原理”是实验设计过程中控制自变量的两种原理。与常态相比,人为增加某种影响因素的称为“加法原理”,人为去除某种影响因素的称为“减法原理”。
本题考查对高中实验的掌握,解题的关键是理解清楚什么是“加法原理”和“减法原理”,在此基础上逐一分析。
9.【答案】B
【解析】解:A、DNA两条单链碱基互补配对,因此DNA两条单链的碱基数量相等,两条单链之间A与T相等,A正确;
B、DNA分子具有多样性的原因之一是其碱基对的排列顺序千差万别,而空间结构都是双螺旋结构,B错误;
C、G/C碱基对之间有3个氢键,A/T碱基对之间有2个氢键,氢键越多DNA结构越稳定,C正确;
D、双链DNA的4种碱基的排列顺序之中蕴藏着遗传信息,不同DNA差异在于碱基对的排列顺序不同,D正确。
故选:B。
DNA的双螺旋结构:
①DNA分子是由两条反向平行的脱氧核苷酸长链盘旋而成的。
②DNA分子中的脱氧核糖和磷酸交替连接,排列在外侧,构成基本骨架,碱基在内侧。
③两条链上的碱基通过氢键连接起来,形成碱基对且遵循碱基互补配对原则,A与T配对、G与C配对。
本题考查DNA分子结构的主要特点,要求考生识记DNA分子结构的主要特点,掌握碱基互补配对原则的内容及应用,能结合所学的知识准确判断各选项。
10.【答案】A
【解析】解:A、基因甲基化并没有改变基因的碱基序列,即没有改变基因的结构,则并未使生物发生基因突变,A错误;
B、男性吸烟者的精子活力下降,与精子中DNA的甲基化水平明显升高有关,因为基因的甲基化水平影响基因的表达,B正确;
C、抑癌基因的作用主要是阻止细胞不正常的增殖,基因甲基化可导致其不能转录,癌症发生的机制可能是抑癌基因甲基化的结果,C正确;
D、表观遗传的调节机制有DNA修饰、组蛋白修饰、非编码RNA调控、染色质重塑、核小体定位等,故组蛋白甲基化、乙酰化等修饰会影响基因的表达,D正确。
故选:A。
表观遗传是指DNA序列不发生变化,但基因的表达却发生了可遗传的改变,即基因型未发生变化而表现型却发生了改变,如DNA的甲基化,甲基化的基因不能与RNA聚合酶结合,故无法进行转录产生mRNA,也就无法进行翻译最终合成相应的蛋白,从而抑制了基因的表达。
本题考查表观遗传的相关知识,解答本题的关键是掌握表观遗传的含义,能结合题干信息准确判断各选项,属于考过识记和理解层次的考查。
11.【答案】A
【解析】解:A、形成mRNA片段的过程为转录,该mRNA片段的形成过程中不需要解旋酶参与,A正确;
B、该片段含有10个密码子,但最后的UAA没有与之对应的反密码子,则没有相应的tRNA参与,因此该mRNA片段翻译过程中需要9种tRNA参与,B错误;
C、丙氨酸的密码子是5'-GCA-3'(丙氨酸),根据碱基互补配对原则可推测,翻译该mRNA片段时,运输丙氨酸的tRNA上的反密码子可能是5'-UGC-3',C错误;
D、遗传信息流DNA→RNA和RNA→蛋白质的过程中所涉及的碱基配对方式不完全相同,遗传信息由DNA→RNA中存在特有T-A的碱基配对方式,D错误。
故选:A。
转录是在细胞核内,以DNA一条链为模板,按照碱基互补配对原则,合成RNA的过程。翻译是在核糖体中以mRNA为模板,按照碱基互补配对原则,以tRNA为转运工具、以细胞质里游离的氨基酸为原料合成蛋白质的过程。
本题主要考查遗传信息的转录和翻译,要求考生能够结合所学知识准确判断各选项,属于识记和理解层次的考查。
12.【答案】C
【解析】解:A、自然界中的所有生物共用同一套遗传密码,A正确;
B、因为该羊分泌的乳汁中含有人的凝血因子,说明该羊的乳腺细胞中含有人的凝血因子基因,B正确;
C、该受精卵发育的羊的乳汁中不含有人的凝血因子基因,C错误;
D、由于将人凝血因子基因的DNA片段注射到羊的受精卵中,该羊性腺细胞含有该基因,通过减数分裂产生的卵细胞可能含有该基因,其后代也可能含有人的凝血因子基因,D正确。
故选:C。
将人的凝血因子基因转移到羊的受精卵中,运用到基因工程技术,羊能分泌含人的凝血因子的乳汁,说明目的基因在受体细胞中表达,涉及到遗传信息的传递、转录和翻译。
本题设计较为巧妙,考查基因工程中的基因的表达,需在掌握中心法则的知识基础上加以理解。
13.【答案】D
【解析】解:A、DNA复制时要解旋、掺入新的碱基,因此DNA结构不稳定,故基因突变通常发生在DNA复制时期,A正确;
B、基因突变可以产生新的基因,是等位基因形成的根本原因,B正确;
C、基因突变是变异的根本来源,豌豆皱粒性状的产生是基因突变的结果,C正确;
D、用显微镜也能检查出基因突变导致的遗传病,如基因突变导致的镰刀型细胞贫血症,D错误。
故选:D。
基因组DNA分子发生的突然的、可遗传的变异现象。从分子水平上看,基因突变是指基因在结构上发生碱基对组成或排列顺序的改变。基因虽然十分稳定,能在细胞分裂时精确地复制自己,但这种稳定性是相对的。
本题考查基因突变的相关知识,要求考生识记基因突变的概念、类型、特点、原因及意义等基础知识,掌握基因突变与性状改变之间的关系,能结合所学的知识准确判断各选项,属于考纲识记和理解层次的考查。
14.【答案】D
【解析】解:A、一个染色体组中无同源染色体,这些染色体在形态、结构和功能上各不相同,A正确;
B、某些雌雄同株的植物细胞内没有性染色体,故其一个染色体组内没有性染色体和常染色体,B正确;
C、同源染色体一条来自母方,一条来自于父方,一般情况下,同源染色体在形态和大小上是相同的,C正确;
D、生殖细胞中的染色体数目或结构的变化属于染色体变异,体细胞中的染色体数目或结构的变化同样属于染色体变异,遗传物质都发生改变,都是可遗传变异,D错误。
故选:D。
1、染色体组:二倍体生物配子中所具有的全部染色体组成一个染色体组。
2、染色体组特点:①一个染色体组中无同源染色体,形态和功能各不相同;②一个染色体组中不含等位基因。
本题主要考查染色体组的概念以及基因与性状之间的关系的相关知识,意在考查学生对基础知识的理解掌握,难度适中。
15.【答案】ACD
【解析】解:A、酵母菌不管是进行有氧呼吸还是无氧呼吸,都会产生CO2,所以不能根据是否产生CO2判断酵母菌细胞是否进行有氧呼吸,A错误;
B、CO2可以使溴麝香草酚蓝溶液由蓝变绿再黄,根据变化的时间判断CO2产生的多少,所以可在B瓶中加入溴麝香草酚蓝溶液用于检测CO2的产生情况,B正确;
C、斐林试剂鉴定葡萄糖需要温水浴,C错误;
D、葡萄糖也能与酸性重铬酸钾发生颜色反应,因此即使在培养初期向A瓶的滤液中加入酸性重铬酸钾溶液会发生颜色变化,D错误。
故选:ACD。
酵母菌在有氧条件下进行有氧呼吸,无氧条件下进行无氧呼吸。有氧呼吸三个阶段的场所分别为细胞质基质、线粒体基质、线粒体内膜,无氧呼吸两个阶段都发生细胞质基质中。A试管中如果进行无氧呼吸,能够产生酒精和CO2;酒精与酸性重铬酸钾反应颜色由橙色变为灰绿色。
本题以图形为载体,考查了酵母菌呼吸的相关知识,意在考查考生的识图能力和理解所学知识要点,把握知识间内在联系的能力;能运用所学知识,对生物学问题作出准确的判断,难度适中。
16.【答案】AC
【解析】解:A、设相关基因为A/a,M为纯种非甜(AA),自身的花粉落到自己的柱头上得到的子代为AA,N(aa)的花粉落在其柱头上得到的子代为Aa;N为纯种甜玉米(aa),自身的花粉落到自己的柱头上得到的子代为aa,M的花粉落在其柱头上得到的子代为Aa,M植株子代均为非甜,N植株子代为甜和非甜都有,A错误;
B、M和N上所得到的子代中都有非甜玉米,B正确;
C、M上得到的籽粒为AA、Aa,都是非甜玉米,C错误;
D、N上得到的籽粒,有的能发育为非甜玉米(Aa),D正确。
故选:AC。
分离定律的实质:在生物的体细胞中,控制同一性状的遗传因子成对存在,不相融合;在形成配子时,成对的遗传因子发生分离,分离后的遗传因子分别进入不同的配子中,随配子遗传给后代。
本题考查基因分离定律的相关知识,意在考查学生的识记能力和判断能力,运用所学知识综合分析问题的能力是解答本题的关键。
17.【答案】ABC
【解析】解:A、AB段是正在进行有丝分裂的细胞,处于间期、前期和中期,间期发生了DNA复制,而FG段中包括减数第一次分裂前的间期,也发生了DNA的复制,A正确;
B、BC段是有丝分裂后期时,着丝点(粒)分裂,染色体数目加倍,所以同源染色体对数也加倍,B正确;
C、FG段是减数第一次分裂前的间期和减数第一次分裂过程,包括前期,所以此时能够发生同源染色体配对,C正确;
D、HI段是减数第二次分裂的过程,其后期染色体数目和DNA数目相等,D错误。
故选:ABC。
精原细胞既能进行有丝分裂进行增殖,又能进行减数分裂产生精子。而经过有丝分裂,细胞中的染色体数目不变,因此仍然存在同源染色体;而减数分裂使染色体数目减半,并且同源染色体在减数第一次分裂结束后分离;分析图解:AF区段表示有丝分裂,FG区段表示减数第一次分裂,HI区段表示减数第二次分裂阶段。
本题考查减数分裂和有丝分裂过程中物质变化的相关知识,意在考查学生的识记能力和判断能力,运用所学知识综合分析问题的能力。
18.【答案】BD
【解析】解:A、解旋酶与子链的延伸方向一致的话,则是进行连续复制的,如果相反则是不连续复制,A正确;
B、转录是以基因为单位进行的,而一个DNA分子上有多个基因,基因进行选择性表达,所以RNA聚合酶不会把一个DNA分子的一整条链都转录,B错误;
C、反密码子的的读取方向为tRNA的3′-端→5′-端,即从羟基端至磷酸基团,C正确;
D、翻译时,核糖体阅读mRNA的方向是从5'-端→3′-端,一个mRNA上可以结合多个核糖体,D错误。
故选:BD。
在真核细胞中,转录是以DNA分子的一条链为模板合成RNA,主要发生在细胞核中;翻译是以mRNA为模板合成蛋白质,该过程发生在核糖体上。
本题主要考查遗传信息的转录和翻译,要求考生能够结合所学知识准确判断各选项,属于识记和理解层次的考查。
19.【答案】AB
【解析】解:A、据图可知,双亲正常,生出患病的女儿,符合“无中生有为隐性,生女患病为常隐”,因此该病为常染色体隐性遗传病,不能表示红绿色盲,A正确;
B、图中母亲患病,但儿子没有患病,不能表示伴X隐性遗传,不能表示红绿色盲,B正确;
C、据图可知,双亲正常,生出患病的孩子,符合“无中生有为隐性”,因此该病为隐性遗传病,可能为常染色体隐性遗传病或者伴X隐性遗传病,可能表示红绿色盲,错误;
D、图中父亲患病,女儿没有患病,一定不能表示伴X显性遗传病,因此可能表示红绿色盲,D错误。
故选:AB。
“无中生有,有为隐性”解释:一对表现型正常的夫妇,生一患某遗传病的孩子,即“无中生有”,那么该病为隐性病,致病基因一定是隐性基因。
本题考查伴性遗传的相关知识,意在考查学生的识记能力和判断能力,运用所学知识综合分析问题的能力是解答本题的关键。
20.【答案】3H 内质网→高尔基体 光合作用过程中O2来自于水的分解 叶绿体 H218O、C18O2、丙酮酸 c 1:3
【解析】jie:(1)15N没有放射性,所以用同位素标记法追踪蛋白质的合成和分泌过程,用3H标记氨基酸;分泌蛋白的合成与分泌过程:核糖体合成一小段肽链→进入内质网进行合成并进行粗加工→内质网“出芽”形成囊泡→高尔基体进行再加工形成成熟的蛋白质→高尔基体“出芽”形成囊泡→细胞膜。若乙细胞为消化腺细胞,将3H标记的氨基酸注入该细胞,3H经过的具有膜结构的细胞器依次是内质网→高尔基体。
(2)甲组用18O标记CO2,产生的O2不含18O,乙组用18O标记的水,产生的O2含有18O,说明了光合作用过程中O2来自于水的分解;甲组首先利用C18O2的细胞器是叶绿体,参与光合作用CO2的固定过程;O2进入线粒体和[H]生成水,水参与有氧呼吸第二阶段(线粒体机体中)生成CO2,CO2参与光合作用先生成C3,在被还原为有机物,有机物参与有氧呼吸生成丙酮酸,丙酮酸在进入线粒体被分解。所以18O2进入线粒体一段时间后,线粒体内含18O的化合物有H218O、C18O2、丙酮酸等。
(3)由于DNA分子的复制是半保留复制,一个用15N标记的DNA在14N的培养基上培养,复制一次后,每个DNA分子的一条链含15N,一条链含14N,离心后对应图中的b,复制二次后,产生4个DNA分子,其中含15N和14N的DNA分子为2个,只含14N的DNA分子为2个,离心后全部位于中间层对应图中的c;复制三次后,产生8个DNA分子,其中含15N和14N的DNA分子为2个,只含14N的DNA分子为6个,离心后对应图中的d,所以含15N标记的DNA与只含14N标记的DNA的比为1:3。
故答案为:
(1)3H 内质网→高尔基体
(2)光合作用过程中O2来自于水的分解 叶绿体 H218O、C18O2、丙酮酸
(3)c 1:3
同位素标记法是利用放射性元素作为示踪剂对研究对象进行标记的微量分析方法,也是高中生物实验中常用的一种实验方法,即把放射性同位素的原子掺入到其他物质中去,让它们一起运动、迁移,再用放射性探测仪器进行追踪,就可知道放射性原子通过什么路径,运动到哪里了,是怎样分布的。以研究生物相应的生理过程。一般常用的放射性元素有:15N、3H、35S、32P、14C、18O等,在实验时应根据实验的目的来选择好被标记的元素。
本题考查涉及同位素标记法的相关实验,解答本题的关键是掌握教材中实验采用的方法、实验现象及实验结论。
21.【答案】类囊体薄膜 无水乙醇 吸收、传递和转化光能 光能转化为ATP、NADPH中活跃的化学能 作为C3还原的还原剂并为C3还原提供能量 运输 暗反应中C3的还原
【解析】解:(1)光合色素分布在类囊体薄膜上,提取光合色素时需要用到是无水乙醇,无水乙醇溶解色素,还可以加入碳酸钙和二氧化硅,碳酸钙防止色素被破坏,二氧化硅使研磨更充分。
(2)光合色素具有吸收、传递和转化光能的作用。由图可知,光反应吸收光能,通过电子传递链最终促进了NADPH和ATP的合成,由此可见,光反应的能量转化为光能转化为ATP和NADPH中活跃的化学能。光反应阶段产生的NADPH既可以充当C3的还原剂,还能为C3的还原提供能量。
(3)位于类囊体薄膜上的ATP合酶除了能催化ATP的合成外,还能运输H+,光反应产生的ATP主要用于暗反应中C3的还原。
故答案为:
(1)类囊体薄膜 无水乙醇
(2)吸收、传递和转化光能 光能转化为ATP、NADPH中活跃的化学能 作为C3还原的还原剂并为C3还原提供能量
(3)运输 暗反应中C3的还原
光合作用包括光反应和暗反应两个阶段:①光合作用的光反应阶段(场所是叶绿体的类囊体膜上):水的光解产生[H]与氧气,以及ATP的形成;②光合作用的暗反应阶段(场所是叶绿体的基质中):CO2被C5固定形成C3,C3在光反应提供的ATP和[H]的作用下还原生成糖类等有机物是指绿色植物通过叶绿体,利用光能把二氧化碳和水转变成储存着能量的有机物,并释放出氧气的过程。
本题主要考查的是光反应和暗反应的区别和联系的相关知识,意在考查学生对基础知识的理解掌握,难度适中。
22.【答案】基因控制酶的合成控制生物性状 一种性状可以由多对基因控制 4 9:7 CCpp、Ccpp、ccPP、ccPp、ccpp Ccpp和ccPp
【解析】解:(1)从图中可以看出,基因和性状的关系:一是基因控制酶的合成控制生物性状;二是花色由两对基因控制,说明一种性状可以由多对基因控制。
(2)紫花植株需要有酶C和酶P,所以基因型是C_P_,有CCPP,CcPP,CCPp和CcPp四种基因型;CcPp自交,C_P_:C_pp:ccP_:ccpp=9:3:3:1,只有C_P_表现为紫花,其余全是白花,所以紫色:白色=9:7,白色植株的基因型有CCpp、Ccpp、ccPP、ccPp、ccpp,自交都不发生性状分离,所以都能稳定遗传。
(3)白花香豌豆杂交产生的后代紫花的比例为14,紫花的基因型是C_P_=12×12=14,说明亲代基因型是Ccpp和ccPp。
故答案为:
(1)基因控制酶的合成控制生物性状 一种性状可以由多对基因控制
(2)4 9:7 CCpp、Ccpp、ccPP、ccPp、ccpp
(3)Ccpp和ccPp
基因可通过控制酶的合成来控制代谢过程,进而控制生物体的性状,根据题意和图示分析可知:两对基因不在同一对染色体上,其遗传遵循基因的自由组合定律。香豌豆中基因C、P同时存在时,前体物质才能合成紫色素,才能开紫花,其余开白花。
本题考查基因的自由组合定律的相关知识,意在考查学生的识记能力和判断能力,运用所学知识综合分析问题的能力是解答本题的关键。
23.【答案】29 全为红眼 红眼:白眼=1:1 纯合的圆眼雄与纯合的棒眼雌 雌性全为圆眼,雄性全为棒眼 后代雌雄都为圆眼
【解析】解:(1)三尾凤蝶含有28对同源染色体,其中包括一对性染色体,基因组测序需要测定27+2=29条染色体的DNA序列。
(2)果蝇的红眼对白眼为显性,假设用字母B/b表示,则红眼雌果蝇的基因型是XBXB或XBXb,白眼雄果蝇的基因型是XbY,XBXB×XbY,后代雌雄都为红眼。XBXb×XbY,后代雌雄都是红眼:白眼=1:1。
(3)ZW型性别决定方式雌性个体是由两条异型的性染色体ZW组成的,XY型性别决定方式雌性个体是由两条同型的性染色体XX组成的,欲判断该昆虫的性染色组成,可将纯合的圆眼雄和纯合的棒眼雌进行(XBY×XbXb或ZBZB×ZbW),观察后代的表现型,若后代雌性都是圆眼,雄性都是棒眼,则性别决定方式为XY型;若后代雌雄都是圆眼,则性别决定方式为ZW型。
故答案为:
(1)29
(2)全为红眼 红眼:白眼=1:1
(3)纯合的圆眼雄与纯合的棒眼雌 雌性全为圆眼,雄性全为棒眼 后代雌雄都为圆眼
1、鸟类的性别决定是ZW型,雌鸟的性染色体组型是ZW,雄鸟的性染色体组型是ZZ。
2、位于性染色体上的基因控制的性状的遗传总是与性别相关联,叫伴性遗传。伴性遗传也遵循分离定律,是分离定律的特殊形式。
本题考查伴性遗传的相关知识,意在考查学生的识记能力和判断能力,运用所学知识综合分析问题的能力是解答本题的关键。
24.【答案】生物有共同的祖先 化石、胚胎发育学、分子生物学等 基因突变 种群基因频率的改变 随着抗生素人均使用量的增加,不耐药的细菌生存和繁殖的机会减少,耐药菌生存和繁殖的机会增加,耐药性基因在细菌种群中的频率逐年上升 合理使用抗生素、防止滥用抗生素
【解析】解:(1)同源器官的存在证明:凡是具有同源器官的生物,都是由共同的原始祖先进化而来的。同源器官的外形差异由于在进化过程中适应不同的环境、行使不同的功能逐渐形成的。同源器官属于比较解剖学的证据,除了比较解剖学证据,还有化石、胚胎发育学、分子生物学等证据也可证明生物有共同的祖先。
(2)细菌的耐药基因大多是由基因突变产生。生物进化的本质是种群基因频率的改变。从进化的角度来看,病菌中本来就存在着抗药性的差异,抗生素的作用是对病菌进行自然选择,不耐药的细菌生存和繁殖的机会减少,耐药菌生存和繁殖的机会增加,耐药性基因在细菌种群中的频率逐年上升。
(3)针对细菌对新药的耐药性不断提高的现象,我们的做法应该是合理使用抗生素、防止滥用抗生素。
故答案为:
(1)生物有共同的祖先 化石、胚胎发育学、分子生物学等
(2)基因突变 种群基因频率的改变 随着抗生素人均使用量的增加,不耐药的细菌生存和繁殖的机会减少,耐药菌生存和繁殖的机会增加,耐药性基因在细菌种群中的频率逐年上升
(3)合理使用抗生素、防止滥用抗生素
现代进化理论的基本内容是:进化是以种群为基本单位,进化的实质是种群的基因频率的改变;突变和基因重组产生进化的原材料;自然选择决定生物进化的方向;隔离导致物种形成。
本题考查生物进化的相关知识,意在考查学生的识记能力和判断能力,运用所学知识综合分析问题的能力是解答本题的关键。
安徽省滁州市定远县育才学校2022-2023学年高一下学期期末生物试卷: 这是一份安徽省滁州市定远县育才学校2022-2023学年高一下学期期末生物试卷,共17页。试卷主要包含了选择题,综合题等内容,欢迎下载使用。
2022-2023学年安徽省宿州市省、市示范高中联考高一(下)期末生物试卷(含解析): 这是一份2022-2023学年安徽省宿州市省、市示范高中联考高一(下)期末生物试卷(含解析),共24页。试卷主要包含了单选题,多选题,探究题等内容,欢迎下载使用。
2022-2023学年安徽省亳州重点中学高一(下)期末生物试卷(含解析): 这是一份2022-2023学年安徽省亳州重点中学高一(下)期末生物试卷(含解析),共24页。试卷主要包含了单选题,多选题,探究题等内容,欢迎下载使用。

